


所属成套资源:高中生物专题复习
- 专题32 基因工程(选修3)学生版 课件 6 次下载
- 专题11 遗传的分子基础(学生版)修改版 课件 5 次下载
- 专题14 遗传的染色体学说、性染色体与伴性遗传学生版 课件 6 次下载
- 专题35 生态工程(选修3)学生版 课件 4 次下载
- 专题21 神经调节教师版 课件 4 次下载
专题31 浅尝现代生物技术 植物的组织培养(选修1)教师版
展开
这是一份专题31 浅尝现代生物技术 植物的组织培养(选修1)教师版,共10页。
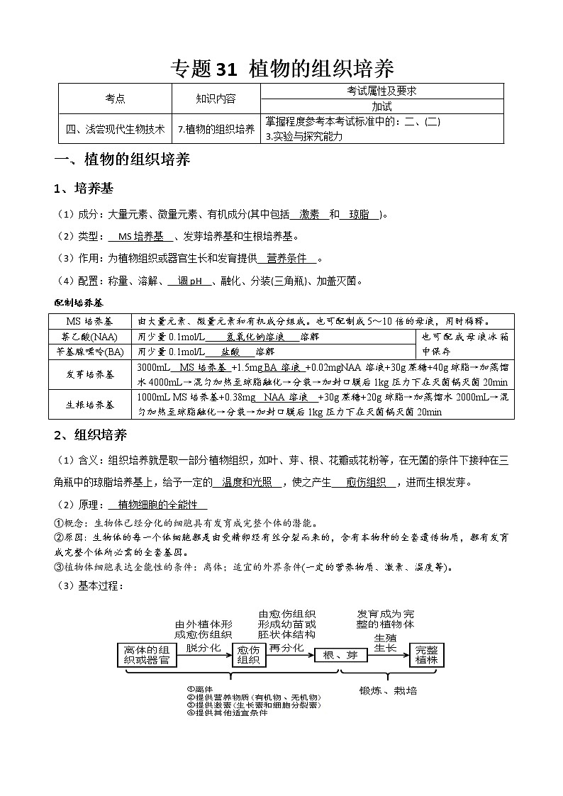
专题31 植物的组织培养考点知识内容考试属性及要求加试四、浅尝现代生物技术7.植物的组织培养掌握程度参考本考试标准中的:二、(二)3.实验与探究能力一、植物的组织培养1、培养基(1)成分:大量元素、微量元素、有机成分(其中包括 激素 和 琼脂 )。(2)类型: MS培养基 、发芽培养基和生根培养基。(3)作用:为植物组织或器官生长和发育提供 营养条件 。(4)配置:称量、溶解、 调pH 、融化、分装(三角瓶)、加盖灭菌。配制培养基MS培养基由大量元素、微量元素和有机成分组成。也可配制成5~10倍的母液,用时稀释。萘乙酸(NAA)用少量0.1mol/L 氢氧化钠溶液 溶解也可配成母液冰箱中保存苄基腺嘌呤(BA)用少量0.1mol/L 盐酸 溶解发芽培养基3000mL MS培养基 +1.5mg BA溶液 +0.02mgNAA溶液+30g蔗糖+40g琼脂→加蒸馏水4000mL→混匀加热至琼脂融化→分装→加封口膜后1kg压力下在灭菌锅灭菌20min生根培养基1000mL MS培养基+0.38mg NAA溶液 +30g蔗糖+20g琼脂→加蒸馏水2000mL→混匀加热至琼脂融化→分装→加封口膜后1kg压力下在灭菌锅灭菌20min2、组织培养(1)含义:组织培养就是取一部分植物组织,如叶、芽、根、花瓣或花粉等,在无菌的条件下接种在三角瓶中的琼脂培养基上,给予一定的 温度和光照 ,使之产生 愈伤组织 ,进而生根发芽。(2)原理: 植物细胞的全能性 ①概念:生物体已经分化的细胞具有发育成完整个体的潜能。②原因:生物体的每一个体细胞都是由受精卵经有丝分裂而来的,含有本物种的全套遗传物质,都有发育成完整个体所必需的全套基因。③植物体细胞表达全能性的条件:离体;适宜的外界条件(一定的营养物质、激素、温度等)。(3)基本过程:(4)操作过程:[诊断与思考]判断下列叙述的正误(1)植物无性生殖的方法有扦插、嫁接和组织培养等。( √ )(2)在植物组织培养中,为了诱导菊花试管苗生根,在培养基中一般不加入NAA。( × )(3)在植物组织培养中,二倍体植株的花粉经脱分化与再分化后得到稳定遗传的植株。( × )(4)在植物组织培养中,以花粉作为外植体可得到单倍体植株。( √ )(5)LB培养基和MS培养基相同,都能用于微生物培养和植物组织培养。( × )(6)MS培养基中加入酚红指示剂可鉴定分解尿素的微生物。( × )(7)制备MS培养基和制备母液时,不同营养成分配置比例有所不同。( √ )(8)植物组织培养过程中无需从外部添加糖类。( × )(9)每次配制MS培养基都需精确称量配方中的各种成分。( × )(10)MS培养基中既含有大量元素又有微量元素。( √ )(11)MS培养基需要考虑植物激素用量。( √ )(12)感染杂菌的培养基和使用过的培养基都必须经灭菌处理才能丢弃。( √ ) 菊花的组织培养需要进行严格的无菌操作,下列说法不正确的是( )A.培养基连同其他器械一起进行高压蒸汽灭菌B.幼苗要先移植到消过毒的蛭石或者珍珠岩等环境下生活一段时间C.用于植物组织培养的培养基同样适合于某些微生物的生长,一旦污染杂菌则前功尽弃D.接种时用镊子夹取菊花茎段插入培养基中即可解析:植物组织培养需进行无菌操作,故外植体要消毒,培养基及其他器械要灭菌,A、C项正确;经组织培养获得的幼苗需先移植到消过毒的蛭石或者珍珠岩等环境下生活一段时间,B项正确;接种时要注意茎段的形态学上下端,不能倒插,D项错误。2.通过植物组织培养技术可以快速繁殖、生产药物及培育无病毒的植物等。据图甲、表乙回答问题:表乙:植物的花芽分别在含有不同比例的生长素(吲哚乙酸)和细胞分裂素的培养基中的生长状况(1) 植物细胞表现全能性的条件是_________、__________、一定的营养物质、激素、适宜的温度等。(2) 离体的植物器官、组织或细胞能够被培养成新的植物体的原因是 。(3) 用植物组织培养方法诱导离体的植物组织形成具有生根发芽能力的__________结构,若包裹上人造种皮,制成人工种子,可以解决有些作物品种 等问题。丛状苗来源于离体的植物体细胞(人工种子制备过程),其形成过程中关键步骤是图甲中[ ]______和[ ]______过程,在此过程中被培养的细胞始终受 的调节,制作人工种子实际是________繁殖的过程。([ ]内填序号)。(4) 应用植物组织培养技术培养茎尖或根尖组织可获得无病毒植株,其原因是 。(5) 从表乙的实验结果可看出:生长素和细胞分裂素是实验中的两种重要物质。其中,新芽形成必须的条件是 ;而在培养形成完整新个体过程中,对它们的调控关键是 。(1)离体 无菌(2)植物细胞具有全能性(3)丛状苗 繁殖能力差、结子困难或发芽率低 ① 脱分化 ② 再分化 植物激素 无性(4)植物的茎尖或根尖很少被病毒感染,甚至无病毒。(5)细胞分裂素的浓度大于生长素的浓度 调控好不同培养期培养基中细胞分裂素与生长素的浓度和它们的比例3.某同学用组织培养方法快速繁殖百合,其流程如下。请回答:(1)配好的培养基需经 __________灭菌后才能使用。用乙醇和次氯酸钠对百合鳞茎进行__________ ,然后在 中用无菌水冲洗,再用无菌滤纸吸干表面水分,切割后进行接种。(2)诱导丛状苗时,培养基中应添加的植物激素及配比是( )A.生长素浓度高于细胞分裂素浓度 B.生长素浓度低于细胞分裂素浓度C.生长素浓度低于赤霉素浓度 D.生长素浓度高于赤霉素浓度(3)诱导生根时,发现不同种类的百合生根能力差异很大,这是因为它们的__________不同。将生根后的百合直接定植于土壤中,死亡率很高。改进的措施是将其移至蛭石中,用塑料布罩2-3天后,逐步加大塑料布开口,使其生长环境中的__________逐步降低,这一过程即上述图中的 。(1)高压蒸汽 消毒 超净台 (2)B (3)基因型 湿度 锻炼4.下面是有关“植物的组织培养”的实验。请回答:(1)植物组织培养就是取离体植物组织,在 的条件下接种在三角瓶中的琼脂培养基上,给予一定的 等条件,使之产生 ,进而生根发芽。(2)植物组织培养时必须在培养基中加入生长素和细胞分裂素,两者的摩尔浓度比决定组织的分化方向。细胞分裂素/生长素的比值 时,诱导芽的生成;两者摩尔浓度大致相等时,愈伤组织继续生长而不分化;生长素浓度 细胞分裂素浓度时,才会趋于生根。(3)若使用自然生长的茎进行组织培养,则可取一段茎在70% 中侵泡10min,再放入5%次氯酸钠溶液侵泡5min,最后在超净台中用 清洗,将茎的切段培养在 培养基中。2~3周后,将生长健壮的丛状苗转入 培养基中。(4)本实验中使用人工合成的植物生长调节剂而不用植物中存在的天然激素,原因是 。(1)无菌 温度 愈伤组织 (2)高 大于 (3)乙醇 无菌水 生芽 生根(4)植物体内存在使天然激素分解的酶,这样天然激素的作用和存在时间短。而植物体内没有使人工合成的植物生长调节剂分解的酶,所以人工合成的植物激素生长调节剂存在时间长,作用效果明显。二、菊花的组织培养1、原理:植物细胞具有全能性2、基本过程(1)外植体消毒(自然茎段) 在 70%乙醇 中侵泡10min→再放入 5%次氯酸钠溶液 中侵泡5min→换用另一5%次氯酸钠溶液侵泡5min→在超净台中用 无菌水 清洗。(2)接种 前期处理:在超净台中,用 无菌 的镊子和解剖刀将菊花幼苗(或茎段),切成几段,每段至少有 1 张叶片。接种操作:在酒精灯旁,将每段(也可放2~3段切段)放入1瓶 生芽培养基 中,使茎的一部分插入培养基内,盖上 封口膜 。(3)培养 发芽培养:日光灯下保持 18~25 ℃培养,每天光照不少于 14.5 h。 生根培养:2~3周后,将健壮的 丛状苗 在无菌的条件下转入 生根培养基 ,在上述条件下继续培养。(4)移栽 生根后移至草炭土或蛭石中,保持 湿度80%以上 ,2~3天打开玻璃罩 逐渐降低湿度进行锻炼 ,直至将罩全部打开处于 自然湿度 下为止。(5)定植 转移至土中,即可长成植株并开花。 3、影响植物组织培养的条件(1)材料:植物的种类、材料的年龄和保存时间的长短等都会影响实验结果。①菊花组织培养一般选择已无菌培养过的菊花幼苗做材料。②一般来说,容易进行无性繁殖的植物容易进行组织培养。③选取生长旺盛的嫩枝进行组织培养的原因是嫩枝生理状态好,容易诱导脱分化和再分化。(2)营养:常用的培养基是MS培养基,其中含有的大量元素是N、P、S、K、Ca、Mg,微量元素是Fe、Mn、B、Zn、Cu、Mo、I、Co,有机成分有甘氨酸、烟酸、肌醇、维生素、蔗糖等。(3)激素:在培养基中需要添加生长素和细胞分裂素等植物激素,其浓度、使用的先后顺序、用量的比例等都影响实验结果。①植物激素的使用顺序及结果先生长素,后细胞分裂素→有利于细胞分裂但细胞不分化 ;先细胞分裂素,后生长素→细胞既分裂也分化 ;生长素、细胞分裂素同时使用→分化频率提高 。②生长素与细胞分裂素用量比例与结果生长素/细胞分裂素,比值高时→促进根分化,抑制芽形成 ;生长素/细胞分裂素,比值低时→促进芽分化,抑制根形成 ;生长素/细胞分裂素,比值适中→促进愈伤组织形成 。(4)环境条件:温度(大多数植物通常采用25±2℃)、pH(进行菊花组织培养时,pH值应控制在5.8左右)、光(对愈伤组织的生长和分化有很大的影响)等。4、进行植物组织培养时应注意的问题(1)所有实验用具应严格灭菌。(2)接种过程要求严格的无菌操作。(3)愈伤组织培养:最初避光培养,后期见光培养。(4)试管苗培养:要先进行生芽培养,再进行生根培养,试管苗培养要在光照条件下进行。(1)植物组织培养的初期,植物的组织细胞尚未形成叶绿体,不能进行光合作用,需在培养基中加入有机物(如蔗糖)维持其生命活动。(2)植物组织培养时选取的材料为根或芽的尖端分生组织,一般这部分组织细胞内无病毒,同时组织培养是在严格的无菌、无毒条件下进行的,因此获得的再生植株为脱毒植株。(3)植物组织培养过程中,需要无菌的原因:植物组织培养用的培养基,含有植物生长发育所需的各种营养物质,这些营养物质同样为细菌等微生物提供良好的营养。在这种培养基上,微生物比植物细胞具有更强的新陈代谢,生长繁殖快,而且还会产生毒素,使培养的植物细胞中毒死亡。因此,必须有效地防止细菌等的污染,保证培养材料、培养基、培养用具完全无菌。即全程要无菌操作。(4)实验中不用天然激素而用人工合成的激素(如萘乙酸NAA、苄基腺嘌呤BA等)是因为植物中存在相应的分解天然激素的酶而没有分解人工合成激素的相应的酶,所以天然激素在植物体内作用和存在的时间短,人工合成的激素在植物体内作用和存在的时间长,作用效果明显。1.近几年生物技术发展迅猛,和我们的生活越来越密切了。请回答下列问题:(1)利用植物组织培养可实现农作物的大规模快速繁殖,植物组织培养培养基的类型有 、发芽培养基。下图中,由外植体通过植物组织培养技术培育成完整植物,这项技术利用了植物细胞具有全能性的原理。图中A代表 ;A→B过程表示 。(2)在植物组织培养中关于消毒和灭菌操作的叙述,正确的是( )A.操作者的双手可以不消毒 B.外植体可以用酒精消毒C.镊子等器械需酒精灭菌 D.接种后培养基需用高压蒸汽灭菌(3)通常用来分离菌种的方法有 和 。(4)具有耐高糖和耐酸特性的酵母菌是理想的酒精发酵菌种,对野生酵母菌进行诱变后通过筛选可以得到具有这些特性的突变菌,诱变及筛选可以得到具有这些特性的突变菌,诱变及筛选过程如下:第一步:野生菌液培养一段时间后接受紫外线照射诱变处理。第二步:制备选择培养基。在基本培养基的基础上,还要添加 ,加琼脂后灭菌,制成固体平板。第三步:将紫外线照射后的菌液稀释涂布平板。第四步:根据是否能在该培养基上生长筛选出突变菌。(5)土壤中有些细菌含有脲酶,这些细菌能够将 分解成氨,从而使培养基中加入的 指示剂产生红色透明环。(1)生根培养基 愈伤组织 再分化 (2)B (3)划线分离法 涂布分离法(4)高浓度蔗糖(或葡萄糖)、调低pH(加酸) (5)尿素 酚红2.科研人员拟用组织培养繁殖一种粮食作物,其基本过程为“取材→消毒→愈伤组织培养→出芽→生根→移栽”。请回答:(1)用于植物组织培养的离体材料都需要消毒,通常消毒所用的药剂是 。植物组织培养实验中无需使用的设备及用品是__________(A.封口膜 B.灭菌锅 C.酒精灯 D.玻璃刮刀)。(2)植物组织培养过程中,发现培养基上长有多种细菌,若要从中分离出某种细菌,可用接种环挑取少量细菌,在LB培养基上__________,形成单__________后,再进一步观察确认。(3)在幼苗培养过程中,生根培养基的主要成分是__________(A.MS培养基 B.MS培养基+蔗糖 C.MS培养基+NAA +蔗糖 D.MS培养基+BA+NAA+蔗糖)。若要诱导丛状苗,培养基中添加的生长素浓度_____(填“大于”、“小于”或“等于”)细胞分裂素浓度。(4)将该植物试管苗培养在含不同浓度蔗糖的培养基上一段时间后,单株鲜重和光合作用强度的变化如图。据图判断,培养基中不含蔗糖时,试管苗光合作用产生的有机物的量__________(填“能”或“不能”)满足自身最佳生长的需要。若要在诱导试管苗生根的过程中提高其光合作用能力,应将培养基中的蔗糖浓度__________(填“降低”、“不变”或“提高”),以便提高试管苗的自养能力。粮食作物成熟后,取两份等质量同品种的玉米粉,一份经发酵做玉米馒头,另一份煮玉米粥,这两份食物中所含能量较少的是__________。(5)为了提高该粮食作物的产量,把一个抗虫基因成功整合到一条染色体上,因此可以把该转基因植株看作是杂合子。理论上,在该转基因植株自交产生F1代中,仍具有抗虫特性的植株占总数的__________。将上述抗虫植株的后代种子种植下去后,后代往往有很多植株不再具有抗虫特性,该现象称为__________。要想获得能稳定遗传的抗虫品种,常采用的杂交方法是__________。(1)70%酒精和5%次氯酸钠 D (2)划线分离 菌落 (3)C 小于(4)不能 降低 玉米馒头 (5)3/4 性状分离 连续自交 (1)植物组织培养外植体消毒一般用70%酒精和5%次氯酸钠。玻璃刮刀在植物组织培养实验中无需使用。(2)接种环挑取少量细菌,在LB培养基上连续划线,形成单个菌落后,再进一步观察确认。(3)植物组织培养主要用MS培养基,且糖类加的是蔗糖,要促进生根,生长素的比例要更多,故选C。要诱导丛状苗(生芽),生长素比例要小于细胞分裂素。(4)据图判断,培养基中不含蔗糖时,试管苗光合作用产生的有机物的量不能满足自身最佳生长的需要。随着培养基中蔗糖浓度的增加,光合作用强度的变化趋势是逐渐减小,所以要在试管苗生根的过程中提高其光合作用能力,应适当降低培养基中蔗糖浓度,以提高试管苗的自养能力。玉米馒头中的有机物含量少,因此所含能量较少的是玉米馒头。(5)所发育的植株为杂合体且为抗虫植株,说明抗虫基因为显性,非抗虫为隐性,再经自交,依据基因分离定律可知后代出现两种性状显性:隐性=3:1,即抗虫植株占3/4。由于基因分离定律导致后代发生性状分离而出现不抗虫植株。要想获得能稳定遗传的抗虫品种,常常用的杂交方法是连续自交。植物组织培养的注意事项:(1)接种时应注意的事项:①接种室要消毒;②无菌操作;③接种时要防止交叉污染;④接种完立刻盖好瓶口。(2)外植体接种前,需要将接种室、接种箱灭菌和对外植体消毒的操作:①接种前一天,将接种室的四个角落用甲醛溶液和高锰酸钾熏蒸;②接种前1小时,在接种室内用喷雾器喷洒来苏水;座椅也要用来苏水擦拭;接种箱内用甲醛溶液和高锰酸钾熏蒸;③将灭菌室和接种箱内用紫外灯灭菌;④接种前,操作者用肥皂清洗双手,擦干,再用酒精棉球擦拭双手;⑤用次氯酸钠溶液将外植体消毒。3.自20世纪60年代以来,花药离体培养的研究发展迅速,据记载,现在已经有250多种高等植物的花药培养成功。请回答下列问题:(1)被子植物的花粉的发育要经历小孢子四分体时期、 等阶段。诱导花粉植株能否成功受多种因素的影响,其中 与 是主要的影响因素。选择花药时,一般要通过______来确定其中的花粉是否处于适宜的发育期。确定花粉发育时期的最常用方______________。(2)接种前,通常要将花蕾进行消毒,常用体积分数为 和质量分数为0.1%氯化汞溶液。(3)细胞分裂素和生长素的使用顺序和用量会影响到植物细胞的发育方向。例如,为了有利于细胞分裂而不分化,两种激素的使用顺序为:___________________________。花粉植株产生的途径有两种:一种是花粉分化形成愈伤组织,另一种是形成__________。(1)单核期和双核期 材料的选择 培养基的组成 镜检 醋酸洋红法 (2)70%的酒精(3)先使用生长素,后使用细胞分裂素 胚状体解析(1)被子植物的花粉的发育要经历小孢子四分体时期、单核期和双核期等阶段。诱导花粉植株能否成功受多种因素的影响,其中材料的选择与培养基的组成是主要的影响因素。选择花药时,一般要通过镜检来确定其中的花粉是否处于适宜的发育期。确定花粉发育时期的最常用方法有醋酸洋红法。用醋酸洋红法确定花粉发育时期的原理是醋酸洋红可使花粉细胞核着色。(2)接种前,通常用体积分数为70%的酒精和质量分数为0.1%氯化汞溶液对花蕾进行消毒。 (3)为了有利于细胞分裂而不分化,两种激素的使用顺序为:先使用生长素,后使用细胞分裂素。花粉植株产生的途径有两种:一种是花粉分化形成愈伤组织,另一种是形成胚状体。知识拓展:1、培养基的种类:根据物理性质的不同,可以将培养基分为液体、半固体和固体培养基。固体培养基主要用于微生物的分离、鉴定等;半固体培养基主要用于观察微生物的运动、保藏菌种等;液体培养基则常用工业生产。根据培养基的化学成分,可以将它们分为合成培养基、天然培养基等,前者是用化学成分已知的化学物质配成的,这类培养基因成分明确,常用于分类、鉴定等;后者是用化学成分不明确的天然物质配置成的,常用于工业生产。2、牛肉膏蛋白胨:牛肉膏是用新鲜牛肉经过剔除脂肪、消化、过滤、浓缩而得到的一种棕黄色至棕褐色的膏状物。当中含有肌酸、肌酸酐、多肽类、氨基酸类、核苷酸类、有机酸类、矿物质类及维生素类的水溶性物质。蛋白胨是用新鲜牛骨及牛肉混合提取,经过消化、过滤、浓缩、喷雾干燥而得到的一种浅黄色至类白色的干燥粉末。蛋白胨当中不仅含有丰富的氨基酸,特别是含硫氨基酸较多,而且含有更多的细菌生长需要的维生素和其他生长因子。3、植物的组织培养:广义又叫离体培养,指从植物体分离出符合需要的组织、器官或细胞等,通过无菌技术,在人工控制的条件下进行培养以获得再生的完整植株或生产具有经济价值的其他产品的技术。狭义的组织培养是指用植物各部分组织,如形成层、薄壁组织、叶肉组织、胚乳等进行培养获得再生植株,也指在培养过程中从各器官上产生愈伤组织,愈伤组织再经过分化形成再生植株。4、外植体的选择:(1)带芽的外植体如茎尖和侧芽等。培养这类外植体时,一是诱导茎轴伸长,在培养基中多加入植物生长素和赤霉素;二是抑制主茎发育,促进腋芽最大限度生长,以产生丛生芽,应在培养基中加入大量的细胞分裂素。(2)由分化的组织构成的外植体。如茎段、叶、根、茎、花瓣、花萼、胚珠、果实、花粉等。由这类外植体接种的材料,常常要经过愈伤组织阶段再分化出芽或胚状体而形成植株。由这类外植体形成的后代可能有变异。(3)不同植物的各种组织和器官的分裂能力不同,同时还要考虑消毒处理的特殊情况,因此,选择恰当的外植体进行接种既有利于消毒,避免污染,又有利于在较短时间内形成组培苗,提高组培成功率。5、植物组织培养的优点:(1)占用空间小,不受地区、季节限制;(2)培养脱毒作物;(3)培养周期短;(4)可用组培中的愈伤组织制取特殊的生化制品;(5)可短时间大量繁殖,用于拯救濒危植物;(6)可诱导使之分化成需要的器官,如根和芽;(7)解决有些植物产种子少或无的难题;(8)不存在变异,可保持原母本的一切遗传特征;(9)投资少,经济效益高;(10)繁殖方式多,适用品种广。6、花卉组织培养技术的应用:花卉组织培养,就是分离花卉植物体的一部分,如茎尖、茎段、叶、花、幼胚等,在无菌试管中,配合一定的营养、激素、温度、光照等条件,使其产生完整植株。由于其他条件可以严格控制,生长迅速,1~2个月即为一个周期,因此在花卉植物的生产中有重要应用价值,具体有以下几个方面:(1)快速大量繁殖;(2)花卉育种;(3)培育脱毒苗;(4)建立低温储存及种质库,保护物质。7、常用植物激素:(1)生长素类:①天然的:吲哚乙酸(IAA)等;②人工合成的生长素类似物:萘乙酸(NAA)、吲哚丙酸(IPA)、吲哚丁酸(IBA)、2,4-D;(2)细胞分裂素类:①天然的:玉米素等;②人工合成的:激动素(KT)、苄基腺嘌呤(BA)。8、醋酸洋红法:DNA染的是脱氧核糖核苷酸,染色体染的是DNA及其核蛋白外壳(主要为外壳),染色质(体)对碱性染料亲和,如醋酸洋红或龙胆紫为碱性染料,花粉镜检时观察的是细胞核中的染色质,故选用醋酸洋红。花粉一般是单倍体,用醋酸洋红可以检测花粉是否处于单核期,染色体数量是植物的一半、染色体的固定和染色剂,从而区分花粉和植物体细胞。
在涂抹法与压碎法中,醋酸洋红常被用作核、染色体的固定和染色剂。在煮沸的45%醋酸中加洋红使之饱和,再加入微量的铁离子,便使醋酸洋红材料在为醋酸固定的同时,洋红将核或染色体染成红色。PH呈酸性。用醋酸洋红法确定花粉发育时期的原理是:醋酸洋红可使花粉细胞核着色。步骤:解离、漂洗、染色、制片,还是按正常的步骤,就是染色时用醋酸洋红。
相关课件
这是一份专题31 浅尝现代生物技术 植物的组织培养(选修1)学生版,共7页。
这是一份专题29 酶的应用(选修1)教师版,共16页。
这是一份高中生物人教版 (新课标)选修1《生物技术实践》专题3 植物的组织培养技术课题1 菊花的组织培养教学演示课件ppt,共18页。PPT课件主要包含了组织培养,活动1,细胞分化,愈伤组织,植物体,污染的预防措施等内容,欢迎下载使用。
