北师大版高中数学必修第二册第一章三角函数课时学案
展开§6 函数y=Asin(ωx+)的性质与图象
6.1 探究ω对y=sin ωx的图象的影响
6.2 探究对y=sin(x+)的图象的影响
6.3 探究A对y=Asin(ωx+)的图象的影响
核心知识目标 | 核心素养目标 |
1.探究ω, ,A对函数y=Asin(ωx+)图象的影响. 2.能根据图象研究函数y=Asin(ωx+)的性质. | 通过探究ω, ,A对函数y=Asin(ωx+)的图象的影响的过程,提高直观想象、数学抽象、数学运算等核心素养. |
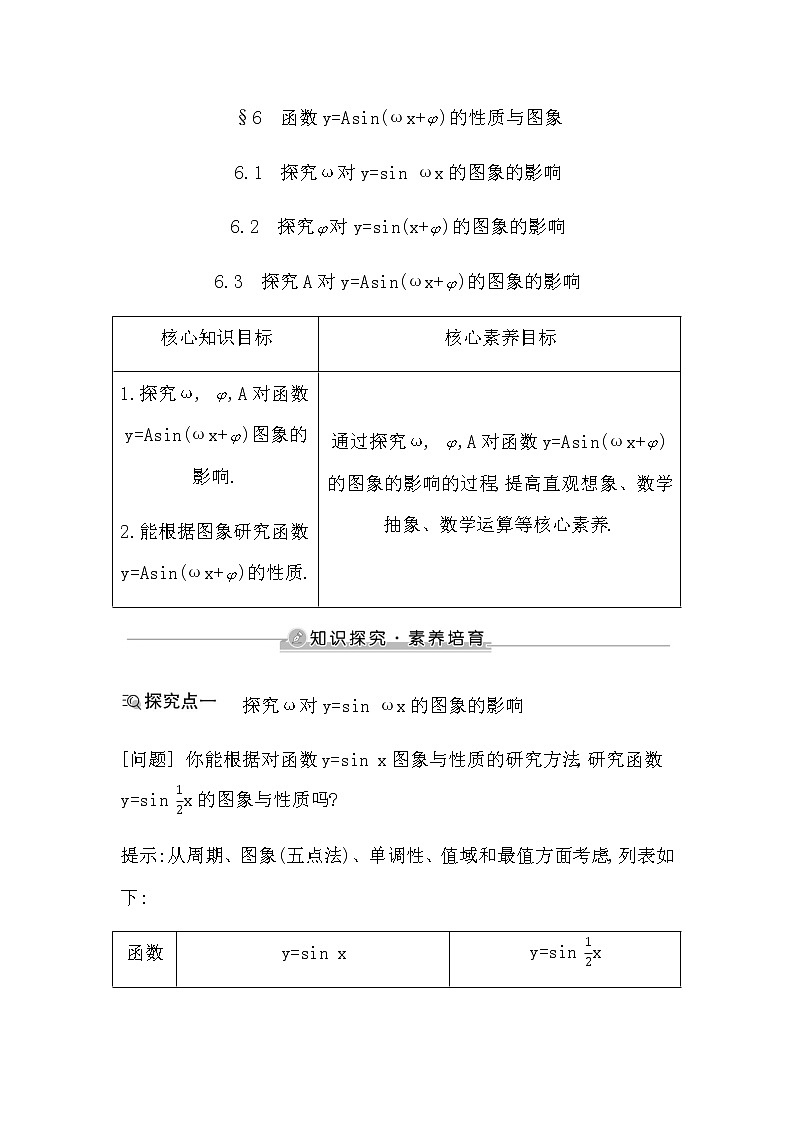
探究ω对y=sin ωx的图象的影响
[问题] 你能根据对函数y=sin x图象与性质的研究方法,研究函数y=sin x的图象与性质吗?
提示:从周期、图象(五点法)、单调性、值域和最值方面考虑,列表如下:
函数 | y=sin x | y=sin x |
周期 | 2π | 4π |
图象 | ||
单 调 性 | 在[2kπ-,2kπ+](k∈Z)上单调递增; 在[2kπ+,2kπ+](k∈Z)上单调递减 | 在[4kπ-π,4kπ+π](k∈Z)上单调递增; 在[4kπ+π,4kπ+3π](k∈Z)上单调递减 |
值域 | [-1,1] | [-1,1] |
最值 | 当x=2kπ+(k∈Z)时取最大值1; 当x=2kπ-(k∈Z)时取最小值-1 | 当x=4kπ+π(k∈Z)时取最大值1; 当x=4kπ-π(k∈Z)时取最小值-1 |
知识点1:ω对y=sin ωx的图象的影响
(1)一般地,对于ω>0,有sin ωx=sin(ωx+2π)=sin ω(x+),根据周期函数的定义,T=是函数y=sin ωx的最小正周期.
(2)函数y=sin ωx的图象是将函数y=sin x图象上所有点的横坐标缩短到原来的(当ω>1时)或伸长(当0<ω<1时)到原来的(纵坐标不变)得到的.
(3)周期的倒数=为频率.
[思考1] 函数y=sin ωx的对称中心的坐标是什么?对称轴方程是什么?如果ω<0,则函数y=sin ωx的最小正周期是什么?
提示:对称中心坐标(,0)(k∈Z),对称轴方程x=(k∈Z),最小正周期为-.
[例1] 函数y=-sin 的单调递减区间是( )
(A)[kπ-,kπ+](k∈Z)
(B)[kπ+,kπ+](k∈Z)
(C)[4kπ-π,4kπ+π](k∈Z)
(D)[4kπ+π,4kπ+3π](k∈Z)
解析:求函数y=-sin 的单调递减区间,即求函数y=sin 的单调递增区间.
由-+2kπ≤≤+2kπ(k∈Z),
可得4kπ-π≤x≤4kπ+π(k∈Z).
故选C.
变式训练1-1:若函数y=sin ωx(ω>0)的图象在区间(-,)上只有一条对称轴,则ω的取值范围为( )
(A)(1,] (B)(,3]
(C)[3,4) (D)[,)
解析:因为函数y=sin ωx(ω>0)的图象在区间(-,)上只有一条对称轴,所以函数的对称轴只能是ωx=-,所以有
解得<ω≤3.
故选B.
ω(ω>0)影响的是函数周期,即y=sin ωx的最小正周期是y=sin x最小正周期的,相应的性质也据此变化,如y=sin ωx的单调区间是y=sin x的单调区间乘.
探究对y=sin(x+)的图象的影响
知识点2:对y=sin(x+)的图象的影响
(1)函数y=sin(x+)与函数y=sin x的周期相同,函数y=sin(x+)的图象可以看作将函数y=sin x的图象上的所有点向左(>0)或向右(<0)平移||个单位长度得到的.
[思考2] 函数y=sin(x+)图象的对称中心坐标是什么?对称轴方程是什么?
提示:对称中心坐标为(kπ-,0)(k∈Z),对称轴方程为x=kπ+-(k∈Z).
(2)对函数y=sin(ωx+)的图象的影响
①函数y=sin ωx与函数y=sin(ωx+)有相同的周期,函数y=sin(ωx+)的图象可以看作函数y=sin ωx图象上的所有点向左(>0)或向右(<0)平移||个单位长度得到.
②函数y=sin(ωx+)中,决定了x=0时的函数值,通常称为初相,ωx+为相位.
[思考3] 如何求函数y=sin(ωx+)图象的对称中心的横坐标?如何求函数y=sin(ωx+)图象的对称轴方程?
提示:令ωx+=kπ(k∈Z),解得的x=(kπ-)即为函数y=sin(ωx+)图象的对称中心的横坐标;由ωx+=kπ+(k∈Z),解得的x=(kπ+-)(k∈Z)即为函数y=sin(ωx+)图象的对称轴方程.
[例2] 定义在R上的奇函数f(x)=sin(2x+)(||≤)的图象向右平移个单位长度后与函数g(x)的图象重合,则函数g(x)在[-,]的单调递增区间为( )
(A)[-,]
(B)[-,]
(C)[-,-]和[,]
(D)[-,-]和[,]
解析:因为函数f(x)是奇函数,
又||≤,所以=0,
所以f(x)=sin 2x,所以g(x)=sin 2(x-=sin(2x-).
根据正弦函数的性质,
令-+2kπ≤2x-≤+2kπ,k∈Z,
解得-+kπ≤x≤+kπ,k∈Z.
又因为x∈[-,],所以-≤x≤,即函数的单调递增区间是[-,].
故选B.
变式训练2-1:函数f(x)=sin(ωx+)(ω>0,||<)的最小正周期是π,若其图象向右平移个单位长度后得到的函数为奇函数,则函数f(x)的图象( )
(A)关于点(,0)对称
(B)关于x=对称
(C)关于点(,0)对称
(D)关于x=对称
解析:由函数的最小正周期是π可知,ω==2,所以f(x)=sin(2x+),图象向右平移个单位长度后,对应函数解析式为y=sin[2(x-)+]=sin(2x+-),其是奇函数,所以-=kπ(k∈Z).因为||<,所以=-,所以f(x)=sin(2x-),其图象关于点(,0)中心对称,关于直线x=对称.故选A.
变式训练2-2:已知函数f(x)=sin(2x+),g(x)=sin x,要得到函数y=g(x)的图象,只需将函数y=f(x)的图象上的所有点( )
(A)横坐标缩短为原来的,再向右平移个单位长度得到
(B)横坐标缩短为原来的,再向右平移个单位长度得到
(C)横坐标伸长为原来的2倍,再向右平移个单位长度得到
(D)横坐标伸长为原来的2倍,再向右平移个单位长度得到
解析:将函数f(x)=sin(2x+)的图象上所有点的横坐标伸长为原来的2倍,可得y=sin(x+),再将y=sin(x+)的图象上的所有点向右平移个单位长度,得g(x)=sin(x-+)=sin x,所以要得到g(x)=sin x 的图象,只需将f(x)=sin(2x+)的图象上所有点的横坐标伸长为原来的2倍,再向右平移个单位长度,故选D.
(1)函数y=f(ax)的图象向左(右)平移m(m>0)个单位长度,得到的函数解析式是y=f(a(x+m))(y=f(a(x-m))).
(2)由函数y=sin x图象得到函数y=sin(ωx+)(ω>0)图象的两种途径:
①先伸缩后平移
②先平移后伸缩
探究A对y=Asin(ωx+)的图象的影响
知识点3:A对y=Asin(ωx+)的图象的影响
(1)y=Asin(ωx+)(A>0)的图象是将函数y=sin(ωx+)的图象上的每个点的纵坐标伸长(当A>1时)或缩短(当0<A<1时)到原来的A倍(横坐标不变)得到的.A决定了函数y=Asin(ωx+)的值域以及函数的最大值和最小值,通常称A为振幅.
[思考4] 函数y=Asin(ωx+)的图象与函数y=Asin(ωx+)+B的图象有什么关系?
提示:函数y=Asin(ωx+)+B的图象可以看作是函数y=Asin(ωx+)的图象向上(B>0)或者向下(B<0)平移|B|个单位长度(横坐标不变)得到的.
[思考5] 根据上面的学习,你能归纳出根据参数ω,,A研究函数y=Asin(ωx+)(A>0,ω>0)的图象与性质的步骤吗?
提示:一般步骤为
第一步:确定函数的周期T=;
第二步:令ωx+=0,,π,,2π,得出函数y=Asin(ωx+)图象的五个关键点;
第三步:用光滑的曲线顺次连接五个关键点,即可画出函数y=Asin(ωx+)在一个周期上的图象,再利用周期性把图象延拓到R,即可以得到它在R上的图象;
第四步:借助图象讨论性质.
(2)函数y=Asin(ωx+)的性质如下:
定义域 | R |
值域 | [-A,A] |
周期性 | 最小正周期T= |
奇偶性 | =kπ(k∈Z)时是奇函数, =kπ+(k∈Z)时是偶函数, ≠(k∈Z)时是非奇非偶函数 |
单调性 | 递增区间可由2kπ-≤ωx+≤2kπ+(k∈Z)得到,递减区间可由2kπ+≤ωx+≤2kπ+π(k∈Z)得到 |
对称性 | 对称轴方程:x=+-(k∈Z), 对称中心:(-,0)(k∈Z) |
[例3] 函数f(x)=sin(ωx+)(ω>0,||<)的部分图象如图所示,则函数f(x)的解析式为( )
(A)f(x)=sin(3x-)
(B)f(x)=sin(3x-)
(C)f(x)=sin(6x-)
(D)f(x)=sin(6x-)
解析:因为=-,
所以T==.
解得ω=3,
所以f(x)=sin(3x+).
将点(,1)的坐标代入可得sin(3×+)=1,
所以+=+2kπ(k∈Z),
即=-+2kπ(k∈Z).
因为||<,所以=-,
从而f(x)=sin(3x-).
故选A.
变式训练3-1:设函数f(x)=Asin(ωx+)( A>0,ω>0,-<<)的部分图象如图所示,则A+ω+等于( )
(A)4+ (B)3-
(C)3+ (D)4-
解析:由图象知,A=2,T=4×(-)=2π,ω=1,
则f(x)=2sin(x+),
因为函数图象过点(,2),
则sin(+)=1,
即+=2kπ+,k∈Z,
因为-<<,
所以=,
所以A+ω+=3+.
故选C.
根据函数图象或者其他条件求y=Asin(ωx+)(A>0,ω>0)的一般方法:(1)A=(最大值-最小值);(2)一个周期为T=,相邻的两对称中心、两对称轴之间的距离均为T,一个对称中心到与其最近的一条对称轴之间的距离为T等,据此求出ω;(3)根据函数图象的最高点、最低点、零点等确定满足的关系式,并根据诱导公式以及题目对的限制条件得出值.
[例1] 设f(x)=sin(2x+),x∈[0,],若函数y=f(x)-a恰好有三个不同的零点,分别为x1,x2,x3(x1<x2<x3),则x1+2x2+x3的值为( )
(A)π (B)
(C) (D)
解析:由2x+=kπ+(k∈Z),得对称轴x=+(k∈Z),
因为x∈[0,],由0≤+≤,
解得-≤k≤2.
当k=0时,对称轴x=,
k=1时,对称轴x=.
由f(x)-a=0得f(x)=a,
若函数y=f(x)-a恰好有三个不同的零点,等价于函数y=f(x)与y=a的图象有三个交点,
作出函数f(x)的图象如图,得f(0)=,则≤a<1.
由图象可知,点(x1,f(x1)),(x2,f(x2))关于直线x=对称,则x1+x2=,
点(x2,f(x2)),(x3,f(x3))关于直线x=对称,则x2+x3=,
因此,x1+2x2+x3=x1+x2+x2+x3=+=.
故选C.
[例2] 如图表示电流I与时间x的关系I(x)=Asin(ωx+)(A>0,ω>0,-<<)在一个周期内的图象,则该函数的解析式为( )
(A)I(x)=sin(πx+)
(B)I(x)=sin(πx+)
(C)I(x)=sin(πx-)
(D)I(x)=sin(πx-)
解析:由题中图象可知,A=1,
T=-=,
故T=2.
ω===π,
故I(x)=sin(πx+),
又因为I()=-1,
即sin(+)=0,
所以+=-+2kπ(k∈Z),
故=-+2kπ(k∈Z).
又因为-<<,
故=-,
即I(x)=sin(πx-).
故选C.
[例3] 已知函数f(x)=sin(2ωx-)(ω>0)的图象的对称中心到对称轴的最小距离为.
(1)求函数f(x)的解析式和单调递增区间;
(2)求函数f(x)在区间[,]上的最小值和最大值.
解:(1)由已知f(x)的图象的对称中心到对称轴的最小距离为,则=,所以T=π,
所以2ω===2,解得,ω=1.
所以函数f(x)的解析式是
f(x)=sin(2x-).
令2kπ-≤2x-≤2kπ+,k∈Z,
解得,kπ-≤x≤kπ+,k∈Z,
所以函数的单调递增区间为[kπ-,kπ+](k∈Z).
(2)由(1)知,函数在区间[,]上为增函数,在区间[,]上为减函数.
因为f()=0,f()=,()=sin(-)=-cos =-1,故函数f(x)在区间[,]上的最大值为,最小值为-1.
基础巩固
知识点:函数y=Asin(ωx+)的性质与图象
1.把函数y=sin(2x-)的图象向右平移个单位长度,再向下平移2个单位长度所得函数的解析式为( B )
(A)y=cos 2x-2 (B)y=-cos 2x-2
(C)y=sin 2x-2 (D)y=-cos 2x+2
解析:将函数y=sin(2x-)的图象向右平移个单位长度,得到函数y=
sin[2(x-)-]的图象,即y=-cos 2x的图象,再向下平移2个单位长度,所得图象的函数解析式为y=-cos 2x-2.故选B.
2.下列函数中,图象的一部分如图所示的是( D )
(A)y=sin(x+)
(B)y=sin(2x-)
(C)y=cos(4x-)
(D)y=cos(2x-)
解析:设函数y=cos(ωx+)(ω>0).由图象可得·=+,所以ω=2,再根据“五点法”作图可得2×+=0,所以=-,所以函数的解析式为y=cos(2x-).
故选D.
3.为了得到函数f(x)=sin(3x+)的图象,需对函数g(x)=sin x的图象所作的变换可以为( B )
(A)先将图象上所有点的横坐标压缩为原来的倍,纵坐标不变,再向右平移个单位长度
(B)先向左平移个单位长度,再将图象上所有点的横坐标压缩为原来的倍,纵坐标不变
(C)先向左平移个单位长度,再将图象上所有点的横坐标压缩为原来的倍,纵坐标不变
(D)先向右平移个单位长度,再将图象上所有点的横坐标伸长为原来的3倍,纵坐标不变
解析:先将函数g(x)=sin x的图象向左平移个单位长度,得到y=
sin(x+)的图象,再将图象上所有点的横坐标压缩为原来的倍,纵坐标不变,得到f(x)=sin(3x+)的图象.故选B.
4.函数f(x)=4sin(2x+)图象的对称轴方程为( D )
(A)x=+(k∈Z)
(B)x=+kπ(k∈Z)
(C)x=+(k∈Z)
(D)x=+(k∈Z)
5.已知函数y=Asin(ωx+)+n的最大值为4,最小值是0,最小正周期是,直线x=是其图象的一条对称轴,若A>0,ω>0,0<<,则函数解析式为 .
解析:依题意可得,A==2,n==2,
ω==4,所以y=2sin(4x+)+2,
所以4×+=kπ+,k∈Z,
即=kπ-,k∈Z.
因为0<<,所以k=1,=.
所以函数解析式为y=2sin(4x+)+2.
答案:y=2sin(4x+)+2
6.当= 时,函数f(x)=2sin(2x+)在区间[,]上单调(写出一个值即可).
解析:因为x∈[,],
所以2x+∈[+,+].
得k∈Z,
k∈Z,
即=-+kπ,k∈Z,
取k=1,得=.
答案:(答案不唯一)
能力提升
7.在地球公转过程中,太阳直射点的纬度随时间周而复始不断变化,太阳直射点回归运动的一个周期就是一个回归年.某科研小组以某年春分(太阳直射赤道且随后太阳直射点逐渐北移的时间)为初始时间,统计了连续400天太阳直射点的纬度值(太阳直射北半球时取正值,直射南半球时取负值).设第x天时太阳直射点的纬度值为y,该科研小组通过对数据的整理和分析,得到y与x近似满足y=
23.439 291 1sin 0.017 202 79x.则每400年中,要使这400年与400个回归年所含的天数最为接近,应设定闰年的个数为(精确到1)
( C )
参考数据:≈182.621 1.
(A)95 (B)96 (C)97 (D)98
解析:T=≈182.621 1×2=365.242 2,400(T-365)=96.88≈97,所以应设定闰年的个数为97.
故选C.
8.记f(x)=2sin(-2x),则( A )
(A)f(x)的周期为π
(B)f(x)的一条对称轴为x=
(C)f(x)的一个对称中心为(,0)
(D)f(x)单调递增区间为[kπ-,kπ+](k∈Z)
解析:因为f(x)=2sin(-2x)=2cos 2x,
T==π,故A正确;
f()=2cos(2×)=2×(-)=-≠±2,故B错误;
因为f()=2cos(2×)=2×=1≠0,故C错误;
由-π+2kπ≤2x≤2kπ,k∈Z,
解得-+kπ≤x≤kπ,k∈Z,故D错误.
故选A.
9.(多选题)如图是函数y=sin(ωx+)的部分图象,则sin(ωx+)等于( AC )
(A)sin(2x+) (B)sin(x+)
(C)cos(2x-) (D)cos(x-)
解析:由T=2×(+)=π,所以ω==2,即y=sin(2x+).
又2×(-)+=2kπ,k∈Z,
解得=2kπ+,k∈Z,
所以y=sin(2x+)或y=cos(2x-).
故选AC.
10.(多选题)已知函数f(x)=Asin(ωx+)(A>0,ω>0,||<)的部分图象如图所示,下列说法正确的是( ACD )
(A)函数y=f(x)的周期为π
(B)函数y=f(x)在[-,-]上单调递减
(C)函数y=f(x)的图象关于直线x=-对称
(D)该图象向右平移个单位长度可得y=2sin 2x 的图象
解析:由图象可知,A=2,周期T=4×(-)=π,所以ω==2.
由解得=.
故函数f(x)=2sin(2x+),
A正确;
对于B,当-≤x≤-时,-π≤2x+≤0,故B错误;
对于C,当x=-时,f(-)=2sin(-×2+)=-2,故C正确;
对于D,y=f(x)向右平移个单位长度得到
y=2sin(2x-2×+)=2sin 2x,故D正确.
故选ACD.
11.将函数y=sin(2x-)的图象向左平移后得到一个奇函数的图象,则的最小正值是 .
解析:由题意知y=sin(2x-)关于(,0)对称,2-=kπ,=+,的最小正值为.
答案:
12.函数f(x)=3sin(2x-)的图象为C,下列结论中正确的是 .
①图象C关于直线x=对称;②图象C关于点(,0)对称;③函数f(x)在区间(-,)上是增函数;④y=3sin 2x的图象向右平移个单位长度可以得到图象C.
解析:f()=3sin(2×-)=-3,为最小值,故图象C关于直线x=对称,故①正确.f()=3sin(2×-)=0,故图象C关于点(,0)对称,故②正确.令2kπ-≤2x-≤2kπ+,k∈Z,可得kπ-≤x≤kπ+,
k∈Z,故函数的增区间为[kπ-,kπ+],k∈Z,(-,)是其子区间,故③正确.y=3sin 2x的图象向右平移个单位长度可以得到函数y=
3sin 2(x-)=3sin(2x-)的图象,故④不正确.
答案:①②③
13.设函数f(x)=sin(2x+)(-π<<0),已知它的图象的一条对称轴是直线x=.
(1)求;
(2)求函数f(x)的单调递减区间.
解:(1)由题意,可得2×+=kπ+,k∈Z,
因为-π<<0,所以=-.
(2)由(1)知f(x)=sin(2x-),
令+2kπ≤2x-≤+2kπ,k∈Z,
即+kπ≤x≤+kπ,k∈Z,
所以函数f(x)的单调递减区间为[+kπ,+kπ],k∈Z.
14.已知函数f(x)=sin(3x+),x∈R.
(1)求f(x)的最小正周期和对称轴;
(2)求f(x)的单调递增区间和单调递减区间;
(3)当x∈[0,],求f(x)的值域.
解:(1)T=,令3x+=+kπ,k∈Z,
则x=+,k∈Z,
故最小正周期为T=,对称轴为直线x=+(k∈Z).
(2)因为-+2kπ≤3x+≤+2kπ,k∈Z,
所以-+kπ≤x≤+kπ,k∈Z,
因为+2kπ≤3x+≤+2kπ,k∈Z,
所以+kπ≤x≤+kπ,k∈Z,
所以f(x)的单调递增区间为[-+kπ,+kπ](k∈Z),
f(x)的单调递减区间为[+kπ,+kπ](k∈Z).
(3)因为x∈[0,],所以≤3x+≤,
所以-≤f(x)≤,
所以f(x)的值域为[-,].
应用创新
15.(多选题)若不等式sin2x-asin x+2≥0对任意的x∈(0,]恒成立,则实数a可能是( ABC )
(A)1 (B)2 (C)3 (D)4
解析:设t=sin x,
因为x∈(0,],所以t∈(0,1],
则不等式sin2x-asin x+2≥0对任意x∈(0,]恒成立,
即转化为不等式t2-at+2≥0在t∈(0,1]上恒成立,即转化为a≤=
t+在t∈(0,1]上恒成立,
由y=t+在t∈(0,1]上递减,得ymin=1+=3,所以a≤3.
故选ABC.
16.关于函数f(x)=4sin(πx-),有如下四个命题:
①f(x)的最小正周期为2;
②f(x)的图象关于点(,0)对称;
③若f(a-x)=f(a+x),则|a|的最小值为;
④f(x)的图象与曲线y=(0<x<)共有4个交点.
其中所有真命题的序号是 .
解析:T==2,故f(x)的最小正周期为2,①正确;
f()=4sin(-)=0,f(x)的图象关于点(,0)对称,②正确;
离y轴最近的对称轴为直线x=-,所以若f(a-x)=f(a+x),则|a|的最小值为,③错误;
在y轴右边离y最近的对称轴为直线x=,f()=4,而=<4,y=在
(0,+∞)上是减函数,因此f(x)的图象在第一象限每个周期内与y=的图象都有两个交点,在区间(,)上有两个交点,在区间(,)上有两个交点,从而在(0,)上有4个交点,④正确.
答案:①②④

