资料中包含下列文件,点击文件名可预览资料内容






还剩7页未读,
继续阅读
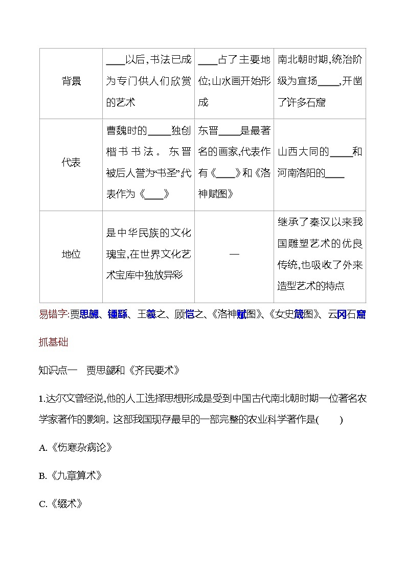
历史七年级上册第四单元 三国两晋南北朝时期:政权分立与民族交融第二十课 魏晋南北朝的科技与文化达标测试
展开
这是一份历史七年级上册第四单元 三国两晋南北朝时期:政权分立与民族交融第二十课 魏晋南北朝的科技与文化达标测试,文件包含第四单元第20课魏晋南北朝的科技与文化同步练习教师版2022-2023部编版历史七年级上册docx、第四单元第20课魏晋南北朝的科技与文化同步练习学生版2022-2023部编版历史七年级上册docx等2份试卷配套教学资源,其中试卷共17页, 欢迎下载使用。
相关试卷
初中历史人教部编版七年级上册第二十课 魏晋南北朝的科技与文化课时练习:
这是一份初中历史人教部编版七年级上册第二十课 魏晋南北朝的科技与文化课时练习,文件包含第四单元第20课魏晋南北朝的科技与文化同步练习学生版2023-2024部编版初中历史七年级上册湖北专版docx、第四单元第20课魏晋南北朝的科技与文化同步练习教师版2023-2024部编版初中历史七年级上册湖北专版docx等2份试卷配套教学资源,其中试卷共11页, 欢迎下载使用。
历史七年级上册第二十课 魏晋南北朝的科技与文化达标测试:
这是一份历史七年级上册第二十课 魏晋南北朝的科技与文化达标测试,文件包含第四单元第20课魏晋南北朝的科技与文化同步练习学生版2023-2024部编版初中历史七年级上册湖北专版docx、第四单元第20课魏晋南北朝的科技与文化同步练习教师版2023-2024部编版初中历史七年级上册湖北专版docx等2份试卷配套教学资源,其中试卷共11页, 欢迎下载使用。
初中历史人教部编版七年级上册第二十课 魏晋南北朝的科技与文化课后作业题:
这是一份初中历史人教部编版七年级上册第二十课 魏晋南北朝的科技与文化课后作业题,共3页。试卷主要包含了德国数学家史家康托说,阅读材料,结合所学知识回答问题等内容,欢迎下载使用。