初中人教部编版第一单元 史前时期:中国境内早期人类与文明的起源第一课 中国境内早期人类的代表—北京人学案
展开
这是一份初中人教部编版第一单元 史前时期:中国境内早期人类与文明的起源第一课 中国境内早期人类的代表—北京人学案,文件包含第一单元第1课中国境内早期人类的代表北京人学案教师版部编版历史七年级上册docx、第一单元第1课中国境内早期人类的代表北京人学案学生版部编版历史七年级上册docx等2份学案配套教学资源,其中学案共19页, 欢迎下载使用。
第一单元史前时期:中国境内早期人类与文明的起源
第1课中国境内早期人类的代表——北京人
【教学目标】
水平一:知道元谋人生活的年代、发现的地点以及地位;识记北京人的发现地点、发现过程、特征和生产、生活状况;了解化石是研究人类起源的主要证据。
水平二:理解火的使用在人类进化过程中的重大意义;比较山顶洞人和北京人,山顶洞人比北京人有了哪些进步?
【教学重难点】
1.教学重点:北京人的发现
2.教学难点:北京人的特征
基础落实
一、元谋人
1.发现地点:云南元谋县。
2.生活年代:距今约170万年。
3.生活情况:能够制作工具,知道使用火。
4.历史地位:是我国境内目前已确认的最早的古人类。
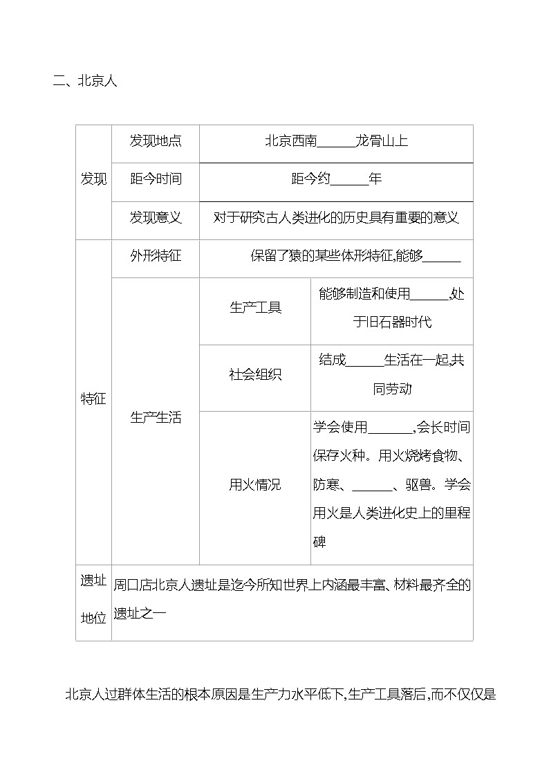
二、北京人
北京人过群体生活的根本原因是生产力水平低下,生产工具落后,而不仅仅是自然环境恶劣。
三、山顶洞人
1.距今年代:距今约3万年。
2.发现地点:北京周口店龙骨山顶部的洞穴里。
3.体形特征:模样和现代人基本相同。
4.生产生活:使用打制石器,掌握磨光和钻孔技术;懂得人工取火;有爱美意识等。
5.社会组织:过集体生活,没有贫富贵贱的差别。
重点探析
【史料实证——推断生活状况】
材料一 1965年,云南元谋县上那蚌村西北小山岗上,考古学者发现了两枚上内侧门齿,多件粗糙的石器,人工加工痕迹清楚,还发现大量炭屑和两小块烧骨。
材料二 1929年,在中国青年学者裴文中的主持下,于12月2日下午发现了一个完整的头盖骨化石和一些其他部位的骨骼化石,还有大量的打制石器、动物化石和灰烬。
(1)根据史实进行推论是学习历史的重要方法之一。结合两则材料的内容,模仿下列史实和推论,分别完成两则材料相关史实和推论。
例子:史实:多件粗糙的石器,人工加工痕迹清楚。
推论:元谋人已经会制作打制的石器。
①材料一
史实:发现大量炭屑和两小块烧骨。
推论:说明元谋人知道使用火。
②材料二
史实:有大量的打制石器、动物化石和灰烬。
推论:说明北京人已经会制造、使用打制的石器,主要生存方式是狩猎,并懂得使用火。
【历史解释——探究群居根源】
材料三
(2)结合材料三中的图片,探究北京人、山顶洞人过群体生活的主要原因是什么。
答:生产力水平低下,他们使用的工具又极其简陋,生活环境非常恶劣,只靠单个人的力量,无法生活下去。(言之有理即可)
【家国情怀——分析遗址价值】
材料四 周口店丰富的北京人遗存,为“从猿到人”的学说提供了强有力的证据。
——张之恒《中国旧石器时代考古》
(3)结合材料和所学,谈谈北京人遗址发现的价值和意义。
答:周口店北京人遗址是迄今所知世界上内涵最丰富、材料最齐全的直立人遗址之一;通过对北京人的研究,可以发现早期猿人向现代人类演进和发展变化的规律,为人类起源的研究提供了可靠的证据。
素养达标
一、选择题
1.在我国安徽省繁昌区人字洞发现的繁昌人,经专家推测,可能生活在距今约240万-200万年。如果这一结论确凿的话,我国境内人类的历史可以向前推进约( C )
A.20万-60万年B.100万年C.30万-70万年D.130万年
解析:根据所学可知,我国境内目前已确认的最早古人类是元谋人,距今约170万年。240万-170万=70万,200万-170万=30万,故如果这一结论确凿的话,我国境内人类的历史可以向前推进约30万-70万年。
2. 我国科学家在云南省元谋县发现了两颗门齿化石和一些粗糙的石器,以及大量炭屑、小块烧骨。这证明元谋人已经知道( C )
①制造工具 ②缝制衣服 ③使用火 ④人工取火
A.①②B.③④C.①③D.②④
解析:由材料“一些粗糙的石器”可知,元谋人已经知道制造工具。由材料“大量炭屑、小块烧骨”可知,元谋人已经知道使用火。
3.(2021·烟台中考)距今约20万年,直立人经过演化发展到更高一级的人类,即早期智人。下列哪处遗址能为研究这一演化进程提供“内涵最丰富、材料最齐全”的一手史料( C )
A.元谋人遗址B.半坡遗址C.北京人遗址D.河姆渡遗址
解析:结合所学知识可知,周口店北京人遗址是迄今所知世界上内涵最丰富、材料最齐全的直立人遗址之一,为人类起源的研究提供了可靠的证据。故北京人遗址能为研究这一演化进程提供“内涵最丰富、材料最齐全”的一手史料。
4.(2022·佛山期中)如图说明( C )
A.北京人生活在距今约70—20万年B.狩猎是北京人主要的生活方式
C.化石是复原北京人特征的重要证据D.北京人的脑容量比现代人略小
解析:示意图内容说明化石是复原北京人特征的重要证据,化石是古代生物的遗体、遗物或生活痕迹等,由于某种原因被埋藏在地层中,经过漫长的时间和复杂的变化而形成的。化石是研究生物进化最重要的、比较全面的证据。
5.(2022·河源期中)“……考古发现包括10万多件石器,成批的骨器,100多种野兽化石,还有大量灰烬……其中最厚的灰烬可达4米。灰烬中有很多石头、骨头和朴树籽等。”据此可知,北京人( B )
①会制造和使用工具②保留了某些猿的特征
③会人工取火④已经学会原始狩猎
A.①③④B.①④C.①②④D.②④
解析:“考古发现包括10万多件石器,成批的骨器”说明北京人会制造和使用工具;“100多种野兽化石”说明北京人已经学会原始狩猎;“大量灰烬……其中最厚的灰烬可达4米”说明北京人会使用火和保存火种;材料中不能体现出北京人的体貌特征。故①④符合题意。
6.韩非子在描述远古社会自然环境时,写道:“上古之世,人民少而禽兽众,人民不胜禽兽虫蛇。”这种情况决定了远古居民最恰当的选择是( D )
A.学会制造工具,抵御野兽B.住在山洞里,躲避虫蛇
C.懂得用天然火,驱逐野兽D.过群居生活,共同生存
解析:题干材料表明,上古时期,自然环境恶劣,生产工具简陋,只靠单个人的力量无法生活下去,结合北京人的生活情况可知,他们结成群体生活在一起,共同进行获取食物的劳动,过着群居的生活。
7.(2021·汕头澄海模拟)此前,虽已有印尼爪哇直立人的发现,但一直未被世界公认。北京人遗址的发现,使远古确有直立人存在得到肯定,所以有“北京人挽救了爪哇人”的说法。材料反映了北京人遗址( B )
A.是世界上最重要的人类遗址 B.在世界考古界占有重要地位
C.与爪哇人发现意义完全相同 D.是研究人类起源的唯一证据
解析:“北京人遗址的发现,使远古确有直立人存在得到肯定”说明北京人遗址对于研究古人类进化的历史具有重要意义,反映了北京人遗址在世界考古界占有重要地位。A、D说法过于绝对,C说法本身有误。
8.时间轴是历史时空观的重要体现。观察下面的时间轴,你认为山顶洞人应该生活在哪一时期( D )
解析:依据题干并结合所学知识可知,元谋人距今约170万年,北京人距今约70万-20万年,山顶洞人距今约3万年,所以山顶洞人生活在D这一时期。
9. (2022·揭阳揭东期中)实物是会说话的历史。如图是山顶洞人制作使用的骨针和装饰品,从中可以得出关于山顶洞人的哪些信息( B )
①开始用骨币进行交换 ②掌握了磨光和钻孔技术
③会缝制衣服 ④有了爱美意识
⑤掌握了针灸
A.①④⑤B.②③④C.①③⑤D.①②③
解析:根据骨针可知,山顶洞人会缝制衣服;骨针及装饰品上的孔可知,山顶洞人掌握了磨光及钻孔技术;据装饰品可知,山顶洞人具有爱美意识。
二、非选择题
10.中国是人类文明发源地之一。我国的远古居民在这块土地上创造了灿烂的旧石器文化,书写了中国历史上最古老的篇章。阅读下列材料,回答问题。
材料一 云南省楚雄州元谋县政府修建的“东方人类祭祖台”,设计高170米,基座呈正方形。祭祖台的修建是为了宣扬东方古人类悠久的历史,展现从旧石器时代以来的人类一脉相承的系列文化,并给缅怀和祭拜者提供一个平台。
(1)你认为在元谋县修建“东方人类祭祖台”的主要原因是什么?祭祖台为什么设计高为170米?
答:在元谋县发现了我国境内目前已确认的最早的古人类——元谋人。元谋人距今约170万年。
材料二 北京人用火的证据十分明显。发掘北京人化石地点的中段靠近南北裂缝的堆积时,曾发现过三层灰烬。……灰烬的发现,不仅证明了北京人已经使用了火,而且由于灰烬在同一层中,有时很厚,有时很薄,有时又间断,又可以证明他们已经有了一定的管制火的能力。……人类能够使用和管制火,是历史上的一件大事,因为这必须是在漫长的岁月中积累经验,有了相当的智慧才有可能办到的。正因为北京人能够如此,才进一步证明了他们对付自然已有了一定的办法。
——贾兰坡《“北京人”的故居》
(2)据材料二,指出断定北京人已能使用火的证据和北京人已有“管制火的能力”的理由。材料二中“他们已经有了一定的管制火的能力”具体指的是什么?
答:理由:在北京人遗址曾发现过三层灰烬,由于灰烬在同一层中,有时很厚,有时很薄,有时又间断。北京人会长时间保存火种。
(3)结合所学知识,谈谈北京人是怎样用火“对付自然”的。北京人用火“对付自然”有什么重大意义?
答:北京人用火烧烤食物、防寒、照明、驱兽,从而改善了生存条件。学会用火是人类进化史上的里程碑。
材料三 山顶洞人沿用了与北京人同样的方法制作石器工具……骨角器中最有代表性的是骨针,针身保存完好,针身微弯,刮磨得很光滑,针孔是用小而细锐的尖状器挖成的……山顶洞人的装饰品非常丰富,有穿孔的兽牙、海蚶壳、小石珠、小石坠、鲩鱼眼上骨和刻沟的骨管等。
(4)据材料三,概括指出山顶洞人的生产和生活情况。(答出三点即可)
答:山顶洞人使用打制石器,掌握磨光和钻孔技术,有爱美意识等。
解析:第(1)题,根据所学知识推断,在元谋县修建“东方人类祭祖台”的主要原因是在云南元谋县发现了我国境内目前已确认的最早的古人类——元谋人,祭祖台设计高为170米是因为元谋人距今约170万年。第(2)题,归纳总结材料二“发掘北京人化石地点的中段靠近南北裂缝的堆积时,曾发现过三层灰烬。……灰烬的发现,不仅证明了北京人已经使用了火,而且由于灰烬在同一层中,有时很厚,有时很薄,有时又间断,又可以证明他们已经有了一定的管制火的能力”即可回答第一问。材料二中“他们已经有了一定的管制火的能力”具体指的是北京人会长时间保存火种。第(3)题结合所学知识可知,北京人用火烧烤食物、防寒、照明、驱兽,从而改善了生存条件。学会用火是人类进化史上的里程碑。第(4)题,根据所学知识并结合材料三“山顶洞人沿用了与北京人同样的方法制作石器工具”可知山顶洞人使用打制石器;“针身保存完好,针身微弯,刮磨得很光滑”说明山顶洞人掌握磨光技术;“针孔是用小而细锐的尖状器挖成的”说明山顶洞人掌握了钻孔技术;“山顶洞人的装饰品非常丰富”说明山顶洞人有爱美意识。
发现
发现地点
北京西南周口店龙骨山上
距今时间
距今约70万-20万年
发现意义
对于研究古人类进化的历史具有重要的意义
特征
外形特征
保留了猿的某些体形特征,能够直立行走
生产生活
生产工具
能够制造和使用打制石器,处于旧石器时代
社会组织
结成群体生活在一起,共同劳动
用火情况
学会使用火,会长时间保存火种。用火烧烤食物、防寒、照明、驱兽。学会用火是人类进化史上的里程碑
遗址
地位
周口店北京人遗址是迄今所知世界上内涵最丰富、材料最齐全的直立人遗址之一
相关学案
这是一份人教部编版七年级上册第一课 中国境内早期人类的代表—北京人导学案,共2页。学案主要包含了学习目标,知识链接,基础感知,合作学习,当堂训练,总结归纳,课下作业等内容,欢迎下载使用。
这是一份2021学年第一课 中国境内早期人类的代表—北京人学案设计,共4页。学案主要包含了学习目标,学习重难点,自主预习,自学反馈,概括总结,独立训练等内容,欢迎下载使用。
这是一份初中历史第一单元 史前时期:中国境内早期人类与文明的起源第一课 中国境内早期人类的代表—北京人导学案及答案,共3页。学案主要包含了学习目标,重点难点,自主学习,合作探究,当堂达标,我的收获等内容,欢迎下载使用。

