4.7实验:探究向心力大小与半径、角速度、质量的关系-2023年高考物理一轮复习提升核心素养
展开4.7实验:探究向心力大小与半径、角速度、质量的关系
探究方案一 感受向心力
1.实验原理
如图1所示,在绳子的一端拴一个小沙袋(或其他小物体),另一端握在手中.将手举过头顶,使沙袋在水平面内做匀速圆周运动,此时沙袋所受的向心力近似等于手通过绳对沙袋的拉力.
图1
2.实验步骤
(1)在小物体的质量和角速度不变的条件下,改变小物体做圆周运动的半径进行实验,比较向心力与半径的关系.
(2)在小物体的质量和做圆周运动的半径不变的条件下,改变小物体的角速度进行实验,比较向心力与角速度的关系.
(3)换用不同质量的小物体,在角速度和半径不变的条件下,重复上述操作,比较向心力与质量的关系.
3.实验结论:半径越大,角速度越大,质量越大,向心力越大.
探究方案二 用向心力演示器定量探究
1.实验思路
本实验探究了向心力与多个物理量之间的关系,因而实验方法采用了控制变量法,如图所示,匀速转动手柄,可以使塔轮、长槽和短槽匀速转动,槽内的小球也就随之做匀速圆周运动,此时小球向外挤压挡板,挡板对小球有一个向内的(指向圆周运动圆心)的弹力作为小球做匀速圆周运动的向心力,可以通过标尺上露出的红白相间等分标记,粗略计算出两球所需向心力的比值.
在实验过程中可以通过两个小球同时做圆周运动对照,分别分析下列情形:
(1)在质量、半径一定的情况下,探究向心力大小与角速度的关系.
(2)在质量、角速度一定的情况下,探究向心力大小与半径的关系.
(3)在半径、角速度一定的情况下,探究向心力大小与质量的关系.
2.实验器材
向心力演示器、质量不等的小球.
3.实验过程
(1)分别将两个质量相等的小球放在实验仪器的两个小槽中,且小球到转轴(即圆心)距离相同即圆周运动半径相同.将皮带放置在适当位置使两转盘转动,记录不同角速度下的向心力大小(格数).
(2)分别将两个质量相等的小球放在实验仪器的长槽和短槽两个小槽中,将皮带放置在适当位置使两转盘转动角速度相等、小球到转轴(即圆心)距离不同即圆周运动半径不等,记录不同半径的向心力大小(格数).
(3)分别将两个质量不相等的小球放在实验仪器的两个小槽中,且小球到转轴(即圆心)距离相同即圆周运动半径相等,将皮带放置在适当位置使两转盘转动角速度相等,记录不同质量下的向心力大小(格数).
4.数据处理
分别作出Fn-ω2、Fn-r、Fn-m的图像,分析向心力大小与角速度、半径、质量之间的关系,并得出结论.
5.注意事项
摇动手柄时应力求缓慢加速,注意观察其中一个标尺的格数.达到预定格数时,即保持转速恒定,观察并记录其余读数.
教材原型实验
例题1.
如图甲所示,某实验小组探究影响向心力大小的因素.用细绳系一纸杯(杯中有30 mL的水),将手举过头顶,使纸杯在水平面内做圆周运动.
(1)下列说法中正确的是________.
A.保持质量、绳长不变,增大转速,绳对手的拉力将不变
B.保持质量、绳长不变,增大转速,绳对手的拉力将增大
C.保持质量、角速度不变,增大绳长,绳对手的拉力将不变
D.保持质量、角速度不变,增大绳长,绳对手的拉力将增大
(2)如图乙,绳离杯心40 cm处打一结点A,80 cm处打一结点B,学习小组中一位同学用手表计时,另一位同学操作.
操作一:手握绳结A,使杯在水平面内每秒运动一周,体会向心力的大小.
操作二:手握绳结B,使杯在水平面内每秒运动一周,体会向心力的大小.
操作三:手握绳结A,使杯在水平面内每秒运动二周,体会向心力的大小.
操作四:手握绳结A,再向杯中添加30 mL的水,使杯在水平面内每秒运动一周,体会向心力的大小.
则:①操作二与一相比较:质量、角速度相同,向心力的大小与转动半径大小有关;
操作三与一相比较:质量、半径相同,向心力的大小与角速度有关;
操作四与一相比较:________________相同,向心力的大小与________有关;
②物理学中此种实验方法叫________________法.
③小组总结阶段,在空中甩动,使杯在水平面内做圆周运动的同学谈感受时说:“感觉手腕发酸,感觉力的方向不是指向圆心的向心力,而是背离圆心的力,跟书上说的不一样”,你认为该同学的说法是否正确,为什么?
【答案】见解析
【解析】(1)BD (2)①角速度、半径 质量
②控制变量
③说法不正确.该同学受力分析的对象是自己的手,我们实验受力分析的对象是纸杯(包括水),细绳对纸杯(包括水)的拉力提供纸杯(包括水)做圆周运动的向心力,指向圆心.细绳对手的拉力与细绳对纸杯(包括水)的拉力大小相等、方向相反,背离圆心.
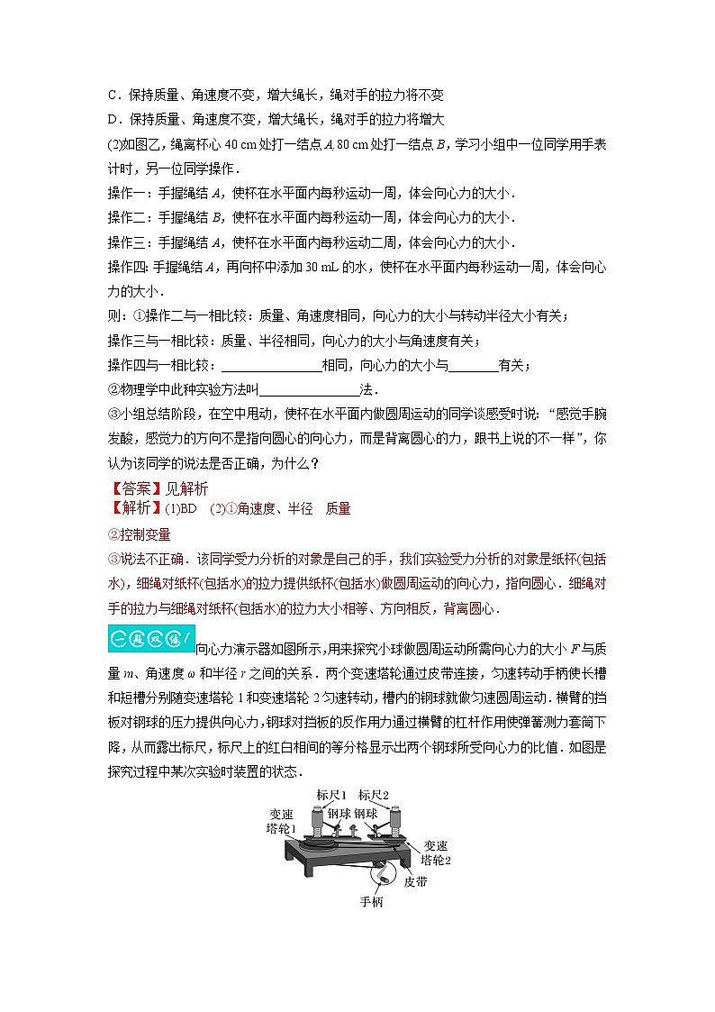
向心力演示器如图所示,用来探究小球做圆周运动所需向心力的大小F与质量m、角速度ω和半径r之间的关系.两个变速塔轮通过皮带连接,匀速转动手柄使长槽和短槽分别随变速塔轮1和变速塔轮2匀速转动,槽内的钢球就做匀速圆周运动.横臂的挡板对钢球的压力提供向心力,钢球对挡板的反作用力通过横臂的杠杆作用使弹簧测力套筒下降,从而露出标尺,标尺上的红白相间的等分格显示出两个钢球所受向心力的比值.如图是探究过程中某次实验时装置的状态.
(1)在研究向心力的大小F与质量m、角速度ω和半径r之间的关系时主要用到了物理学中的________.
A.理想实验法 B.等效替代法
C.控制变量法 D.演绎法
(2)若两个钢球质量和运动半径相等,则是在研究向心力的大小F与________的关系;
A.钢球质量m
B.运动半径r
C.角速度ω
(3)若两个钢球质量和运动半径相等,标尺上红白相间的等分格显示出钢球1和钢球2所受向心力的比值为1∶9,则与皮带连接的变速塔轮1和变速塔轮2的半径之比为________.
A.1∶3 B.3∶1
C.1∶9 D.9∶1
【答案】(1)C (2)C (3)B
【解析】
(1)在研究向心力的大小F与质量m、角速度ω和半径r之间的关系时主要用到了物理学中的控制变量法,故选C;
(2)若两个钢球质量和运动半径相等,则是在研究向心力的大小F与角速度ω的关系,故选C;
(3)根据F=mω2r可知,若两个钢球质量m和运动半径r相等,标尺上红白相间的等分格显示出钢球1和钢球2所受向心力的比值为1∶9,可知两轮的角速度之比为1∶3,根据v=ωR可知,因为变速塔轮1和变速塔轮2是皮带传动,边缘线速度相等,则与皮带连接的变速塔轮1和变速塔轮2的半径之比为3∶1,故选B.
某同学利用如图所示的向心力演示器定量探究匀速圆周运动所需向心力大小F跟小球质量m、转速n和运动半径r之间的关系.
(1)为了单独探究向心力大小跟小球质量的关系,必须用________法;
(2)转动手柄可以使长槽和短槽分别随变速塔轮匀速转动,槽内的球随之做匀速圆周运动.这时我们可以看到弹簧测力套筒上露出标尺,通过标尺上红白相间等分格数,即可求得两个球所需的______;
(3)该同学通过实验得到如下表的数据:
次数
球的质量m/g
转动半径r/cm
转速n/r·s-1
向心力大小F/红格数
1
14.0
15.00
1
2
2
28.0
15.00
1
4
3
14.0
15.00
2
8
4
14.0
30.00
1
4
根据以上数据,可归纳概括出向心力大小F跟小球质量m、转速n和运动半径r之间的关系是:________________________(文字表述);
(4)实验中遇到的问题有:________________________________________(写出一点即可).
【答案】
(1)控制变量 (2)向心力大小之比 (3)向心力大小F跟小球质量m成正比,跟转速n的平方成正比,跟运动半径r成正比(或向心力大小F跟小球质量m、转速n的平方、运动半径r的乘积成正比) (4)难以保证小球做匀速圆周运动,转速难按比例调节或露出格子数(或力的读数)不稳定,难定量化
【解析】
(1)为了单独探究向心力大小跟小球质量的关系,需要控制转速n和运动半径r不变,所以需要采用控制变量法;
(2)标尺上红白相间等分格子的多少可以显示小球所受向心力的大小,所以通过标尺上红白相间等分格数,即可求得两个球所需的向心力大小之比;
(3)根据表格中数据可知向心力大小F跟小球质量m成正比,跟转速n的平方成正比,跟运动半径r成正比(或向心力大小F跟小球质量m、转速n的平方、运动半径r的乘积成正比);
(4)实验中可能遇到的问题是难以保证小球做匀速圆周运动,转速难按比例调节或露出格子数(或力的读数)不稳定,难定量化.
实验器材的创新
例题2.
一物理兴趣小组利用学校实验室的数字实验系统探究物体做圆周运动时向心力大小与角速度、半径的关系.
(1)首先,他们让一砝码做半径r为0.08 m的圆周运动,数字实验系统通过测量和计算得到若干组向心力F和对应的角速度ω,如下表.请你根据表中的数据在图上绘出F-ω的关系图像.
实验序号
1
2
3
4
5
6
7
8
F/N
2.42
1.90
1.43
0.97
0.76
0.50
0.23
0.06
ω/ (rad·s-1)
28.8
25.7
22.0
18.0
15.9
13.0
8.5
4.0
(2)通过对图像的观察,兴趣小组的同学猜测F与ω2成正比.你认为,可以通过进一步的转换,通过绘出________关系图像来确定他们的猜测是否正确.
(3)在证实了F∝ω2之后,他们将砝码做圆周运动的半径r再分别调整为0.04 m、0.12 m,又得到了两条F-ω图像,他们将三次实验得到的图像放在一个坐标系中,如图所示.通过对三条图线的比较、分析、讨论,他们得出F∝ r的结论,你认为他们的依据是________________.
(4)通过上述实验,他们得出:做圆周运动的物体受到的向心力大小F与角速度ω、半径r的数学关系式是F=kω2r,其中比例系数k的大小为______,单位是________.
【答案】
(1)见解析图 (2)F与ω2 (3)作一条平行于纵轴的辅助线,观察和图像的交点中,力的数值之比是否为1∶2∶3 (4)0.037 5 kg
【解析】
(1)描点绘图时尽量让所描的点落到同一条曲线上,不能落到曲线上的点应均匀分布在曲线两侧,如图所示:
(2)通过对图像的观察,兴趣小组的同学猜测F与ω2成正比.可以通过进一步的转换,通过绘出F与ω2关系图像来确定他们的猜测是否正确,如果猜测正确,作出的F与ω2的关系图像应当为一条倾斜直线.
(3)他们的依据是:作一条平行于纵轴的辅助线,观察和图线的交点中,力的数值之比是否为1∶2∶3,如果比例成立则说明向心力与物体做圆周运动的半径成正比.
(4)做圆周运动的物体受到的向心力大小F与角速度ω、半径r的数学关系式是F=kω2r,代入(1)题中F-ω的关系图像中任意一点的坐标数值,比如:(20,1.2),此时半径为0.08 m,可得:1.2 N=k×202(rad/s)2×0.08 m,解得:k=0.037 5 kg.
一同学通过图甲所示的装置探究物体做圆周运动的向心力与质量、轨道半径及线速度的关系.滑块套在光滑水平杆上,随杆一起绕竖直杆做匀速圆周运动,力传感器通过一细绳连接滑块,用来测量向心力的大小F.滑块上固定一遮光片,与固定在铁架台上的光电门可测量滑块的线速度v.该同学先保持滑块质量和半径不变,来探究向心力大小与线速度大小的关系.
(1)该同学采用的实验方法主要是________;(填正确答案标号)
A.理想模型法
B.控制变量法
C.等效替代法
(2)用螺旋测微器测量遮光片的宽度d,示数如图乙所示,则d=________ mm;
(3)该同学通过改变转速测量多组数据,记录力传感器示数F,算出对应的线速度v及v2的数值,以v2为横轴,F为纵轴,作出F-v2图线,如图丙所示,若滑块运动半径r=0.2 m,由图线可得滑块的质量m=________ kg(保留2位有效数字).
【答案】(1)B (2)1.732(1.731~1.733) (3)0.13(0.12~0.14)
【解析】
(1)一个物理量与多个物理量有关,研究这个物理量与每一个量的关系,要使用控制变量法,故选B;
(2)螺旋测微器的最小分度是0.01 mm,由固定刻度和可动刻度分别读数,所以d=1.5 mm+23.2×0.01 mm=1.732 mm;
(3)根据题图丙可知图像的斜率k===,据向心力公式F=m可得=k,解得m=kr=×0.2 kg≈0.13 kg.
某同学做验证向心力与线速度关系的实验.装置如图所示,一轻质细线上端固定在力传感器上,下端悬挂一小钢球.钢球静止时刚好位于光电门中央.主要实验步骤如下:
①用游标卡尺测出钢球直径d;
②将钢球悬挂静止不动,此时力传感器示数为F1,用米尺量出线长L;
③将钢球拉到适当的高度处由静止释放,光电门计时器测出钢球的遮光时间为t,力传感器示数的最大值为F2;
已知当地的重力加速度大小为g,请用上述测得的物理量表示:
(1)钢球经过光电门时的线速度表达式v=______,向心力表达式F向=m=________;
(2)钢球经过光电门时所受合力的表达式F合=________;
(3)若在实验误差允许的范围内F向=F合,则验证了向心力与线速度的关系.该实验可能的误差有:____________________________________________________________.(写出一条即可)
【答案】
(1) (2)F2-F1 (3)摆线的长度测量有误差
【解析】
(1)钢球的直径为d,遮光时间为t,所以钢球通过光电门的速度:v=,根据题意知,钢球做圆周运动的半径为:R=L+,钢球质量:m=,则向心力表达式:
F向=m=.
(2)钢球经过光电门时只受重力和细线的拉力,由分析可知,钢球通过光电门时,细线的拉力最大,大小为F2,故所受合力为F合=F2-F1.
(3)根据向心力表达式知,可能在测量摆线长度时存在误差.
实验原理和实验目的的创新
例题3.如图甲所示,某同学为了比较不同物体与转盘间动摩擦因数的大小设计了该装置.已知固定于转轴上的角速度传感器和力传感器与电脑连接,通过一不可伸长的细绳连接物块,细绳刚好拉直,物块随转盘缓慢加速.在电脑上记录如图乙所示图像.换用形状和大小相同但材料不同的物块重复实验,得到物块a、b、c分别对应的三条直线,发现a与c的纵截距相同,b与c的横截距相同,且符合一定的数量关系.回答下列问题:
(1)物块没有看作质点对实验是否有影响?______(选填“是”或“否”).
(2)物块a、b、c的密度之比为________.
(3)物块a、b、c与转盘之间的动摩擦因数之比为________.
【答案】(1)否 (2)2∶2∶1 (3)1∶2∶2
【解析】
(1)物块的形状和大小相同,做圆周运动的半径相同,所以物块没有看作质点对实验没有影响;
(2)当物块随转盘缓慢加速过程中,物块所需的向心力先由静摩擦力提供,当达到最大静摩擦力后则由绳子的拉力和最大静摩擦力提供,即:F向=F+μmg=mrω2,所以有F=mrω2-μmg,图像的斜率为mr,与纵轴的截距为-μmg,根据图像知a的斜率ka=mar=1,b的斜率kb=mbr=1,c的斜率kc=mcr=,所以a、b、c的质量之比为2∶2∶1,因为体积相同,所以物块a、b、c的密度之比为2∶2∶1.
(3)由图像知a的纵截距-μamag=-1,b的纵截距-μbmbg=-2,c的纵截距-μcmcg=-1,结合质量之比得到物块a、b、c与转盘之间的动摩擦因数之比为1∶2∶2.
一物理兴趣小组利用学校实验室的数字实验系统探究物体做圆周运动时向心力大小与角速度、半径的关系.在保证重物的质量m和做圆周运动的角速度ω不变的情况下,改变重物做圆周运动的半径r,得到几组向心力大小Fn与半径r的数据,记录到表1中.
表1 向心力大小Fn与半径r的测量数据
次数
1
2
3
4
5
半径r/mm
50
60
70
80
90
向心力大小Fn/N
5.46
6.55
7.64
8.74
9.83
在保证重物的质量m和做圆周运动的半径r不变的情况下,改变重物的角速度ω,得到几组向心力大小Fn和角速度ω的数据,记录到表2中.
表2 向心力大小Fn与角速度ω的测量数据
次数
1
2
3
4
5
角速度ω/(rad·s-1)
6.8
9.3
11.0
14.4
21.8
向心力大小Fn/N
0.98
2.27
2.82
4.58
10.81
(1)根据上面的测量结果,分别在图中作出Fn-r图线和Fn-ω图线.
(2)若作出的Fn-ω图线不是直线,可以尝试作Fn-ω2图线,试在图中作出Fn-ω2图线.
(3)通过以上实验探究可知,向心力大小与转动半径成________,与角速度的平方成________.
【答案】(1)(2)见解析图 (3)正比 正比
【解析】
(1)根据描点作图,两图像如下:
(2)通过换算,可得Fn-ω2图线
(3)通过以上图像可知,向心力大小与转动半径成正比,与角速度的平方成正比.
如图所示是“DIS向心力实验器”,当质量为m的砝码随旋转臂一起在水平面内做半径为r的圆周运动时,所需的向心力可通过牵引杆由力传感器测得,旋转臂另一端的挡光杆(挡光杆的挡光宽度为Δs,旋转半径为R)每经过光电门一次,通过力传感器和光电门就同时获得一组向心力大小F和角速度ω的数据.
(1)某次旋转过程中挡光杆经过光电门时的遮光时间为Δt,则角速度ω=________.
(2)以F为纵坐标,以________(选填“Δt”“”“Δt2”或“”)为横坐标,可在坐标纸中描出数据点作一条直线,该直线的斜率为k=________.(用上述已知量的字母表示)
【答案】 (1) (2) mr
【解析】
(1)挡光杆通过光电门时的线速度v=
由ω=
解得ω=
(2)根据向心力公式有F=mω2r
将ω=
代入上式解得F=mr
可以看出,以为横坐标,以F为纵坐标,
可在坐标纸中描出数据点作一条直线,该直线的斜率为k=mr.
4.某同学为探究圆周运动的基本规律设计如图所示的实验装置,在支架上固定一个直流电动机,电动机转轴上固定一拉力传感器,传感器正下方用细线连接一个小球.在装置侧面连接一位置可以调节的电子计数器,实验操作如下:
①电动机不转动时,记录拉力传感器的示数为F;
②闭合电源开关,稳定后,小球在水平面做匀速圆周运动,记录此时拉力传感器的示数为2F;
③稳定后,调节计数器的位置,当小球第一次经过离计数器最近的A点时开始计数,并记录为1次,记录小球n次到达A点的时间t;
④切断电源,整理器材.
请回答下列问题:
(1)小球运动的周期为________;
(2)小球运动的向心力大小为________;
(3)小球做匀速圆周运动的轨道半径为________(用F、t、n、重力加速度g表示).
【答案】(1) (2)F (3)
【解析】
(1)小球运动的周期为T=
(2)小球的重力G=F=mg
小球运动的向心力大小为F向===F
(3)小球做匀速圆周运动,则F向=mr
轨道半径为r=.
1.某实验装置如图所示。水平光滑圆盘可绕通过圆心的竖直轴匀速转动,竖直轴的角速度可以由电动机控制,圆盘沿半径方向有一个小槽,槽内有可移动的压力传感器,用来测量向心力的大小,将实验小球紧贴压力传感器放置。利用该装置可探究做圆周运动的物体向心力F的大小与小球运动半径r、角速度ω及质量m的关系
(1)换用不同m的小球,在保证___________和r不变的条件下,观察F的大小;发现圆周运动所需向心力随小球的___________的增大而增大。(均用题干所给的符号表示)
(2)经过探究,可以得出向心力大小的表达式F=___________。(用题干所给的符号表示)
(3)物理学中此种实验方法叫___________。
A.理想实验法B.等效替代法C.控制变量法
【答案】
m mω2r C
【解析】
(1)[1][2]根据控制变量法准量,在探究向心力和质量m之间的关系时,应保证其余两个变量不发生改变,即保证和,可以观察到向心力随着球的质量增大而增大。
(2)[3]向心力表达式为
(3)[4]该试验主要采用的方法为控制变量法,ABD错误,C正确。
故选C。
2.某同学用如图的向心力演示器探究影响向心力大小的因素。
(1)现将两小球分别放在两边的槽内,为了探究小球受到的向心力大小和角速度的关系,下列方案正确的是______;
A.在小球运动半径不等的情况下,用质量相同的小球做实验
B.在小球运动半径相等的情况下,用质量不同的小球做实验
C.在小球运动半径相等的情况下,用质量相同的小球做实验
(2)该同学在某次实验中匀速转动手柄,左边标尺露出1格,右边标尺露出4格,之后仅增大手柄的转速,则左右两标尺示数______,两标尺示数的比值______。(选填“变大”、“变小”或“近似不变”)
【答案】 C 变大 近似不变
【解析】
(1)[1]ABC.向心力大小公式为
所以为了探究向心力大小和角速度的关系式,应保证质量和半径一样,AB错误,C正确。
(2)[2]当增大手柄转速时,角速度增大,向心力增大,标尺示数变大
(2)[3]根据
可知,v相同,则塔轮的角速度之比为传送带连接塔轮的半径反比,而小球圆周运动半径相同,则向心力之比为传送带连接塔轮的半径平方反比,即
所以当加速转动手柄时,两标尺示数的比值近似不变。
3.用如图所示的装置来探究小球做圆周运动所需向心力的大小与质量、角速度和半径之间的关系。两个变速轮塔通过皮带连接,转动手柄使长槽和短槽分别随变速轮塔匀速转动。槽内的钢球就做匀速圆周运动。横臂的挡板对钢球的压力提供向心力,钢球对挡板的反作用力通过横臂的杠杆作用使弹簧测力筒下降,从而露出标尺,标尺上的黑白相间的等分格显示出两个钢球所受向心力的比值。如图是探究过程中某次实验时装置的状态。
①在研究向心力的大小与质量关系时,要保持___________相同;
A.和r B.和m C.m和r D.m和F
②当传动皮带套在两塔轮半径不同的轮盘上,两个塔轮边缘处的___________大小相等;(选填“线速度”或“角速度”)
③图中所示,两个钢球质量和运动半径相等,图中标尺上黑白相间的等分格显示出两个小球所受向心力的比值为1∶9,与皮带连接的两个变速轮塔的半径之比为___________。
A.1∶3 B.3∶1 C.1∶9 D.9∶1
【答案】 A 线速度 B
【解析】
①[1]向心力的大小与质量关系时,须保持角速度和转动半径不变,故A正确,BCD错误;
②[2]当传动皮带套在两塔轮半径不同的轮盘上,属于皮带传动,两个塔轮边缘处的线速度大小相同;
③[3]由题意,两钢球质量和运动半径相等,向心力之比是,根据可知两钢球角速度之比为又因为两变速塔轮的线速度相等,根据可知可知两个变速轮塔的半径之比是,故B正确,ACD错误。
4.图甲是探究向心力大小跟质量、半径、线速度关系的实验装置图。电动机带动转台匀速转动,改变电动机的电压可以改变转台的转速,光电计时器可以记录转台每转一圈的时间。用一轻质细线将金属块与固定在转台中心的力传感器连接,金属块被约束在转台的回槽中并只能沿半径方向移动且跟转台之间的摩擦力忽略不计。
(1)某同学为了探究向心力跟线速度的关系,需要控制质量和___________保持不变;
(2)现用刻度尺测得金属块做匀速圆周运动的半径为r,光电计时器读出转动的周期T,则线速度,___________(用题中所给字母表示);
(3)该同学多次改变转速后,记录了一系列力与对应周期数据,通过数据处理描绘出了图线(图乙),若半径,则金属块的质量___________kg(结果保留2位有效数字)。
【答案】 半径
【解析】
(1)[1]某同学为了探究向心力跟线速度的关系,需要控制质量和半径两个变量保持不变。
(2)[2]现用刻度尺测得金属块做匀速圆周运动的半径为r,光电计时器读出转动的周期T,则线速度
(3)[3]根据
由图像可知
解得
5.某实验小组按如图装置进行探究向心力大小与半径、角速度、质量的关系。滑块中心固定遮光片,宽度为d,滑块套在水平杆上,随杆一起绕竖直轴做匀速圆周运动,固定在转轴上的力传感器通过轻绳连接滑块,水平杆的转速可以控制,滑块每经过光电门一次,通过力传感器和光电门就同时获得一组拉力F和挡光时间Δt的数据。
(1)若滑块中心到转轴的距离为L,由光电门测得挡光时间Δt,则滑块转动的角速度ω的表达式是___________。
(2)按上述实验将测算得的结果用作图法来处理数据,如图所示以力传感器读数F为纵轴,以 ______为横轴(选填“”、“”、“”或“” ),可得到如图所示的一条直线,图线不过坐标原点的原因可能是__________。
【答案】 滑块与杆之间有摩擦
【解析】
(1)[1]滑块通过光电门时的线速度
滑块通过光电门时的角速度
联立解得
(2)[2]根据
代入角速度表达式,得
故图线应以为横轴;
[3]图线不过坐标原点的原因可能是滑块与杆之间有摩擦。
6.某学生设计一实验来粗略验证向心力的表达式,如图所示。细线下面悬挂一个质量为的钢球,细线上端固定。将画着一个圆的白纸置于水平桌面上,使钢球静止时正好位于圆心,用手带动小球运动使它在放手后恰能在纸面上方沿画好的圆周做匀速圆周运动,调节纸面高度,使纸面贴近小球,但不接触。
(1)在某次实验中,小球沿半径为的圆做匀速圆周运动,用秒表记录了小球运动圈的总时间,则小球做此圆周运动时需要的向心力大小______(用、、、及相关的常量表示);
(2)用直尺测量悬点到纸面的高度以及小钢球做匀速圆周运动的半径,若测量数据满足______(用题中所给字母表示),就表明向心力公式成立。
【答案】
【解析】
(1)[1]由题意得,周期为
又因为向心力为
联立得
(2)[2]设悬线与竖直方向夹角为,对小球受力分析知
令
解得
7.探究向心力大小F与物体的质量m、角速度和轨道半径r的关系实验。
(1)本实验所采用的实验探究方法与下列哪个实验是相同的__________;
A.探究平抛运动的特点
B.探究两个互成角度的力的合成规律
C.探究加速度与物体受力、物体质量的关系
(2)一组同学用向心力演示器进行实验,实验情境如图甲、乙、丙所示。
三个情境图中,探究向心力大小F与质量m关系的是图__________(选填“甲”、“乙”、“丙”)。
(3)另一组同学用如下图所示实验装置进行探究,圆柱体放置在水平圆盘上做匀速圆周运动,圆柱体与圆盘之间的摩擦可忽略不计。力传感器测量向心力大小F,角速度传感器测量角速度大小,该组同学通过保持圆柱体质量和运动半径不变,来探究F与的关系。
该组同学让圆柱体做半径为r的匀速圆周运动,得到如图1所示图像,对图线的数据进行处理,获得了如图2所示的图像,该图像是一条过原点的直线,则图像横坐标x代表的是__________,如果直线的斜率为k,则可以得到圆柱体的质量为__________。
【答案】 C 丙
【解析】
(1)[1]本实验采用的实验探究方法是控制变量法,采用这个探究方法的实验还有“探究加速度与物体受力、物体质量的关系”,故选C。
(2)[2]探究向心力大小F与质量m的关系时,需要控制半径、角速度不变,采用不同质量的小球进行比较,故选“丙”。
(3)[3]由向心力公式
可知,当质量m和运动半径r不变时,
所以图像横坐标x代表的是。
[4]图像的斜率
则可以得到圆柱体的质量为
8.如图所示的实验装置可以用来验证向心力公式。结实的细线一端系一个小钢球,细线另一端固定在天花板O点上。让小钢球在水平面内做匀速圆周运动。已知当地重力加速度为g,根据下列实验步骤,完成空格。
(1)用直尺测量出小钢球运动的轨道平面到悬点O的距离h。
(2)用秒表记录小钢球运动n圈的时间t,则圆周运动的角速度ω=___________(用测量量n、t表示)。
(3)若测量数据满足gt2=__________(用测量量n,h表示),就表明向心力公式成立。
【答案】
【解析】
[1]小球旋转周期
角速度
[2]设小球转动过程中悬线与竖直方向的夹角为,牛顿第二定律得
解得
9.如图所示,是一个研究向心力与哪些因素有关的DIS实验装置的示意图,其中做圆周运动的圆柱体的质量为m,放置在未画出的圆盘上,圆周轨道的半径为r,力传感器测定的是向心力,光电传感器测定的是圆柱体的线速度
(1)以下是保持圆柱体质量和圆周运动轨道半径不变的条件下,根据某组实验所得数据作出的,,,三个图像:研究图像后,可得出向心力F和圆柱体速度v的关系是________。
1
1.5
2
2.5
3
F/N
0.88
2
3.5
5.5
7.9
(2)为了研究F和r成反比的关系,实验时除了保持圆柱体质量不变外,还应保持物理量________不变。
(3)若半径,根据你已经学习过的向心力公式以及上面的图线可以推算出,本实验中圆柱体的质量是________kg。
【答案】 F与v的平方成正比 线速度大小 0.088
【解析】
(1)[1]由图像可知F与成正比,即F与v的平方成正比。
(2)[2]研究F和r成反比的关系,实验时除了保持圆柱体质量不变外,还应保持线速度大小不变。
(3)[3]由 结合图求得
解得
10.某同学设计了如图所示装置探究向心力与质量、半径关系的实验。水平杆光滑,竖直杆与水平杆铰合在一起,互相垂直,绕过定滑轮的细线两端分别与物块和力传感器连接。
(1)探究向心力与质量关系时,让物块1、2的质量不同,测出物块1、2的质量分别为、,保持___________相同,转动竖直杆,测出不同转动角速度下两力传感器的示数、,测出多组、,作出图像,如果作出的图像是过原点的直线,且图像的斜率等于___________,则表明在此实验过程中向心力与质量成正比。
(2)探究向心力与半径关系时,让物块1、2的___________相同,测出物块1和物块2到转轴的距离分别为、,转动竖直杆,测出不同转动角速度下两力传感器的示数、,测出多组、,作出图像,如果作出的图像是过原点的直线,且图像的斜率等于___________,则表明在此实验过程中向心力与半径成正比。
【答案】 物块到竖直轴距离 质量
【解析】
(1)[1][2]探究向心力与质量关系时,让物块1、2的质量不同,保持物块到竖直轴的距离相同,转动竖直杆,测出不同转动角速度下两力传感器的示数、,测出多组、,作出图像,由可知,,因此,如果作出的图像是过原点的直线,且图像的斜率等于,则表明在此实验过程中向心力与质量成正比。
(2)[3][4]探究向心力与半径关系时,让物块1、2的质量相同,测出物块1和物块2到转轴的距离分别为、,转动竖直杆,测出不同转动角速度下两力传感器的示数、,测出多组、,作出图像,由可知,,如果作出的图像是过原点的直线,且图像的斜率等于,则表明在此实验过程中向心力与半径成正比。
高考物理一轮复习实验针对训练6探究向心力大小与半径、角速度、质量的关系含答案: 这是一份高考物理一轮复习实验针对训练6探究向心力大小与半径、角速度、质量的关系含答案,共5页。
新高考物理一轮复习核心考点 探究向心力大小与半径、角速度、质量的关系(原卷版+解析版): 这是一份新高考物理一轮复习核心考点 探究向心力大小与半径、角速度、质量的关系(原卷版+解析版),共6页。
新高考物理一轮复习实验重难点专题实验06 探究向心力大小与半径、角速度、质量的关系(含解析): 这是一份新高考物理一轮复习实验重难点专题实验06 探究向心力大小与半径、角速度、质量的关系(含解析),共10页。

