

还剩2页未读,
继续阅读
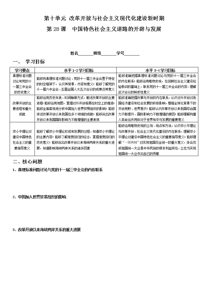
2021学年第28课 中国特色社会主义道路的开辟与发展学案
展开
这是一份2021学年第28课 中国特色社会主义道路的开辟与发展学案,共4页。学案主要包含了核心问题,练习巩固等内容,欢迎下载使用。
相关学案
高中历史人教统编版(必修)中外历史纲要(上)第三单元 辽宋夏金多民族政权的并立与元朝的统一第10课 辽夏金元的统治 导学案:
这是一份高中历史人教统编版(必修)中外历史纲要(上)第三单元 辽宋夏金多民族政权的并立与元朝的统一第10课 辽夏金元的统治 导学案,共5页。学案主要包含了课程标准,课前预习,合作探究,知识拓展,强化练习等内容,欢迎下载使用。
高中人教统编版第28课 中国特色社会主义道路的开辟与发展导学案:
这是一份高中人教统编版第28课 中国特色社会主义道路的开辟与发展导学案,共10页。学案主要包含了基础知识,跟踪训练等内容,欢迎下载使用。
人教统编版(必修)中外历史纲要(上)第25课 人民解放战争学案设计:
这是一份人教统编版(必修)中外历史纲要(上)第25课 人民解放战争学案设计,共4页。学案主要包含了核心问题,练习巩固等内容,欢迎下载使用。