


还剩17页未读,
继续阅读
2022-2023学年河南省新未来名校高三(上)联考历史试卷(8月份)(含解析)
展开
这是一份2022-2023学年河南省新未来名校高三(上)联考历史试卷(8月份)(含解析),共20页。试卷主要包含了单选题,材料解析题等内容,欢迎下载使用。
相关试卷
河南省新未来联考2023-2024学年高三上学期10月联考 历史:
这是一份河南省新未来联考2023-2024学年高三上学期10月联考 历史,共12页。
2022-2023学年河南省新未来名校联考高二第二学期期中联考历史试题含答案:
这是一份2022-2023学年河南省新未来名校联考高二第二学期期中联考历史试题含答案,共11页。试卷主要包含了04,维新变法时期,梁启超曾说等内容,欢迎下载使用。
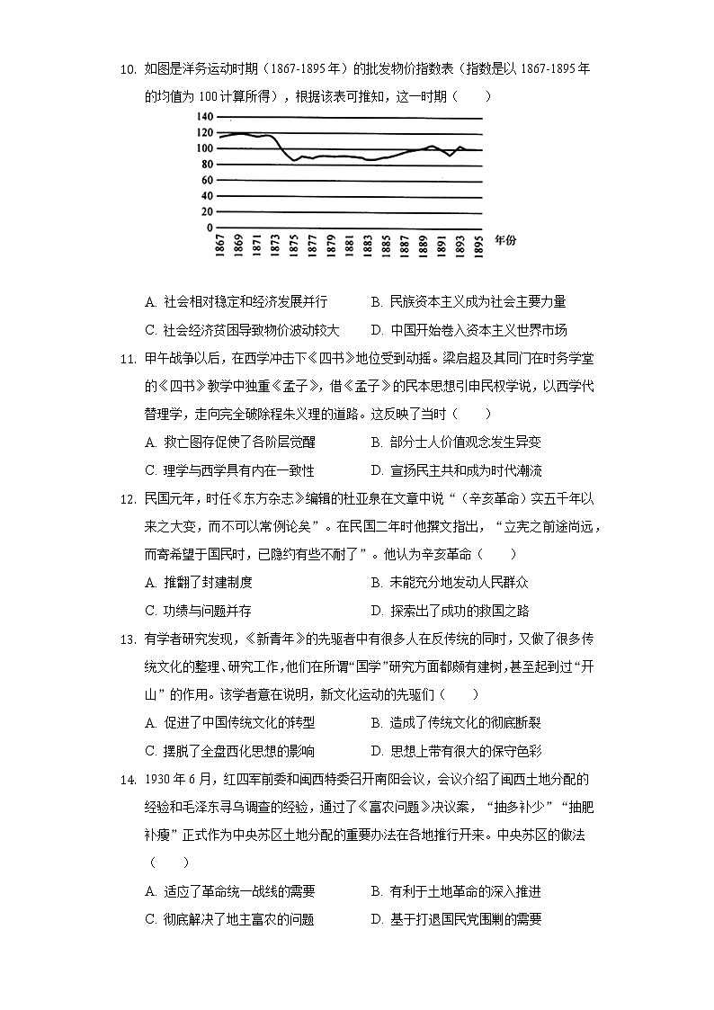
2022-2023学年河南省新未来高一3月联考历史试卷:
这是一份2022-2023学年河南省新未来高一3月联考历史试卷,共6页。