九年级全册第五节 测量电压课时训练
展开14.5测量电压
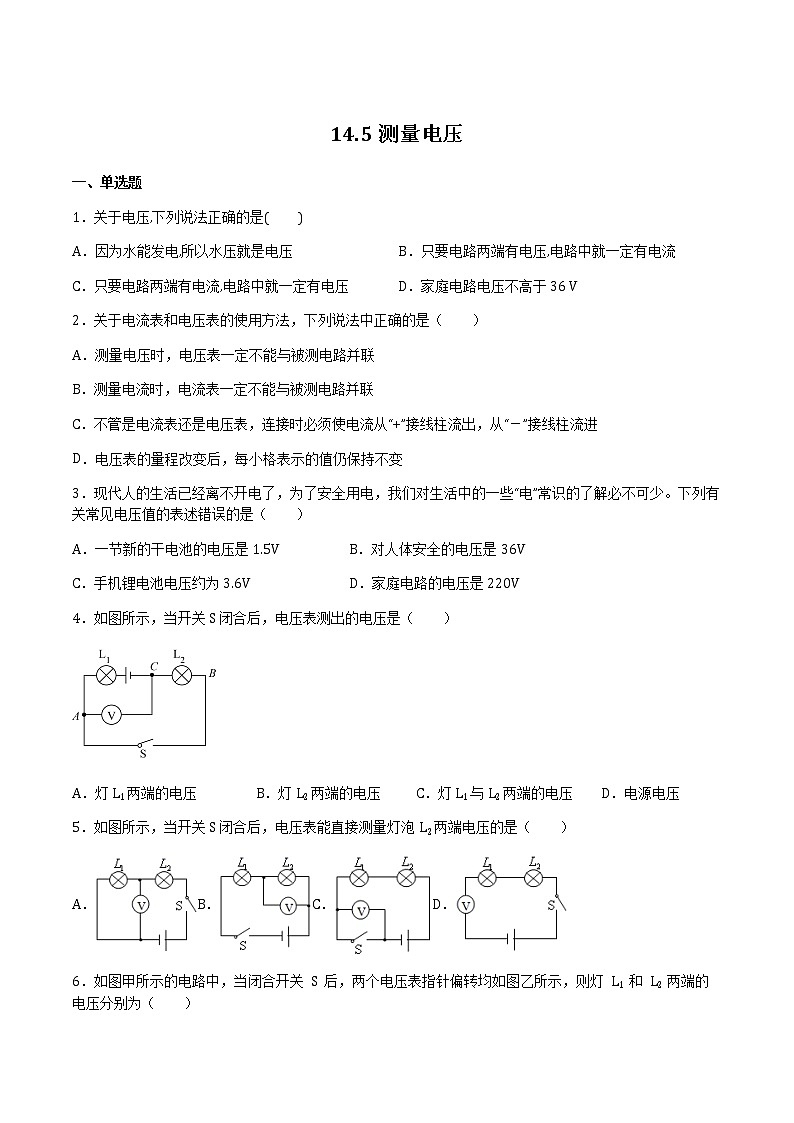
一、单选题
1.关于电压,下列说法正确的是( )
A.因为水能发电,所以水压就是电压 B.只要电路两端有电压,电路中就一定有电流
C.只要电路两端有电流,电路中就一定有电压 D.家庭电路电压不高于36 V
2.关于电流表和电压表的使用方法,下列说法中正确的是( )
A.测量电压时,电压表一定不能与被测电路并联
B.测量电流时,电流表一定不能与被测电路并联
C.不管是电流表还是电压表,连接时必须使电流从“+”接线柱流出,从“-”接线柱流进
D.电压表的量程改变后,每小格表示的值仍保持不变
3.现代人的生活已经离不开电了,为了安全用电,我们对生活中的一些“电”常识的了解必不可少。下列有关常见电压值的表述错误的是( )
A.一节新的干电池的电压是1.5V B.对人体安全的电压是36V
C.手机锂电池电压约为3.6V D.家庭电路的电压是220V
4.如图所示,当开关S闭合后,电压表测出的电压是( )
A.灯L1两端的电压 B.灯L2两端的电压 C.灯L1与L2两端的电压 D.电源电压
5.如图所示,当开关S闭合后,电压表能直接测量灯泡L2两端电压的是( )
A.B.C.D.
6.如图甲所示的电路中,当闭合开关 S 后,两个电压表指针偏转均如图乙所示,则灯 L1 和 L2 两端的电压分别为( )
A.1.2V 4.8V B.4.8V 1.2V C.1.2V 6V D.6V 1.2V
7.如图所示,已知两只灯泡L1和L2是串联的,则在①、②和③三个电表中(电流表或电压表)判断正确的是( )
A.①是电流表,②和③是电压表 B.①和②是电流表,③是电压表
C.①和③是电压表,②是电流表 D.①②和③都是电流表
8.小红家卫生间安装了换气扇和照明灯,换气扇和照明灯的电路连接如图所示,下列说法中正确的是( )。
A.换气扇和照明灯不能同时工作 B.换气扇和照明灯工作时,通过它们的电流一定相等
C.换气扇和照明灯只能同时工作 D.换气扇和照明灯工作时,它们两端的电压一定相等
9.如图所示,当开关S1断开,S2接通时,电压表读数为4.5V,当开关S1接通,S2断开时,电压表的示数为2.1V,那么,当S1、S2均断开时,小灯泡L1和L2两端的电压分别为( )
A.2.1 V 4.5 V B.2.4 V 2.1 V C.4.5 V 6.6 V D.4.5V 2.1 V
10.在下面的电路中,闭合开关S,下列说法正确的是( )
A.电压表测量的是L1的电压 B.电压表测量的是L1和L2的总电压
C.如果L2比L1亮,说明通过L2的电流比L1大 D.用一根导线接在L2的两端,L1和L2都不发光
11.如图所示电路,开关闭合后由于电路中有一处发生故障,导致电压表示数变为零,则关于电路故障,以下判断正确的是( )
A.一定是灯泡L1断路 B.一定是灯泡L2断路
C.可能是灯泡L1短路 D.可能是灯泡L2短路
12.如图的电路中,闭合开关,电压表V1的示数为6V,电压表V2的示数为3.4V.那么下列说法中不正确的是( )
A.可知电源电压为6V B.可知L1两端电压为2.6V
C.将电压表V2换成电流表,则L1亮,L2不亮
D.将电压表V2换成电流表,则L1与L2并联,电流表测干路上的电流
二、填空题
13.电池串联,总电压为______;相同电池并联,总电压_________。
14.电压表的使用:A、电压表应该与被测电路______联;B、要使电流从电压表的___接线柱流进,____接线柱流出。C、根据被测电路的电压选择适当的_______(被测电压不要超过电压表的量程,预先不知道被测电压的大约值时,先用________试触)。
15.电压表的读数方法:A、看接线柱确定________。B、看_________(每一小格代表多少伏)。C、看指针偏转了多少格,即有多少伏。(电压表有两个量程: 0~3 V,每小格表示的电压值是____ V;0~15V,每小格表示的电压值是______V。)
16.图1中电压表的示数为________V;图2中电压表的示数是________V.
17.如图所示电路中,电源电压为3V。当闭合开关后,电压表的指针如图乙所示,则L1和L2两端得到电压分别为______V和______V。
18.如图所示,甲、乙是电流表或电压表。当开关S闭合后,要使电阻 R1、R2并联,甲表是_______,乙表是___________。
19.如图所示,将A、B两个金属片插入柠檬制成“水果电池”,用电压表测量水果电池的电压,则该电池的正极是________(选填“A”或“B”);如果想获得2.4V的电压,则需要把________节这样的“水果电池”________联起来。
20.在如图所示的电路中,合上开关S后,电压表V1的示数为2V,电压表V的示数为6V,电流表A的示数为0.3A.则通过灯L1的电流为 ________,电压表 V2示数为 ________ .
21.如图甲所示,当开关S由接点1转到接点2时,电压表示数变化如图乙所示,则灯泡L2两端的电压是_______V,电源电压是_______V。
22.在图所示的电路中,电源电压保持不变.灯L、电阻R可能出现了故障,闭合电键S后:
①若灯L发光,则三个电表中示数一定大于零的是________表.
②若灯L不发光,则三个电表中示数可能等于零的是________表.
三、作图题
23.请在图中圆圈中填上电压表或电流表的符号,使之成为正确的电路图。
24.某同学用如图甲所示的实验器材,把灯L1和L2并联在电路中,要求用电流表测灯L1的电流,用电压表测灯L2两端的电压.
(1)连接实物图.
(2)如果灯L2两端电压是6V,在图乙表盘中画出接线柱及指针的位置.
25.如图甲是小红学习使用电压表测量串联电路电压关系的实验电路图。实验中,电压表V1、V指针位置如图乙所示。试画出图丙中电压表V2的指针位置,并将图丁的实物连接起来。
四、实验题
26.小明用如甲图所示实物图来测量小灯泡两端电压,请回答下列问题:
(1)在连接电路过程中,开关应处于_____状态.
(2)若要测量两个小灯泡的总电压,则可以将甲图中的导线a接开关的一端改接至_____(填“A”或“B”)端,可以判断此时电源电压不高于_____V.
(3)乙图电压表的读数为_____V.
27.在探究水果电池的活动中,同学们的积极性很高.
(1)“水果电池”被称为最天然也最没有污染的电池.如图甲是小明同学把两种不同的金属片插入柠檬制成的“水果电池”可以使低压驱动二极管发光.也可以选用电流表或电压表替换二极管,接上后指针会偏转.“水果电池”实现的是化学能转化为__________能.
(2)如何确定“水果电池”的正负极呢?小明在老师的指导下用电压表测量“水果电池”的电压,如图乙所示,把电压表“”、“”接线柱分别与柠檬上的、接线柱相连,电压表指针正向偏转,则金属片是“水果电池”的__________极.
(3)小明将乙图中柠檬挤软,出汁更多,再次测量该“水果电池”的电压,发现电压表指针偏转更大,请你由此提出一个可探究的科学问题:____________________.
28.按照课本要求探究串联电路中电压的规律,小明设计的电路如图所示。根据电路图把电压表分别接入到电路中的AB、BC、AC之间,测出它们的电压,填入表中:
实验次数 | AB之间电压 | BC间电压 | AC间电压 |
1 | 2.5 | 3.5V | ______V |
(1)AC之间电压如图乙所示,将读出的结果填入表中;
(2)在表格中记录数据后,下一步首先应该做的是______;
A.整理器材,结束实验
B.换用不同规格的小灯泡,再测出几组电压值
C.分析数据,得出结论
D.换用电压表的另一量程,再测出一组电压值
(3)通过对上面数据的分析,可以得出的结论是:______;
(4)指出表格的设计有哪个地方不合理?______。
29.在“探究串联电路电压的特点”活动中。
(1)连接电路前,小明发现电压表指针如图乙所示,接下来他要对电压表进行的操作是________;
(2)实验中应选择规格_____________(填“相同”或“不同”)的小灯泡;
(3)在测L1两端电压时,闭合开关S,发现电压表示数为零,原因可能是______(填出一种即可,发现电路故障只可能发生在灯泡L1、L2上);
(4)小芳保持电压表的B连接点不动,只断开A连接点,并改接到C连接点上,测量L2两端电压.她能否测出L2两端电压?_______,(填“能”或“不能”)理由是________;
(5)用电压表分别测出A与B、B与C、A与C两点间的电压为UAB、UBC、UAC,经过多次实验,将得到的数据记录在下表中。分析实验数据,你可得到串联电路的电压特点是_________(用公式表示)。
实验次数 | UAB/V | UBC/V | UAC/V |
1 | 0.8 | 2.2 | 3.0 |
2 | 1.0 | 2.0 | 3.0 |
3 | 1.2 | 1.8 | 3.0 |
(6)小芳进行多次实验的主要目的是________(填序号)。
①寻找普遍规律 ②减小实验误差
30.在探究“水果电池的电压与哪些因素有关”的实验中(如图所示).
(1)小倩提出如下猜想:
猜想一:水果电池的电压与水果种类有关;
猜想二:水果电池的电压与两电极间距离有关;
猜想三:水果电池的电压与两电极插入水果的深度有关.
为了验证上述猜想是否正确,小倩设计了如下表1.
表1
实验编号 | 水果种类 | 深度 | 两电极间距离 | 电压 |
1 |
苹果 | 1 | 3 |
|
2 | 2 | 2 |
| |
3 | 3 | 3 |
| |
4 | 菠萝 | 2 | 1 |
|
5 | 2 | 2 |
|
①为验证猜想一,应做编号为______的实验;
②为验证猜想二,应做编号为______的实验.
(2)实验中观察到电压表指针的偏转情况正常,该电池的______片是它的正极.
(3)小倩又提出猜想四:水果电池的电压与水果大小有关.她将苹果依次切去一部分来做实验,并记录数据如表2,该实验说明______.
表2
苹果大小/个 | 1 | 3/4 | 1/2 | 1/4 |
测得的电压 |
五、计算题
31.在图(a)所示电路中,闭合开关s后,两个电压表指针偏转均为图(b)所示.求:
(1)电源电压
(2)电阻R1和R2两端的电压
32.如图所示的电路中,当S1闭合,S2、S3断开时,电压表的示数为6V;当S1、S3断开,S2闭合时,电压表的示数为3V。求:
(1)电源电压。
(2)当S1、S3闭合,S2断开时,电压表的示数。
33.如图所示的电路中,闭合开关,电压表V1的示数是7.5V,电压表V2的示数为9V,若电源电压为12V,求:
(1)L1两端的电压U1;
(2)L2两端的电压U2;
(3)L3两端的电压U3。
初中物理沪科版九年级全册第一节 电流做功练习: 这是一份初中物理沪科版九年级全册第一节 电流做功练习,文件包含161电流做功备作业解析版docx、161电流做功备作业原卷版docx等2份试卷配套教学资源,其中试卷共27页, 欢迎下载使用。
沪科版九年级全册第三节 “伏安法”测电阻课时作业: 这是一份沪科版九年级全册第三节 “伏安法”测电阻课时作业,文件包含153“伏安法”测电阻备作业解析版docx、153“伏安法”测电阻备作业原卷版docx等2份试卷配套教学资源,其中试卷共48页, 欢迎下载使用。
初中物理沪科版九年级全册第二节 让电灯发光测试题: 这是一份初中物理沪科版九年级全册第二节 让电灯发光测试题,文件包含142让电灯发光备作业解析版docx、142让电灯发光备作业原卷版docx等2份试卷配套教学资源,其中试卷共24页, 欢迎下载使用。

