

2019年湖北省武汉市部分学校九年级四月调研测试化学试题(WORD版-有答案)
展开
这是一份2019年湖北省武汉市部分学校九年级四月调研测试化学试题(WORD版-有答案),共5页。试卷主要包含了04等内容,欢迎下载使用。
可能用到的相对原子质量:H一1 C一12 0—16 C1—35.5 Ca一40
Fe一56 Cu一64 Zn一65 Au一197
一、选择题(本题包括8小题,每小题只有一个选项符合题意。每小题3分,共24分)
1.下列做法中发生了化学变化的是( )
A.铁铸成锅 B.把纸剪成窗花 C.用粮食酿酒 D.晾晒潮湿的衣服
2.下图所示的实验操作错误的是( )
3.科学家发现,在一定的条件下,物质会以特殊的形态存在:如水在超低温、正常压力或真空条件下变为高密度液态水。下列关于这种“高密度液态水”与常温液态水的说法正确的是( )
A.分子间的间隔不同 B.构成物质的粒子不同
C.氢氧原子的个数比不同 D.化学性质不同
4.科学家已经研发出一种用二氧化碳为原料制取甲烷的新技术。在加热条件下以纳来镍作催化剂,二氧化碳和氢气反应生成甲烷和一种化合物x。下列说法正确的是( )
A.反应前后氢原子的数目发生了改变 B.反应前后镍的质量不变
C.x的化学式为O2 D.反应前后元素的种类发生了改变
5.下列有关事实能用金属活动性顺序解释的是( )
A.用大理石与稀盐酸反应制取二氧化碳
B.实验室不用铜和稀硫酸制取氢气
C.铝制品抗腐蚀能力比铁制品强
D.用稀盐酸除去铁制品表面的锈
6.实验室现有稀盐酸、稀硫酸、氢氧化钠溶液、酚酞溶液和石蕊溶液。甲、乙两组同学采用不同的实验方案验证酸碱之间发生中和反应。实验结束后各组废液的颜色如下表。下列说法正确的是( )
A.甲组废液中含有硫酸和硫酸钠
B.乙组用的指示剂一定是石蕊溶液
C.将甲组的废液倒入下水道,可能腐蚀铸铁水管
D.两组的废液混合后一定呈中性,可以直接排放
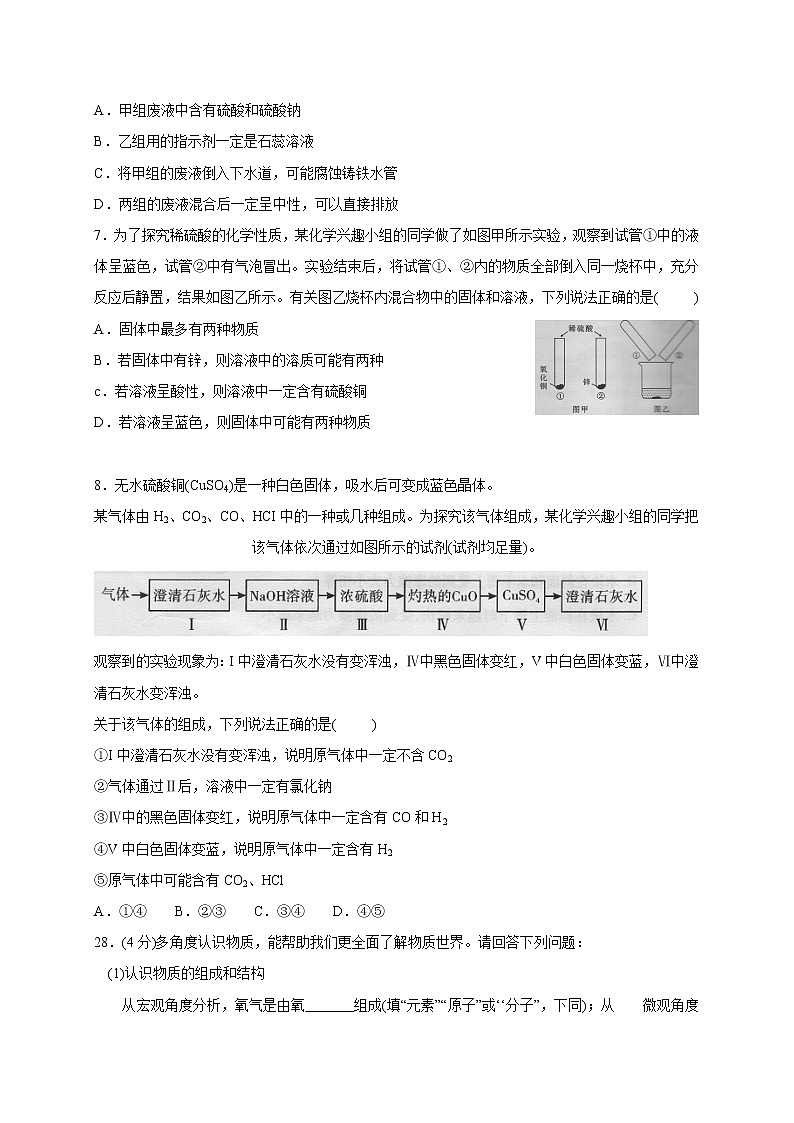
7.为了探究稀硫酸的化学性质,某化学兴趣小组的同学做了如图甲所示实验,观察到试管①中的液体呈蓝色,试管②中有气泡冒出。实验结束后,将试管①、②内的物质全部倒入同一烧杯中,充分反应后静置,结果如图乙所示。有关图乙烧杯内混合物中的固体和溶液,下列说法正确的是( )
A.固体中最多有两种物质
B.若固体中有锌,则溶液中的溶质可能有两种
c.若溶液呈酸性,则溶液中一定含有硫酸铜
D.若溶液呈蓝色,则固体中可能有两种物质
8.无水硫酸铜(CuSO4)是一种白色固体,吸水后可变成蓝色晶体。
某气体由H2、CO2、CO、HCI中的一种或几种组成。为探究该气体组成,某化学兴趣小组的同学把该气体依次通过如图所示的试剂(试剂均足量)。
观察到的实验现象为:I中澄清石灰水没有变浑浊,Ⅳ中黑色固体变红,V中白色固体变蓝,Ⅵ中澄清石灰水变浑浊。
关于该气体的组成,下列说法正确的是( )
①I中澄清石灰水没有变浑浊,说明原气体中一定不含CO2
②气体通过Ⅱ后,溶液中一定有氯化钠
③Ⅳ中的黑色固体变红,说明原气体中一定含有CO和H2
④V中白色固体变蓝,说明原气体中一定含有H2
⑤原气体中可能含有CO2、HCl
A.①④ B.②③ C.③④ D.④⑤
28.(4分)多角度认识物质,能帮助我们更全面了解物质世界。请回答下列问题:
(1)认识物质的组成和结构
从宏观角度分析,氧气是由氧 组成(填“元素”“原子”或‘‘分子”,下同);从 微观角度分析,氧气由氧 构成。
(2)认识物质的性质
如图所示,将蘸有酒精的棉芯点燃后伸入烧杯中,向其中缓缓倾倒二氧化碳,观察到烧杯中的棉芯自下而上熄灭,说明二氧化碳具有的物理性质是 。
(3)认识物质的变化
寒冷的冬天,“暖宝宝”因其能持久稳定发热受到人们的欢迎。“暖宝宝”中的发热原料是由铁粉、活性炭、氯化钠等物质组成。打开“暖宝宝”密封包装,原料与空气接触,“暖宝宝”就会开始发热。“暖宝宝”发热的过程实际上是铁与空气中的水、 发生化学反应的过程。
29.(4分)甲、乙两种物质的溶解度曲线如下图所示。t1℃时,将等质量的水分别加入到各盛有等质量甲、乙的试管中,充分振荡后,试管底部均有未溶解的固体,再将其温度都升高到t2℃。
(1)t1℃时,等质量甲、乙分别配成饱和溶液,所需水的质量甲 乙(填“>”“”“
相关试卷
这是一份精品解析:湖北省武汉市汉阳区部分学校2021-2022学年九年级四月月考化学试题(原卷版),共6页。试卷主要包含了选择题等内容,欢迎下载使用。
这是一份精品解析:湖北省武汉市部分学校2022-2023学年九年级上学期12月联考化学试题(原卷版),共5页。试卷主要包含了选择题,非选择题等内容,欢迎下载使用。
这是一份2022-2023学年湖北省武汉市部分学校九年级上学期期末(二调)化学试题,共7页。
