所属成套资源:2023天津市第九十五中学高三上学期开学检测试题及答案(九科)
2023天津市第九十五中学益中学校高三上学期开学检测地理试题含答案
展开
这是一份2023天津市第九十五中学益中学校高三上学期开学检测地理试题含答案,文件包含天津市第九十五中学益中学校2022-2023学年高三上学期开学检测地理试题含答案docx、天津市第九十五中学益中学校2022-2023学年高三上学期开学检测地理试题docx等2份试卷配套教学资源,其中试卷共22页, 欢迎下载使用。
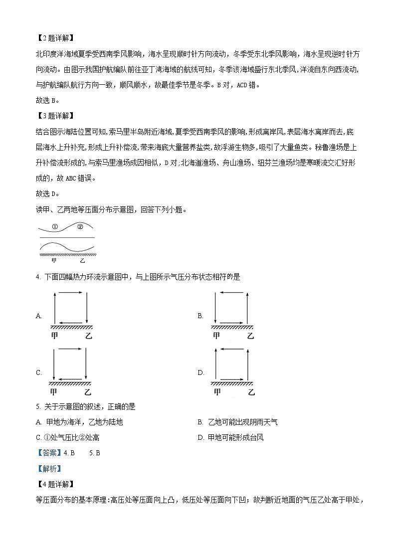
2022-2023学年九十五中开学检测地理试卷一、单项选择题(本大题共25小题,共75分)1. 下列物质属于天体的是( )①卫星②流星体③返回地面的神舟号宇宙飞船④按航线飞行的飞机。A. ① B. ①② C. ①②③ D. ①②③④《战狼2》中我国海军进行的救援行动是以2015年3月的也门撤侨行动为原型。为保护我国公民生命财产安全,我国政府派遣海军第十九批护航编队成功将来自10个国家的公民从也门的亚丁港转移至吉布提共和国吉布提港,执行任务的临沂舰也被比作是“诺亚方舟”。下图为我国海军护航编队航线示意图。据此完成下面小题。 2. 我国护航编队前往亚丁湾海域执行护航任务的最佳季节及自然原因对应正确的是A. 夏季 顺风顺水 B. 冬季 顺风顺水C. 夏季 逆风逆水 D. 冬季 逆风逆水3. 索马里海域夏季渔业资源丰富,与其成因相似的渔场是A. 纽芬兰渔场 B. 北海道渔场C. 舟山渔场 D. 秘鲁渔场读甲、乙两地等压面分布示意图,回答下列小题。 4. 下面四幅热力环流示意图中,与上图所示气压分布状态相符的是A. B. C. D. 5. 关于示意图的叙述,正确的是A. 甲地为海洋,乙地为陆地 B. 乙地可能出现阴雨天气C. ①处气压比②处高 D. 甲地可能形成台风历史上,黄河输沙量居世界大河之冠。近几十年来,我国重点开展黄土高原水土流失综合治理,并在黄河上修建水库,使下游年均来沙量大幅减少。治理前后黄河下游来沙量的变化充分反映了“山水林田湖是一个生命共同体”。据此完成下列各题。6. 在黄土高原治理中植树种草的主要目的是①固定表土 ②减少径流 ③沉积泥沙 ④降低风速A ①② B. ②③ C. ③④ D. ①④7. 修建水库不仅可以拦截泥沙,还可以放水冲沙,以减少下游河床淤积。冲沙效果最佳的水库放水方式是A. 洪水期持续放水 B. 枯水期持续放水C. 洪水期集中放水 D. 枯水期集中放水8. 山水林田湖是一个生命共同体”蕴涵的地理原理主要是A. 水循环与水平衡原理 B. 陆地水体相互转化原理C. 地理环境整体性原理 D. 地理环境地域分异原理下图为我国某区域河流流域图。读图,完成下面小题。 9. 该区域A 地势中间高,南北低 B. 冬季气温最低,春旱严重C. 气候干旱,多内流河 D. 北部河流结冰期约半年10. 冰块阻塞水流的现象称为“凌汛”,一般发生于冬季河水开始封冻和春季河水开始解冻时。图中易发生凌汛现象的河段是A. 甲 B. 乙 C. 丙 D. 丁11. 在全球气候变暖的背景下,该流域的凌汛最可能发生的变化是A. 春季凌汛时间提前 B. 冬季凌汛时间提前C. 春季凌汛规模变大 D. 冬季凌汛规模变大下图为某城市用地及规划示意图。读图完成下列各题。12. 若该城市规划合理,则甲、乙功能区和城市主导风向分别是( )A. 工业区、住宅区、西南风 B. 住宅区、工业区、东北风C. 工业区、住宅区、西北风 D. 住宅区、工业区、东南风13. 下列城市规划的理由,正确的是( )A. ①处建钢铁厂——交通便利 B. ②处建大型仓库——水源充足C. ③处建信息产业园——科技水平高 D. ④处建食品加工厂——城市地价低伴随着城市化进程的加快,我国广大农村人口大规模地向城市流动,导致了农村“人口空心化”,也使农村耕地低效益趋势越来越突出。为提高农业收益,各地政府纷纷采取措施,鼓励耕地流转。据此完成问题。14. 上述材料对农村“人口空心化”最科学的表述是( )A. 男性比例降低 B. 女性比例降低C. 青壮年比例降低 D. 村中心人口减少15. “人口空心化”引起的耕地低效益趋势主要表现在( )①播种面积减小 ②机械化水平下降 ③农药用量增加 ④技术进步缓慢A. ①② B. ②③ C. ③④ D. ①④16. 推测耕地流转将会带来的变化是( )A. 农产品种类更加丰富 B. 农业生产走向专业化C. 农产品价格波动加大 D. 人口大量向农村回流“渔光互补”是在水面上架设太阳能电池板发电,水域用于水产养殖的发展模式,在我国中东部地区得到推广且以小型分散式为主。如图为杭州市郊区某“渔光互补”产业园景观图,该园采用智能调节的太阳能电池板,最大限度的接收太阳能。读图完成下列小题。 17. 这种生产模式的最大优势是A. 提高渔业产量 B. 提高太阳能利用率C 提升农业技术水平 D. 提高土地利用效率18. 与西部大型集中式光伏发电站相比,该地采用小型分散式发电站的最主要优势是A. 地形平坦开阔 B. 靠近消费市场C. 光伏发电技术的进步 D. 太阳能资源丰富罗讷河发源于瑞士阿尔卑斯山脉的罗讷冰川,流经法国东南部,注入地中海。法国于1931年成立“国立罗讷河公司”,作为罗讷河综合整治和开发的唯一授权机构。下图示意罗讷河流域。据此完成下面小题。19. 罗讷河上游水位最高的季节和主要补给水源分别是A. 春季,季节性冰雪融水 B. 夏季,积雪冰川融水C 秋季,山区地形雨 D. 冬季,地下水20. 罗讷河流域开发前,位于中上游的里昂很少遭受洪涝灾害的根本原因是A 上游修筑梯级大坝 B. 河流水位季节变化小C. 气候干旱降水量少 D. 上游流经大面积沼泽21. 长度仅500千米的罗讷河上曾有20多座水电站,为河流水能梯级开发的“世界之最”。主要原因是A. 沿岸人口稀少,利于施工 B. 河流平均流量大,多高山峡谷C. 流域内农业发达,航运需求大 D. 法国经济发达,科技水平高下图为气候类型分布模式图,图的左侧是某季节气压带、风带位置示意图。据图中信息回答下列各题 22. 图中甲气压带的名称以及图示季节分别是( )A. 副热带高气压带,冬季 B. 副热带高气压带,夏季C. 副极地低气压带,夏季 D. 副极地低气压带,冬季23. 由图可知,下列说法正确的是( )A. ①③气候的共同成因是气压带、风带交替控制B. 气候⑤在北美洲不典型的原因是气压带、风带的季节性移动不明显C. ⑥和⑦气候类型不同,主要是环流形式不同D. ①→②→③→④→⑦气候类型变化的主要影响因素是水分王老师某年1月1日乘坐航班从上海出发,飞往美国旧金山(西八区)。下图示意在互联网上查询到的该航班信息。完成下面小题。24. 本次航班飞行时长约( )A. 5小时 B. 11小时 C. 13小时 D. 19小时25. 导致本次飞行“时光倒流”的原因是( )A. 飞行方向与地球自转方向相反 B. 该时段地球公转速度较快C. 两地分属东、西半球 D. 起飞地和降落地的经度差异二、综合题(本大题共2小题,共25分)26. 读“岩石圈物质循环和大气受热过程示意图”,回答下列问题。(1)地球圈层结构中,甲以上是______,该范围内存在个地球内部的分界面叫______(界)面,地震波从上层传播到该界面速度会突然______。(2)乙处地质构造是______,我国渭河谷地按成因划分属于______(写出地质构造名称)。(3)丁表示的地质作用是______。岩石裸露地表后受外力作用,形成______(填字母)类岩石,其具有的突出特征是______和______。(4)④辐射的能量主要集中在______光波段。大量火山喷发物可能会导致______(填数码)增加,从而使全球气温升高;也可能会导致______(填数码)增加,从而使全球气温降低。(5)描述图中A处所示地貌形成过程______。27. 阅读图文材料,回答下列问题。材料一 巴尔喀什湖是位于哈萨克斯坦共和国东南部的一个内流湖。该湖西半部湖水的平均含盐量为1.48‰,东半部平均含盐量高达10.4‰。湖泊北岸为著名的铜矿带,炼铜工业发达,且与哈萨克斯坦和中亚重要城市有铁路连接。材料二 下图为巴尔喀什湖及其周边部分地理事物分布示意图。(1)说明巴尔喀什湖东西两侧盐度存在差异的原因。(2)分析乙地地表景观形成的自然原因。(3)分析甲河河口地貌的形成过程。(4)有人提议在巴尔喀什湖北岸大力发展炼铜工业。你是否赞同?请表明你的态度并说明理由。
相关试卷
这是一份2023省大庆铁人中学高三上学期开学考试地理试题含答案,文件包含黑龙江省大庆铁人中学2023届高三上学期开学考试地理试题doc、黑龙江省大庆铁人中学2023届高三上学期开学考试地理答案pdf等2份试卷配套教学资源,其中试卷共12页, 欢迎下载使用。
这是一份2023天津市咸水沽一中高三上学期开学检测地理试卷含答案,共6页。试卷主要包含了单项选择题,综合题等内容,欢迎下载使用。
这是一份2023秦皇岛部分学校高三上学期开学摸底考试地理试题含答案,共9页。试卷主要包含了选择题,非选择题等内容,欢迎下载使用。

