检测卷07 离子共存-2023届高考化学一轮复习考点过关检测卷
展开
这是一份检测卷07 离子共存-2023届高考化学一轮复习考点过关检测卷,文件包含检测卷07离子共存-2023届高考化学一轮复习考点过关检测卷解析版docx、检测卷07离子共存-2023届高考化学一轮复习考点过关检测卷原卷版docx等2份试卷配套教学资源,其中试卷共16页, 欢迎下载使用。
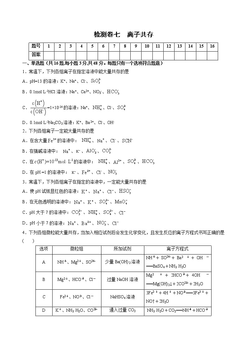
检测卷七 离子共存题号12345678910111213141516答案 一、单选题(共16题,每小题3分,共48分。每题只有一个选项符合题意)1.常温下,下列各组离子在指定溶液中能大量共存的是A.pH=13的溶液:K+、Na+、Cl-、B.0.1mol·L-1HCl溶液:Na+、Ca2+、NO3-、C.=1×10-14的溶液:Na+、、Cl-、D.0.1mol·L-1Na2CO3溶液:K+、Ba2+、Cl-、OH-2.下列各组离子一定能大量共存的是A.在含大量的溶液中: 、、、B.在强碱溶液中: 、、、C.在的溶液中: 、、、D.在pH =1的溶液中: 、、、3.常温下,下列各组离子在指定的溶液中,一定能大量共存的是A.使pH试纸显红色的溶液:、、、B.在无色透明的溶液中:、、、C.pH大于7的溶液中:、、、D.pH小于7的溶液:、、、4.下列各组微粒能大量共存,当加入相应试剂后会发生化学变化,且发生反应的离子方程式书写正确的是( )选项微粒组所加试剂离子方程式ANH、Mg2+、SO少量Ba(OH)2溶液NH+SO+Ba2++OH-===BaSO4+NH3·H2OBMg2+、HCO、Cl-过量NaOH溶液Mg2++2HCO+4OH-===Mg(OH)2↓+2CO+2H2OCFe2+、NO、Cl-NaHSO4溶液3Fe2++4H++NO===3Fe3++NO↑+2H2ODK+、NH3·H2O、CO通入过量CO2NH3·H2O+CO2===NH+HCO5.某溶液由Na+、Ag+、Ba2+、Al3+、AlO、Fe2+、NO、Cl-、SO中若干种组成,现将溶液分成两等份,再分别通入足量的NH3和SO2充分反应后,最终均有白色沉淀生成。则溶液中一定含有的离子有A.Ag+、Al3+、NO B.Ba2+、Al3+、Cl-C.Ba2+、Al3+、NO D.Al3+、NO6.硫铁矿焙烧后的烧渣含有Fe2O3、FeO、SiO2、Al2O3,用过量硫酸浸取,过滤,将滤液分别与下列指定物质反应,所得溶液中主要存在的一组离子正确的是A.过量Cl2:Fe2+、H+、Al3+、Cl-、B.过量SO2:Fe2+、H+、Al3+、C.过量氨水:、、、OH-D.过量Na2O2:Na+、Fe3+、、OH-7.下列微粒在所给条件下,一定可以大量共存的是A.酸性溶液中:、、、B.遇酚酞显红色的溶液中:、、、C.与铝反应能产生大量氢气的溶液中:、、、D.透明溶液中:、、、8.常温下,下列各组离子一定能在指定溶液中大量共存的是A.的溶液:、、、B.能使紫色石蕊试液变红的溶液:、、、C.的溶液:、、、D.由水电离出的的溶液中:、、、9.常温下能在指定溶液中大量共存的离子组是A.含有大量的溶液:、、、B.的溶液:、、、C.含有大量的溶液:、、、D.含有大量的溶液:、、、10.常温下,下列各组离子在指定溶液中能大量共存的是A.=1×10-13 mol·L-1的溶液中:、Ca2+、Cl-、B.水电离出c(H+)=1×10 -12 mol·L-1的溶液中:K+、Na +、、C.c(Fe2+) =1 mol·L-1的溶液中:K+、、ClO-、D.:Na+、、、11.常温下,下列溶液中能大量共存的离子是A.在 = 1012的溶液中,Mg2+、Cl- 、NH、SOB.由水电离出的c(H+)和c(OH-)浓度的乘积为10-22的溶液中,NH、K+、ClO-、SOC.在pH= 7的溶液中,Fe3+、K+、Cl-、SOD.甲基橙显红色的溶液中,Na+、K+、Cl-、S2O12.常温下,下列各组离子在指定溶液中能大量共存的是A.0.1mol·L−1NaOH溶液:Na+、K+、、B.0.1mol·L−1H2SO4溶液:K+、、、C.0.1mol·L−1HCl溶液:Ba2+、K+、CH3COO−、NO3−D.无色透明的溶液中:Fe3+、Mg2+、SCN–、Cl–13.常温下,下列各组离子在指定溶液中能大量共存的是A.无色透明溶液中:Ba2+、Fe3+、Cl-、NOB.能使酚酞变红的溶液中:Ca2+、K+、HCO、COC.0.1mol·L-1(NH4)2Fe(SO4)2.溶液中:H+、Al3+、Cl-、NOD.=10-12的溶液中:NH、Cu2+、NO、SO14.某无色溶液与NH4HCO3作用能产生气体,此溶液中可能大量共存的离子组是A.Cl-、Mg2+、H+、Zn2+、SOB.Na+、Ba2+、NO、OH-、SOC.K+、Br﹣、SO、OH-、Na+D. MnO、K+、Cl-、H+、SO15.下列关于离子共存或离子方程式书写正确的是A.某无色溶液中可能大量存在:H+、NH、Cl-、Cr2OB.常温下,c(NH)=c(Cl-)的NH4Cl和NH3•H2O的混合溶液中能大量存在:Fe3+、Cl-、NO、Al3+C.向酸性KMnO4溶液中滴加H2O2:2MnO+5H2O2+6H+=2Mn2++5O2↑+8H2OD.用惰性电极电解MgCl2水溶液:2Cl-+2H2O2OH-+Cl2↑+H2↑16.常温下,在给定的四种溶液中能大量共存的是A.含有大量Fe3+的溶液中:、Cl-、I-、Mg2+B.加入铝粉可产生氢气的溶液:Cu2+、Na+、Mg2+、C.滴加酚酞溶液显红色的溶液:Na+、K+、、D.某澄清溶液:K+、S2-、Ag+、Br-二、非选择题(共5题,52分)17.(8分)某溶液中可能含有下列阴离子:SO42-、SO32-、CO32-、Cl-。 (1)当溶液中存在大量H+时,溶液中不能大量存在的离子是_____________。(2)当溶液中存在大量的Ba2+时,溶液中能大量存在的离子是_____________。(3)当溶液中同时存在大量_____和_____离子时,上述阴离子都不能大量不存在。18.(8分)现有,请按要求填空:(1)在水溶液中,水解后溶液呈碱性的离子是___________________________________________________________________________。(2)在水溶液中,水解后溶液呈酸性的离子是_____________________________________________________________________________。(3)既能在酸性较强的溶液中大量存在,又能在碱性较强的溶液中大量存在的离子有__________________________________________________________。(4)既不能在酸性较强的溶液中大量存在,又不能在碱性较强的溶液中大量存在的离子有_________________________________________________________。19.(8分)某无色溶液只含有下列8种离子中的某几种:Na+、H+、Mg2+、Ag+、Cl-、OH-、HCO3-、NO3-。已知该溶液可与Al2O3反应,则:(1)该溶液与Al2O3反应后有Al3+生成,则原溶液中一定含有的离子是___,一定不含有的离子是______。(2)该溶液与Al2O3反应后有AlO2-生成,则原溶液中一定含有的离子是___,可能含有大量的______。20.(15分)某溶液可能含有K+、Mg2+、Al3+、Cl2、SO42-、S2-、NO3-中的几种,为确定溶液中的微粒种类,进行如下实验:①通过观察,发现溶液呈浅黄绿色;②取少许原溶液,滴加NaOH溶液直至过量,发现先有沉淀生成,后沉淀减少但并不完全消失;③取少许原溶液,滴加BaCl2溶液,无白色沉淀生成。请根据上述信息回答下列问题:(1)原溶液中肯定存在上述微粒中的________________,肯定不存在的微粒有_______________。(2)不能确定是否存在上述微粒中的______________________,确定其是否存在的实验方法是____________________(不要求写具体操作过程)。(3)若步骤②中得到沉淀的最大质量为9.7g,最终剩余沉淀质量为5.8g,据此步骤可确定原溶液中一定存在的微粒的物质的量之比为____________________。(4)下列离子还可以在原溶液中大量共存的是___________(填字母)。A.OH-B.Fe2+C.NH4+D.CO32-21.(13分)有一混合物的水溶液,只可能含以下离子中的若干种:K+、Al3+、Fe3+、Mg2+、Ba2+、NH4+、Cl- 、CO32-、SO42 -,现取三份100 mL溶液进行如下实验:①第一份加入AgNO3溶液有沉淀产生。②第二份加过量NaOH溶液加热后收集到气体0.02 mol,无沉淀生成,同时得到溶液甲。③在甲溶液中通过量CO2,生成白色沉淀,沉淀经过滤、洗涤、灼烧,质量为1.02 g。④第三份加足量BaCl2溶液后得白色沉淀,沉淀经足量盐酸洗涤干燥后质量为11.65 g。根据上述实验回答:(1)一定不存在的离子是___________,不能确定是否存在的离子是_____________。(2)试确定溶液中肯定存在的阴离子及其浓度(可不填满):离子符号______,浓度__________________;离子符号______,浓度__________________;离子符号______,浓度__________________;(3)试确定K+ 是否存在________(填“是”或“否”),判断的理由是__________。
相关试卷
这是一份高考化学一轮复习考点过关练习考点11 离子能否大量共存的判断(含解析),共13页。试卷主要包含了离子共存的判断方法等内容,欢迎下载使用。
这是一份高考化学一轮复习考点过关练考点11离子能否大量共存的判断(含解析),共13页。试卷主要包含了离子共存的判断方法等内容,欢迎下载使用。
这是一份检测卷17 铁铜及其化合物检测卷-2023届高考化学一轮复习考点过关检测卷,文件包含检测卷17铁铜及其化合物检测卷-2023届高考化学一轮复习考点过关检测卷解析版docx、检测卷17铁铜及其化合物检测卷-2023届高考化学一轮复习考点过关检测卷原卷版docx等2份试卷配套教学资源,其中试卷共22页, 欢迎下载使用。

