2020-2021学年课题1 空气课时作业
展开1.空气的成分中,体积分数约占78%的是 ( )
2.下列物质中,不属于“空气污染物”的是( )
A.PM2.5 B.二氧化硫 C.一氧化碳 D.氮气
3. 下列属于纯净物的是 ( )
A.五氧化二磷B. 自来水 C. 空气 D. 食醋
4.下列气体均被计入空气污染指数的一组是 ( )
A.二氧化碳、氧气 、氮气 B.二氧化硫、一氧化碳、二氧化氮
C.二氧化氮、 氮气、二氧化碳 D.一氧化碳、氧气、二氧化硫
5. 下列关于空气的说法正确的是 ( )
A.空气是混合物 B. 空气中氮气的质量分数约为78%
C.氮气、氧气不再保持各自的化学性质D. 氮气、氧气的体积比约为5:1
6. 小茜同学对部分物质的性质和用途做了如下归纳,其中你认为错误的是 ( )
A. 氮气的化学性质稳定——填充食品包装袋防腐
B. 稀有气体通电时能发出不同颜色的光——用于霓虹灯
C. 氦气的密度很小且稳定——探空气球
D. 氮气高温时性质活泼——光合作用的原料
7.下列有关氮气的用途中,主要利用其物理性质的是( )
A.液氮用作冷冻剂 B.焊接金属时用作保护气
C.制造硝酸和氮肥 D.食品包装中充氮气防腐
8.下列物质的用途中,利用其物理性质的是( )
A.氧气用于炼钢 B.干冰用作制冷剂
C.乙醇用作燃料 D.氮气用作保护气
9.下列方法能鉴别空气、氧气和二氧化碳3瓶气体的是( )
A.闻气味 B.将集气瓶倒扣在水中
C.观察颜色 D.将燃着的木条伸入集气瓶中
10.下列有关物质的性质与其用途的说法不正确的是( )
11.下列关于“物质——用途——性质”的说法不正确的是( )
A.氧气——火箭发射——可燃性
B.液氮——制冷剂——汽化吸热
C.氮气——食品防腐——常温下化学性质稳定
D.稀有气体——霓虹灯——通电能发出不同颜色的光
12. 下列有关空气的说法不正确的是( )
A. 空气中只含氧气和氮气
B. 拉瓦锡用定量的方法研究了空气的成分
C. 空气中的二氧化碳是植物光合作用的重要原料
D. 酸雨的产生与空气污染有关
13.雾霾、灰霾、PM2.5已成为电视新闻热词,下列做法不符合“环境友好”的是( )
A.使用清洁能源,减少煤的燃烧 B.减轻公交压力,提倡开私家车出行
C.综合利用秸秆,严禁露天焚烧 D.种植沙漠防护林,减少沙尘暴
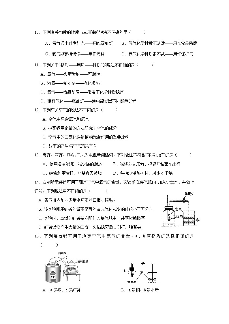
14.右图所示装置可用于测定空气中氧气的含量,实验前在集气瓶内 加入少量水,并做上记号。下列说法中不正确的是( )
A. 集气瓶内加入少量水可吸收白烟、降温。
B. 该实验所用红磷的量不足可能造成气体减少的体积小于五分之一
C. 实验时,点燃的红磷要立即伸入集气瓶中,并塞紧橡胶塞
D. 红磷燃烧产生大量的白雾,火焰熄灭后立刻打开弹簧夹
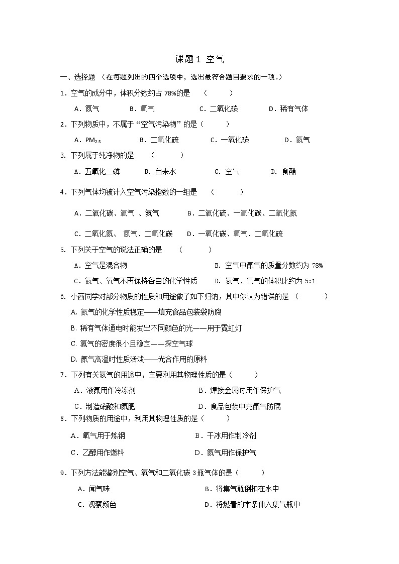
15.下列装置都可用于测定空气里氧气的含量。a、b两物质的选择正确的是( )
A. a是铜、b是红磷 B. a是铜、b是木炭
C. a是汞、b是红磷 D. a是汞、b是木炭
实验题
16.用右图装置测定空气中氧气的含量。
(1)红磷燃烧的实验现象是 。
(2)实验中红磷需过量,其目的是 。
(3)集气瓶中空气的体积为450 mL,量筒中水的体积为500 mL。
能证明空气中氧气含量的现象是 。
17.用图4所示实验装置测定空气中氧气含量。
红磷
水
图 4 图 5 实验过程中广口瓶内压强变化曲线
(1)图4中,发生反应的文字表达式为 。
(2)图5中,CD段气压变化的原因是 。
(3)实验前广口瓶内空气体积为V,烧杯中水的体积为V1;实验后烧杯中剩余水的体积为
V2。计算空气中氧气体积分数的表达式为___________________(用V、V1、V2表示)
18.用图1所示装置分别进行足量的红磷或木炭在空气中燃烧的实验(装置冷却至
室温后结束实验),测定集气瓶内的压强变化如图2所示。
图1 图2
(1)实验前, (填“需要”或“不需要”)检查图1装置的气密性。
(2)图2曲线①数据表明,红磷燃烧后集气瓶内的压强低于起始压强,原因是
。
(3)某同学根据图2曲线②推断:不能用木炭测定空气中的氧气含量,其实验依据是
。
19.利用红磷测定空气中氧气含量的实验装置如图1,用气体压力传感器测出该集气瓶中的气压变化如图2.请回答下列问题:
(1)写出红磷燃烧的文字表达式 。
(2)图2中BC段气压变化的原因是什么? 。
(3)导致DE段气压变化的实验操作是什么? 。
20.为测定空气中氧气的含量,小华同学打算设计如下方案:选用实际容积为40mL的试管作为反应容器,将过量的白磷放入试管,用橡胶塞塞紧试管,通过导管与实际容积为60mL且润滑性很好的注射器组成如下图的实验装置.假设此实验能够按照小华的设想正常进行,且白磷所占体积与导管内的气体体积可忽略不计,请回答下列问题:
(1)若先夹紧弹簧夹,用酒精灯加热白磷,燃烧结束,等到试管冷却后再松开弹簧夹.可观察到的现象为:白磷燃烧,产生大量 ,活塞向左移动至 mL处停止.
(2)若不使用弹簧夹,用酒精灯加热白磷,充分反应直至燃烧结束,试管冷却.可观察到的现象为:白磷燃烧,产生大量 ,活塞先向 移动(“左”或“右”),最终稳定在 mL处.
参考答案
选择题
(每小题只有1个选项符合题意,共25个小题,每小题2分,共50分)
实验题
16.答案:(1)剧烈燃烧,产生白烟,放热;
(2)使装置中的氧气完全反应
点燃
(3)量筒中的水进入集气瓶,量筒中的水剩余410mL
17.【答案】(1)红磷+氧气 五氧化二磷
(2)温度降低至室温、瓶中氧气被消耗
(3) QUOTE V1-V2V×100% V1-V2V×100%
18.答案 (1)需要
(2)红磷燃烧消耗氧气,且产物五氧化二磷不是气体
(3)反应前后压强没有变化
19.故答案:点燃
(1)红磷+氧气 五氧化二磷
(2)红磷燃烧放热,瓶内温度升高,使压强变大。
(3)打开弹簧夹。
20.【解答】解:(1)白磷燃烧,产生大量的白烟,减少体积就是氧气的体积,氧气约占空气体积的1/5,故减少的气体的体积为:40mL×=8mL,故活塞停留的位置为:20mL﹣8mL=12mL,故填:白烟;12;
(2)白磷燃烧,产生大量的白烟,由于没有使用弹簧夹,故放出的热量会使活塞向右移动,气体的总体积为60mL,故减少的氧气的体积为:60mL×=12mL,故活塞停留的位置为:20mL﹣12mL=8mL,故填:白烟;右;8.
【点评】掌握氧气的含量的测定方法是正确解答本题的关键.A.氮气
B.氧气
C.二氧化碳
D.稀有气体
A.氖气通电时发红光——用作霓虹灯
B.氮气化学性质不活泼——用作食品防腐
C.氧气能支持燃烧——用作燃料
D.氩气化学性质很不或——用作保护气
题号
1
2
3
4
5
6
7
8
9
10
答案
A
D
A
B
A
D
A
A
D
C
题号
11
12
13
14
15
答案
A
A
B
D
C
初中化学人教版九年级上册课题1 空气同步练习题: 这是一份初中化学人教版九年级上册<a href="/hx/tb_c9843_t7/?tag_id=28" target="_blank">课题1 空气同步练习题</a>,共3页。试卷主要包含了选择题,非选择题等内容,欢迎下载使用。
初中化学人教版九年级上册课题1 空气当堂检测题: 这是一份初中化学人教版九年级上册<a href="/hx/tb_c9843_t7/?tag_id=28" target="_blank">课题1 空气当堂检测题</a>,共3页。试卷主要包含了单选题,科普阅读题等内容,欢迎下载使用。
初中化学人教版九年级上册课题1 空气同步练习题: 这是一份初中化学人教版九年级上册课题1 空气同步练习题,共4页。试卷主要包含了1 空气,现有等内容,欢迎下载使用。

