





2023届浙江省名校协作体高三上学期开学考试 技术 PDF版
展开浙江省浙南名校联盟2023-2024学年高二下学期开学考试技术试卷(PDF版附答案): 这是一份浙江省浙南名校联盟2023-2024学年高二下学期开学考试技术试卷(PDF版附答案),共15页。
浙江省名校协作体2023-2024学年高三上学期开学考试技术学科试题(Word版附解析): 这是一份浙江省名校协作体2023-2024学年高三上学期开学考试技术学科试题(Word版附解析),共15页。试卷主要包含了考试结束后,只需上交答题卷, 有如下Pythn程序,sum 等内容,欢迎下载使用。
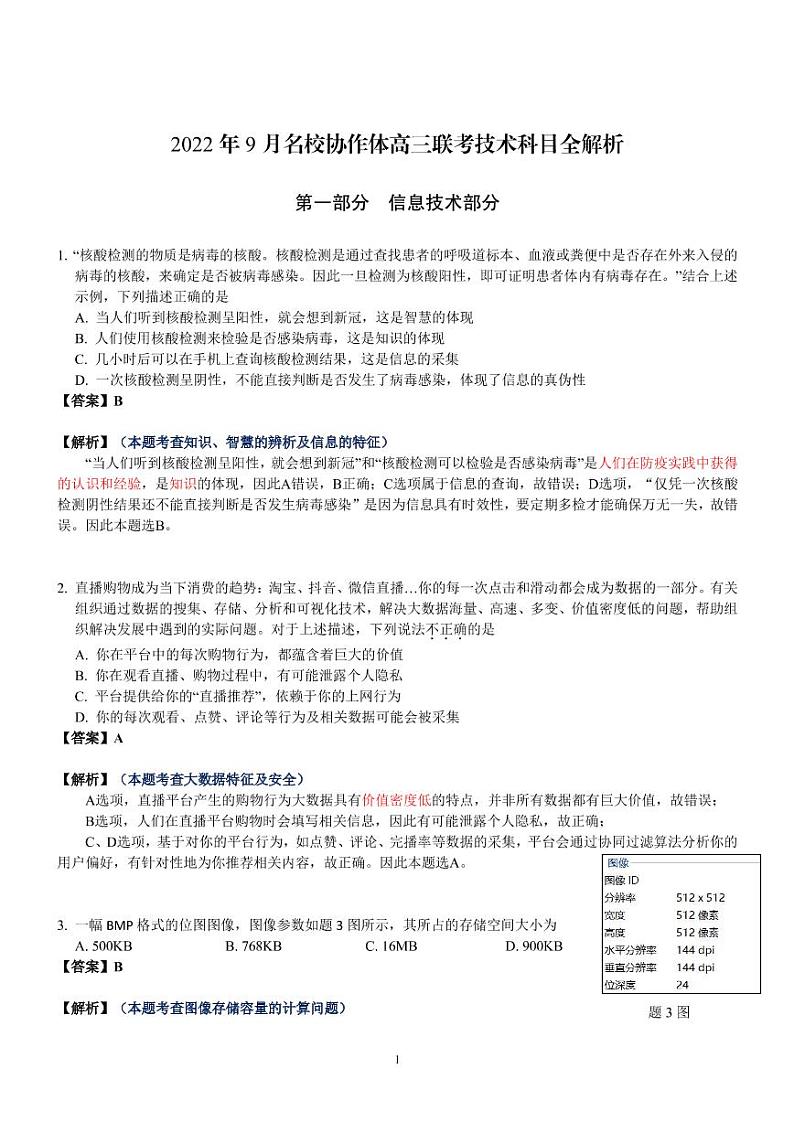
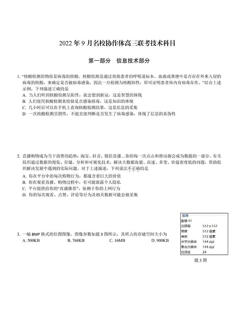
2023届浙江省A9协作体高三上学期暑假返校联考信息技术试题 PDF版: 这是一份2023届浙江省A9协作体高三上学期暑假返校联考信息技术试题 PDF版,文件包含A9信息答案高三_2208docx、浙江省A9协作体2023届高三上学期暑假返校联考信息技术试题扫描版pdf等2份试卷配套教学资源,其中试卷共10页, 欢迎下载使用。