四川省绵阳南山中学2022-2023年高三上期第二次演练文科综合历史试题(含答案)
展开
这是一份四川省绵阳南山中学2022-2023年高三上期第二次演练文科综合历史试题(含答案),共5页。试卷主要包含了答非选择题时,必须使用0,考试结束后,只将答题卡交回,唐太宗在论述民族关系时说,下表为西夏流通货币统计情况等内容,欢迎下载使用。
注意事项:
1.答题前,务必将自己的姓名、考号填写在答题卡上规定的位置上。
2.答选择题时,必须使用2B铅笔将答题卡上对应题目的答案标号涂黑,如需改动,用橡皮擦擦干净后,再选涂其他答案标号。
3.答非选择题时,必须使用0. 5毫米黑色签字笔,将答案书写在答题卡规定的位置上。
4.所有题目必须在答题卡上作答,在试卷上答题无效。
5.考试结束后,只将答题卡交回。
第I卷(选择题)
一.选择题:本题共35小题,每小题4分,共140分。
24.商王太甲被辅佐大臣伊尹放逐,伊尹代行天子职权,这在当时不但没受到谴责,反而获得普遍赞扬;但是到了西周,周公旦辅佐成王代理政事却遭到许多非议和指责。这种变化反映出()
A.原始民主传统犹在B.宗法制度遭到了破坏
C.王权观念逐渐强化D.家国一体观念获认可
25.《汉书·公孙弘卜式儿宽传》谈到汉武帝时说“汉之得人,于兹为盛。儒雅则公孙弘、董仲舒质直则汲黯、卜式,推贤则韩安国、郑当时,定令则赵禹、张汤,文章则司马迁、相如运筹则桑弘羊”这反映出当时( )
A.思想统治日趋严密B.察举制度名存实亡
C.儒生成为选官主体D.用人更加务实灵活
26.东晋南朝时期,社会上逐渐形成了隐逸的文化精神风貌:游离于政治,慕尚隐逸;游离于现实,遁入空门:游离于礼法,注重性情;游离于国家;推崇个体等。这一状况( )
A.促使佛道思想成为主流思想B.根源于封建统治者的大力提倡
C.有利于文学艺术的推陈出新D.反映出南北社会发展水平缩小
27.唐太宗在论述民族关系时说:“夷狄亦人耳,其情与中夏不殊。人主患德泽不加,不必猜忌异类”“盖德泽恰,则四夷可使如一-家;猜忌多,则骨肉不免为仇敌”。据此推知,唐太宗时期( )
A.各民族间的文化认同得以强化B.民族间交融扩大了唐朝的疆域
C.开明的民族政策利于边疆治理D.朝廷实现了对周边的有效治理
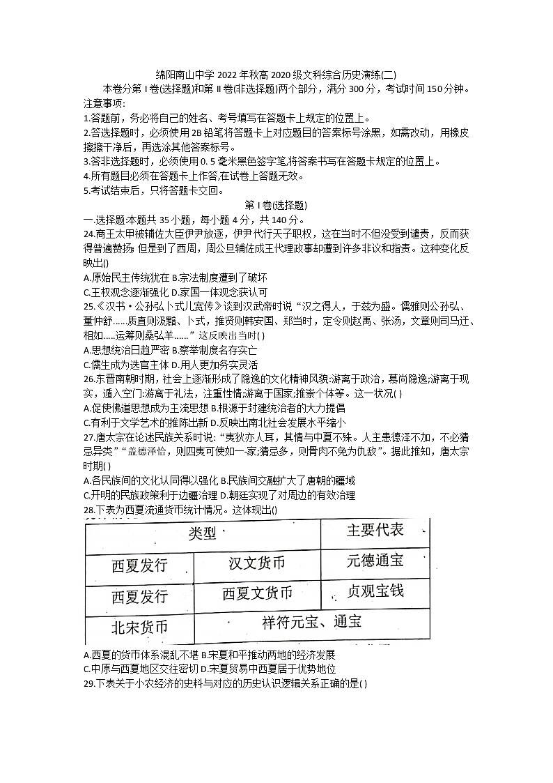
28.下表为西夏流通货币统计情况。这体现出()
A.西夏的货币体系混乱不堪B.宋夏和平推动两地的经济发展
C.中原与西夏地区交往密切D.宋夏贸易中西夏居于优势地位
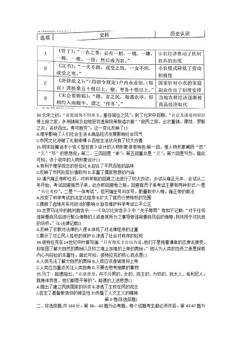
29.下表关于小农经济的史料与对应的历史认识逻辑关系正确的是( )
30北宋之初,“衮冕缀饰不用珠玉,盖存简俭之风”。到了北宋中后期,“在京及诸道州府臣僚土庶之家,多用锦背及迎地密花透背段等制造衣服”“庶民之家,必农重锦、厚绫、罗毅之衣,名状百出,弗可胜穷”。这一变化反映了( )
A.理学影响了人们社会生活B.商品经济发展影响社会风气
C.市民文化冲破了礼制束缚D.百姓生活状况有了较大改善
31.明末短篇话本小说《型世言》设计的人物形象很有特色:第一回,借人物形象阐扬“忠”“义”“节”的思想观;第二、三四回是“孝”;第五回重点是“义”;第六回是节烈。据此可知,该小说中的人物形象设计( )
A.有利于理学观念的世俗化B.迎合了平民百姓的品味
C.反映了市民阶层价值取向D.丰富了儒家思想的内涵
32.清代雍正帝即位后,对科举制的回避之法进行了较大改动,乡试从雍正元年、会试从二年开始,考试回避官员子弟,此亦即回避卷之制。回避官员子弟考试主要有两种形式:一是“另行考校”,二是“一体考试”,但另编坐号与字号,酌量取中入榜。雍正帝的做法
A.改变了科举考试的法定化程序B.扩大了官员行使特权的范围
C.摆脱了血缘关系对政治的影响D.旨在维护科举考试公平公正
33.古罗马法中的裁判官告示——《乌尔比安告示》中“关于辱骂”有如下记载:“对于任何违背善良风俗进行聚众侮辱的人或者其所为之事导致违背善良风俗的侮辱,我将授予对抗他的诉权。”这-法律记载()
A.反映了宗教对法律的入侵B.体现了对法律程序的注重
C.展示了对公民人格权的保护D.渗透了社会对秩序的轻视
34.彼特拉克在14世纪中叶曾写道:“只有傻瓜才自以为是,他们不是抱着谦卑的态度去接受,却妄图了解大自然的奥秘以及较之难上加难的上帝的奥秘。”他认为人类的当务之急是探索内心与经验的丰富性。据此可知,彼特拉克的核心观点是( )
A.人类无法了解大自然的奥秘B.人类应该虔诚信仰上帝
C.人类应当重点关注人类自身D.不要去思考抽象的事物
35.马丁·路德指出,“在基督里,并不分男的、女的、自主的、为奴的、犹太人、希利尼人。就身体而言,他们都是平等的”。路德的上述思想( )
A.提出了建立民族国家的诉求B.渗透了主权在民的观念
c.否定了基督教信仰的神圣性D:传播了人文主义的精神
第II卷(非选择题)
二、非选择题:共160分。第36-- -42题为必考题,每个试题考生都必须作答。第43-47题为
选考题,考生根据要求作答。
(一)必考题:共135分
41.阅读材料,完成下列要求。(25 分)
材料一
宋代时期,新儒学思潮的振兴,促使“治学”与“从政”的沟通蔚成风气。以“天下”为朐怀的士大大们,以“天道”“公议”为旗帜,参与治理国家政事。他们将个人修养与天下国家之兴亡联系起来,将自我道德名节的完善视为最终标。
——袁行霈《中华文明史》(第三卷)
材料二
宋明理学曾在启蒙运动时期被广泛推崇。伏尔泰就曾指出,“我们不能像中国人一样,真是大不幸!”“他们帝国(中国)的组织,是世界上最好的”“中国是地球上人口最多,管理最好,而且最优秀、最古老、也是最广博的王国”。当然,伏尔泰为了达到反对宗教神学的目的,对中国文化和以宋明理学为代表的儒家思想的赞美有言过其实之嫌。但就其结果而言,他这种对中国文化的极度赞美对法国的启蒙运动倒是起了积极的推动作用。
——据 [美]麦克尼尔《世界史》等
(1)根据材料一并结合所学知识,指出“新儒学思潮”振兴的社会背景及其主要内容。(12分)
(2)根据材料一、 二并结合所学知识,分析宋明理学对法国启蒙运动的积极推动作用以及欧洲启蒙运动对中国政治思想的影响。(13 分)
42. (12分)阅读材料,回答问题。
15- -17世纪,伴随着中、西方社会的变化,传统绘画有了新突破。
中国古代自画像称为“自写真”,最早记载于《后汉书》。宋元始有零星作品传世,但多将人物融入山水背景或群像中。明清时期,部分士人挣脱“无我”枷锁,画中人物也从背景中独立出来。画家借助像赞、题记表达自我。苏州人沈周的自画像呈现了眼睛、额头、皱纹和老年斑等更为个性的面部特征。绍兴人徐渭在自画像上写道,“吾年十岁手植青藤”“流光荏苒,两鬓如霜”“合作此图,寿藤亦寿吾”。江南画家唐寅、陈洪绶等也有自画像传世。
西方在古希腊罗马时期出现少量自画像。15世纪以来,意大利人热衷于古典文化,并效法古罗马人定制艺术品以获得不朽荣誉,自画像作为一个独立门类发展起来。画家多在宗教、历史等场景中插入自己的形象。威尼斯人改进了制镜技术,阿尔伯蒂的《论绘画》分析了数学、几何学与绘画的关系,推动了自画像写实风格的发展。画中人物脱离场景,独立呈现。丢勒、提香等人绘制了多幅自画像。丢勒在自画像上写道:“我,丢勒,在28岁时用永不褪色的颜料画下了我自己。”16、17世纪后,欧洲出现自画像收藏热潮,伦勃朗一人就创作了70余幅自画像,莱奥波尔多·德·美第奇则收藏了79幅自画像。
阅读材料,提取信息,结合所学,阐释15-17世纪自画像的发展所折射出的中、西方时代特征。(要求:信息提取充分,史论结合,逻辑清晰) (12 分)
(二)选考题:共25分。请考生从2道地理题、3道历史题中每科任选一题作答,如有多做. 则按所做第一题计分。 并用2B铅笔在答题卡上把所选题目题号后的方框涂黑。
45.阅读材料,完成下列要求。(15 分)、
材料
拓跋氏入主中原后,以原始部落法和汉晋法律结合,“刑重网密”,以致执法官吏多以严刑酷法逼取供词。孝文帝太和年间,北魏两次修律,于太和十六年颁行,即为《太和律》。《太和律》一方面废除了鲜卑拓跋氏习惯法中的固有酷刑,另一方面又下诏“罢门房之诛”,废除了族刑连坐之法。《太和律》将不孝、不敬等入律,对李悝《法经》以来的法规律令重新洗牌,将“齐之以法”“示之以礼”结合起来。《太和律》还将原有的七刑简化为“死、流、徒、鞭、杖”五刑,并为后世北齐和隋唐所继承。《太和律》修订后,以“律、令、格”为体例,体系较于唐律相差无几。
——摘编自李书吉《论及北朝法系》
(1)根据材料并结合所学知识,概述《太和律》的特点。(6 分)
(2)根据材料并结合所学知识,简析《太和律》的影响并指出其实质。(9 分)
相关试卷
这是一份2024届四川省绵阳南山中学高三零诊文综历史试题含解析,文件包含四川省绵阳南山中学2024届高三零诊文综历史试题Word版含解析docx、四川省绵阳南山中学2024届高三零诊文综历史试题Word版无答案docx等2份试卷配套教学资源,其中试卷共17页, 欢迎下载使用。
这是一份四川省绵阳南山中学2023-2024学年高二上学期入学考试历史试题,文件包含四川省绵阳南山中学2023-2024学年高二上学期入学考试历史试题docx、四川省绵阳南山中学2023-2024学年高二上学期入学考试历史试题答案1pdf等2份试卷配套教学资源,其中试卷共11页, 欢迎下载使用。
这是一份四川省绵阳南山中学2022-2023学年高二下学期6月热身考试历史试题,共7页。

