还剩8页未读,
继续阅读
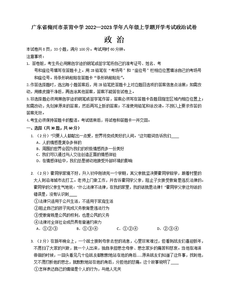
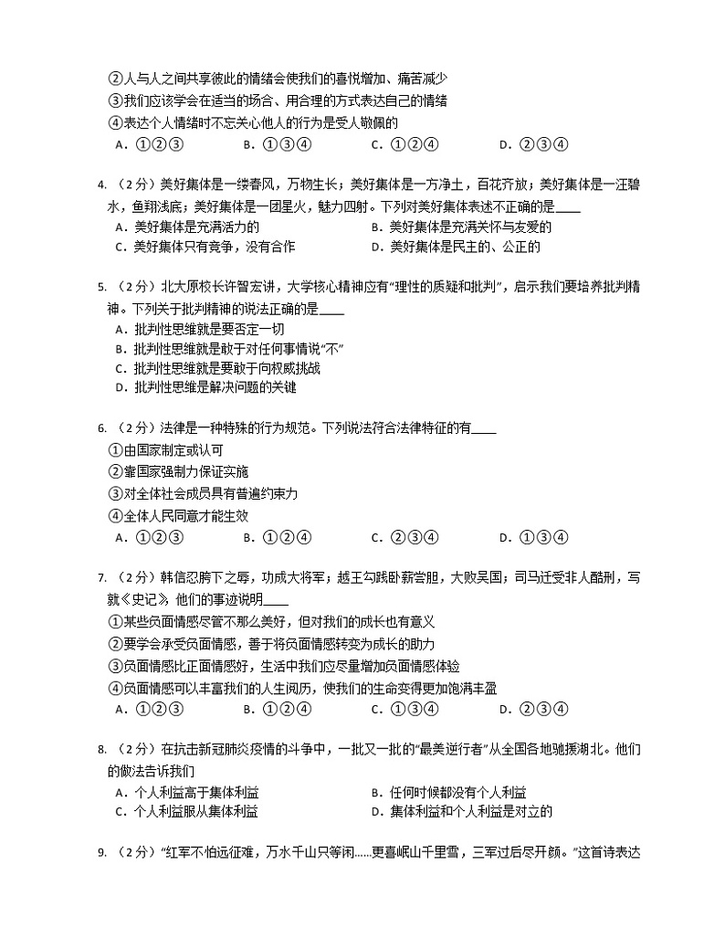
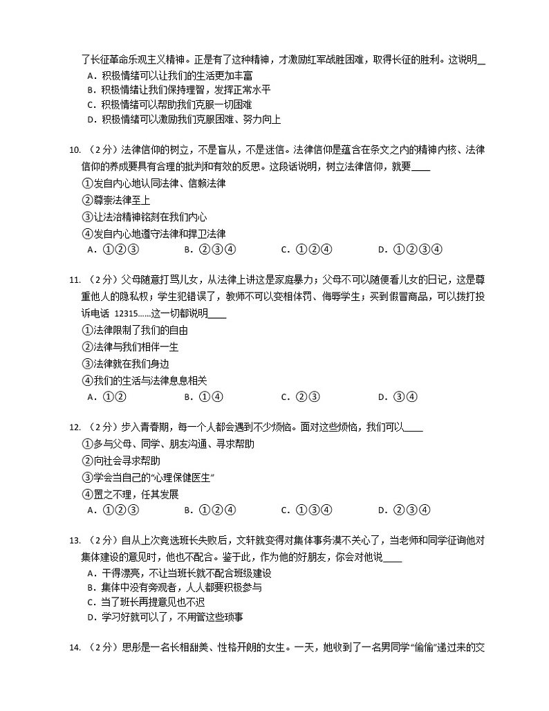
广东省梅州市茶背中学2022-2023学年八年级上学期开学考试道德与法治试卷(含答案)
展开
这是一份广东省梅州市茶背中学2022-2023学年八年级上学期开学考试道德与法治试卷(含答案),共11页。试卷主要包含了考生必须保持答题卡的整洁, 【答案】B, 【答案】C, 【答案】A, 【答案】D等内容,欢迎下载使用。
相关试卷
2022-2023学年广东省梅州市五华县硝芳中学八年级(下)开学道德与法治试卷(含解析):
这是一份2022-2023学年广东省梅州市五华县硝芳中学八年级(下)开学道德与法治试卷(含解析),共19页。试卷主要包含了单项选择题,分析说明题等内容,欢迎下载使用。
2022-2023学年广东省梅州市五华县洞口中学八年级(下)开学道德与法治试卷(含解析):
这是一份2022-2023学年广东省梅州市五华县洞口中学八年级(下)开学道德与法治试卷(含解析),共22页。试卷主要包含了单项选择题,综合探究题等内容,欢迎下载使用。
2022-2023学年广东省梅州市五华县兴华中学九年级(下)开学道德与法治试卷(不含答案):
这是一份2022-2023学年广东省梅州市五华县兴华中学九年级(下)开学道德与法治试卷(不含答案),共10页。试卷主要包含了单项选择题,非选择题等内容,欢迎下载使用。

