2022-2023学年河南省豫西名校高二上学期开学检测化学试题含答案
展开河南省豫西名校2022-2023学年高二上学期开学检测
化 学
考生注意:
1.本试卷分第Ⅰ卷(选择题)和第Ⅱ卷(非选择题)两部分,共100分。考试时间90分钟。
2.请将各题答案填写在答题卡上。
3.本试卷主要考试内容:人教版必修第一册,必修第二册。
4.可能用到的相对原子质量:H 1 C 12 O 16 Na 23 S 32 Cu 64 Zn 65
第Ⅰ卷(选择题 共48分)
一、选择题:本题共16小题,每小题3分,共48分。在每小题给出的四个选项中,只有一项是符合题目要求的。
1.下列有关金属及合金的说法错误的是
A.生铁碳素钢和不锈钢的碳含量依次增加
B.目前我国流通的硬币是由合金材料制成的
C.常见的铝合金密度小、强度高,具有较强的抗腐蚀性能
D.储氢合金是一类能够大量吸收,并与结合成金属氢化物的材料
2.我国科学家在竹材断裂韧性研究方面取得新进展。“竹材”的主要成分是
A.淀粉 B.纤维素 C.蛋白质 D.油脂
3.下列物质中,属于电解质的是
A.食盐固体 B.金属铜 C.硫酸铜溶液 D.液态HCl
4.下列气体排放到大气中能形成酸雨的是
A. B. C. D.CO
5.下列各组物质中互为同分异构体的是
A.与 B.与
C.与 D.与
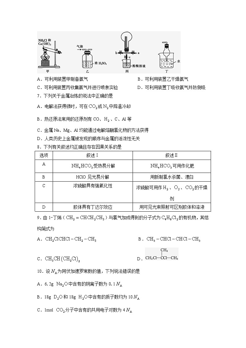
6.实验室制取氨气并验证其化学性质和用途,下列装置对应的说法错误的是
A.可利用装置甲制备氨气 B.可利用装置乙干燥氨气
C.可利用装置丙收集氨气并进行喷泉实验 D.可利用装置丁吸收氨气并防倒吸
7.下列关于金属冶炼的说法中正确的是
A.电解法获得镁时,可在或中降温冷却
B.热还原法常用的还原剂有CO、、C、Al等
C.金属Na、Mg、Al均能通过电解熔融氯化物的方法获得
D.人类历史上金属被发现的顺序与金属的活泼性无关
8.下列有关叙述均正确且存在因果关系的是
选项 | 叙述Ⅰ | 叙述Ⅱ |
A | 受热易分解 | 可用作化肥 |
B | HClO见光易分解 | 用新制氯水杀菌、漂白 |
C | 浓硫酸具有强氧化性 | 浓硫酸可用作、、的干燥剂 |
D | 胶体具有丁达尔效应 | 用可见光束照射可区别胶体和溶液 |
9.由1-丁烯()与氯气加成得到的分子式为的有机物,其结构简式为
A. B.
C. D.
10.设为阿伏加德罗常数的值,下列说法错误的是
A.6.2g 中含有的阴离子数为0.1
B.18g 和18g 中含有的质子数均为10
C.1mol 分子中含有的共用电子对数为4
D.1L 0.1 溶液与0.1mol锌充分反应,转移的电子数为0.2
11.奶茶常用的吸管(PLA)是一种可降解材料,高相对分子质量的PLA可由乳酸聚合而成,转化过程如图所示。下列说法正确的是
A.相同条件下,1mol乳酸与足量的金属钠和碳酸钠反应,产生气体的体积相等
B,上述三种物质均能发生加成反应
C.由乳酸直接生成中间体的反应属于取代反应
D.PLA的分子式为
12.铜锌原电池为建构电化学认识模型奠定了重要的基础。设起始时锌、铜两电极的质量相等,下列有关说法正确的是
A.Zn为负极,发生还原反应
B.电子由锌电极经溶液流向铜电极
C.当电路中转移0.1mol电子时,两电极质量相差6.45g
D.电池工作一段时间后,溶液的物质的量浓度不变
13.下列操作和现象不匹配的是
选项 | 操作 | 现象 |
A | 向粗乙酸乙酯中加入饱和碳酸钠溶液 | 液体分层 |
B | 向酸性溶液中滴加乙醇溶液,振荡 | 紫色溶液变浅 |
C | 将乙醇蒸气通入灼热的氧化铜粉末 | 黑色粉末变为红色 |
D | 常温下,将铁片投入浓硝酸中 | 铁片迅速消失,同时产生红棕色气体 |
14.某有机物16g在足量中完全燃烧生成标准状况下11.2L 和18g 。下列说法错误的是
A.该有机物中C、H原子个数比为1:4
B.该有机物一定含有C、H、O三种元素
C.该有机物中所有原子不可能共面
D.a g该有机物完全燃烧生成的产物被完全吸收,增重恰好为2a g
15.短周期主族元素中部分元素的原子半径相对大小、最高正化合价或最低负化合价的变化如图所示。下列对相关元素及其化合物的性质的说法错误的是
A.x所在主族中,除x外其他元素均为金属元素
B.w、f、g简单离子的半径:g>w>f
C.w的最简单氢化物的稳定性强于z、g的
D.y与氢元素可形成多种原子个数比为1:2的氢化物
16.合成氨工业对国民经济和社会发展具有重要的意义。对于密闭容器中的反应(正反应为放热反应),在一定条件下按体积比为1:3投入和,n()和n()随时间(t)变化的关系如图所示。
下列叙述中错误的是
A.c点表示此时反应体系中(g)和(g)的物质的量相等
B.由图可知,该反应中氢气的最大转化率小于60%
C.正反应速率:a>b>c>d
D.1mol (g)和3mol (g)的总能量高于2mol (g)的能量
第Ⅱ卷(非选择题 共52分)
二、非选择题:本题共4小题,共52分。
17.(14分)
与无机化合物相比,有机化合物的组成元素并不复杂,但有机化合物数量众多,性质各异。
Ⅰ.高中化学常见的四种有机物(含C、H、O元素中的两种或三种)的球棍模型如图,回答下列问题:
(1)除去甲中混有的乙杂质,可采用的方法有 (填标号)。
A.将混合气体依次通过足量酸性高锰酸钾溶液、氢氧化钠溶液、浓硫酸
B.将混合气体依次通过足量溴水、浓硫酸
C.将混合气体与足量氢气混合
(2)试着描述向丙中加入一小块钠时出现的现象: ;若将大小相同的钠块分别加入丙、水、丁中,生成相同体积的气体时,所需时间由长到短的顺序为 (填物质名称)。
Ⅱ.聚甲基丙烯酸甲酯(PMMA)俗称有机玻璃,透光性好,能溶于有机溶剂,用于飞机和汽车的风挡。合成有机玻璃的相关物质转化如图:
(3)E的分子式为,其分子中含有的官能团的名称为 。
(4)B转化成A的化学方程式为 ;B+E→F的化学方程式为 。
(5)F→PMMA的化学方程式为 ,反应类型为 。
18.(12分)
硫酸是重要的化工原料,可用于生产化肥、农药、炸药、染料等。
(1)工业上以黄铁矿()为原料制备硫酸的流程如下:
沸腾炉中发生反应的化学方程式为 。
(2)浓硫酸有强氧化性,加热时浓硫酸与木炭反应生成含和的混合气体。检验该混合气体组成的装置如图。
已知:C中盛有足量酸性溶液。
按要求回答下列问题:
①B中加入的试剂是 (填试剂名称),作用是 。
②C中可观察到的现象是 ,与酸性溶液发生反应的离子方程式为 。
③D中加入的试剂是 (填试剂名称),作用是 。
(3)一定量Zn与100mL 18浓硫酸充分反应,若锌完全溶解时产生0.8mol气体,将反应后的溶液稀释得400mL,测得,则产生的气体中在标准状况下的体积为 L。
19.(12分)
以菱锰矿(主要成分为,含有少量、FeO、CoO、、)为原料制备的工艺流程如图。
回答下列问题:
已知:MnOOH中Mn为+3价。
(1)菱锰矿在酸浸之前要粉碎,其主要目的是 。
(2)“沉淀池Ⅰ”中加入的作用是 ,“废渣”的主要成分是 (填化学式,下同),“滤渣”的主要成分除外,还有 。
(3)“沉淀池Ⅱ”中生成CoS的离子方程式为 。
(4)制备MnOOH时,每生成1mol MnOOH,理论上消耗 mol。
(5)制备时,另一产物的化学式为 。
20.(14分)
化学反应速率、限度及能量变化与生活、生产密切相关。
(1)由和转化为的催化反应历程示意图如图。该历程中,①→②的过程中,
(填“吸收”或“放出”)能量,涉及 (填标号,下同)键的形成,甲烷→①的过程中涉及 键的断裂。
a.C-O b.C-H c.C-C d.O-H e.C-O
(2)在容积为2L的恒容密闭容器中充入2mol (g)和4mol (g),在一定温度下发生反应:,10min反应达到平衡时,测得。
①0~10min内, ,的体积分数为 。
②上述反应达到平衡时,混合气体的平均摩尔质量为 。
③能说明该反应已达到平衡状态的是 (填标号)。
a. b.容器内压强保持不变
c.每断裂1mol H-H,形成1mol O-H d.容器内混合气体的密度保持不变
(3)、和熔融可制作燃料电池(反应原理为),其工作原理如图所示。该电池在放电过程中生成氧化物Y,Y可循环使用,则石墨Ⅱ电极为 (填“正极”或“负极”),负极的电极反应式为 。
普通高中高二年级开学考试
化学参考答案
1.A 2.B 3.D 4.C 5.A 6.B 7.B 8.D 9.A 10.B 11.C 12.C 13.D 14.D 15.A 16.B
17.
(1)AB
(2)钠块沉在底部,有气泡产生;乙醇>水>乙酸
(3)碳碳双键、羧基
(4);
(5);加聚反应
18.
(1)
(2)①品红溶液;检验
②酸性溶液的颜色变浅但不褪成无色(或不褪色);
③澄清石灰水;检验
(3)13.44
19.
(1)增大固体接触面,提高反应速率.
(2)氧化;;、
(3)
(4)0.5
(5)
20.
(1)放出;c;b
(2)①0.15;25%
②24
③b
(3)正极;
河南省豫东名校2022-2023学年高二上学期12月质量检测化学试题(Word版含答案): 这是一份河南省豫东名校2022-2023学年高二上学期12月质量检测化学试题(Word版含答案),共15页。试卷主要包含了7eV, 在时,可逆反应, 醋酸是一种常见的弱酸等内容,欢迎下载使用。
河南省豫东名校2022-2023学年高二上学期12月质量检测化学试题(Word版含答案): 这是一份河南省豫东名校2022-2023学年高二上学期12月质量检测化学试题(Word版含答案),共15页。试卷主要包含了7eV, 在时,可逆反应, 醋酸是一种常见的弱酸等内容,欢迎下载使用。
河南省名校联盟2022-2023学年高二上学期开学考试化学试题PDF版含答案: 这是一份河南省名校联盟2022-2023学年高二上学期开学考试化学试题PDF版含答案,文件包含河南省名校联盟2022-2023学年高二上学期开学考试化学试题PDF版无答案pdf、化学答案pdf等2份试卷配套教学资源,其中试卷共7页, 欢迎下载使用。

