2021学年第5节 核酸是遗传信息的携带者当堂检测题
展开姓名: 班级
2.5 核酸是遗传信息的携带者
本课重点 | (1)核酸的种类和结构 ;(2)核酸的功能。 |
本课难点 | DNA和RNA的结构区别。 |
1.下列关于DNA和RNA的叙述,不合理的是( )
A. DNA双链中腺嘌呤一定与胸腺嘧啶配对
B. RNA中相邻两个碱基通过磷酸-核- 磷酸相连接
C. DNA中磷酸和脱氧核糖交替排列在外侧构成骨架
D. tRNA局部双链中腺嘌呤一定与尿嘧啶配对
【答案】 B
【考点】DNA与RNA的异同
【解析】【解答】A、双链DNA分子中碱基按照互补配对的原则进行配对,A(腺嘌呤)与T(胸腺嘧啶)配对,G(鸟嘌呤)与C(胞嘧啶)配对,A正确,不符合题意;
B、RNA中相邻两个碱基通过核糖-磷酸-核糖进行连接,B错误,与题意相符;
C、DNA中磷酸和脱氧核糖交替排列在外侧构成骨架,C正确,不符合题意;
D、tRNA存在局部双链,其中腺嘌呤与尿嘧啶配对形成氢键,成三叶草结构,D正确,不符合题意。
故答案为:B。
【分析】1、DNA是由两条反向平行的脱氧核苷酸长链盘旋而成的双螺旋结构;DNA的外侧由脱氧核糖和磷酸交替连接构成的基本骨架,内侧是碱基通过氢键连接形成的碱基对,碱基之间的配对遵循碱基互补配对原则(A-T、C-G,其中A-T之间有2个氢键,C-G之间有3个氢键)。
2、DNA和RNA两者的比较如下:
物质 | 基本组成单位 | 五碳糖 | 含氮碱基 | 存在场所 | 结构 |
DNA | 脱氧核糖核苷酸 | 脱氧核糖 | A、C、G、T | 主要在细胞核中,在叶绿体和线粒体中有少量存在 | 一般是双链结构 |
RNA | 核糖核苷酸 | 核糖 | A、C、G、U | 主要存在细胞质中 | 一般是单链结构,tRNA有双链结构 |
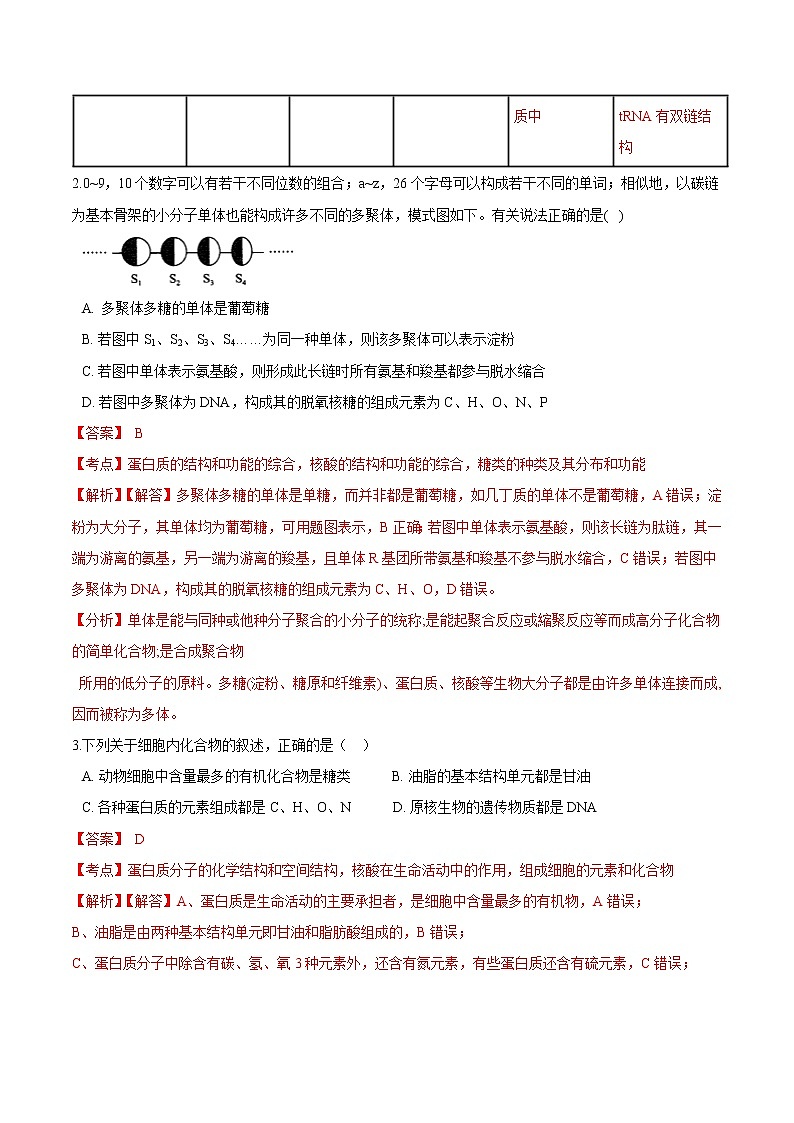
2.0~9,10个数字可以有若干不同位数的组合;a~z,26个字母可以构成若干不同的单词;相似地,以碳链为基本骨架的小分子单体也能构成许多不同的多聚体,模式图如下。有关说法正确的是( )
A. 多聚体多糖的单体是葡萄糖
B. 若图中S1、S2、S3、S4……为同一种单体,则该多聚体可以表示淀粉
C. 若图中单体表示氨基酸,则形成此长链时所有氨基和羧基都参与脱水缩合
D. 若图中多聚体为DNA,构成其的脱氧核糖的组成元素为C、H、O、N、P
【答案】 B
【考点】蛋白质的结构和功能的综合,核酸的结构和功能的综合,糖类的种类及其分布和功能
【解析】【解答】多聚体多糖的单体是单糖,而并非都是葡萄糖,如几丁质的单体不是葡萄糖,A错误;淀粉为大分子,其单体均为葡萄糖,可用题图表示,B正确;若图中单体表示氨基酸,则该长链为肽链,其一端为游离的氨基,另一端为游离的羧基,且单体R基团所带氨基和羧基不参与脱水缩合,C错误;若图中多聚体为DNA,构成其的脱氧核糖的组成元素为C、H、O,D错误。
【分析】单体是能与同种或他种分子聚合的小分子的统称;是能起聚合反应或縮聚反应等而成高分子化合物的简单化合物;是合成聚合物
所用的低分子的原料。多糖(淀粉、糖原和纤维素)、蛋白质、核酸等生物大分子都是由许多单体连接而成,因而被称为多体。
3.下列关于细胞内化合物的叙述,正确的是( )
A. 动物细胞中含量最多的有机化合物是糖类 B. 油脂的基本结构单元都是甘油
C. 各种蛋白质的元素组成都是C、H、O、N D. 原核生物的遗传物质都是DNA
【答案】 D
【考点】蛋白质分子的化学结构和空间结构,核酸在生命活动中的作用,组成细胞的元素和化合物
【解析】【解答】A、蛋白质是生命活动的主要承担者,是细胞中含量最多的有机物,A错误;
B、油脂是由两种基本结构单元即甘油和脂肪酸组成的,B错误;
C、蛋白质分子中除含有碳、氢、氧3种元素外,还含有氮元素,有些蛋白质还含有硫元素,C错误;
D、真核细胞和原核细胞中都有DNA和RNA,DNA中贮藏的遗传信息控制着细胞的所有活动,并决定细胞和整个生物体的遗传特性,D正确。
故答案为:D。
【分析】在所有的生物体内,存在4大类主要的有机化合物:糖类、脂质、蛋白质和核酸。糖类是主要的能源物质;脂质包括油脂、磷脂、植物蜡、胆同醇等;蛋白质是生命的主要承担者;核酸是细胞中控制其生命活动的大分子。
4.关于细胞中元素或化合物的叙述正确的是( )
A. 麦芽糖和乳糖水解的产物中都有葡萄糖 B. DNA和RNA都可以作为细胞内的遗传物质
C. 胆固醇和脂肪都是细胞中良好的储能物质 D. 蛋白质的基本性质与碳骨架有关,与功能基团无关
【答案】 A
【考点】核酸在生命活动中的作用,糖类的种类及其分布和功能,生物大分子以碳链为骨架,脂质的种类及其功能
【解析】【解答】A、麦芽糖水解的产物是两分子的葡萄糖,乳糖水解的产物是一分子的葡萄糖和一分子的半乳糖,A正确;
B、细胞结构的生物的遗传物质是DNA,B错误;
C、脂肪是良好的储能物质,胆固醇不是储能物质,C错误;
D、蛋白质的基本性质与碳骨架有关,与功能基团也有关,D错误。
故答案为:A。
【分析】 1、麦芽糖和乳糖都是含有葡萄糖的二糖,分别存在植物和动物体内。
2、具有细胞结构的生物的遗传物质是DNA,RNA病毒的遗传物质是RNA。
3、脂质的比较:
分类 | 元素 | 常见种类 | 功能 |
脂质 | C、H、O | 脂肪 | 主要储能物质、保温、减少摩擦,缓冲和减压 |
类脂 | C、H、O | 磷脂 | 细胞膜的主要成分 |
固醇 | C、H、O | 胆固醇 | 与细胞膜流动性有关 |
性激素 | 维持生物第二性征,促进生殖器官发育 | ||
维生素D | 有利于Ca、P吸收 |
4、蛋白质由氨基酸脱水缩合形成的肽链进一步折叠形成的特定空间结构的有机物,肽链是以碳元素为基本骨架的有机物,蛋白质具有不同的功能基团。
5.自2015年来, 施一公研究团队共解析了酵母菌细胞内10个不同状态的剪接体(主要由RNA 和蛋白质组成) 高分辨率的三维结构。 下列有关叙述正确的是( )
A. DNA 和 RNA 都是酵母菌的遗传物质 B. RNA 和蛋白质均以碳链为骨架
C. 剪接体被彻底水解后的产物中含有碱基 T D. 剪接体的三维结构可以用光学显微镜观察
【答案】 B
【考点】核酸的基本组成单位,核酸的结构和功能的综合
【解析】【解答】A、酵母菌是具有细胞结构的真核生物,遗传物质是DNA,A错误;
B、糖类、蛋白质、核酸(包括DNA和RNA)等生物大分子均以碳链为骨架,B正确;
C、结合题意可知,剪接体主要由RNA 和蛋白质组成,其中RNA彻底水解得到磷酸、核糖和4种碱基(A、U、G、C),蛋白质彻底水解得到氨基酸,C错误;
D、剪接体的三维结构属于亚显微结构,用电子显微镜观察,D错误。
故选B。
【分析】1、核糖体由蛋白质和RNA组成。
2、染色体主要由蛋白质DNA组成,此外还含有少量的RNA。
3、核酸初步水解的产物是核苷酸,彻底水解的产物是磷酸、五碳糖、碱基。
6.如图表示生物体内两种重要化合物的化学组成关系,相关叙述正确的是( )
A. 图中大分子B的空间结构是呈双螺旋结构的双链组成
B. a与a之间通过NH﹣CO相连接,b与b之间通过磷酸二酯键连接
C. b的种类为4种核糖核苷酸
D. 大分子B可作为大肠杆菌的遗传物质
【答案】 C
【考点】蛋白质的合成——氨基酸脱水缩合,核酸的基本组成单位,核酸在生命活动中的作用,DNA与RNA的异同
【解析】【解答】A、由分析可知,B是RNA,为单链结构,A错误;
B、a与a之间通过“-NH-CO-”相连,B错误;
C、由分析可知,b是核糖核苷酸,有4种,C正确;
D、大肠杆菌为细胞生物,细胞生物的遗传物质都为DNA,大分子B不可作为大肠杆菌的遗传物质,D错误。
故选C。
【分析】烟草花叶病毒是RNA病毒,由蛋白质和RNA组成,分析题图可知,A是蛋白质,a是氨基酸,B是RNA,b是核糖核苷酸。
7.构成生物体的各种元素都没有特殊性,都是普遍存在于自然界的。但是由这些元素构成的核酸、蛋白质、多糖等大分子则是生命所特有的。下列关于生物体内物质结构与功能的叙述中,正确的是( )
A. 构成淀粉、糖原和纤维素的单体均为葡萄糖
B. 蛋白质分子是由两条或两条以上多肽链构成的
C. 细胞识别与糖蛋白中的蛋白质有关,与糖链无关
D. DNA分子的基本骨架是核糖和磷酸交替连接构成的
【答案】 A
【考点】蛋白质的结构和功能的综合,核酸的结构和功能的综合,糖类的种类及其分布和功能
【解析】【解答】A、淀粉、糖原和纤维素都是多糖,构成淀粉、糖原和纤维素的单体均为葡萄糖,A正确;
B、不是所有蛋白质分子都是由两条或两条以上肽链构成,如单体蛋白,B错误;
C、细胞识别与糖蛋白中蛋白质有关,与糖链也有关,C错误;
D、DNA分子的基本骨架由脱氧核糖与磷酸交替连接构成,D错误。
故选A。
【分析】1、所有生物体内的生物大分子都是以碳链为骨架的,每一个单体都是以若干个相连的碳原子构成的碳链为基本骨架,由许多单体连接成多聚体。
2、多糖包括糖原、淀粉和纤维素,它们都是以葡萄糖为基本单位聚合形成的生物大分子。
8.已知①酶、②抗体、③激素、④糖原、⑤脂肪、⑥核酸都是人体内有重要作用的物质。下列说法正确的是( )
A. ①②③都是由氨基酸通过肽键连接而成的 B. ③④⑤都是生物大分子,都以碳链为骨架
C. ①②⑥都是由含氮的单体连接成的多聚体 D. ④⑤⑥都是人体细胞内的主要能源物质
【答案】 C
【考点】蛋白质的合成——氨基酸脱水缩合,核酸的基本组成单位,糖类的种类及其分布和功能,生物大分子以碳链为骨架,脂质的种类及其功能
【解析】【解答】A、①酶的化学本质是蛋白质或RNA,②抗体的化学本质是蛋白质,③激素的化学本质有氨基酸衍生物或者蛋白质或者脂质等;有机物中只有蛋白质才是由氨基酸通过肽键连接而成的,A错误;
B、③激素不一定是大分子物质,如甲状腺激素、肾上腺髓质激素是氨基酸衍生物,④糖原是生物大分子,⑤脂肪不是生物大分子,B错误;
C、①酶的化学本质是蛋白质或RNA,单体是氨基酸(C、H、O、N等)或者核糖核苷酸(C、H、O、N、P),②抗体的化学成分是蛋白质,单体是氨基酸,⑥核酸的单体是核苷酸(C、H、O、N、P),C正确;
D、人体主要的能源物质是糖类,例如④糖类,⑥核酸是生物的遗传物质,⑤脂肪是机体主要的储能物质,D错误。
故答案选:C。
【分析】1、 酶:
2、抗体:机体受抗原刺激后产生的,能与该抗原发生特异性结合的具有免疫功能的球蛋白。
化学本质:球蛋白(蛋白质)
抗体的性质:特异性(一种抗体只能与一种抗原结合。)
3、激素的化学本质:
①多肽和蛋白质类激素:促激素释放激素、抗利尿激素、促激素、生长激素、胰岛素、胰高血糖素等。
②氨基酸衍生物:甲状腺激素、肾上腺素等。
③固醇类激素:性激素等。
4、有关能源物质的归纳:
能源物质:糖类、脂肪、蛋白质
主要的能源物质:糖类
细胞生命活动所需要的主要能源物质:葡萄糖
储能物质:淀粉、脂肪、糖原
动物细胞中的储能物质:脂肪、糖原
植物细胞中的储能物质:淀粉(主要)、脂肪
主要的储能物质:脂肪
细胞生命活动的直接能源物质:ATP
最终能量来源:太阳光
三大能源物质供能次序:糖类→脂肪→蛋白质
9.如图分别表示生物体内的生物大分子的部分结构模式图,据图回答下列问题:
(1)图甲中的三种物质中属于植物细胞中储能物质的是________。这三种物质中,在功能上与另外两种截然不同的是________。组成这三种物质的单体都是________。
(2)图乙所示化合物的基本组成单位是________,可用图中字母________表示,在人体细胞中共有________种。
(3)图丙所示化合物的名称是________,是由________种氨基酸经________ 过程形成的,连接氨基酸之间的化学键是________(填化学键结构)。氨基酸的结构通式为________。该化合物中有________个羧基。
【答案】 (1)淀粉;纤维素;葡萄糖
(2)核苷酸;b;8
(3)四肽;3;脱水缩合;—NH—CO—;;2
【考点】蛋白质的结构和功能的综合,核酸的结构和功能的综合,糖类的种类及其分布和功能
【解析】【解答】(1)图甲中淀粉属于植物细胞中储能物质,纤维素参与细胞壁的组成,是植物的结构多糖,不参与能量供应;糖原属于动物细胞中储能物质。三种物质的基本单位都是葡萄糖。
(2)图乙所示化合物为核酸,基本组成单位是核苷酸,可用图中字母b表示,在人体细胞中同时含有DNA和RNA,共有8种核苷酸。
(3)图丙所示化合物含有三个肽键,4个氨基酸,名称可称为四肽,从左到右第二、第四个氨基酸的R基均为—CH3 , 属于同一种氨基酸,该四肽是由3种氨基酸经脱水缩合过程形成。连接氨基酸之间的肽键在书写时不要漏掉两端的短线。组成蛋白质的氨基酸均有一个氨基和一个羧基,且二者连在同一个碳原子上。该化合物从左到右第一个氨基酸的R基含有一个羧基,共有2个羧基。
【分析】图甲表示多糖,多糖的基本单位都是葡萄糖。淀粉属于植物细胞中储能物质,糖原属于动物细胞中储能物质,纤维素参与细胞壁的组成,是植物的结构多糖供能。
图乙所示化合物为核苷酸链,由核苷酸构成,图中字母b可表示一个核苷酸,而a未包含磷酸基团,不是核苷酸。人体细胞中同时含有DNA和RNA,8种核苷酸。
图丙所示化合物由四个氨基酸构成的四肽,含有三个肽键,4个氨基酸,由3种氨基酸经脱水缩合过程形成。
10.下图分别表示生物体内的生物大分子的部分结构模式图,据图回答下列问题。
(1)图甲中的三种物质都是由许多单糖连接而成的,其中属于动物细胞中的物质是________,其基本单位是________。这三种物质中, 纤维素是________的重要成分。
(2)若图乙所示化合物为RNA,其基本组成单位是________,可用图中字母________表示,各基本单位之间是通过________(填“①”“②”或“③”)连接起来的。
(3)图丙所示化合物的名称是________,是由________种氨基酸经过程形成的,该化合物中有________个羧基。图中表示肽键的序号是________。
【答案】 (1)糖原;葡萄糖;植物细胞壁
(2)核糖核苷酸;b;②
(3)四肽;3;2;③⑤⑦
【考点】蛋白质的合成——氨基酸脱水缩合,核酸的基本组成单位,核酸的种类及主要存在的部位,糖类的种类及其分布和功能
【解析】【解答】(1)图甲中的淀粉、糖原、纤维素的基本组成单位都是葡萄糖,因此三种物质都是由许多葡萄糖连接而成的,其中糖原是动物细胞中储能物质,纤维素不提供能量,是植物细胞壁的组成成分。(2)若图乙所示化合物为RNA,其基本组成单位是核糖核苷酸,每个核糖核苷酸是由一分子磷酸、一分子核糖和一分子含氮碱基形成的,即核糖核苷酸可用图中字母b表示,各基本单位之间是通过②磷酸二酯键连接起来的。(3)图丙所示化合物含有3个肽键(③⑤⑦),是由4个氨基酸经脱水缩合形成的,称为四肽,但其中有两个氨基酸的R基团相同,因此共有3种氨基酸;该化合物中有2个羧基(分布位于②和⑨中)。
【分析】图甲表示由单体“葡萄糖”组成的多聚体“淀粉、糖原和纤维素”。淀粉由绿色植物产生,可以水解成葡萄糖为动植物等呼吸作用提供能量。糖原是动物特有的多糖,纤维素是植物特有多糖。图乙表示的是核苷酸链,其中①②③分别表示C-C键、磷酸二酯键和C-C键。图丙表示由4个氨基酸脱水缩合成的多肽(判断方法是有3个肽键“—CO—NH—”)。
人教版 (2019)必修1《分子与细胞》第5节 核酸是遗传信息的携带者优秀课堂检测: 这是一份人教版 (2019)必修1《分子与细胞》第5节 核酸是遗传信息的携带者优秀课堂检测,文件包含25核酸是遗传信息的携带者学生版docx、25核酸是遗传信息的携带者教师版docx等2份试卷配套教学资源,其中试卷共30页, 欢迎下载使用。
高中生物人教版 (2019)必修1《分子与细胞》第5节 核酸是遗传信息的携带者同步训练题: 这是一份高中生物人教版 (2019)必修1《分子与细胞》第5节 核酸是遗传信息的携带者同步训练题,文件包含培优分级练高中生物人教版2019必修第一册25《核酸是遗传信息的携带者》同步分级练解析版docx、培优分级练高中生物人教版2019必修第一册25《核酸是遗传信息的携带者》同步分级练原卷版docx等2份试卷配套教学资源,其中试卷共16页, 欢迎下载使用。
高中生物人教版 (2019)必修1《分子与细胞》第2节 细胞的分化一课一练: 这是一份高中生物人教版 (2019)必修1《分子与细胞》第2节 细胞的分化一课一练,文件包含62细胞的分化-2022-2023学年高一生物课后培优练人教版2019必修1解析版doc、62细胞的分化-2022-2023学年高一生物课后培优练人教版2019必修1原卷版doc等2份试卷配套教学资源,其中试卷共16页, 欢迎下载使用。

