





化学选择性必修1第二节 化学平衡精品测试题
展开姓名: 班级
第二章 化学反应速率与化学平衡
第二节 化学平衡
第2课时 影响化学平衡的因素
本课重点 | (1)影响化学平衡的因素 |
本课难点 | (2)化学平衡图像 |
一、选择题
1.下列事实能用平衡移动原理解释的是( )
A.工业制硫酸采用二氧化硫催化氧化,高温可以提高单位时间SO3的产量
B.合成氨工业中使用铁触媒作催化剂
C.用饱和食盐水除去氯气中氯化氢杂质
D.在配制硫酸亚铁溶液时往往要加入一定量铁粉
2.(2021·梅州高二检测)室温下,向圆底烧瓶中加入1 mol C2H5OH和含1 mol HBr的氢溴酸,溶液中发生反应:C2H5OH+HBrC2H5Br+H2O,充分反应后达到平衡。已知常压下,C2H5Br和C2H5OH的沸点分别为38.4 ℃和78.5 ℃。下列叙述错误的是( )
A.增大HBr浓度,有利于生成C2H5Br
B.加入NaOH,可增大乙醇的物质的量
C.若反应物都增大至2 mol,则两种反应物平衡转化率之比不变
D.若起始温度提高至60 ℃,可缩短反应达到平衡的时间
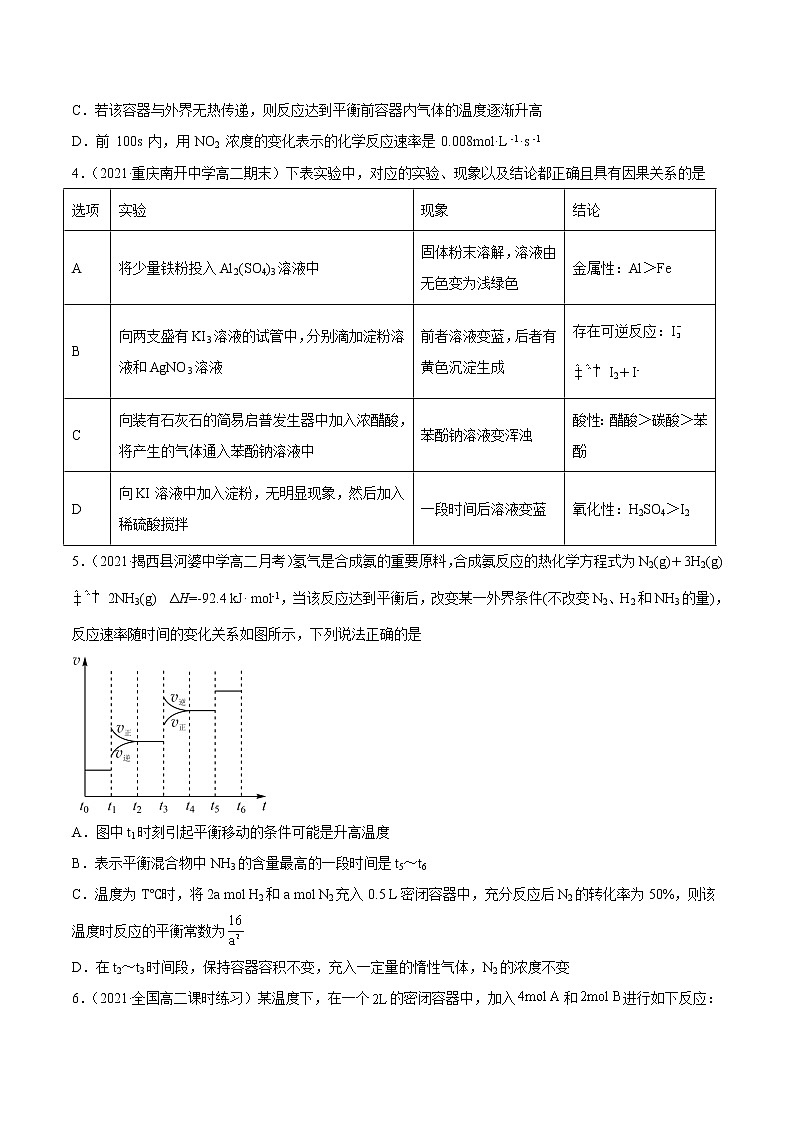
3.(2021·江苏连云港市)向容积为 1.00L 的密闭容器中通入一定量的 N2O4 和 NO2 的混合气体,发生反应: N2O4(g)2NO2(g) ΔH > 0,体系中各物质浓度随时间变化如图所示。下列有关说法正确的是
已知:NO2 为红棕色气体,N2O4 为无色气体
A.64s 时,反应达到化学平衡状态
B.到达化学平衡前,混合气体的颜色逐渐变浅
C.若该容器与外界无热传递,则反应达到平衡前容器内气体的温度逐渐升高
D.前 100s 内,用 NO2 浓度的变化表示的化学反应速率是 0.008mol·L -1·s -1
4.(2021·重庆南开中学高二期末)下表实验中,对应的实验、现象以及结论都正确且具有因果关系的是
选项 | 实验 | 现象 | 结论 |
A | 将少量铁粉投入Al2(SO4)3溶液中 | 固体粉末溶解,溶液由无色变为浅绿色 | 金属性:Al>Fe |
B | 向两支盛有KI3溶液的试管中,分别滴加淀粉溶液和AgNO3溶液 | 前者溶液变蓝,后者有黄色沉淀生成 | 存在可逆反应:II2+I- |
C | 向装有石灰石的简易启普发生器中加入浓醋酸,将产生的气体通入苯酚钠溶液中 | 苯酚钠溶液变浑浊 | 酸性:醋酸>碳酸>苯酚 |
D | 向KI溶液中加入淀粉,无明显现象,然后加入稀硫酸搅拌 | 一段时间后溶液变蓝 | 氧化性:H2SO4>I2 |
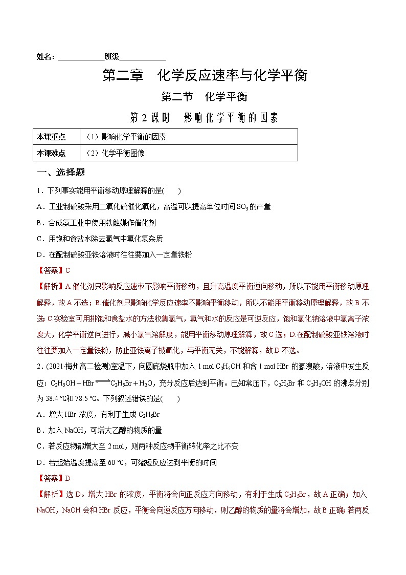
5.(2021·揭西县河婆中学高二月考)氢气是合成氨的重要原料,合成氨反应的热化学方程式为N2(g)+3H2(g)2NH3(g) ΔH=-92.4 kJ· mol-1,当该反应达到平衡后,改变某一外界条件(不改变N2、H2和NH3的量),反应速率随时间的变化关系如图所示,下列说法正确的是
A.图中t1时刻引起平衡移动的条件可能是升高温度
B.表示平衡混合物中NH3的含量最高的一段时间是t5~t6
C.温度为T℃时,将2a mol H2和a mol N2充入0.5 L密闭容器中,充分反应后N2的转化率为50%,则该温度时反应的平衡常数为
D.在t2~t3时间段,保持容器容积不变,充入一定量的惰性气体,N2的浓度不变
6.(2021·全国高二课时练习)某温度下,在一个的密闭容器中,加入和进行如下反应:。反应一段时间后达到平衡,测得生成,则下列说法正确的是
A.该反应的化学平衡常数表达式是
B.B的平衡转化率是
C.增大该体系的压强,化学平衡常数增大
D.增加B,平衡逆向移动
7.(2021·陕西高二期末)羰基硫(COS)可作为一种粮食熏蒸剂,能防止某些昆虫、线虫和真菌的危害。在恒容密闭容器中,将10molCO和一定量的H2S混合加热并达到下列平衡: ,平衡后CO物质的量为8mol。下列说法正确的是
A.起始时H2S的物质的量为7mol
B.CO、H2S的转化率之比为1:1
C.升高温度,COS浓度减小,表明该反应是吸热反应
D.恒温下向平衡体系中再加入CO、H2S、COS、H2各1mol,平衡不移动
8.(2021·芜湖市第三中学高二期末)甲胺(CH3NH2)是合成太阳能敏化剂的原料。一定温度下,在三个体积均为2.0 L的恒容密闭容器中按不同方式投入反应物,发生反应:CH3OH(g)+NH3(g)CH3NH2(g)+H2O(g),其中容器I中的反应在5min时达到平衡状态,下列说法正确的是
容器编号 | 温度/K | 起始物质的量(mol) | 平衡时物质的量(mol) | 平衡常数 | |||
CH3OH(g) | NH3(g) | CH3NH2(g) | H2O(g) | CH3NH2(g) | |||
Ⅰ | 530 | 0.40 | 0.40 | 0 | 0 | 0.30 | K1 |
Ⅱ | 530 | 0.80 | 0.80 | 0 | 0 |
| K2 |
Ⅲ | 500 | 0 | 0 | 0.20 | 0.20 | 0.16 | K3 |
A.容器I中前5min的平均反应速率v(CH3OH)=0.06 mol·L-1·min-1
B.容器II达到平衡时,再通入0.1 mol NH3,达到平衡时CH3NH2的体积分数变大
C.达到平衡时,转化率:αI(CH3OH)+αIII(CH3NH2)>1
D.530K时,若起始向容器I中充入0.10 mol CH3OH、0.15 mol NH3、0.10 mol CH3NH2、0.10 mol H2O,则v正>v逆
9.(2021·全国高二课时练习)T℃时在2L密闭容器中使与发生反应生成,反应过程中X、Y、Z的物质的量变化如图甲所示;若保持其他条件不变,温度分别为T1和T2时,Y的转化率与时间的关系如图乙所示。则下列结论正确的是
A.反应进行的前内,用X表示的反应速率
B.保持其他条件不变,升高温度,反应的化学平衡常数K减小
C.若改变反应条件,使反应进程如图丙所示,则改变的条件是增大压强
D.容器中发生的反应可表示为
10.(2021·扬州市江都区大桥高级中学高三开学考试)一定温度下,向三个容积不等的恒容密闭容器(a<b<c)中分别投入2molNOCl,发生反应:2NOCl(g)2NO(g)+Cl2(g)。tmin后,三个容器中NOCl的转化率如图中A、B、C三点。下列叙述正确的是
A.A点延长反应时间,可以提高NOCl的转化率
B.A、B两点的压强之比为25∶28
C.容积为cL的容器NOCl的平衡转化率小于80%
D.容积为aL的容器达到平衡后再投入1molNOCl、1molNO,平衡不移动
11.为探究外界条件对反应: 的影响,以和的物质的量之比为开始反应,通过实验得到不同条件下反应达到平衡时的物质的量分数与压强及温度的关系,实验结果如图所示。下列判断正确的是
A.
B.
C.升高温度,、都增大,平衡常数减小
D.恒温恒压时,向已达到平衡的体系中加入少量,再次达到平衡后的物质的量分数增大
12.(2016·四川高考真题)一定条件下,CH4与H2O(g)发生反应:CH4(g)+H2O(g)CO(g)+3H2(g),设起
始=Z,在恒压下,平衡时(CH4)的体积分数与Z和T(温度)的关系如图所示。下列说法正确的
是
A.该反应的焓变ΔH>0
B.图中Z的大小为a>3>b
C.图中X点对应的平衡混合物中=3
D.温度不变时,图中X点对应的平衡在加压后(CH4)减小
13.(2015·四川高考真题)一定量的CO2与足量的碳在体积可变的恒压密闭容器中反应:C(s)+CO2(g)2CO(g)。平衡时,体系中气体体积分数与温度的关系如下图所示:
已知:气体分压(P分)=气体总压(P总)×体积分数。下列说法正确的是
A.550℃时,若充入惰性气体,ʋ正,ʋ逆 均减小,平衡不移动
B.650℃时,反应达平衡后CO2的转化率为25.0%
C.T℃时,若充入等体积的CO2和CO,平衡向逆反应方向移动
D.925℃时,用平衡分压代替平衡浓度表示的化学平衡常数KP=24.0P总
二、非选择题
14.(2021·广西高二期末)工业尾气的转化和综合利用既有利于节约资源,又有利于保护环境。
(1)已知: ;
。
。则___________。
恒容密闭体系中NO氧化率随值的变化以及随温度的变化曲线如图所示。NO氧化率随值增大而增大的主要原因是___________。
(2)汽车尾气中的NO(g)和CO(g)在一定条件下可发生反应生成无毒的和,化学兴趣研究小组在三个容积均为V L的恒容密闭容器中,分别充入2 mol NO和2 mol CO,发生反应。在三种不同实验条件下进行上述反应(体系各自保持温度不变),反应体系的总压强随时间变化情况如图所示:
①在条件下,若,求前5min平均反应速率___________。
②已知:温度,则 ,则___________0.(填“>”“<”);在条件下,Ⅲ与Ⅱ从条件上相比,Ⅲ可能___________。
③在条件下,下列说明该反应已经到达平衡状态的是___________(填字母)。
A.NO和CO的物质的量分数不变
B.混合气体的密度保持不变
C.容器中混合气体的平均摩尔质量不变
D.容器中压强不再变化
15.某化学兴趣小组学习了化学反应的限度和速率后,对化学反应的机理及外界条件的改变对化学反应速率和化学平衡的影响进行探究。
I.探究化学反应机理
该小组同学在研究中发现的反应速率随温度的升高而减小,为探究这一反常现象,查阅资料后得知该反应的反应历程分为两步:
① (快反应) ,;② (慢反应) ,。
(1)反应①、②的活化能的大小关系为______(填“>”“<”或“=”);反应②的化学平衡常数______[用、表示]。
(2)对实验数据分析得到的浓度和(正)的关系如图1所示,当升高到某一温度,反应重新达到平衡时x点变为的点是______(填对应点的字母)。
II.探究外界条件的改变对化学反应速率和化学平衡的影响
(3)以 为例,研究外界条件的改变对化学反应速率和化学平衡的影响。
①在体积不变的密闭容器中分别充入等量CO和NO进行反应,改变外界条件,实验测得CO的物质的量随时间的变化曲线如图2所示。(已知当催化剂的质量相同时,催化剂的比表面积越大,化学反应速率越快)
实验1、2、3代表的实验编号分别是______(按顺序填写实验编号)。
实验编号 | 温度/℃ | 催化剂的比表面积/() | 催化剂的用量/g |
A | 280 | 41 | 25 |
B | 280 | 62 | 25 |
C | 350 | 62 | 25 |
②如图3表示上述反应中的平衡体积分数随压强、温度的变化,则、的关系是______(填“>”“<”或“=”,下同),Q______0。
人教版 (2019)选择性必修1第二节 化学平衡课时练习: 这是一份人教版 (2019)选择性必修1<a href="/hx/tb_c4002420_t7/?tag_id=28" target="_blank">第二节 化学平衡课时练习</a>,共22页。试卷主要包含了已知反应,在溶液中存在平衡等内容,欢迎下载使用。
高中化学人教版 (2019)选择性必修1第二节 化学平衡优秀第2课时课时练习: 这是一份高中化学人教版 (2019)选择性必修1第二节 化学平衡优秀第2课时课时练习,文件包含22化学平衡第2课时影响化学平衡的因素原卷版-高二化学同步素养目标精品讲义人教版选择性必修1docx、22化学平衡第2课时影响化学平衡的因素解析版-高二化学同步素养目标精品讲义人教版选择性必修1docx等2份试卷配套教学资源,其中试卷共28页, 欢迎下载使用。
人教版 (2019)选择性必修1第二节 化学平衡优秀课后复习题: 这是一份人教版 (2019)选择性必修1第二节 化学平衡优秀课后复习题,文件包含232影响化学平衡状态的因素-2022-2023学年高二化学课后培优练人教版选修4解析版doc、232影响化学平衡状态的因素-2022-2023学年高二化学课后培优练人教版选修4原卷版doc等2份试卷配套教学资源,其中试卷共20页, 欢迎下载使用。