所属成套资源:2022烟台高二下学期期末考试试题含解析
- 2022烟台高二下学期期末考试语文试题含解析 试卷 1 次下载
- 2022烟台高二下学期期末考试政治试题含解析 试卷 1 次下载
- 2022烟台高二下学期期末考试历史试题含解析 试卷 1 次下载
- 2022烟台高二下学期期末考试生物试题含解析 试卷 1 次下载
2022烟台高二下学期期末考试地理试题含解析
展开这是一份2022烟台高二下学期期末考试地理试题含解析,文件包含精品解析山东省烟台市2021-2022学年高二下学期期末地理试题解析版docx、精品解析山东省烟台市2021-2022学年高二下学期期末地理试题原卷版docx等2份试卷配套教学资源,其中试卷共25页, 欢迎下载使用。
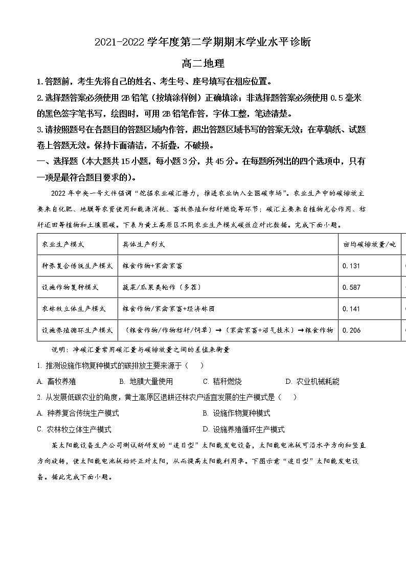
2021-2022学年度第二学期期末学业水平诊断
高二地理
1.答题前,考生先将自己的姓名、考生号、座号填写在相应位置。
2.选择题答案必须使用2B铅笔(按填涂样例)正确填涂;非选择题答案必须使用0.5毫米的黑色签字笔书写,绘图时,可用2B铅笔作答,字体工整,笔迹清楚。
3.请按照题号在各题目的答题区域内作答,超出答题区域书写的答案无效;在草稿纸、试题卷上答题无效。保持卡面清洁,不折叠,不破损。
一、选择题(本大题共15小题,每小题3分,共45分。在每题所列出的四个选项中,只有一项是最符合题目要求的)。
2022年中央一号文件强调“挖掘农业碳汇潜力,推进农业纳入全国碳市场”。农业生产中的碳排放主要来自化肥、地膜等农资使用和能源消耗、畜牧养殖和秸秆燃烧等环节;碳汇主要来自植物光合作用、秸秆还田等植物和土壤固碳。下表为黄土高原区不同农业生产模式碳效应对比数据。完成下面小题。
农业生产模式 | 具体生产形式 | 亩均碳排放量/吨 | 亩均净碳汇量/吨 |
种养复合传统生产模式 | 粮食作物+家禽家畜 | 0.131 | 0.195 |
设施作物复种模式 | 蔬菜/瓜果类轮作(多茬) | 0.587 | -0.194 |
农林牧立体生产模式 | 粮食作物/家禽家畜+经济林园 | 0.141 | 0.130 |
设施养殖循环生产模式 | (粮食作物/作物秸秆/饲草)→(家禽家畜+沼气技术)→粮食作物 | 0.206 | 0.253 |
说明:净碳汇量常用碳汇量与碳排放量之间的差值来衡量
1. 推测设施作物复种模式的碳排放主要来源于( )
A. 畜牧养殖 B. 地膜大量使用 C. 秸秆燃烧 D. 农业机械耗能
2. 从发展低碳农业的角度,黄土高原区退耕还林农户适宜发展的生产模式是( )
A. 种养复合传统生产模式 B. 设施作物复种模式
C. 农林牧立体生产模式 D. 设施养殖循环生产模式
某太阳能设备生产公司测试新研发的“追日型”太阳能发电设备,太阳能电池板可沿水平方向和竖直方向旋转,使太阳能电池板始终正对太阳,从而提高太阳能利用率。下图示意“追日型”太阳能发电设备。据此完成下面小题。
3. 在各城市中,经一年测试,下列测试结论正确的是( )
A. 纬度越高的城市,水平旋转角度越大
B. 纬度越高的城市,水平旋转角度越小
C. 纬度越高的城市,水平旋转角度的年内变化幅度越大
D. 纬度越高的城市,水平旋转角度的年内变化幅度越小
4. 新疆喀什某小区(39°29'N,75°59'E)安装了该设备,某日北京时间13时,该太阳能电池板的朝向大致是( )
A. 东南 B. 西南 C. 正南 D. 东北
国庆节假期期间,烟台一中学研学小组到湖北某山地进行考查,并设计了登山线路。在山顶上他们领略了优美的湖光山色,当地人告诉他们,雨季M湖湖水经常外泄。下图示意他们绘制的该山地等高线地形图和登山线路。据此完成下面小题。
5. M湖湖水上涨外泄处的海拔可能是( )
A. 1280米 B. 1480米 C. 1520米 D. 1620米
6. 登山线路上最早看到日出是( )
A. ①地 B. ②地 C. ③地 D. ④地
河流有机碳输出是北极碳循环的重要环节。其中溶解有机碳(DOC)主要来自地表水和地下水的流动搬运,下图分别为流向北极的西伯利亚各河流DOC季节输出示意图(该区域水文年划分:5—6月为春季、7—10月为夏季、11—次年4月为冬季)和同时段各河流年平均径流量变化图。据此完成下面小题。
7. 比较该时期流向北极西伯利亚各河流DOC输出特征,下列说法正确的是( )
A. DOC输出主要在春、夏两季 B. 叶尼塞河季节变化最显著
C. 鄂毕河输出季节高峰期最早 D. 勒拿河夏季输出浓度最大
8. 影响上述河流DOC输出的主要因素有( )
①径流量 ②冻融过程 ③河流流向 ④人类活动
A. ①②③ B. ①②④ C. ②③④ D. ①③④
印度的小麦生产一般是每年10~11月播种,翌年2~4月收获。近些年来印度不断改进小麦品种、栽培技术和管理措施,小麦总产量不断提高。读印度2011~2021年小麦总产量变化和小麦种植面积变化示意图,据此完成下面小题。
9. 下列说法正确的是( )
A. 2016年小麦的单产量较2011年低
B. 2013~2016年小麦种植面积和总产量呈负相关
C. 2018~2021年小麦种植面积和总产量呈正相关
D. 2011~2021年小麦总产量增幅小于种植面积的增幅
10. 制约印度小麦单产量的气象灾害最可能是( )
A. 洪涝 B. 飓风 C. 虫害 D. 干旱
位于难言岛(又称恩克斯堡岛)的我国第五个南极科考站罗斯海新站将在2022年建成。南极内陆地面辐射冷却产生的近表层冷空气沿高原斜坡向下流动而形成下降风,该岛附近的特拉诺瓦湾地区是南极洲下降风最强的地区之一。下图示意难言岛的位置。据此完成下面小题。
11. 特拉诺瓦湾海冰运动方向主要为( )
A. 向北 B. 向南 C. 向西 D. 向东
12. 与罗斯海新站选址无关的是( )
A. 附近海洋生物多,渔业资源丰富 B. 强风使积雪少,利于建站
C. 离海洋较近,便于物资运输 D. 科研价值和战略地位高
海南洋浦盐田是我国至今保留最完整的日晒盐场,盐工们将海边广布的黑色玄武岩削平凿槽(槽深1~2厘米,形如砚台)用于晒盐。当地流传着一句古话“洋浦盐田,朝水夕钱”,说的就是把卤水(用晒干的滩泥过滤海水制成的高浓度盐水)注入石槽,经过阳光暴晒一天,雪白的结晶就出现在盐槽上,即可收盐换钱。下图示意洋浦位置与千年岩槽晒盐景观图。据此完成下面小题。
13. 盐工们将海边广布的黑色玄武岩削平凿槽用于晒盐,下列说法与之关联性较小的是( )
A. 玄武岩比热容小,白天增温快
B. 玄武岩为黑色、可吸收更多热量,利于蒸发
C. 玄武岩有一定孔隙度,有利于渗水、析盐
D. 玄武岩质地坚硬,不易被风化侵蚀
14. 洋浦古盐田可以“朝水夕钱”,主要是由于( )
①卤水盐度高,出盐速度快
②纬度低,气温高
③沿海风力大,蒸发能力强
④原生态,品质高
A. ①②③ B. ①②④ C. ②③④ D. ①③④
15. 推测当地盐田产量最高的时段( )
A. 12月~次年2月 B. 3~5月 C. 6~8月 D. 9~11月
二、非选择题(本大题共4小题,共55分)。
16. 阅读图文材料,完成下列要求。
刚果河水能资源丰富,由中国参与建设的英加水电站位于金沙萨下游的瀑布群河段。英加水电站利用河道旁边平行的峡谷,采用“无坝引水”的方式发电,建成后成为世界最大的水电站。罗安达是安哥拉的首都,也是该国最大城市。罗安达港濒临非洲西海岸,港口海湾长4公里,宽2公里,水深30米,是安哥拉最大的农矿产品输出港。下面左图为非洲局部区域示意图,下右图为引水及电站布局图。
(1)甲处河流含沙量较少,简析其原因。
(2)与修建拦河大坝相比,说明英加水电站采用“无坝引水”方式的优势。
(3)罗安达港是安哥拉重要的农矿产品输出港,试从运输条件方面分析理由。
17. 阅读图文资料,完成下列要求。
白洋淀是华北平原现存最大的常年积水湖泊,素以“华北明珠”而美誉天下。2001~2015年,白洋淀流域水资源开发利用率高达128%,流域严重缺水。近年来,通过不断引水补淀,白洋淀至今没有出现干涸。下面左图为白洋淀流域示意图,下右图为白洋淀水位—平均水深曲线图。(注:平均水深=湖泊体积/湖泊面积;水位指湖面的海拔高度。)
(1)指出白洋淀流域水资源短缺的原因。
(2)在白洋淀“水位—平均水深”曲线图中,ab段曲线变化异常,简析其原因。
(3)上游水库对白洋淀生态补水的最佳时段是每年的4~6月,试分析选择该时段进行补水的合理性。
18. 阅读图文资料,完成下列要求。
锂矿是制造锂电池的重要原料,也是一种重要的新型战略资源。全球锂矿集中分布在玻利维亚、阿根廷和智利构成的“锂三角”地区。数百万年前,“锂三角”地区曾是一片汪洋大海,伴随安第斯山脉的隆起,该地区与海洋分离。周边山区富锂岩石分布广,“锂三角”地区逐渐形成众多富锂盐湖、盐沼。“锂三角”地区锂矿储量约2903万吨,占全球各种类型锂矿总储量的76.1%。该地区盐湖卤水中锂离子的浓度较高,镁等伴生元素较少,易于开发利用。截至2018年末,“锂三角”地区锂矿产量约2.13万吨,开发程度非常低。2020年我国超过70%的锂矿来自进口。预计到2025年“锂三角”地区锂资源产能约33万吨,将超过澳大利亚成为我国锂矿进口的主要来源地之一。下图为“锂三角”地区示意图。
(1)说明“锂三角”地区富锂盐湖形成过程。
(2)指出“锂三角”地区锂矿资源的优势特点。
(3)分析我国从“锂三角”地区进口锂矿的意义。
19. 阅读图文材料,完成下列要求。
2019年8月,山东省北部莱州湾海域启动国内首个“海上风电+海洋牧场”示范项目。该项目是通过海上风电底座的“鱼礁化”,将鱼类养殖网箱、贝藻养殖筏架固定在风力发电机的地基之上,实现海上风电和海洋牧场的融合。虽然该项目施工难度较大,但它将开创“水下产出绿色产品,水上产出清洁能源”的新局面,符合“海上粮仓+蓝色能源”的海洋空间开发战略方向。下图示意“海上风电+海洋牧场”模式。
(1)说明该项目施工建设难度较大的主要自然原因。
(2)简述“海上风电+海洋牧场”模式对国家安全的有利影响。
相关试卷
这是一份2022盐城高二下学期期末考试地理试题含解析,文件包含江苏省盐城市2021-2022学年高二下学期期末地理试题含解析docx、江苏省盐城市2021-2022学年高二下学期期末地理试题无答案docx等2份试卷配套教学资源,其中试卷共33页, 欢迎下载使用。
这是一份2021烟台高二下学期期末考试地理试题含答案,共9页。试卷主要包含了7%,还没有发现任何的生命体等内容,欢迎下载使用。
这是一份2022烟台高二下学期期末考试地理试题含解析,文件包含山东省烟台市2021-2022学年高二下学期期末考试地理试题含解析docx、山东省烟台市2021-2022学年高二下学期期末考试地理试题docx等2份试卷配套教学资源,其中试卷共25页, 欢迎下载使用。

