小学数学苏教版四年级上册二 两、三位数除以两位数单元测试综合训练题
展开第二单元两、三位数除以两位数重难点检测卷(单元测试)-小学数学四年级上册苏教版
一、口算和估算
1.直接写得数。
480÷16= 120×30= 540÷60= 770÷70=
95÷5= 51÷3= 25×40= 600÷30=
二、竖式计算
2.用竖式计算,带★的要验算。
620÷30= ★224÷28=
9600÷400= ★720÷68=
三、选择题
3.下面式子中,( )的商最大。
A.504÷18 B.272÷34 C.427÷61
4.891除以最大的两位数,商是( )。
A.10 B.9 C.11
5.张师傅要加工175个零件,3小时加工了75个。照这样的速度,还需要( )小时才能加工完。
A.7 B.4 C.3
6.与240÷60的商相同的算式有( )。
A.(240×2)÷(60÷2) B.(240+60)÷(60+60) C.(240÷5)÷(60÷5)
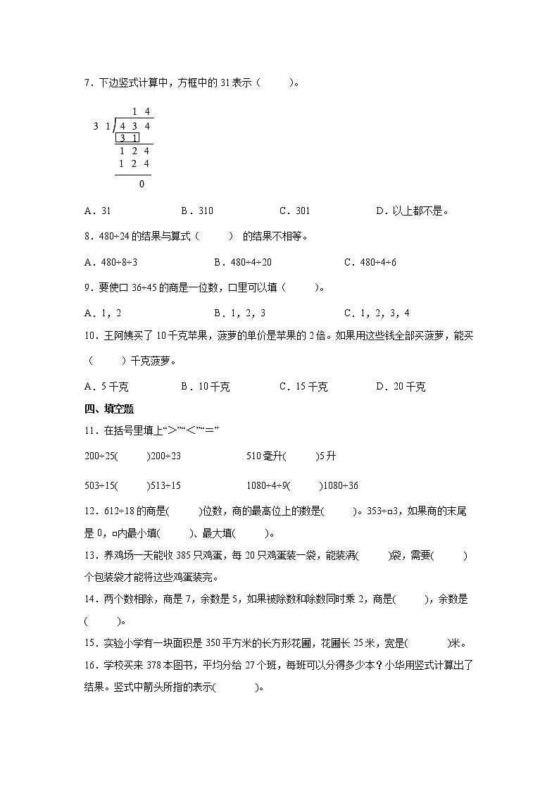
7.下边竖式计算中,方框中的31表示( )。
A.31 B.310 C.301 D.以上都不是。
8.480÷24的结果与算式( ) 的结果不相等。
A.480÷8÷3 B.480÷4÷20 C.480÷4÷6
9.要使口36÷45的商是一位数,口里可以填( )。
A.1,2 B.1,2,3 C.1,2,3,4
10.王阿姨买了10千克苹果,菠萝的单价是苹果的2倍。如果用这些钱全部买菠萝,能买( )千克菠萝。
A.5千克 B.10千克 C.15千克 D.20千克
四、填空题
11.在括号里填上“>”“<”“=”
200÷25( )200÷23 510毫升( )5升
503÷15( )513÷15 1080÷4÷9( )1080÷36
12.612÷18的商是( )位数,商的最高位上的数是( )。353÷□3,如果商的末尾是0,□内最小填( )、最大填( )。
13.养鸡场一天能收385只鸡蛋,每20只鸡蛋装一袋,能装满( )袋,需要( )个包装袋才能将这些鸡蛋装完。
14.两个数相除,商是7,余数是5,如果被除数和除数同时乘2,商是( ),余数是( )。
15.实验小学有一块面积是350平方米的长方形花圃,花圃长25米,宽是( )米。
16.学校买来378本图书,平均分给27个班,每班可以分得多少本?小华用竖式计算出了结果。竖式中箭头所指的表示( )。
17.已知70÷6=11……4,被除数和除数同时乘5,商是( ),余数是( )。
18.一个足球70元,王老师带了570元,最多可以买( )个足球。
五、解答题
19.张老师买来500毫升装的饮料16瓶,共花了48元。平均每瓶饮料多少元?张老师一共买来多少升饮料?
20.小红做了200个纸花,每32朵纸花扎成一个花环,最多可以扎成多少个花环?
21.一个工程队要修一条长840米的公路,已经修了12天还剩下60米没修,平均每天修多少米?
22.每12支铅笔装一盒,每20盒铅笔装一箱。现有960支铅笔,可以装多少箱?
23.五年级同学进行足球操表演,原来每行15人,一共排成24行。队形变化后,每行都站18人,现在队伍排成了多少行?
24.车间生产一批零件,管理员每隔15分钟记录一次零件的总个数,下表是一段时间的记录情况。照这样的速度,加工600个零件需要多少小时?
记录时间 | 8:00 | 8:15 | 8:30 | 8:45 |
零件总数/个 | 0 | 30 | 60 | 90 |
参考答案:
1.30;3600;9;11;
19;17;1000;20
【解析】
【详解】
略。
2.20……20;8;
24;10……40
【解析】
【分析】
除数是两位数的除法计算时,先看被除数的前两位,不够除时看前三位,除到哪一位商就写在哪一位上面。除法验算时用商乘除数看是不是等于被除数;有余数时,用商乘除数加上余数看是不是等于被除数。
【详解】
620÷30=20……20 ★224÷28=8 验算:28×8=224
9600÷400=24 ★720÷68=10……40 验算:68×10+40=720
3.A
【解析】
【分析】
直接计算出各算式的结果即可解答。
【详解】
A.504÷18=28
B.272÷34=8
C.427÷61=7
故答案为:A。
【点睛】
熟练掌握整数除法的计算方法是解答本题的关键。
4.B
【解析】
【分析】
最大的两位数是99,用891÷99,求出结果即可。
【详解】
根据分析可得:
891÷99=9
故答案为:B。
【点睛】
本题考查的是对三位数除以两位数计算方法的掌握,关键是知道最大的两位数是99。
5.B
【解析】
【分析】
3小时加工了75个,据此求出平均每小时加工75÷3=25个。先用零件总个数减去已经加工个数,求出剩下零件个数。再用剩下零件个数除以平均每小时加工零件个数,求出还需要的时间。
【详解】
75÷3=25(个)
(175-75)÷25
=100÷25
=4(小时)
则还需要4小时才能加工完。
故答案为:B。
【点睛】
本题考查归一问题,先求单一量,再用除法解答。同时注意要求的是还需要的加工时间,也就是剩下零件需要加工的时间。
6.C
【解析】
【分析】
被除数和除数同时乘(或除以)相同的数(0除外),商不变。
【详解】
根据分析可知,240÷60=(240÷5)÷(60÷5)。
故答案为:C。
【点睛】
熟练掌握商不变规律是解答本题的关键。
7.B
【解析】
【分析】
根据整数除法竖式计算的方法,方框里的31是第一步商1与除数31的积,“1”在十位上,实际表示10,所以方框里的“31”实际表示310,据此解答。
【详解】
根据分析得:方框里的31表示10个31,也就是310。
故答案为:B
【点睛】
本题关键是理解除到哪一位,商就在哪一位的上面,这一数位上的商与除数的积就表示有几个这样的计数单位。
8.B
【解析】
【分析】
将算式和各选项的算式计算出结果即可解答。
【详解】
480÷24=20;
A.480÷8÷3
=60÷3
=20
B.480÷4÷20
=120÷20
=6
C.480÷4÷6
=120÷6
=20
故答案为:B
【点睛】
掌握三位数除以两位数的计算方法是解题的关键。
9.C
【解析】
【分析】
三位数除以两位数,要使商是一位数,被除数的前两位数字小于除数;反之,商是两位数,据此即可解答。
【详解】
□3<45时,商是一位数,所以□可以填1、2、3、4。
故答案为:C
【点睛】
比较被除数前两位数字与除数的大小关系即可。
10.A
【解析】
【分析】
总价÷单价=数量,根据商的变化规律可知,总价不变,单价乘2,数量就要除以2,据此即可解答。
【详解】
10÷2=5(千克)
故答案为:A。
【点睛】
熟练掌握商的变化规律是解答本题的关键。
11. < < < =
【解析】
【分析】
第一、三、四题:按整数除法计算法则:先从被除数的高位除起,除数是几位数,就看被除数的前几位;如果不够除,就多看一位,如果哪一位上不够商1,要补“0”占位,每次除得的余数要小于除数,据此计算再比较大小。
第二题:把升换算为毫升,再比较大小即可。
【详解】
因为200÷25=8,200÷23=8……16,所以200÷25<200÷23;
因为5升=5000毫升,所以510毫升<5升;
因为503÷15=33……8,513÷15=34……3,所以503÷15<513÷15;
因为1080÷4÷9=30,1080÷36=30,所以1080÷4÷9=1080÷36。
【点睛】
本题主要考查三位数与两位数的除法计算,升和毫升的换算。
12. 两 3 3 3
【解析】
【分析】
根据整数除法计算方法求出612÷18的商,再看商是几位数,商的最高位是几。
353÷□3,要使商的末尾是0,那么说明商是两位数,所以被除数的前两位大于或等于除数,且第一次除得的余数与被除数的个位组成的数要小于除数。据此解答。
【详解】
612÷18=34,商是两位数,商的最高位上的数是3。
353÷□3,如果商的末尾是0,那么35≥□3,方框里可以填:1、2、3,此时:
当□=1时,353÷13=27……2,商的末尾不是0;
当□=2时,353÷23=15……8,商的末尾不是0;
当□=3时,353÷33=10……23,商的末尾是0。所以□内最小填3,最大填3。
【点睛】
本题考查的是对三位数除以两位数计算方法的掌握与运用。
13. 19 20
【解析】
【分析】
用一天收鸡蛋的数量除以20,得出能装满几袋,余数算一个包装袋,再加1即可得出需要几个包装袋才能将这些鸡蛋装完。
【详解】
385÷20=19(袋)……5(只)
19+1=20(个)
【点睛】
本题主要考查三位数与两位数有余数除法运算。
14. 7 10
【解析】
【分析】
商的变化规律:被除数和除数同时乘或除以相同的不为0的数,商不会改变,但是余数也要跟着乘或除以相同的不为0的数。据此解答。
【详解】
根据分析可得,两个数相除,商是7,余数是5,如果被除数和除数同时乘2,商不会改变,还是7;余数也要乘2,结果是:5×2=10。
【点睛】
本题考查的是对商的变化规律的掌握与运用。
15.14
【解析】
【分析】
由长方形的面积S=ab可得:b=S÷a,据此代入数据即可求解。
【详解】
350÷25=14(米)
【点睛】
此题主要考查长方形的面积的计算方法的灵活应用。
16.27个十
【解析】
【分析】
计算378÷27时,被除数前两位数大于除数,在十位商1,表示1个十。用商十位上的1乘除数27,表示1个十乘27,得到27个十。据此解答。
【详解】
竖式中箭头所指的表示27个十。
【点睛】
本题考查除数是两位数的除法计算,关键是明确箭头所指的数是由除数乘上商十位上的数得到的。
17. 11 20
【解析】
【分析】
商不变的规律:被除数和除数同时乘或除以同一个数(0除外),商不变,但是余数改变了,余数也同时乘或除以这个数,据此解答。
【详解】
70÷6=11……4,被除数和除数同时乘5,商是11,余数为:4×5=20。
【点睛】
熟练掌握商不变的规律是解答此题的关键。
18.8
【解析】
【分析】
用总钱数除以足球的单价,求出的商就是可以买的个数。
【详解】
570÷70=8(个)……10(元),所以最多可以买8个足球。
【点睛】
解答本题根据数量=总价÷单价求解。
19.3元;8升
【解析】
【分析】
16瓶饮料花了48元钱,用除法可以计算出一瓶饮料的价格;16瓶500毫升装的饮料,用乘法可以求出一共多少毫升;根据升和毫升的进率,可以换算出共有多少升饮料。
【详解】
48÷16=3(元)
500×16=8000(毫升)
8000毫升=8升
答:平均每瓶饮料3元;张老师一共买来8升饮料。
【点睛】
本题考查的是整数的乘法和除法的应用以及升与毫升的进率换算。
20.6个
【解析】
【分析】
由题意可得,用纸花的总数除以每个花环需要的纸花数即可解答。
【详解】
200÷32=6(个)……8(个)
答:最多可以扎成6个花环。
【点睛】
此题考查了除法的应用,关键是明确剩下的纸花应舍去。
21.65米
【解析】
【分析】
用这条公路的长度减去还剩下没修的公路长度,求出已经修的公路长度。再除以修公路时间,求出平均每天修公路长度。
【详解】
(840-60)÷12
=780÷12
=65(米)
答:平均每天修65米。
【点睛】
本题考查工程问题,先求出已经修的公路长度,再根据工作效率=工作总量÷工作时间解答。
22.4箱
【解析】
【分析】
根据题意,每12支铅笔装一盒,先求出960支一共装多少盒,每20盒装一箱,再用装的盒数除以20即可解答。
【详解】
960÷12÷20
=80÷20
=4(箱)
答:可以装4箱。
【点睛】
本题也可先根据乘法的意义求出一箱可装多少支铅笔,然后再根据除法的意义求得,列式为:960÷(12×20)。
23.20行
【解析】
【分析】
原来每行的人数乘总的行数求出共有多少人;队形变化后,总人数不变,再用总人数除以每行的人数即可解答。
【详解】
15×24÷18
=360÷18
=20(行)
答:现在队伍排成了20行。
【点睛】
先求出这个队伍的总人数是解答本题的关键。
24.5小时
【解析】
【分析】
根据题意可知,从8:00到8:15,经过15分钟,加工了30-0=30个零件。从8:15到8:30,经过15分钟,加工了60-30=30个零件。从8:30到8:45,经过15分钟,加工了90-60=30个零件。则车间15分钟可以加工30个零件,平均每分钟加工30÷15=2个零件。用要加工零件总个数除以平均每分钟加工零件个数,求出需要加工的时间。分钟和小时之间的进率是60,据此将需要加工的时间换算成小时。
【详解】
8时30分-8时15分=15(分钟)
(60-30)÷15
=30÷15
=2(个/分钟)
600÷2=300(分钟)=5(小时)
答:加工600个零件需要5小时。
【点睛】
解决本题的关键是根据“15分钟加工30个零件”求出平均每分钟加工零件个数,再进一步解答。
期末重难点复习:两、三位数除以两位数(单元测试)-小学数学四年级上册苏教版: 这是一份期末重难点复习:两、三位数除以两位数(单元测试)-小学数学四年级上册苏教版,共6页。试卷主要包含了单选题,判断题,填空题,计算题,解答题等内容,欢迎下载使用。
苏教版四年级上册二 两、三位数除以两位数单元测试课时作业: 这是一份苏教版四年级上册二 两、三位数除以两位数单元测试课时作业,共14页。试卷主要包含了口算和估算,竖式计算,脱式计算,选择题,填空题,解答题等内容,欢迎下载使用。
小学数学苏教版四年级上册二 两、三位数除以两位数单元测试练习: 这是一份小学数学苏教版四年级上册二 两、三位数除以两位数单元测试练习,共14页。试卷主要包含了口算和估算,竖式计算,选择题,填空题,解答题等内容,欢迎下载使用。

