数学五年级上册小数教学设计
展开1、进一步巩固小数的性质、小数点位置移动引起小数大小变化的规律、能正确进行单位换算。
2、进一步巩固小数加、减的计算方法,并能解决相关的数学问题。
3、提高分析信息的能力,能根据问题选择合适的条件解决问题,也能根据条件提出相应问题并解决。
2. 教学重点/难点
1、小数点位置移动引起小数大小变化的规律、单位换算。
2、进一步巩固小数加、减的计算方法,并能解决相关的数学问题。
3. 教学用具
教学课件
4. 标签
教学过程
一、引入:
1、读出下列各小数。
1.980000000 0.07000000000 10.000000000
问:读数的时候你们感觉怎样?(位数太多,读数时太繁了)
问:你能不能不改变原数的大小,使小数的数位变少,读起来方便?谁再来读一读。
问:你这样读的依据是什么?
二、探究新知。
1. 探究一:复习小数的性质。
在小数部分的末尾添上0或者去掉0,小数的大小的不变。
1) 利用小数的性质化简下面各数(第1题的第①小题)
6.2580000=( ); 0.0200=( ); 50.00=( )
问:0.0200和50.00中为什么不把所有的0都去掉呢?
小结:只有小数部分末尾的0才能去掉。
2) 不改变数的大小,把下列各数改写成三位小数(第1题的第②小题)
7.43=( ); 20.3=( ); 167=( )
问:在添0的时候要注意些什么?
小结:0只能添在小数部分的末尾,才不改变数的大小,把整数改写成小数时,一定要先添小数点再添0。
3) 强化小数的性质(课件中没有)
A、把相等的数连起来。
B、不改变数的大小,把下面各小数改写成两位小数。
2.1=( ); 1=( ); 7.6000=( ); 13.040=( )
师:在什么情况下,我们对小数部分末尾的0划去,对小数化简?
又在什么情况下,在小数部分末尾添上0?
2、探究二:复习小数点位置移动引起小数大小的变化的规律。
1)小数末尾的0可以去掉,小数大小不变,那么小数中的小数点能去掉吗?可以随意添上吗?如果去掉或添上小数点又会怎样呢?
小结:把一个小数的小数点去掉小数会变大;如果在整数中间添上小数点,这个数会变小。小数点的位置向右移动一位,两位,三位…这个数就扩大了10倍,100倍,1000倍…;小数点的位置向左移动一位,两位,三位…这个小数就缩小了10倍,100倍,1000倍…
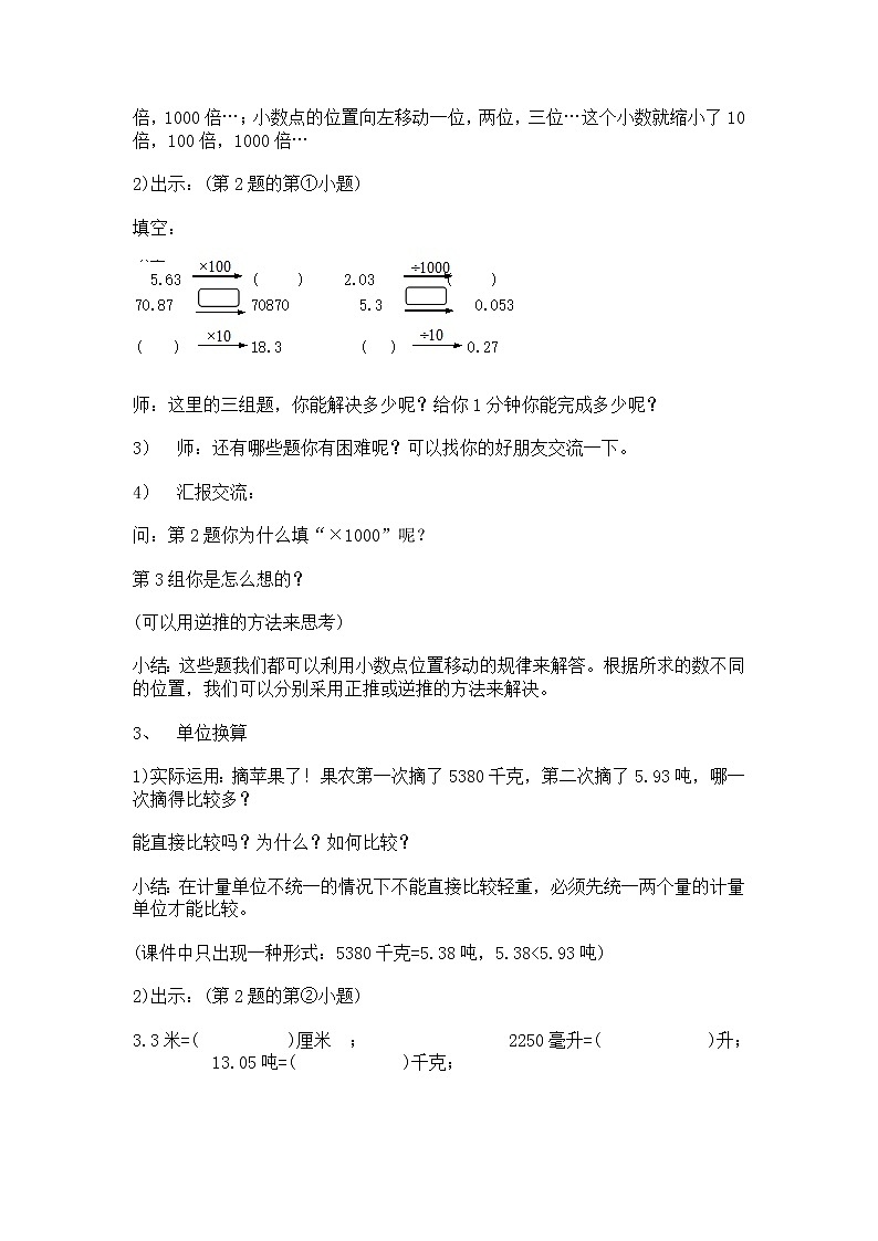
2)出示:(第2题的第①小题)
填空:
师:这里的三组题,你能解决多少呢?给你1分钟你能完成多少呢?
3) 师:还有哪些题你有困难呢?可以找你的好朋友交流一下。
4) 汇报交流:
问:第2题你为什么填“×1000”呢?
第3组你是怎么想的?
(可以用逆推的方法来思考)
小结:这些题我们都可以利用小数点位置移动的规律来解答。根据所求的数不同的位置,我们可以分别采用正推或逆推的方法来解决。
3、 单位换算
1)实际运用:摘苹果了!果农第一次摘了5380千克,第二次摘了5.93吨,哪一次摘得比较多?
能直接比较吗?为什么?如何比较?
小结:在计量单位不统一的情况下不能直接比较轻重,必须先统一两个量的计量单位才能比较。
(课件中只出现一种形式:5380千克=5.38吨,5.38<5.93吨)
2)出示:(第2题的第②小题)
3.3米=( )厘米 ; 2250毫升=( )升; 13.05吨=( )千克;
5678平方分米=( )平方米; 4.3元=( )分; 7356克=( )千克;
135647=( )万。
问:在单位换算的时候,要注意些什么?
(学生练习,汇报交流)
小结:高级单位换算成低级单位,乘以它们之间的进率,小数点向右移动,低级单位换算成高级单位,除以它们之间的进率,小数点向左移。看清两个计量单位之间的进率,确定小数点移动的方向非常重要。
3)练习:
0.57千克=( )克 2.045升=( )升( )毫升 15角=( )元 560平方分米=( )平方米 8.07千米=( )米
6吨5千克=( )吨
4)简单计算
3.06升+2356毫升=( )毫升;
5.36平方米-536平方厘米=( )平方米;
4米5厘米+23分米=( )米;
4吨50千克-2.36吨=( )吨。
小结:先根据问题的计量单位,统一算式中两个名数的计量单位再计算,这样的思考方法比较合理。
三、复习小数加减法计算。
1、出示:中国五个湿地的图片
师:同学们,这些图片美吗?看了这些图片你有什么感想呢?
2、师:对呀!如果我们多拥有一些这样的环境多好啊!这5幅图是中国的5个湿地图片。课前老师让大家收集了一些有关于湿地和环境的资料,现在来向大家介绍一下你们收集到的资料,也可以谈谈你对环境保护的感想。
(学生交流,汇报想法)
师:大家准备的真充分!中国湿地面积约有63万平方千米,位居亚洲第一,《中华人民共和国环境保护法》规定:一切单位和个人都有保护环境的义务。
3、师:我们要以遵纪守法为荣,以违法乱纪为耻。今天我们就以中国的五块湿地为主题来看看这里面有什么数学问题呢?
4、出示例题:
上海崇明东摊自然保护区总面积分为两个部分:区域面积和堤外面积。区域面积由核心区、缓冲区和实验区三部分组成。已知核心区、缓冲区和实验区的面积为165.92平方千米、10.7平方千米和64.93平方千米。
a. 求保护区的区域面积。
b. 求保护区的堤外面积。
1)让学生结合题a说一说已知的条件和要求的问题。
2)师:能解决吗?自己试一试,并计算出结果。
(解答课件中没有)
(学生笔练,汇报交流)
165.92+10.7+64.93
= 176.62+64.93
= 241.55(平方千米)
答: 保护区的区域面积是241.55平方千米。
问:你们是怎么想的呢?是通过哪个信息来解决的?
3)师:那问题b又应该根据哪些条件来解决呢?再来做一做,有困难可以先找同学帮助一下,再独立解决。
学生练习,汇报(解答课件中没有)
326-241.55=84.45(平方千米)
答: 保护区的堤外面积是84.45平方千米。
计算小数加、减法要注意些什么?
小结:要注意小数点对齐,按整数加、减法的计算方法去计算,得数要最简。
4)试一试:
1) 师:根据上面提供的条件你还能提出哪些数学问题呢?
(学生提问题,教师可以把问题罗列在黑板上)
2) 师:选择几个你喜欢的问题进行计算。
(学生笔练,然后再进行交流)
课堂小结
四、总结
这节课我们复习了很多与小数有关的知识,谁来回忆一下有哪一些?
(1、小数的性质;2、小数点的移动引起小数大小的变化;3、比较小数的大小;4、小数的加、减法计算)
在平时的练习中我们要注意什么?
课后习题
五、课后作业:
练习册:P2、3
小学数学沪教版 (五四制)五年级上册小数乘小数教案及反思: 这是一份小学数学沪教版 (五四制)五年级上册小数乘小数教案及反思,共5页。教案主要包含了新课导入,新课探索,揭示课题,巩固练习等内容,欢迎下载使用。
小学数学沪教版 (五四制)五年级上册小数乘小数教学设计: 这是一份小学数学沪教版 (五四制)五年级上册小数乘小数教学设计,共5页。教案主要包含了教学目标,教学重点,教学难点,教学过程等内容,欢迎下载使用。
小学沪教版 (五四制)小数乘小数教学设计: 这是一份小学沪教版 (五四制)小数乘小数教学设计,共3页。教案主要包含了旧知回顾,课堂小结等内容,欢迎下载使用。

