内蒙古赤峰市松山区2021-2022学年七年级上学期期末生物试题(word版含答案)
展开
这是一份内蒙古赤峰市松山区2021-2022学年七年级上学期期末生物试题(word版含答案),共12页。试卷主要包含了单选题,综合题等内容,欢迎下载使用。
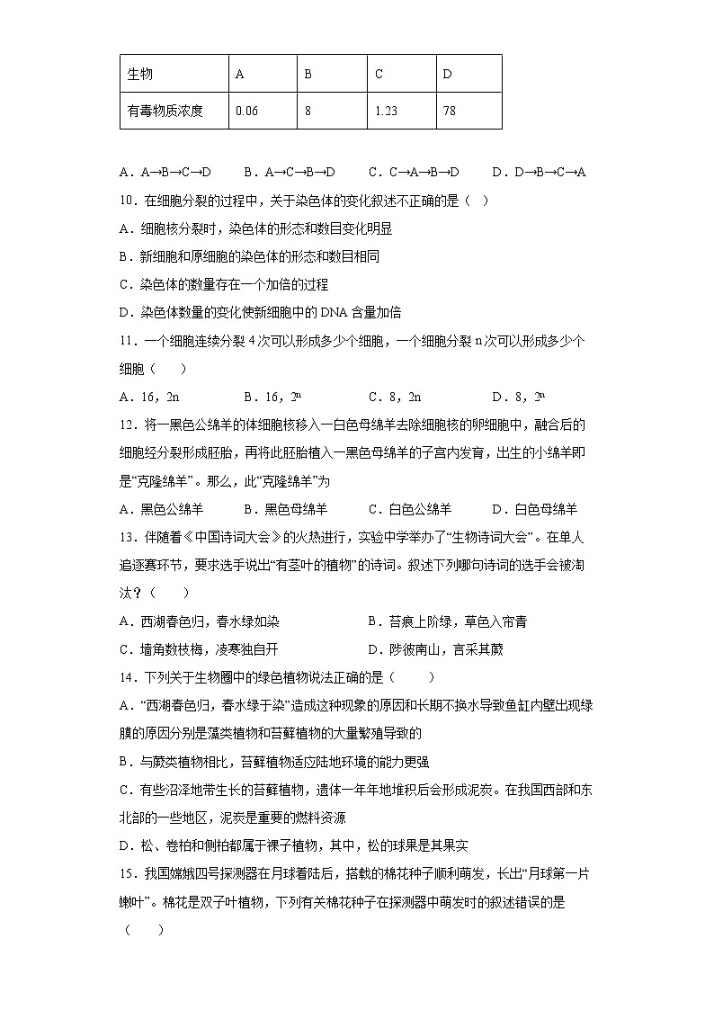
内蒙古赤峰市松山区2021-2022学年七年级上学期期末生物试题学校:___________姓名:___________班级:___________考号:___________ 一、单选题1.习近平总书记在十九大报告中强调要保护生态环境、保护生物圈,实现人与自然和谐发展。这是因为生物圈( )A.只包括岩石圈和水圈 B.是指地球上所有的生物C.各种资源都用之不尽 D.是地球上所有生物的共同唯一家园2.关于生物特征下列说法正确的是( )A.“红豆生南国,春来发几枝”体现的是生长和发育现象B.“螳螂捕蝉黄雀在后”体现的是生物对外界刺激做出反应C.“朵朵葵花向太阳”体现的是生物的生活需要营养D.“蜻蜒点水”体现的是生物能排出体内产生的废物3.为了更好加强儿童青少年近视防控工作,佛山相关部门需要了解青少年的近视情况,通常采用的科学方法是( )A.实验法 B.调查法 C.观察法 D.资料分析法4.下列属于生物因素对生物影响的是( )A.春来江水绿如蓝B.烟雨湿阑干,杏花惊蛰寒C.仓充鼠雀喜,草尽狐兔悲D.不知细叶谁裁出,二月春风似剪刀5.2020年由于多地干旱,导致非洲蝗灾席卷了二十多个国家,造成某些地区的粮食绝收。这一现象说明( )A.生物能适应环境 B.生物能影响环境C.环境能影响生物 D.生物的生长发育与环境无关6.图1为显微镜下观察洋葱鳞片叶表皮细胞临时装片的几个视野。下列叙述不正确的是 A.要使视野从①变为②,应将装片向右下方移动B.本实验使用的物镜有l0×和4×两种,要使视野从②变为③,应选用的物镜是10×C.要使视野从③变为④,应调节细准焦螺旋D.在制作临时装片对,滴加的是生理盐水,盖盖玻片的正确方法是图2中的D7.如图是植物和动物细胞的结构模式图,下列说法不正确的是A.②具有控制物质进出细胞的功能B.DNA都在③内,它上有指导生物发育的全部信息C.西瓜中的汁液主要来自⑤D.⑦即是能量转换器,又是呼吸作用的场所8.杜鹃花和杜鹃鸟都是由细胞构成的,这两类细胞共有的结构是()①细胞壁②细胞膜③细胞核④细胞质⑤液泡⑥叶绿体.A.①②③B.①⑤⑥C.②③④D.④⑤⑥9.生物体内残留的有毒物质的情况如下表所示,最有可能构成食物链的是( )生物ABCD有毒物质浓度0.0681.2378 A.A→B→C→D B.A→C→B→D C.C→A→B→D D.D→B→C→A10.在细胞分裂的过程中,关于染色体的变化叙述不正确的是( )A.细胞核分裂时,染色体的形态和数目变化明显B.新细胞和原细胞的染色体的形态和数目相同C.染色体的数量存在一个加倍的过程D.染色体数量的变化使新细胞中的DNA含量加倍11.一个细胞连续分裂4次可以形成多少个细胞,一个细胞分裂n次可以形成多少个细胞( )A.16,2n B.16,2n C.8,2n D.8,2n12.将一黑色公绵羊的体细胞核移入一白色母绵羊去除细胞核的卵细胞中,融合后的细胞经分裂形成胚胎,再将此胚胎植入一黑色母绵羊的子宫内发育,出生的小绵羊即是“克隆绵羊”。那么,此“克隆绵羊”为A.黑色公绵羊 B.黑色母绵羊 C.白色公绵羊 D.白色母绵羊13.伴随着《中国诗词大会》的火热进行,实验中学举办了“生物诗词大会”。在单人追逐赛环节,要求选手说出“有茎叶的植物”的诗词。叙述下列哪句诗词的选手会被淘汰?( )A.西湖春色归,春水绿如染 B.苔痕上阶绿,草色入帘青C.墙角数枝梅,凌寒独自开 D.陟彼南山,言采其蕨14.下列关于生物圈中的绿色植物说法正确的是( )A.“西湖春色归,春水绿于染”造成这种现象的原因和长期不换水导致鱼缸内壁出现绿膜的原因分别是藻类植物和苔藓植物的大量繁殖导致的B.与蕨类植物相比,苔藓植物适应陆地环境的能力更强C.有些沼泽地带生长的苔藓植物,遗体一年年地堆积后会形成泥炭。在我国西部和东北部的一些地区,泥炭是重要的燃料资源D.松、卷柏和侧柏都属于裸子植物,其中,松的球果是其果实15.我国嫦娥四号探测器在月球着陆后,搭载的棉花种子顺利萌发,长出“月球第一片嫩叶”。棉花是双子叶植物,下列有关棉花种子在探测器中萌发时的叙述错误的是( )A.种子的胚可发育成棉花幼苗 B.种子萌时首先要吸收水分C.种子萌发的营养物质来自子叶 D.嫩叶是由胚根发育而来16.火龙果,仙人掌科、量天尺属植物,又称红龙果、龙珠果、仙蜜果、玉龙果。属于常见水果,花在夜间开放,开花时间只有6—7个小时。如图为火龙果花与果实的纵剖图。下列说法,正确的是( )A.雌蕊的子房中只含有1枚胚珠B.花粉落到柱头上就完成受精C.种子的形成与雄蕊没有关系D.人工授粉有利于提高结果率17.我县马坡镇盛产优质花生。下图为花生示意图,下列关于花生的分析正确的是( ) A.1属于果实,是由花的子房发育而来B.2是种子,是由受精卵发育而来C.3是种皮,是由珠被发育而来D.2内的营养物质贮存在胚乳中18.“遥知兄弟登高处,遍插茱萸少一人。”茱萸与人相比,茱萸没有的结构层次是A.细胞 B.组织C.器官 D.系统19.长期吸烟者肺功能受到影响,一旦患上新冠肺炎,发展为重症和出现死亡的风险更高。肺属于人体结构层次中的( )。A.系统 B.器官 C.组织 D.细胞20.因“人耳鼠”而享誉医学界的国家973项目首席科学家曹谊林教授在上海科技馆内创新成果展上,一只活蹦乱跳的“人耳鼠”吸引了众人眼球,它的背上长了一只“人耳软骨”,这项技术有望取代传统以雕刻肋软骨为主的耳再造模式,从结构层次上看,眼背上长出的“人耳软骨”中的软骨部分属于( ) A.上皮细胞 B.结缔组织 C.神经组织 D.肌肉细胞21.2019年9月开始,澳大利亚森林大火持续近半年时间,对当地生态系统造成巨大破坏。森林大面积减少不会造成( )A.动物栖息地减少 B.生态系统积累的有机物减少C.影响自然界碳---氧平衡 D.周围空气湿度增大22.下面是“探究阳光在植物生长中作用”的实验步骤:①用酒精去掉叶绿素 ②把天竺葵放在光下照射③把部分遮光的叶片摘下,去掉黑纸 ④把天竺葵放在黑暗处一昼夜⑤把天竺葵叶片用黑纸遮盖一部分 ⑥用清水漂洗叶片后滴加碘酒正确的步骤顺序是( )A.④②③①⑤⑥ B.④⑤②③①⑥ C.②③④⑤①⑥ D.②④③⑤⑥①23.光合作用的发现是众多科学家不断实验探索的结果,如图所示,下列有关实验的表达,正确的是( )A.海尔蒙特的实验说明,使柳树生长增重的物质来自土壤和水B.普利斯特利的实验证明,植物每时每刻都能更新污浊的空气C.萨克斯的实验中,光照后的叶片放入盛有酒精的小烧杯中直接加热,脱色后呈黄白色D.萨克斯的实验中,脱色后再用碘蒸气熏蒸黄白色的叶片,见光部分呈蓝色、遮光部分不变蓝24.“共和国勋章”获得者屠呦呦,也是首位华人诺贝尔生理学或医学奖获得者。通过多年对青蒿这种植物的研究,终于提取出青蒿素,用于治疗疟疾,疟疾是一种因蚊虫叮咬使人染单细胞疟原虫而引起的一种寄生虫病。通过上述信息判断下列选项,正确的是( )A.单细胞生物对于人类来说都是有害的B.青蒿作为一种植物,其每个细胞内都含有叶绿体C.疟原虫身体只由一个细胞构成D.人比青蒿少了一个结构层次25.2020年4月22日是第51个世界地球日,今年的主题为:珍爱地球,人与自然和谐共生。同学们应该从身边的小事做起,转变生活方式,实现人与地球的和谐相处,下列做法不符合这一理念的是( )A.生活垃圾分类处理 B.拒绝食用野生动物C.使用太阳能等绿色能源 D.使用一次性木筷子 二、综合题26.下图中,图一是某校的学生在调查某海洋生态系统时绘制的食物网简图,图二表示该生态系统中各成分之间的关系示意图,甲、乙存在捕食关系,饼形图表示它们体内有毒物质的相对含量,请回答下列问题:(1)某海域生长着大量的藻类植物,藻类植物是图二生态系统中的[ ]_____,浅水有浒苔和石莼等绿藻,稍深处有海带等褐藻,再深处有紫菜和石花菜等红藻,这种分布主要受____的影响。 (2)该生态系统中能量最终来源于______,随着动物摄食的过程,食物中的___就流入动物体内。 (3)若图一表示一个完整的生态系统,还需要补充的组成成分是图二中的[ ]____和非生物部分,请写出带鱼获得能量最少的一条食物链:__。 (4)如果图二中的甲是所在食物链中有毒物质含量最多的生物,若乙代表中国毛虾,则甲对应图一中的生物是_____。 (5)图二中的A在生态系统中能进行两种生理活动①和②,通过生理活动[ ]________有效地维持了生物圈中的碳—氧平衡。27.某生物兴趣小组收集了如图几种常见植物,欲了解它们的形态结构特征,请你结合学过的生物学知识回答下列问题。(1)图中无根、茎、叶的分化,全身浸没在水中的植物是______;可以作为监测空气污染程度的指示植物是______。(2)这些植物中能结种子的是______(用字母表示),它们进行蒸腾作用的主要器官是______。(3)A、B、C的繁殖方式与D、E、F最大的不同是:A、B、C用______繁殖后代。28.欣赏《哪吒闹海》的神话故事片段,思考回答问题。 四海龙王带领水兵水将兴风作浪,水淹陈塘关,要李靖交出哪吒才肯收兵。哪吒想要反击,遭到李靖的阻拦,并收去哪吒的两件法宝。娜吒为了全城百姓的安危,挺身而出,悲愤自刎。事后,太乙真人借莲花与鲜藕为身驱,使哪吒还魂再世。复生后的哪氏大闹龙宫,战败龙王,为民除害。复生后的哪吒可谓是莲藕的化身。莲出淤泥而不染,濯清涟而不妖,其花大而鲜艳,芳香四溢,花粉落到柱头上以后,在其上黏液的刺激下开始萌发,长出______,穿过花柱,进入______,一直到达胚珠。胚珠里面的______与来自花粉管中的______结合,形成受精卵,受精卵最终发育成种子的______。29.油菜是我们生活中经常食用的蔬菜,在全世界广泛栽培。如图表示油菜个体发育不同时期的结构层次。请据图回答:(1)整个油菜都是由甲细胞发育而成的,甲是______。由此可见植物体由小长大与细胞的生长,[a]______和[b]______分不开。(2)b过程形成图丙中的四种细胞群,丙在结构层次上叫做______。(3)从微观到宏观来描述油菜的结构层次可概括为:______。30.《西游记》里的神话“拔一根毫毛,吹出猴万个”即将成为可能。2017年底,世界上首例体细胞克隆猴“中中”和“华华”先后在中国科学院诞生(克隆过程如图所示),开启了灵长类动物体细胞克隆的新时代。请据图答案回答问题:(1)图中a过程表示______,其结果是细胞______增加。(2)b过程表示胚胎在代孕母猴的子宫内,经过细胞______,形成四种基本组织,组织再进一步形成各种______,进一步构成系统,最终发育成幼体。血液在结构层次上讲是一种______。31.下图是小明同学为探究绿色植物的蒸腾作用而进行的实验,具体操作:取同一植株相同大小的三个枝条,分别标记为A、B、C并作相应处理:枝条A保留全部叶片,枝条B摘除部分叶片,枝条C摘除全部叶片,然后将它们分别插入三个大小相同盛有等量清水的锥形瓶中(如图一),并在每个锥形瓶中滴加油滴,让油滴铺满水面。将上述装置放置在有阳光、温暖的地方,数小时后,观察发生的实验现象。图二则是观察该植物叶表皮临时装片在显微镜下的一个视野。图三是显微镜下观察该植物叶横切面。请据图回答以下问题:(1)通过小明的实验操作,小明想要探究的问题是__________________________?(2)植物体运输水分和无机盐的结构位于茎中木质部的_______;运输______的结构是筛管,它位于茎的韧皮部里,这两种结构属于输导组织,在叶片中位于图三中的[ ]__________。(3)植物吸收的水分只有1%−5%保留在植物体内构建植物体或进入到叶片中的叶肉细胞通过____(填“生理作用”)被利用,其余绝大部分都散失到体外。蒸腾作用散失水分的结构主要是图三中的[ ]__,该结构由图二中的[ ]________控制的。(4)本实验的现象:数小时后,图一中的A、B、C三个装置液面下降幅度由小到大的顺序是___(用“<”连接)。实验结论:____________。32.精准扶贫是当前新农村建设的首要任务,建造塑料大棚生产有机农产品,可以有效促进农民增收,准格尔五家窑子小香瓜因无公害。肉质甜脆、口感好深受消费者青睐。如图依次为大棚、香瓜、叶片进行的三项生理过程,晴朗的夏季光合作用和呼吸作用的强度以及大棚内二氧化碳含量的变化曲线,请你联系教材内容学以致用。(1)为提高坐瓜率,果农会将当日开放的香瓜雄蕊与雌花的_____“对花”。(2)王芳将取暖用的蜂窝煤炉放入进大棚,升温的同时还可以提高_____的浓度,进而增加香瓜的_____作用。(3)图三中,香瓜白天进行的生理活动有_____(填字母)。(4)图四中,能表示图三C过程的曲线为_____(填标号)。(5)图五中,香瓜有机物积累最多的点是_____(填字母)。33.下图为探究种子萌发时所需环境条件的装置,每个瓶子内瓶底纸巾上均放有同一批次且大小相类似的干燥菜豆种子10粒,并提供相应的环境条件。请据图分析并回答下列问题∶ (1)如果选取该批次菜豆种子1000粒,在适宜的条件下,有926粒种子萌发了,该批种子的发芽率是______。(2)A瓶中的菜豆种子不能萌发,原因是______,C瓶中的菜豆种子不能萌发,原因是______。(3)如果把B瓶和D瓶作为一组对照实验,其实验变量是______。(4)每个瓶子中放入10粒种子而不是1粒种子,其目的是______。(5)通过本次实验得出的结论:______是种子萌发所必需的外界条件。
参考答案:1.D2.A3.B4.C5.C6.D7.B8.C9.B10.D11.B12.A13.A14.C15.D16.D17.A18.D19.B20.B21.D22.B23.D24.C25.D26. A生产者 光照 太阳能 物质和能量 C分解者 藻类植物→中华哲水蚤→玉筋鱼→带鱼 带鱼 ②光合作用27.(1) A B(2) DEF 叶(3)孢子28. 花粉管 子房 卵细胞 精子 胚29.(1) 受精卵 细胞的分裂 细胞的分化(2)组织(3)细胞→组织→器官→植物体30.(1) 细胞分裂 数目(2) 分化 器官 组织31. 蒸腾作用主要是通过叶进行的吗 导管 有机物 ③叶脉 光合作用 ⑥气孔 1保卫细胞 C<B<A 叶是蒸腾作用的主要器官32. 柱头 二氧化碳 光合 ABC Ⅰ d33.(1)92.6%(2) 缺少适量的水 没有充足的空气(3)温度(4)减少实验误差(5)适量的水、充足的氧气和适宜的温度
相关试卷
这是一份内蒙古赤峰市翁牛特旗2023-2024学年七年级下学期7月期末生物试题,共3页。
这是一份内蒙古赤峰市松山区2023-2024学年七年级下学期期中测试生物试卷,共7页。
这是一份内蒙古赤峰市松山区2022-2023学年七年级下学期期中生物试卷(含答案),共13页。试卷主要包含了单选题,读图填空题,探究题等内容,欢迎下载使用。

