湖南省衡阳市耒阳市2021-2022学年八年级上学期期末生物试题(word版含答案)
展开一、单选题
1.下列动物属于腔肠动物的是( )
A.海葵B.海马C.海豹D.海狮
2.下列线形动物营自由生活的是( )
A.蛲虫B.钩虫C.丝虫D.秀丽隐杆线虫
3.下列不属于环节动物的是( )
A.蚯蚓B.水蛭C.沙蚕D.蜈蚣
4.下列对动物类群特征的描述中,错误的是( )
A.腔肠动物—有口无肛门,身体呈辐射对称
B.环节动物-身体分节,体表有角质层
C.软体动物-身体柔软,表面有外套膜
D.节肢动物-身体和附肢分节,体表有外骨骼
5.钉螺是血吸虫的中间寄主,血吸虫和钉螺分别属于( )
A.腔肠动物、环节动物B.扁形动物、软体动物
C.线形动物、扁形动物D.环节动物、软体动物
6.下列昆虫结构中,用于摄食的是( )
A.复眼B.单眼C.气门D.口器
7.下列“四大家鱼”中,栖息在水域上层的是( )
A.青鱼B.草鱼C.鲢鱼D.鳙鱼
8.鸟类呼吸时气体交换的场所是
A.气囊B.气管C.肺D.肺和气囊
9.下列四个成语中所涉及的动物都属于变温动物的是( )
A.沉鱼落雁B.鹤立鸡群C.蛛丝马迹D.蛇蝎心肠
10.下列动物的犬齿发达的是( )
A.家兔
B.家猪
C.牛
D.虎
11.关于动物身体结构与运动方式相适应的实例,下列叙述错误的是( )
A.鱼有鳍,适于游泳B.青蛙的趾间有璞,适于跳跃
C.鸟类前肢变成翼,适于飞行D.猎豹四肢发达,适于奔跑
12.在一个刚刚形成的鸡群中;鸡会彼此啄击,以决出首领,形成等级。这种现象属于( )
A.社会行为B.繁殖行为C.迁徙行为D.防御行为
13.如图是同一实验条件下不同的动物所需要的“尝试与错误”次数的曲线图,由此可知下列行为的生理基础由简单到复杂的是( )
①蚯蚓走迷宫;②猩猩设法取高处的香蕉;③鸡绕道取食;④小学生的识字学习
A.①②③④B.②④③①C.④②③①D.①③②④
14.人类可以通过语言进行交流,动物之间也有着独特的"语言"交流,下列行为中没有动物“语言”交流的是( )
A.蜜蜂跳舞B.蚂蚁搬家C.孔雀开屏D.飞蛾扑火
15.如图为细菌结构的示意图,图中各结构名称有的细菌有,有的细菌没有的结构是( )
A.①和⑥B.②和③C.③和④D.③和⑤
16.有些细菌和真菌能引起动植物和人患病,这些细菌和真菌的营养方式是( )
A.自养B.腐生C.寄生D.共生
17.下列哪种现象不属于共生( )
A.豆科植物与根瘤菌B.地衣中的藻类植物与真菌
C.肠道细菌与人D.山林中的野兔和山羊
18.用泡菜技术把喜爱的水果泡制成零食,是都市生活的一大新举措。在此过程中参与其发酵的主要微生物是( )
A.酵母菌B.甲烷菌C.乳酸菌D.醋酸菌
19.真空包装能够保鲜食品的原因是( )
A.保持适宜的温度和湿度B.隔绝空气,抑制微生物的呼吸
C.杀死微生物D.防止细菌和灰尘进入
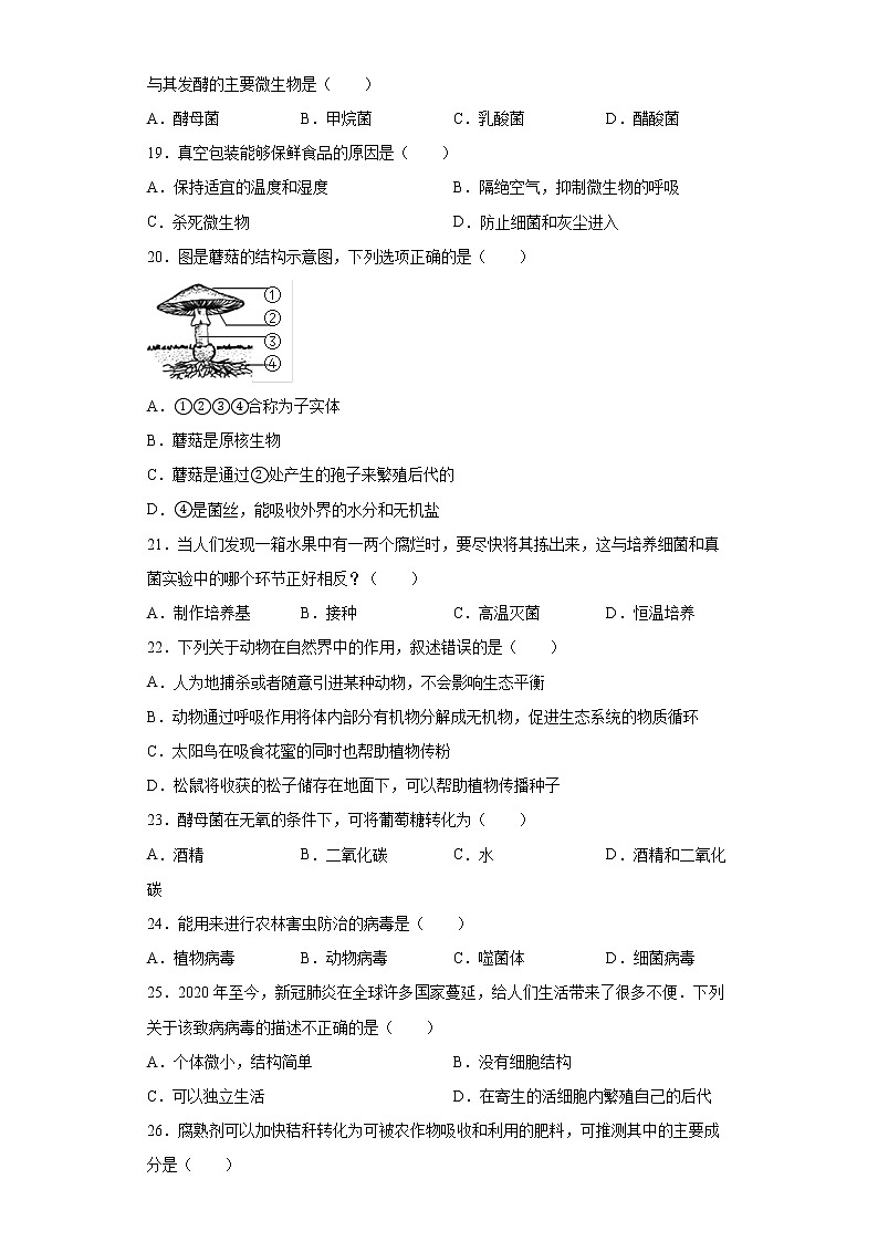
20.图是蘑菇的结构示意图,下列选项正确的是( )
A.①②③④合称为子实体
B.蘑菇是原核生物
C.蘑菇是通过②处产生的孢子来繁殖后代的
D.④是菌丝,能吸收外界的水分和无机盐
21.当人们发现一箱水果中有一两个腐烂时,要尽快将其拣出来,这与培养细菌和真菌实验中的哪个环节正好相反?( )
A.制作培养基B.接种C.高温灭菌D.恒温培养
22.下列关于动物在自然界中的作用,叙述错误的是( )
A.人为地捕杀或者随意引进某种动物,不会影响生态平衡
B.动物通过呼吸作用将体内部分有机物分解成无机物,促进生态系统的物质循环
C.太阳鸟在吸食花蜜的同时也帮助植物传粉
D.松鼠将收获的松子储存在地面下,可以帮助植物传播种子
23.酵母菌在无氧的条件下,可将葡萄糖转化为( )
A.酒精B.二氧化碳C.水D.酒精和二氧化碳
24.能用来进行农林害虫防治的病毒是( )
A.植物病毒B.动物病毒C.噬菌体D.细菌病毒
25.2020年至今,新冠肺炎在全球许多国家蔓延,给人们生活带来了很多不便.下列关于该致病病毒的描述不正确的是( )
A.个体微小,结构简单B.没有细胞结构
C.可以独立生活D.在寄生的活细胞内繁殖自己的后代
26.腐熟剂可以加快秸秆转化为可被农作物吸收和利用的肥料,可推测其中的主要成分是( )
A.无机盐B.维生素C.病毒D.细菌和真菌
27.某同学在琼脂培养基上接种了甲、乙两种细菌进行培养,同时他还在培养基上放了盐水浸过的纸片,经过恒温培养一段时间后,盐纸片周围只有甲细菌生长(如图),以下对实验的分析,不正确的是( )
A.用盐渍法可以保存某些食物
B.甲细菌比乙细菌更耐盐
C.乙细菌生活不需要无机盐
D.不同种类的细菌生活环境不同
28.大豆和白菜属于双子叶植物纲,它们一定属于
A.同一门B.同一科C.同一属D.同一目
29.下列四组生物,有一种生物与其他生物在结构上有显著差异,这些生物是
①骆驼、蛇、鹰、涡虫
②蝗虫、蜗牛、蜘蛛、蜈蚣
③青霉、酵母菌、病毒、木耳
④松树、梧桐、葡萄、柳树
A.涡虫、蜘蛛、木耳、柳树
B.涡虫、蜗牛、病毒、松树
C.鹰、蜈蚣、青霉、梧桐
D.骆驼、蝗虫、病毒、葡葡萄
30.去年,一群亚洲象离开原栖息地西双版纳白然保护区,发生长距离迁移行为,北移亚洲象群迁移110多天,迂回行进1300多公里,引起了广泛关注。下列说法错误的是( )
A.这是一种有组织、有分工的社会行为
B.可用无人机远距离观察象群的迁移行为
C.该象群中个体的差异体现了数量的多样性
D.该象群的迁移可能会影响到生态系统中其它生物
二、综合题
31.动物简笔画是用简单的线条画出动物主要的外形特征,请根据以下常见动物的简笔画回答问题:
(1)根据体内有无脊柱,对以上动物进行分类,与A同类的是_____(填字母)。
(2)B的幼体和A用_____呼吸。
(3)F的生殖发育特点是_____,提高了后代成活率。
(4)图中动物E、F和G表现的行为中,属于学习行为的是____(填字母)。
(5)在生物分类上,图中动物所属最大共同单位是____。
32.生命在于运动。图1、2、3分别是与人体运动相关的概念图和结构示意图。请据图回答下列问题:
(1)图1中,B是________________。
(2)图2中,关节很灵活,离不开[③]_______________内的滑液和⑤。
(3)图3表示屈肘动作,此时[①]肱二头肌处于_______________状态。
(4)做仰卧起坐时,髋关节在运动中起_______________作用。
(5)我们在跑步时听到发令的枪响后迈开双腿奋力向前冲,在奔跑的过程中还会出现大汗淋漓,气喘吁吁,心跳加快的现象,由此推测,人体完成此项运动主要参与的系统有________________(至少填三项)。
三、实验探究题
33.在我们的生活中经常看到新鲜的肉如果不处理,放久了会腐败,而且夏天鲜要比冬天腐败得快些.老师建议同学们设计一个实验方案,让猪肉保鲜时间较长,多数同学提出将鲜猪肉放在冰箱就能延长保存时间,为了验证这一方法,其中一个实验小组的同学设计如下:
(1)他们提出的问题是______________________?
(2)甲、乙两组实验中所涉及的变量是______________________。
(3)甲、乙两组鲜猪肉都采用100g的原因是为了保持实验__________________________。
(4)鲜猪肉变质的根本原因是______________________分解了鲜肉中的有机物。
(5)该实验得出的结论是_____________________________________________________。
四、资料分析题
34.阅读下列资料,回答问题
大熊猫是我国特有的珍惜物种,被誉为“活化石”,“中国国宝”,是全球生物多样性保护的旗舰物种,也是我国与世界各国交流的“和平使者”。大熊猫形象友好可爱、憨态可掬,深受各国人民,尤其是青少年的喜爱。从北京亚运会吉祥物到北京奥运福娃之一“晶晶”,2022年的北京冬奥会吉祥物“冰墩墩”甚至是世界自然基金会(WWF)的会徽,都是熊猫的形象,体现了人与自然和谐共生的理念。
《中国自然观察2016》评估了近15年间1085个濒危物种的保护状况,其中大熊猫是状况好转的物种之一,生活在大熊猫自然保护区中的小熊猫、川金丝猴、羚牛等也同时得到了保护,这种现象称为“伞护效应”。状况变差的濒危物种受到最主要的威胁,来自于生存环境的改变和丧失。
2021年7月7日,在国新办新闻发布会上,生态环境部相关负责人介绍,我国已建立了较为完备的自然保护地体系,野生生物生态环境得到有效改善。大熊猫野外种群数量达到1800多只,受威胁程度等级由“濒危”降为“易危”。
2021年10月,我国正式设立了大熊猫国家公园,该公园是以保护大熊猫为主要目的,实现自然资源科学保护和合理利用的特定陆地区域,面积为2.7134万平方公里,。其中核心保护区覆盖现有的67个大熊猫自然保护区。公园内特有、珍惜、濒危物种聚集程度极高,生物多样性十分丰富,除旗舰物种大熊猫外,同域还分布有8000多种野生动植物,其中有金钱豹、雪豹、林麝、川金丝猴、羚牛、中华秋沙鸭、黑颈鹤、朱鹮等116种国家重点保护野生动物,以及红豆杉、南方红豆杉、独叶草、珙桐、高山松、油松等35种国家重点保护野生植物,是全球生物多样性热点保护区之一。
(1)“伞护效应”体现了保护生物多样性最有效的措施是_________________________。
(2)大熊猫公园中有8000多种野生动植物,这体现了生物多样性中________的多样性。
(3)资料中列出的植物中,是我国特有的,被誉为“活化石”的是________________。
(4)大熊猫、金钱豹、朱鹮等野生动物属于生态系统中的______________,在维持生态平衡中起重要作用。
(5)大熊猫野外种群数量上升的主要原因是__________________________(请举一例)。
实验编号
实验材料
环境温度
保存时间
现象
甲
鲜猪肉100g
5℃
一天
鲜猪肉不变质
乙
鲜猪肉100g
28℃
一天
鲜猪肉变质
参考答案:
1.A2.D3.D4.B5.B6.D7.C8.C9.D10.D11.B12.A13.D14.D15.A16.C17.D18.C19.B20.C21.B22.A23.D24.B25.C26.D27.C28.A29.B30.C31.(1)B、C、D、F
(2)鳃
(3)胎生哺乳##哺乳胎生
(4)F
(5)界
32.(1)肌腱
(2)关节腔
(3)收缩
(4)支点
(5)神经系统、运动系统、呼吸系统、循环系统、消化系统(其中的三项)
33.(1)鲜猪肉在低温下能延长保鲜时间吗?
(2)温度
(3)变量的唯一性
(4)微生物##细菌和真菌#分解者
(5)低温抑制微生物生长#鲜肉放在低温环境中能延长保存时间
34.(1)建立自然保护区##就地保护
(2)种类
(3)珙桐
(4)消费者
(5)栖息地的生态环境得到了改善(答案合理即可)
湖南省衡阳市耒阳市2021-2022学年七年级下学期期末生物试题(word版含答案): 这是一份湖南省衡阳市耒阳市2021-2022学年七年级下学期期末生物试题(word版含答案),共8页。试卷主要包含了单选题,判断题,综合题,实验探究题等内容,欢迎下载使用。
湖南省衡阳市耒阳市2021-2022学年八年级上学期期末教学质量检测生物试题(word版含答案): 这是一份湖南省衡阳市耒阳市2021-2022学年八年级上学期期末教学质量检测生物试题(word版含答案),共5页。试卷主要包含了选择题,非选择题等内容,欢迎下载使用。
湖南省衡阳市耒阳市2021-2022学年七年级上学期期末教学质量检测生物试题(word版含答案): 这是一份湖南省衡阳市耒阳市2021-2022学年七年级上学期期末教学质量检测生物试题(word版含答案),共5页。试卷主要包含了选择题,非选择题等内容,欢迎下载使用。

