初中数字七上2017-2018学年广西贵港市港南区期中数学试题含答案
展开2017-2018学年广西贵港市港南区七年级(上)期中数学试卷
一、选择题(本大题共12小题,每小题3分,共36分)
1.在﹣,﹣,﹣2,﹣3中,最大的数是( )
A.﹣ B.﹣ C.﹣2 D.﹣1
2.大量事实证明,环境污染治理刻不容缓.据统计,全球每秒钟约有14.2万吨污水排入江河湖海.把14.2万用科学记数法表示为( )
A.1.42×105 B.1.42×104 C.142×103 D.0.142×106
3.如果a+b=0,那么a与b之间的关系是( )
A.相等 B.符号相同 C.符号相反 D.互为相反数
4.代数式﹣x3+2x+24是( )
A.多项式 B.三次多项式 C.三次三项式 D.四次三项式
5.下列计算正确的是( )
A.3a2﹣a2=3 B.m+n=2m2
C.3x2+x3=4x5 D.5x2y3﹣5y3x2=0
6.下列代数式中,单项式共有( )个
,ax2+bx+c,,﹣xy3,﹣0.5,,.
A.2 B.3 C.4 D.5
7.下面说法正确的是( )
A.的系数是 B.的系数是
C.﹣5x2的系数是5 D.3x2的系数是3
8.将整式﹣[a﹣(b+c)]去括号,得( )
A.﹣a+b+c B.﹣a+b﹣c C.﹣a﹣b+c D.﹣a﹣b﹣c
9.买一个足球需要m元,买一个篮球需要n元,则买4个足球、7个篮球共需要( )元.
A.4m+7n B.28mn C.7m+4n D.11mn
10.计算(﹣3)11+(﹣3)10的值是( )
A.﹣3 B.(﹣3)21 C.0 D.(﹣3)10×(﹣2)
11.下面说法正确的有( )
①π的相反数是﹣3.14;②符号相反的数互为相反数;③﹣(﹣3.8)的相反数是3.8;④一个数和它的相反数不可能相等;⑤正数与负数互为相反数.
A.0个 B.1个 C.2个 D.3个
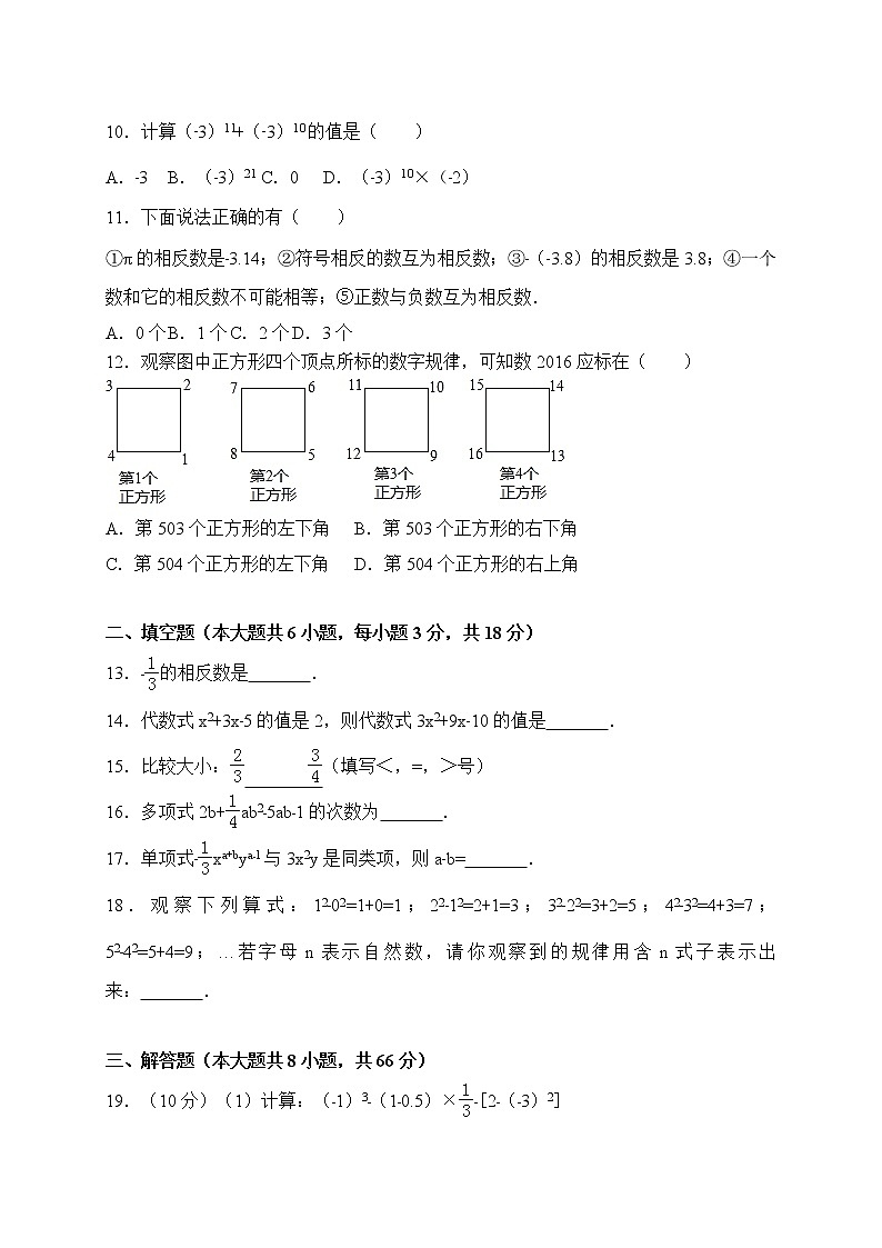
12.观察图中正方形四个顶点所标的数字规律,可知数2016应标在( )
A.第503个正方形的左下角 B.第503个正方形的右下角
C.第504个正方形的左下角 D.第504个正方形的右上角
二、填空题(本大题共6小题,每小题3分,共18分)
13.﹣的相反数是 .
14.代数式x2+3x﹣5的值是2,则代数式3x2+9x﹣10的值是 .
15.比较大小: (填写<,=,>号)
16.多项式2b+ab2﹣5ab﹣1的次数为 .
17.单项式﹣xa+bya﹣1与3x2y是同类项,则a﹣b= .
18.观察下列算式:12﹣02=1+0=1;22﹣12=2+1=3;32﹣22=3+2=5;42﹣32=4+3=7;52﹣42=5+4=9;…若字母n表示自然数,请你观察到的规律用含n式子表示出来: .
三、解答题(本大题共8小题,共66分)
19.(10分)(1)计算:(﹣1)3﹣(1﹣0.5)×﹣[2﹣(﹣3)2]
(2)先化简,再求值:x2+2x﹣3(x﹣1),其中x=﹣1.
20.(5分)三个连续偶数,中间一个是n,求这三个数的和(用含n的代数式表示)
21.(7分)已知a+b=0,且a,b均不等于零,c,d互为倒数,且|x|=0.3,求:+c•d+x2的值.
22.(8分)有理数a,b在数轴上的位置如图所示,则化简|a|﹣|a﹣b|+|b﹣a|
23.(8分)父母带着孩子(一家三口)去旅游,甲旅行社报价大人为a元,小孩为元,乙旅行社报价大人、小孩均为a元,但三人都按报价的90%收费,则甲旅行社收费比乙旅行社便宜多少元?(结果用含a的代数式表示)
24.(8分)若|x﹣|+(2y+1)2=0,求x2+y3的值.
25.(10分)有四个数,第一个数是a2+b,第二个数比第一个数的2倍少3,第三个数是第一个数与第二个数的差,第四个数是第一个数加上﹣b,再减去﹣b2+2a2,当a=,b=﹣时,求这四个数的和.
26.(10分)已知x1,x2,x3,…x2016都是不等于0的有理数,若y1=,求y1的值.
当x1>0时,y1===1;当x1<0时,y1===﹣1,所以y1=±1
(1)若y2=+,求y2的值
(2)若y3=++,则y3的值为 ;
(3)由以上探究猜想,y2016=+++…+共有 个不同的值,在y2016这些不同的值中,最大的值和最小的值的差等于 .
2017-2018学年广西贵港市港南区七年级(上)期中数学试卷
参考答案
一、选择题(本大题共12小题,每小题3分,共36分)
1.A;2.A;3.D;4.C;5.D;6.C;7.D;8.A;9.A;10.D;11.A;12.C;
二、填空题(本大题共6小题,每小题3分,共18分)
13.;14.11;15.<;16.3;17.2;18.(n+1)2﹣n2=2n+1;
初中数字七上2017-2018学年山东省滨州市期中数学试题附答案: 这是一份初中数字七上2017-2018学年山东省滨州市期中数学试题附答案,共6页。试卷主要包含了答卷前,考生务必用0,第Ⅱ卷必须用0,下列说法中正确的是等内容,欢迎下载使用。
初中数字七上2017-2018学年内蒙古翁牛特旗乌丹期中考试数学试题含答案: 这是一份初中数字七上2017-2018学年内蒙古翁牛特旗乌丹期中考试数学试题含答案,共11页。
初中数字七上2017-2018学年江苏省太仓市期中教学质量数学试题含答案: 这是一份初中数字七上2017-2018学年江苏省太仓市期中教学质量数学试题含答案,共5页。试卷主要包含了11.15等内容,欢迎下载使用。

