初中政治 (道德与法治)人教部编版九年级上册延续文化血脉练习
展开5.1延续文化血脉习题
一、单项选择
- 晓明在学习“中华文化”时总结了几条笔记,其中错误的是()
A. 长期以来,各族人民团结互助,相互学习,共同创造了中华文化
B. 中华文化具有应对挑战、与时俱进的创造力和海纳百川、有容乃大的包容力,虽历经沧桑,仍薪火相传、历久弥新
C. 中国特色社会主义文化源于中华传统文化,熔铸于党领导人民在革命、建设、改革中创造的革命文化,植根于中国特色社会主义伟大实践
D. 坚定文化自信,事关国运兴衰、文化安全和民族精神传承发展
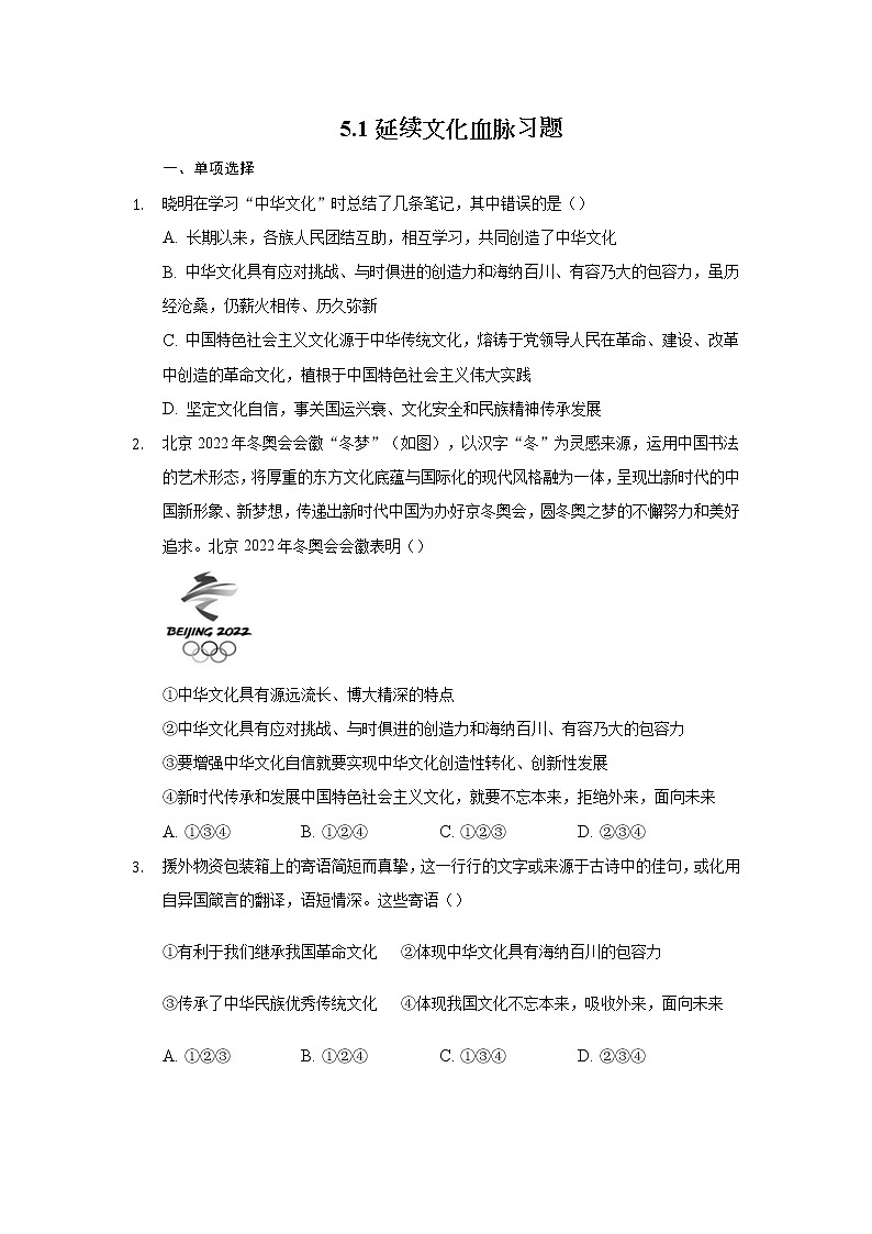
- 北京2022年冬奥会会徽“冬梦”(如图),以汉字“冬”为灵感来源,运用中国书法的艺术形态,将厚重的东方文化底蕴与国际化的现代风格融为一体,呈现出新时代的中国新形象、新梦想,传递出新时代中国为办好京冬奥会,圆冬奥之梦的不懈努力和美好追求。北京2022年冬奥会会徽表明()
①中华文化具有源远流长、博大精深的特点
②中华文化具有应对挑战、与时俱进的创造力和海纳百川、有容乃大的包容力
③要增强中华文化自信就要实现中华文化创造性转化、创新性发展
④新时代传承和发展中国特色社会主义文化,就要不忘本来,拒绝外来,面向未来
A. ①③④ B. ①②④ C. ①②③ D. ②③④
- 援外物资包装箱上的寄语简短而真挚,这一行行的文字或来源于古诗中的佳句,或化用自异国箴言的翻译,语短情深。这些寄语()
①有利于我们继承我国革命文化 ②体现中华文化具有海纳百川的包容力
③传承了中华民族优秀传统文化 ④体现我国文化不忘本来,吸收外来,面向未来
A. ①②③ B. ①②④ C. ①③④ D. ②③④
- “春江潮水连海平,海上明月共湖生“2018年9月16日,随着清脆的童声朗诵,身着汉服的中小学生登上舞台,天津河西区举行的“我们的节日。中秋”暨百场经典诵读主题活动拉开序幕。诵读活动一开始就受到了广大师生及家长的欢迎和支持,这是因为( )
①源远流长、博大精深的中华文化是我们国家的根,是我们民族的精神命脉
②夯实中华优秀传统文化根基,传承中华传统美德,薪火相传,责无旁贷
③经典诵读活动是学校倡导的,中小学生必须参加的集体活动
④经典通读活动有利于弘扬民族精神,构筑中国价值
A. ①②③ B. ②③④ C. ①②④ D. ①③④
- 2019年2月,国产科幻电影《流浪地球》全国上映仅17天,票房超过40亿元,海外上映仅11天,就成为近5年来华语电影北美票房冠军。影片大胆创新表现手法,展现了中华优秀传统文化中的集体主义和家国情怀,诠释了中国传统价值和当代价值,宣介了“人类命运共同体”理念,为人类可能面临的灾难提出了中国方式和中国方案。该影片的横空出世,表明()
①中华优秀传统文化是世界上最优秀的文化
②要使中华文化焕发出新的活力,应发扬以爱国主义为核心的时代精神
③提升文化自信,应继承、发展和传播中华优秀传统文化
④博大精深的中华文化,具有强大的生命力
A. ②③ B. ①②③④ C. ③④ D. ②③④
- 喜迎进博会,大型灯光秀“最美中国风”通过各类中国风物民情的演绎,讲述中国风的故事,展现独属中国的文化底蕴和气质,展示了当下中国的文化自信。这种文化自信
A. 意味着我们全面继承中华传统文化
B. 表明我们坚信中华传统文化的生命力
C. 意味着中华传统文化是最优秀的文化
D. 表明中化传统文化为各国理解和接受
- 筷子不仅是一种进食工具,也具有深厚的文化内涵。回答下列小题。
(1) 发明于中国的筷子,至今已有三千多年的历史。筷子一头圆、一头方,象征“天圆地方”,反映古代中国人对世界最朴素最基本的看法:筷子的标准长度是七寸六分,代表人有“七情六欲”,是不同于一般动物的情感动物。这让我们感受到中华文化
①源远流长 ②简单明了 ③一成不变 ④充满智慧
A. ①④ B. ②③ C. ②④ D. ③④
(2) 团聚时,父亲及时拦住孩子焦急的筷子示意长辈优先来“明礼”:回到家,母亲不停地用筷子给子女夹菜来表达“关爱”:过春节,把邻居家的孤单老人请到自家餐桌递上一双筷子来“睦邻”……这些场景反映出
①筷子是最好的进食工具 ②筷子传承着优良家风
③教育决定着民族未来 ④中华传统美德代代相传
A. ①③ B. ①④ C. ②③ D. ②④
(3) 时代演进到今天,筷子作为中华文化的象征之一,出现在世界各地的餐桌上。在一些国家,人们学习中餐礼仪、练习使用筷子,品味中华美食及其背后的深厚文化。这表明
①文明因互鉴而丰富 ②不同文化之间的差异在消失
③中国正在融入世界 ④中华文化的影响力不断提升
A. ①② B. ③④ C. ①②④ D. ①③④
- 中医药抗“疫”大显身手。在抗击新冠肺炎疫情的过程中,我国医务工作者深入发掘古代经典名方,结合临床实践,筛选了一批有效方药,成为中国疹疗方案的重要特色和优势。这说明中医药文化()
①源远流长、博大精深 ②代表着中华民族独特的精神标识
③不忘本来,吸收外来 ④有应对挑战、与时俱进的创造力
A. ①②③ B. ①②④ C. ①③④ D. ①③④
- “二十四节气”是我国传统天文知识与人文生活合一的文化技术,有着数千年的历史,目前已列入联合国教科文组织人类非物质文化遗产代表作名录。“二十四节气”入遗()
①展现了中华文化的博大精深、源远流长 ②是中华民族生命力、凝聚力和创造力的见证
③二十四节气是民族文化的精髓 ④有利于树立中华文化自信,增强中华民族认同
A. ①②③ B. ①②④ C. ①③④ D. ②③④
- 重阳节是中华民族的传统节日。古时民间在重阳节有登高祈福、秋游赏菊、佩插茱萸、拜神祭祖及饮宴求寿等习俗。传承至今,又添加了敬老等内涵。登高赏秋与感恩敬老是当今重阳节日活动的两大重要主题。由此可以看出我们中华文化( )
①源远流长博大精深
②是世界上最优秀的文化
③具有应当挑战与时俱进的创造力和海纳百川有容乃大的包容力
④其精髓是中华传统美德,蕴含着丰富的道德资源
A. ①②③ B. ②③④ C. ①②④ D. ①③④
二、简答题
- 最近,记述中国汉字发展历程的《汉字》国际巡展在首都博物馆开幕,该展览以介绍、宣传、弘扬中国文字文化为中心,在巡展中以国外展、国内展为两条巡展路线,古老中国文字艺术展自此开启了奇幻的世界之旅。
(1)材料说明了什么?
(2)材料中的做法有何重要意义?
(3)弘扬中华优秀传统文化,请你提出合理化的建议。
三、分析说明题
- 文化是民族的血脉,是人民的精神家园。文化自信是一个国家、一个民族发展中更基本、更深层、更持久的力量。没有高度的文化自信,没有文化的繁荣兴盛,就没有中华民族的伟大复兴。
中华民族创造的灿烂的文化,蕴含着丰富的道德资源,熔铸了中华民族坚定的民族志向、高尚品格和远大的民族理想,是世代相传的民族智慧,是建设富强民主文明和谐美丽的社会主义现代化强国的精神力量。
(1) 中华文化的特点是什么?
(2) 中华文化的精髓是什么?
(3) 为什么要坚定文化自信?
(4) 如何坚定文化自信,发展中国特色社会主义文化?
(5) 在中华美德建设方面,青少年应该怎样做到身体力行?
- 传承优秀文化。
材料一:中华民族有着几千年中华文化血脉的滋养。“苟利国家生死以”,“留取丹心照汗青”,“天行健,君子以自强不息”,“苟日新,日日新,又日新”,“仰不愧天、俯不愧人、内不愧心”……这些精神追求为中华民族生生不息、发展壮大提供了丰厚滋养。
材料二:中共中央办公厅、国务院办公厅印发的《关于实施中华优秀传统文化传承发展工程的意见》提出,要把中华优秀传统文化全方位融入思想道德教育、文化知识教育、艺术体育教育、社会实践教育各环节,贯穿于启蒙教育、基础教育、职业教育、高等教育、继续教育各领域。以幼儿、小学、中学教材为重点,构建中华文化课程和教材体系。
(1)从材料一中你能感受到中华文化带给我们哪些精神滋养?
(2)请列举出2个体现并承载中华传统文化的具体事物。
(3)谈谈材料二所示做法会产生哪些影响。
参考答案
1.C
2.C
3.D
4.C
5.C
6.B
7.ADD
8.B
9.B
10.D
11.(1)说明我国重视宣传弘扬中华优秀传统文化。
(2)有利于传承源远流长、博大精深的中华文化。
(3)学校要加强优秀传统文化的宣传教育,积极开展丰富多彩的优秀传统文化。
12.源远流长、博大精深,薪火相传、历久弥新。(2分)
中华传统美德。(1分)
没有高度的文化自信,没有文化的繁荣兴盛,就没有中华民族的伟大复兴。坚定文化自信,事关国运兴衰、文化安全和民族精神的传承发展。或者答:坚定文化自信,事关国运兴衰、文化安全和民族精神的传承发展。(2分)
必须坚持以马克思主义为指导,推动中华优秀传统文化创造性转化、创新性发展,继承革命文化,发展社会主义先进文化,不忘本来,吸收外来,面向未来,不断铸就中华文化新辉煌。(2分)
做到向上向善、自强不息、爱国爱家、团结互助、助人为乐、诚信守法、孝敬父母、尊敬师长、律己宽人,勤俭节约、文明礼貌等。(2分)
13.(1)浓厚的爱国情感(忠贞的理想信念)、自强不息的进取精神(坚忍的意志品质)、追求高尚的精神境界(坦荡的情怀胸襟)。
(2)汉字书法、唐诗宋词、贴春联、京剧等。
(3)使各级各类学校的学生了解、认同、热爱中华优秀传统文化;传承、弘扬中华优秀传统文化;树立文化自信;增强民族自豪感、自信心;促进文化建设,建设文化强国。
初中政治 (道德与法治)人教部编版 (五四制)九年级上册延续文化血脉习题: 这是一份初中政治 (道德与法治)人教部编版 (五四制)九年级上册延续文化血脉习题,共7页。
初中政治 (道德与法治)人教部编版九年级上册延续文化血脉课堂检测: 这是一份初中政治 (道德与法治)人教部编版九年级上册延续文化血脉课堂检测,共8页。试卷主要包含了单选题,判断题,综合探究题等内容,欢迎下载使用。
2021学年第三单元 文明与家园第五课 守望精神家园延续文化血脉课堂检测: 这是一份2021学年第三单元 文明与家园第五课 守望精神家园延续文化血脉课堂检测,共11页。试卷主要包含了1 延续文化血脉,A 2,D 14等内容,欢迎下载使用。

