所属成套资源:全套通用版高考化学考点复习训练含答案
通用版高考化学考点复习训练七碳硅及其化合物无机非金属材料含答案
展开
这是一份通用版高考化学考点复习训练七碳硅及其化合物无机非金属材料含答案,共13页。试卷主要包含了半导体工业中,有一句行话等内容,欢迎下载使用。
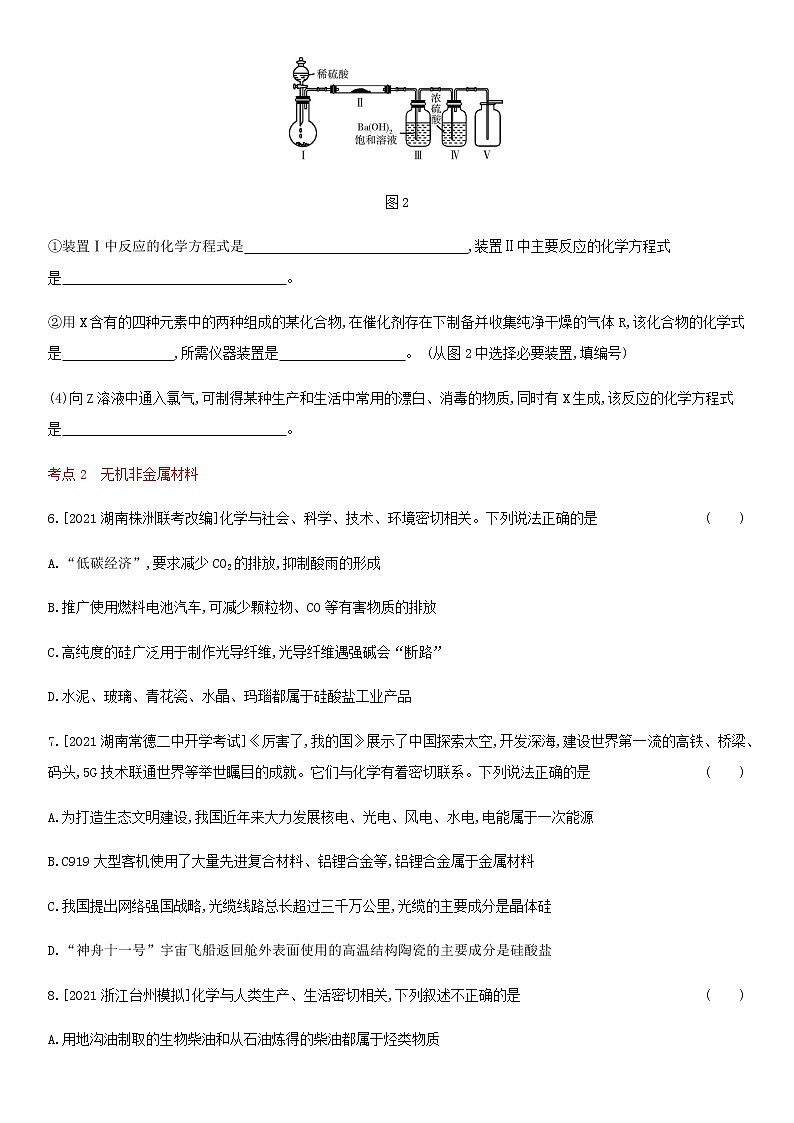
专题七 碳、硅及其化合物 无机非金属材料考点1 碳、硅及其化合物1.[2021江苏无锡开学检测改编]在给定条件下,下列选项所示的物质间转化均能实现的是 ( ) A.SiO2SiCl4SiB.FeS2SO2H2SO4C.饱和NaCl(aq)NaHCO3(s)Na2CO3D.MgCO3MgCl2(aq)Mg2.[2020广东惠州第二次调研改编]下列说法正确的是 ( )A.SiO2为酸性氧化物,其不能与任何酸发生化学反应B.SO2能使品红溶液、溴水褪色,说明SO2具有漂白性C.将AlCl3溶液和Al2(SO4)3溶液分别蒸干和灼烧,最终所得产物均为Al2O3D.反应物和生成物各具有的总能量决定了该反应是放热反应还是吸热反应3.半导体工业中,有一句行话:“从沙滩到用户”,即由SiO2制Si。制取过程中未涉及的化学反应是 ( )A.SiO2+2CSi+2CO↑B.SiO2+2NaOHNa2SiO3+H2OC.Si(粗)+2Cl2SiCl4D.SiCl4+2H2Si+4HCl4.[2021吉林长春质检]下列有关实验操作、现象及结论描述一定正确的是 ( ) 选项实验操作及现象结论A用铂丝蘸取某待测液在酒精灯外焰上灼烧,火焰呈紫色(透过蓝色钴玻璃)待测试液中一定含有钾元素,可能含钠元素B向某无色溶液中通入过量的CO2气体,有白色沉淀产生该溶液中一定含有SiC向品红溶液中通入某气体后,溶液褪色该气体一定是SO2D向NaOH溶液中滴加MgCl2溶液,产生白色沉淀,继续滴加FeCl3溶液产生红褐色沉淀Fe(OH)3的溶解度小于Mg(OH)2的溶解度 5.[2020安徽亳州第二中学模拟,12分] X、Y、Z、W四种化合物均由短周期主族元素组成。其中X含有四种元素,X、Y、Z的焰色反应均为黄色,W为无色无味气体。这四种化合物具有如图1所示转化关系(部分反应物、产物及反应条件已略去)。请回答下列问题:图1(1)Y的电子式是 。 (2)X与Y在溶液中反应的离子方程式是 。 (3)X含有的四种元素之间(二种、三种或四种)可组成多种化合物,选用其中某些化合物,利用如图2所示装置(夹持装置已略去)进行实验,装置Ⅲ中产生白色沉淀,装置Ⅴ中可收集到一种无色气体R。图2①装置Ⅰ中反应的化学方程式是 ,装置Ⅱ中主要反应的化学方程式是 。 ②用X含有的四种元素中的两种组成的某化合物,在催化剂存在下制备并收集纯净干燥的气体R,该化合物的化学式是 ,所需仪器装置是 。 (从图2中选择必要装置,填编号) (4)向Z溶液中通入氯气,可制得某种生产和生活中常用的漂白、消毒的物质,同时有X生成,该反应的化学方程式是 。 考点2 无机非金属材料6.[2021湖南株洲联考改编]化学与社会、科学、技术、环境密切相关。下列说法正确的是 ( )A.“低碳经济”,要求减少CO2的排放,抑制酸雨的形成B.推广使用燃料电池汽车,可减少颗粒物、CO等有害物质的排放C.高纯度的硅广泛用于制作光导纤维,光导纤维遇强碱会“断路”D.水泥、玻璃、青花瓷、水晶、玛瑙都属于硅酸盐工业产品7.[2021湖南常德二中开学考试]《厉害了,我的国》展示了中国探索太空,开发深海,建设世界第一流的高铁、桥梁、码头,5G技术联通世界等举世瞩目的成就。它们与化学有着密切联系。下列说法正确的是 ( )A.为打造生态文明建设,我国近年来大力发展核电、光电、风电、水电,电能属于一次能源B.C919大型客机使用了大量先进复合材料、铝锂合金等,铝锂合金属于金属材料C.我国提出网络强国战略,光缆线路总长超过三千万公里,光缆的主要成分是晶体硅D.“神舟十一号”宇宙飞船返回舱外表面使用的高温结构陶瓷的主要成分是硅酸盐8.[2021浙江台州模拟]化学与人类生产、生活密切相关,下列叙述不正确的是 ( )A.用地沟油制取的生物柴油和从石油炼得的柴油都属于烃类物质B.高铁“复兴号”车厢连接的关键部位使用的增强聚四氟乙烯板属于高分子材料C.“一带一路”是“丝绸之路经济带”和“21世纪海上丝绸之路”的简称,丝绸的主要成分是蛋白质,属于天然高分子化合物D.中国天眼“FAST”用到的碳化硅是一种新型的无机非金属材料 一、选择题(每小题6分,共30分)1.[2020江西高三第一次联考]下列实验操作能达到实验目的的是 ( ) 选项实验目的实验操作A检验粗盐溶液中的Cl-取少量粗盐溶液,滴加AgNO3溶液,观察现象B检验碳酸钠将Pt丝蘸取盐酸灼烧至无色后,蘸取待测物灼烧,观察现象C除去MnO2中的炭粉反复灼烧至质量不再变化D检验CO、CO2混合气体将气体依次通过CuO(灼热)、澄清石灰水 2.[新题型]硅及其化合物在生产、生活中有重要的用途,如图所示为制取高纯硅的工艺流程,下列有关说法错误的是( )A.反应②为Si+3HClSiHCl3+H2B.反应①、②、③都是氧化还原反应C.高纯硅用于制作光导纤维D.SiHCl3中Si的杂化方式与晶体硅中Si的杂化方式相同3.[新题型][2020北京十中期中考试改编]我国化学家侯德榜创立了著名的“侯氏制碱法”(流程图如图所示),促进了世界制碱技术的发展。下列有关说法正确的是( )A.沉淀池中的反应物共含有五种元素B.过滤得到的“母液”中一定只含有两种溶质C.图中X可能是氨气D.通入氨气的作用是使溶液呈碱性,促进二氧化碳的吸收,更多地析出沉淀4.[新素材]已知草酸(H2C2O4)是一种弱酸,157 ℃升华,170 ℃以上分解可放出CO2和CO;可与酸性KMnO4溶液反应;其钠盐易溶于水,钙盐难溶于水。下列说法正确的是 ( )A.草酸受热产生的气体,用足量的NaOH溶液充分吸收后,可收集得到纯净的COB.草酸受热产生的气体通过灼热的氧化铜,若出现黑色变红色现象,则说明产生的气体中一定有COC.草酸受热产生的气体直接通入足量的澄清石灰水中,若能产生白色浑浊现象,则说明产生的气体中一定有CO2D.H2C2O4与酸性KMnO4溶液反应的离子方程式为5H2C2O4+2Mn+6H+2Mn2++10CO2↑+8H2O5.[2021四川成都附属实验中学联考]用下列装置完成相关实验,合理的是 ( )A.图①:验证H2CO3的酸性强于H2SiO3B.图②:收集CO2或NH3C.图③:分离Na2CO3溶液与CH3COOCH2CH3D.图④:分离CH3CH2OH与CH3COOCH2CH3二、非选择题(共45分)6.[2021河北石家庄质检,12分]草酸晶体(H2C2O4·2H2O)是一种重要的络合剂,其熔点为101 ℃,易溶于水,受热脱水,170 ℃以上分解。工业上可利用如图所示原理制备草酸晶体。请回答下列问题:(1)“高压、加热”时的容器不能选用瓷质容器,理由为 (用化学方程式表示)。 (2)“铅化法”中可循环利用的物质为 ;一系列操作为 。 (3)与“钙化法”相比,“铅化法”制备的草酸晶体更纯,但其不足之处为 。 (4)某同学利用如图装置(部分夹持装置略),探究草酸晶体分解的产物中是否含有CO。A B CD E①上述装置依次连接的合理顺序为 (按气流方向,用小写字母表示);装置D反应管中盛有的物质是 。 ②能证明草酸晶体分解产物中有CO的现象是 。 7.[2021四川成都摸底测试,11分]碳酸钠是重要的化工原料之一,广泛应用于轻工日化、建材、食品工业等行业。(1)市售碳酸钠中含有氯化钠杂质,选用下列试剂设计实验方案进行检验:试剂:稀H2SO4、BaCl2溶液、Ca(NO3)2溶液、AgNO3溶液实验步骤现象①取少量样品,加蒸馏水溶解②固体完全溶解得到无色澄清溶液③ ④有白色沉淀生成⑤静置, ⑥ (2)用AgNO3标准溶液滴定Cl-(以K2CrO4溶液为指示剂,Ag2CrO4为砖红色沉淀),来测定碳酸钠的纯度。①配制样品溶液:称取某碳酸钠样品m g,用容量瓶配制100 mL溶液,定容时,用 加蒸馏水至刻度线。 ②配制AgNO3溶液及浓度标定:称取AgNO3晶体8.5 g于烧杯中,用 取500 mL水并倒入烧杯中,搅拌摇匀后,转入 色试剂瓶,置于暗处、备用。用NaCl标准溶液标定上述AgNO3溶液浓度为b mol·L-1。 ③滴定样品:取样品溶液20.00 mL于锥形瓶中,加过量稀HNO3,滴入2~3滴K2CrO4溶液,用AgNO3标准溶液滴定,滴定终点的现象为 。 重复上述操作三次。四次测定数据如下表:实验序号1234消耗AgNO3溶液体积/mL20.0021.5520.0219.98 若在滴定终点读取滴定管刻度时俯视标准液液面,则测定结果 (填“偏高”“偏低”或“无影响”);样品的纯度为 %。 8.[新素材][2021河北石家庄质检,12分]一种活性氧食器消毒剂的主要成分是过碳酸钠(xNa2CO3·yH2O2)。过碳酸钠具有Na2CO3和H2O2的双重性质,50 ℃开始分解。某实验小组同学对过碳酸钠的制备、组成与性质进行了探究。(一)过碳酸钠的制备实验室用Na2CO3与稳定剂的混合溶液和5%的H2O2溶液化合制备过碳酸钠,实验装置如图:(1)仪器m的名称为 。 (2)恒压滴液漏斗盛装的药品是 。 (3)下列可用作稳定剂的是 (填选项字母)。 A.FeCl3 B.CH3COOH C.Na3PO4 D.MnO2(4)为更好地控制反应温度,采用的合适加热方式是 。 (二)过碳酸钠(xNa2CO3·yH2O2)组成的测定(5)采用加热法可测定过碳酸钠(xNa2CO3·yH2O2)的组成。称取a g过碳酸钠固体样品,加热至恒重后,冷却,称量固体质量为b g。通过上述数据计算= (用含a、b的代数式表示)。 (三)过碳酸钠的性质活性氧食器消毒剂可用于清洗杯盏,使用说明如图所示:使用说明:1.取1瓶盖固体,加入500 mL 80 ℃以上热水。2.切勿封闭容器,避免气体冲出伤人。3.反应放热,注意安全。(6)使用时,需要使用80 ℃以上热水的原因为 。 (7)使用时会迅速产生大量气泡,实验室检验该气体的方法为 。 9.[10分]华为推出了鲲鹏920芯片,组成芯片的核心物质是高纯度硅。一种以石英砂(主要成分为SiO2,还含有铁、铝、锂等元素的氧化物或复盐)为原料同时制备纯硅和金属锂的流程如图所示:已知:LiCl的熔点是605 ℃、沸点是1 382 ℃;NH4Cl在100 ℃开始分解,337.8 ℃分解完全。回答下列问题:(1)粗硅中常含有副产物SiC,写出反应①中生成SiC的化学方程式: 。 (2)整个制硅过程必须严格控制无水无氧。SiHCl3遇水能发生剧烈反应,写出该反应的化学方程式: 。 (3)假设每一轮次制备1 mol纯硅,且生产过程中硅元素没有损失,反应②中HCl的利用率为90%,反应③中H2的利用率为93.75%。则在第二轮次的生产中,补充HCl和H2的物质的量之比是 。 (4)试剂X是 ,操作a为 ,操作b为 。 答案专题七 碳、硅及其化合物 无机非金属材料1.C 二氧化硅与盐酸不反应,故A项错误;FeS2煅烧生成二氧化硫,二氧化硫与水反应生成亚硫酸,不能生成硫酸,故B项错误;向饱和NaCl溶液中通入氨气和二氧化碳可生成碳酸氢钠固体,碳酸氢钠不稳定,受热分解可生成碳酸钠,故C项正确;MgCO3与盐酸反应可得到MgCl2溶液,电解氯化镁溶液得到氯气、氢气和氢氧化镁沉淀,得不到Mg,故D项错误。2.D SiO2为酸性氧化物,但能与氢氟酸反应,A项错误。SO2使品红溶液褪色,是因为SO2与品红结合形成了无色物质,体现漂白性;使溴水褪色,是因为发生反应SO2+Br2+2H2O2HBr+H2SO4,体现还原性,B项错误。将AlCl3溶液蒸干时,HCl挥发,平衡AlCl3+3H2OAl(OH)3+3HCl向正反应方向移动并进行完全,灼烧时Al(OH)3分解为Al2O3,但将Al2(SO4)3溶液蒸干时,由于H2SO4难挥发,故最终得到的仍为Al2(SO4)3,C项错误。化学反应是吸热反应还是放热反应,取决于反应物总能量和生成物总能量的相对大小,D项正确。3.B “从沙滩到用户”,即由SiO2制取Si,反应原理是沙子的主要成分二氧化硅与焦炭在高温下反应生成硅和一氧化碳,得到粗硅;粗硅与氯气在加热条件下反应生成四氯化硅;氢气与四氯化硅在高温下反应生成硅和氯化氢,得到纯硅。制取过程中未涉及B选项中的化学反应,故B符合题意。4.A 钠元素焰色反应呈黄色,蓝色钴玻璃能滤去钠的黄光,消除对钾元素焰色(紫色)的干扰,A项正确。通入过量的CO2气体,产生白色沉淀,则溶液中也可能含有Al,发生反应:Al+CO2+2H2OAl(OH)3↓+HC,B项错误。能使品红溶液褪色的气体,可能是SO2,也可能是具有强氧化性的Cl2、O3等,C项错误。当滴加MgCl2溶液较少,OH-有剩余时,再滴加FeCl3溶液,Fe3+直接与OH-结合生成Fe(OH)3沉淀,不会发生Mg(OH)2向Fe(OH)3的转化,故不能比较两者的溶解度大小,D项错误。5.(1)Na+[∶∶H]-(1分) (2)HC+OH-C+H2O(2分) (3)①Na2CO3+H2SO4Na2SO4+CO2↑+H2O(或2NaHCO3+H2SO4Na2SO4+2CO2↑+2H2O)(2分) 2Na2O2+2CO22Na2CO3+O2(2分) ②H2O2(1分) Ⅰ、Ⅳ、Ⅴ(2分) (4)2Na2CO3+Cl2+H2ONaClO+NaCl+2NaHCO3(2分)【解析】 X、Y、Z的焰色反应均为黄色,说明三者均为含钠元素的化合物。X含有四种元素,在加热条件下能生成Z,这四种化合物均由短周期主族元素组成,且W为无色无味的气体,可推知X是NaHCO3,则Z是Na2CO3,W是CO2,Y是NaOH。(1)结合以上分析可知,Y为NaOH,NaOH属于离子化合物,电子式是Na+[∶∶H]-。(2)碳酸氢钠与氢氧化钠反应生成碳酸钠和水,离子方程式是HC+OH-C+H2O。 (3)①X所含的四种元素为Na、H、C、O,利用元素之间组成的化合物进行实验,装置Ⅲ中产生白色沉淀,结合题给条件及题图2可知装置Ⅰ中反应生成二氧化碳,装置Ⅱ中反应生成气体R,R应为二氧化碳与过氧化钠反应生成的氧气。装置Ⅲ除去氧气中混有的二氧化碳,装置Ⅳ干燥氧气,装置Ⅴ中收集的气体是氧气。因此装置Ⅰ中的固体反应物是碳酸钠或碳酸氢钠,发生的反应是Na2CO3+H2SO4Na2SO4+CO2↑+H2O或2NaHCO3+H2SO4Na2SO4+2CO2↑+2H2O;装置Ⅱ中的物质是Na2O2,主要反应的化学方程式为2Na2O2+2CO22Na2CO3+O2。②过氧化氢在二氧化锰作催化剂的情况下,可以分解产生氧气,反应需要装置Ⅰ(气体发生装置)、Ⅳ(干燥装置)、Ⅴ(收集装置)。 (4)Z溶液是碳酸钠溶液,其和氯气反应生成的具有漂白、消毒作用的物质是 NaClO,除此以外,生成物还有碳酸氢钠和氯化钠,因此该反应的化学方程式为2Na2CO3+Cl2+H2ONaClO+NaCl+2NaHCO3。6.B “低碳经济”,要求减少CO2的排放,目的是减缓温室效应,故A项错误;推广使用燃料电池汽车,可以减少化石燃料的燃烧,进而可以减少CO及固体颗粒物等的排放,故B项正确;高纯度的二氧化硅广泛用于制作光导纤维,二氧化硅与强碱可反应,光导纤维遇强碱会“断路”,故C项错误;水泥、玻璃、青花瓷属于传统的硅酸盐工业产品,水晶、玛瑙的主要成分是二氧化硅,不属于硅酸盐材料,故D项错误。7.B 电能不属于一次能源,属于二次能源,故A错误;铝锂合金属于金属材料,故B正确;二氧化硅具有良好的光学特性,是制造光缆的主要原料,故C错误;高温结构陶瓷属于新型无机非金属材料,其主要成分不是硅酸盐,故D错误。8.A 用地沟油制取的生物柴油属于酯类物质,从石油炼得的柴油属于烃类物质,A项错误;四氟乙烯发生加成聚合反应生成的聚四氟乙烯属于高分子化合物,B项正确;丝绸的主要成分是蛋白质,蛋白质属于天然高分子化合物,C项正确;碳化硅属于新型的无机非金属材料,D项正确。1.C 粗盐溶液中含有硫酸根离子等,滴加AgNO3溶液,会生成微溶于水的硫酸银沉淀,干扰粗盐溶液中Cl-的检验,故A项错误;将Pt丝蘸取盐酸灼烧至无色后,蘸取待测物灼烧,观察现象,火焰呈黄色,只能证明待测物中含有钠元素,不能证明待测物含有碳酸根离子,故B项错误;炭粉在空气中燃烧生成二氧化碳气体,反复灼烧至质量不再变化,可以除去MnO2中的炭粉,故C项正确;将气体通过CuO(灼热)时,CO会被氧化为二氧化碳,不能检验原混合气体中是否存在二氧化碳,故D项错误。2.C 根据题图可知,反应①、②、③分别为SiO2+2CSi+2CO↑、Si+3HClSiHCl3+H2、SiHCl3+H2Si+3HCl,反应①、②、③均为氧化还原反应,A项、B项正确;高纯硅常用于制作芯片等,SiO2用于制作光导纤维,C项错误;SiHCl3中Si与晶体硅中Si均为sp3杂化,D项正确。3.D 沉淀池中的反应物是氯化钠、氨气、二氧化碳和水,所以含有Na、Cl、N、H、C、O六种元素,故A项错误;过滤得到的“母液”中含有的溶质有碳酸氢钠、氯化铵,还可能含有过量的氯化钠,故B项错误;碳酸氢钠分解生成碳酸钠、水、二氧化碳,所以X是二氧化碳,故C项错误;氨气的水溶液显碱性,能更好地吸收二氧化碳,更多地析出沉淀,故D项正确。4.D 根据题干信息可知,在草酸受热产生的气体中会含有分解所产生的CO2和CO,也会含有其升华所产生的草酸蒸气。产生的气体用足量的NaOH溶液吸收后,除去了CO2及草酸蒸气,但引入了水蒸气,A项错误;由于受热产生的气体中含有草酸蒸气,且草酸具有强还原性,所以氧化铜被还原也有可能是草酸作用的结果,不能由此确定一定存在CO,B项错误;由于受热产生的气体中含有草酸蒸气,又草酸钙同样难溶于水,所以形成的沉淀有可能是草酸钙沉淀,C项错误;草酸具有还原性,能与酸性KMnO4溶液反应而使其褪色,反应的离子方程式为5H2C2O4+2Mn+6H+2Mn2++10CO2↑+8H2O,D项正确。5.B 生成的二氧化碳中含有氯化氢,氯化氢也能与硅酸钠反应产生硅酸沉淀,A项错误;氨气的密度比空气的小,二氧化碳的密度比空气的大,则气体长导管进短导管出收集二氧化碳,气体短导管进长导管出收集氨气,B项正确;Na2CO3溶液与CH3COOCH2CH3不互溶,应用分液法分离,C项错误;CH3CH2OH与CH3COOCH2CH3互溶,不能用分液法分离,应用蒸馏法分离,D项错误。6.(1)2NaOH+SiO2Na2SiO3+H2O(2分)(2)硫酸铅或PbSO4(1分) 蒸发浓缩、冷却结晶、过滤(2分,全部写对得2分,部分写对得1分)(3)铅为重金属,会产生污染(2分)(4)①a→de→fg(或gf)→bc→h(2分) CuO(1分) ②D中黑色粉末变为红色,B中澄清石灰水变浑浊(2分)【解析】 (1)瓷质容器的主要成分为SiO2,在“高压、加热”时能与NaOH反应,其化学方程式为2NaOH+SiO2Na2SiO3+H2O。(2)结合图示流程可知“铅化法”中草酸铅经硫酸酸浸所得滤渣2为PbSO4,则“铅化法”中可循环利用的物质为PbSO4;草酸溶液经蒸发浓缩、冷却结晶、过滤可得到草酸晶体。(3)“铅化法”虽然制得的草酸晶体更纯,但其不足之处是该流程中涉及重金属盐PbSO4,会产生铅污染。(4)①可用CuO和澄清石灰水共同检验CO,则装置D反应管中盛有的物质为CuO。足量碱石灰可除去草酸晶体分解产生的CO2气体和H2O,剩余气体和D中CuO反应,生成的气体经澄清石灰水检验,过量的气体可用排水法收集,则装置依次连接的合理顺序为a→de→fg(或gf)→bc→h。②实验中若看到D中黑色粉末变为红色,B中澄清石灰水变浑浊,则可证明草酸晶体的分解产物中含有CO。7.(1)③加入过量Ca(NO3)2溶液(1分) ⑤取上层清液,滴入AgNO3溶液(1分) ⑥有白色沉淀生成(1分)(2)①胶头滴管(1分) ②量筒(1 分) 棕(1分) ③滴入最后一滴AgNO3标准溶液,出现砖红色沉淀,且半分钟内砖红色沉淀不消失(2分) 偏高(1分) (2分)【解析】 (1)检验碳酸钠中含有氯化钠杂质,可利用反应Ag++Cl-AgCl↓进行检验,所用试剂为AgNO3溶液,AgNO3溶液与Na2CO3、NaCl均能反应生成白色沉淀,故检验前需先使C转化为沉淀,然后取上层清液检验Cl-,而BaCl2溶液会引入Cl-干扰检验,故③为加入过量Ca(NO3)2溶液以使C完全转化为CaCO3沉淀;⑤为静置,取上层清液滴加AgNO3溶液,现象为有白色沉淀生成。(2)①用容量瓶配制溶液,定容时要用胶头滴管加蒸馏水至刻度线。②溶解AgNO3晶体时,用量筒量取一定量的蒸馏水倒入烧杯中;由于AgNO3见光易分解,应将AgNO3溶液放置于棕色试剂瓶中避光保存。③滴定时,先加过量稀硝酸酸化,排除C的干扰,然后滴入2~3滴K2CrO4溶液,用标准AgNO3溶液进行滴定,滴定终点的现象为:滴入最后一滴AgNO3标准溶液,出现砖红色沉淀,且半分钟内砖红色沉淀不消失;滴定终点读取滴定管刻度时俯视标准液液面,会造成读数偏小,测得的氯化钠质量偏小,则测得样品中碳酸钠质量偏大,测定结果偏高;实验2误差较大,数据舍去,实验1、3、4消耗AgNO3溶液的平均体积为20.00 mL,根据反应:Ag++Cl-AgCl↓,得n(Cl-)=n(Ag+)=20.00×10-3b mol,则m g样品中n(NaCl)=20.00×10-3b× mol,其质量为20.00×10-3b×5×58.5 g=5.85b g,从而可计算碳酸钠的纯度为×100%=%。8.(1)球形冷凝管(1分) (2)5%的H2O2溶液(2分) (3)C(2分)(4)水浴加热(1分) (5)(2分) (6)加速过碳酸钠分解(答案合理即可)(2分) (7)用带火星的木条检验,若木条复燃,则证明该气体为O2(2分)【解析】 (1)结合图示装置可知仪器m为球形冷凝管。(2)由于H2O2易分解,图示三颈烧瓶中应盛装Na2CO3与稳定剂的混合溶液,恒压滴液漏斗中应盛装5%的H2O2溶液。(3)FeCl3、MnO2均能催化H2O2分解,FeCl3、CH3COOH均能与Na2CO3反应,故只有Na3PO4可作稳定剂,C项正确。(4)由于在50 ℃时过碳酸钠开始分解,故实验中温度不宜超过50 ℃,为了便于控制反应温度,可用水浴法加热。(5)过碳酸钠受热完全分解所得固体为Na2CO3,根据xNa2CO3·yH2O2~xNa2CO3106x+34y 106x a g b g可得=,=。(6)使用过碳酸钠时,用80 ℃以上的热水能促进过碳酸钠的分解。(7)过碳酸钠在使用时会迅速产生大量的气泡,其成分为O2,在实验室可使用带火星的木条检验O2,若木条复燃,则说明该气体为O2。9.(1)SiO2+3CSiC+2CO↑(2分) (2)SiHCl3+3H2OH2SiO3↓+H2↑+3HCl(2分) (3)5∶1(2分) (4)氨水(2分) 过滤(1分) 加热(1分)【解析】 (1)由题图可知副反应的反应物为二氧化硅、焦炭,生成物为碳化硅、一氧化碳,化学方程式为SiO2+3CSiC+2CO↑。(2)SiHCl3遇水剧烈反应,化学方程式为SiHCl3+3H2OH2SiO3↓+H2↑+3HCl。(3)由题意可知,反应②为Si+ 3HCl SiHCl3+ H2,反应③为SiHCl3+H2Si+3HCl。根据上述化学方程式,可知制备1 mol纯硅,能产生3 mol HCl,但反应②中HCl的利用率是90%,因此第二轮次生产中需要增加(-3) mol HCl。制备1 mol纯硅能产生1 mol H2,但反应③中H2的利用率为93.75%,因此第二轮次生产中需增加(-1) mol H2,因此,第二轮次生产中补充HCl 和H2的物质的量之比为(-3)∶(-1)=5∶1。(4)分析流程图可知,加入试剂X后过滤得到含氯化铵、氯化锂的溶液和氢氧化铁、氢氧化铝沉淀,可以推断试剂X是氨水,操作a是过滤;根据“LiCl的熔点是605 ℃、沸点是1 382 ℃;NH4Cl在100 ℃开始分解,337.8 ℃分解完全”可知分离LiCl和NH4Cl的固体混合物应用加热法,操作b是加热。
相关试卷
这是一份专题复习 高考化学 考点18 碳、硅及其化合物 讲义,共14页。试卷主要包含了碳族元素,无机非金属材料等内容,欢迎下载使用。
这是一份高考化学一轮复习考点过关练习考点18 碳、硅及其化合物(含解析),共18页。试卷主要包含了碳族元素,无机非金属材料等内容,欢迎下载使用。
这是一份高考化学一轮复习考点过关练考点18碳、硅及其化合物(含解析),共18页。试卷主要包含了碳族元素,无机非金属材料等内容,欢迎下载使用。

