九年级下册课题2 溶解度课时训练
展开自主广场
我夯基 我达标
1.下列说法中,正确的是( )
A.任何一种固体物质在水中的溶解度都是一定的,只有一个值
B.固体溶质的溶解度随温度的升高而增大,气体溶质的溶解度随温度升高而减小
C.某物质的溶解度就是该物质在100 g溶剂中所溶解的克数
D.在一定温度下,溶质A的溶解度为SAg,溶质B的溶解度为SBg。已知SA>SB,相同质量的A和B的饱和溶液,A溶液的溶剂量小于B溶液里的溶剂量
思路解析:这道选择题的四个选项的内容各不相同,没有统一标准采取排除法解答,必须逐一分析。
对于选项A,物质在水中的溶解度随温度的变化而变化,同一固体物质在不同温度下的溶解度不同,只有在一定温度下,任何固体物质的溶解度是一个定值,即一个值。选项A没有固定的温度,因而是错的。
对于选项B,固体物质的溶解度随温度的变化而变化,但不一定是随温度的升高而增大,如熟石灰的溶解度随温度的升高而降低。气体的溶解度在压强不变的情况下随温度升高而降低,选项B中没有指出“在相同压强下”这一条件,因而这句话也不对,所以选项B是不对的。
对于选项C,该选项中的“某物质”没有指明是固体,还是气体。如果“某物质”是气体,这句话彻底是错的;如果“某物质”是固体,但没有指出“在一定温度下”这一条件也是错的,所以该选项是不能选的。
对于选项D,因为相同质量的饱和溶液中,溶解度大的溶液中溶质量大,溶剂量相应就小,溶解度小的溶液中溶质量小,溶剂量相应就大。因而选D的说法是对的。
答案:D
2.下列叙述中正确的是( )
a.食盐在水中的溶解度为36 g
b.20 ℃时食盐在水中的溶解度为36
c.20 ℃时,把10 g食盐溶解在100 g水里,所以20 ℃时食盐的溶解度是10 g
d.20 ℃时,100 g食盐饱和溶液含有10 g食盐,食盐在20 ℃时的溶解度是10 g
A.a B.b C.d D.a、b、c、d均不对
思路解析:a没有指明温度,是错误的;b没有指明单位g,是错误的;c没有指明是否达到饱和状态,是错误的;d溶剂是90 g,不是100 g,是错误的。综上所述,选项D是正确答案。
答案:D
3.下列关于氯化钠的溶解度的说法中正确的有( )
A.t ℃时,10 g氯化钠可溶解在100 g水里,所以t ℃时氯化钠的溶解度是10 g
B.t ℃时,把10 g氯化钠溶解在水里配成饱和溶液,所以t ℃时氯化钠的溶解度是10 g
C.把20 g NaCl溶解在100 g水里恰好配成饱和溶液,所以氯化钠的溶解度是20 g
D.t ℃时,把31.6 g氯化钠溶解在100 g水里恰好配成饱和溶液,所以t ℃时氯化钠的溶解度是31.6 g
思路解析:对溶解度的定义要注意以下三点:①在一定温度下;②在100 g溶剂里;③达到饱和状态。以上三点缺一不可。A选项没提是否达到饱和状态;B选项没提在100 g水里;C选项没有指出一定的温度;正确的说法是D。
答案:D
4.如果用S表示某物质20 ℃时的溶解度,那么下列式子表示微溶的是( )
A.S>10 g B.S>0.01 g
C.1 g<S<10 g D.0.01 g<S<1 g
思路解析:各种物质在水中的溶解度是不同的,通常把20 ℃时溶解度在10 g以上的叫易溶物质;溶解度大于1 g,叫可溶物质;溶解度大于0.01 g小于1 g的,叫做微溶物质;溶解度小于0.01 g的,叫难溶物质。
答案:D
5.要增大硝酸钾的溶解度,可采用的措施是( )
A.增加溶剂量 B.充分振荡
C.降低温度 D.升高温度
思路解析:解此题的关键是正确理解溶解度概念:①固体物质的溶解度随温度的变化而改变,硝酸钾的溶解度随温度升高而增大;②溶解度概念中规定溶剂的量为100 g,所以增加溶剂量不能改变溶解度。
答案:D
6.下列说法中,正确的是( )
A.在100 g水里,最多能溶解36 g食盐,所以食盐的溶解度为36 g
B.所有固体物质的溶解度都随着温度的升高而增大
C.有过剩溶质与溶液共存的溶液一定是该温度时的饱和溶液
D.20 ℃时100 g水里溶解了30 g硝酸钾,所以硝酸钾的溶解度是30 g
思路解析:该题主要是考查固体物质溶解度的概念,在A选项中缺少“一定的温度”这一要素。B选项错在将固体物质的溶解度随温度的变化情况绝对化了,事实上固体物质的溶解度随温度升高而增大的是大多数;有少数物质的溶解度受温度的影响很小,如氯化钠等;还有极少数物质的溶解度随着温度的升高反而减小,如熟石灰等。D选项虽然强调了温度这一要素,但并未指明是否达到了饱和状态。该题只有C选项是正确的,因为既然有过剩溶质存在,说明溶液中溶解溶质已达到了最大量,该溶液必定是该温度时的饱和溶液,所以答案应选C。
答案:C
7.下列关于溶解度的说法,正确的是( )
A.20 ℃时,20 g硝酸钾溶解在100 g水里,所以20 ℃时硝酸钾的溶解度是20 g
B.20 ℃时,把20 g硝酸钾溶解在水里制成饱和溶液,所以20 ℃时硝酸钾的溶解度是20 g
C.把31.6克硝酸钾溶解在100 g水里形成饱和溶液,所以硝酸钾的溶解度是31.6
D.20 ℃时,把31.6g硝酸钾溶解在100 g水里,形成饱和溶液,所以20 ℃时硝酸钾的溶解度是31.6 g
思路解析:一种物质溶解在另一种物质里的能力,叫溶解性。溶解度是定量表示物质溶解性大小的物理量。在一定温度下,固态物质的溶解度通常用溶质在100 g溶剂中达到饱和状态时所溶解的质量(g)来表示,如未指明溶剂,即是指物质在水里的溶解度。对固体溶解度的理解,要抓住以下四个要素:①必须“在一定温度下”,②“必须是100 g溶剂”,③“必须达到饱和状态”,④必须以“g”为单位。
答案:D
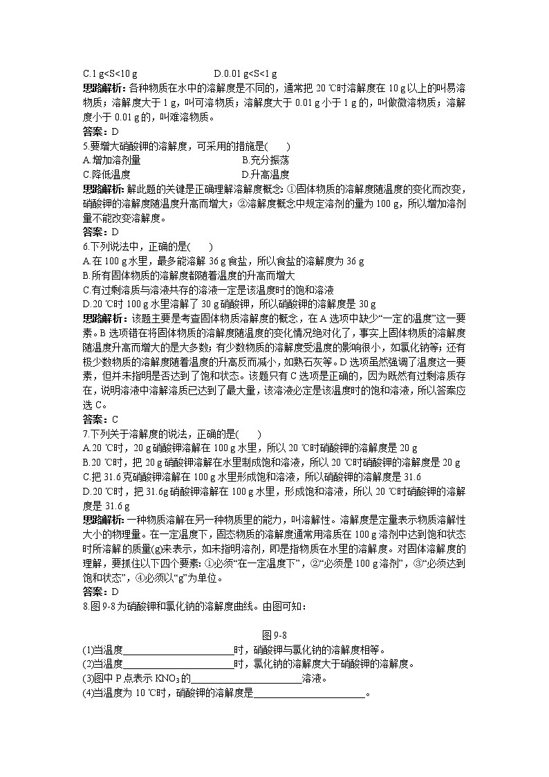
8.图9-8为硝酸钾和氯化钠的溶解度曲线。由图可知:
图9-8
(1)当温度_______________________时,硝酸钾与氯化钠的溶解度相等。
(2)当温度_______________________时,氯化钠的溶解度大于硝酸钾的溶解度。
(3)图中P点表示KNO3的_______________________溶液。
(4)当温度为10 ℃时,硝酸钾的溶解度是_______________________。
思路解析:理解溶解度曲线要掌握点的含义:溶解度曲线上的点都表示一定温度下(横坐标)的溶解度(纵坐标);两条曲线的交点表示在该点横坐标所示的温度下,二者具有相同的溶解度(纵坐标值);曲线上的任意一点对应的溶液是饱和溶液,曲线下的任意一点对应的溶液是不饱和溶液。
答案:(1)等于25 ℃
(2)小于25 ℃(3)不饱和 (4)20 g
9.判断题:
(1)20 ℃时,100克的水中最多可溶解氯化钠36克,则20 ℃时,氯化钠的溶解度为36克。
(2)20 ℃时,90克的水中最多可溶解氯化钠32克,则20 ℃时,氯化钠的溶解度为32克。
(3)20 ℃时,把10克氯化钠溶解在100克水里,20 ℃时氯化钠的溶解度为10克。
(4)20 ℃时,100克食盐溶液里有10克食盐,所以20 ℃时食盐的溶解度为10%。
思路解析:此题考查氯化钠的溶解度与溶质、溶剂和溶液的关系。根据溶解度的定义即可判断。
答案:(1)√(2)×(3)×(4)×
我综合 我发展
10.(2006江苏徐州中考,21)常温下,向盛有几小粒硝酸钾晶体的试管中,加入饱和硝酸钾溶液,并固定在盛有水的烧杯中(如图9-9所示)。
图9-9
小军同学向烧杯中加入某种物质后并搅拌,结果试管中的晶体消失了。请你猜测,小军同学加入的物质可能是_______________________、_______________________ (请写出两种不同类别的物质)。
思路解析:能够使饱和溶液继续溶解溶质硝酸钾,应该加入的物质使体系温度升高,即溶解时能够放热的反应,如氧化钙、浓硫酸、氢氧化钠等。
答案:氧化钙 浓硫酸 氢氧化钠等
11.在T ℃时,A物质的溶液100克,若温度不变,蒸发掉10克水时有2克A物质析出;若再蒸发掉10克水,又有4克A物质析出,那么, T ℃时A物质的溶解度为多少克?
思路解析:A溶液饱和A溶液饱和A溶液
所以10克水中需溶解4克A物质才能达到饱和。
设T ℃时,A物质的溶解度为x
解之得:x=40 g
答案:40 g
12.T ℃时A物质的溶液120克,保持温度不变蒸发掉20克水或加入5克该物质的晶体(不含结晶水),都能使溶液达到饱和。试求此温时该物质的溶解度。
思路解析:本题要求求解的是T ℃时A物质的溶解度,应该首先找到研究的对象T ℃时A物质的饱和溶液,然后再去研究饱和溶液中溶质和溶剂的量。本题中A物质的溶液120克中多余20克水,这些水需加入5克该物质的晶体才能饱和。
设T ℃时A物质的溶解度为x
解之得 x=25克
答案:25克
人教版九年级下册第九单元 溶液课题2 溶解度课堂检测: 这是一份人教版九年级下册<a href="/hx/tb_c9866_t7/?tag_id=28" target="_blank">第九单元 溶液课题2 溶解度课堂检测</a>,共10页。试卷主要包含了选择题,判断题,综合应用题等内容,欢迎下载使用。
化学第九单元 溶液课题2 溶解度练习题: 这是一份化学<a href="/hx/tb_c9866_t7/?tag_id=28" target="_blank">第九单元 溶液课题2 溶解度练习题</a>,文件包含92溶解度答案doc、92溶解度doc等2份试卷配套教学资源,其中试卷共9页, 欢迎下载使用。
人教版九年级下册课题2 溶解度优秀综合训练题: 这是一份人教版九年级下册课题2 溶解度优秀综合训练题,共11页。试卷主要包含了2 溶解度 同步练习,25g/L等内容,欢迎下载使用。

