所属成套资源:2023浙江省山水联盟高三上学期8月开学联考试题及答案(九科)
2023浙江省山水联盟高三上学期8月开学联考试题信息技术含答案
展开
这是一份2023浙江省山水联盟高三上学期8月开学联考试题信息技术含答案,文件包含信息技术无答案doc、信息答案pdf等2份试卷配套教学资源,其中试卷共11页, 欢迎下载使用。
考生须知:
2022 年“山水联盟”开学联考信息技术学科 试题
本卷满分 100 分,考试时间 90 分钟;
答题前,在答题卷指定区域填写班级、姓名、考场号、座位号及准考证号并填涂相应数字;
所有答案必须写在答题卷上,写在试卷上无效;
考试结束后,只需上交答题卷。
信息技术(共50 分)
一、选择题(本大题共 12 小题,每小题 2 分,共 24 分。在每小题给出的四个选项中,只有一个符合题目要求)
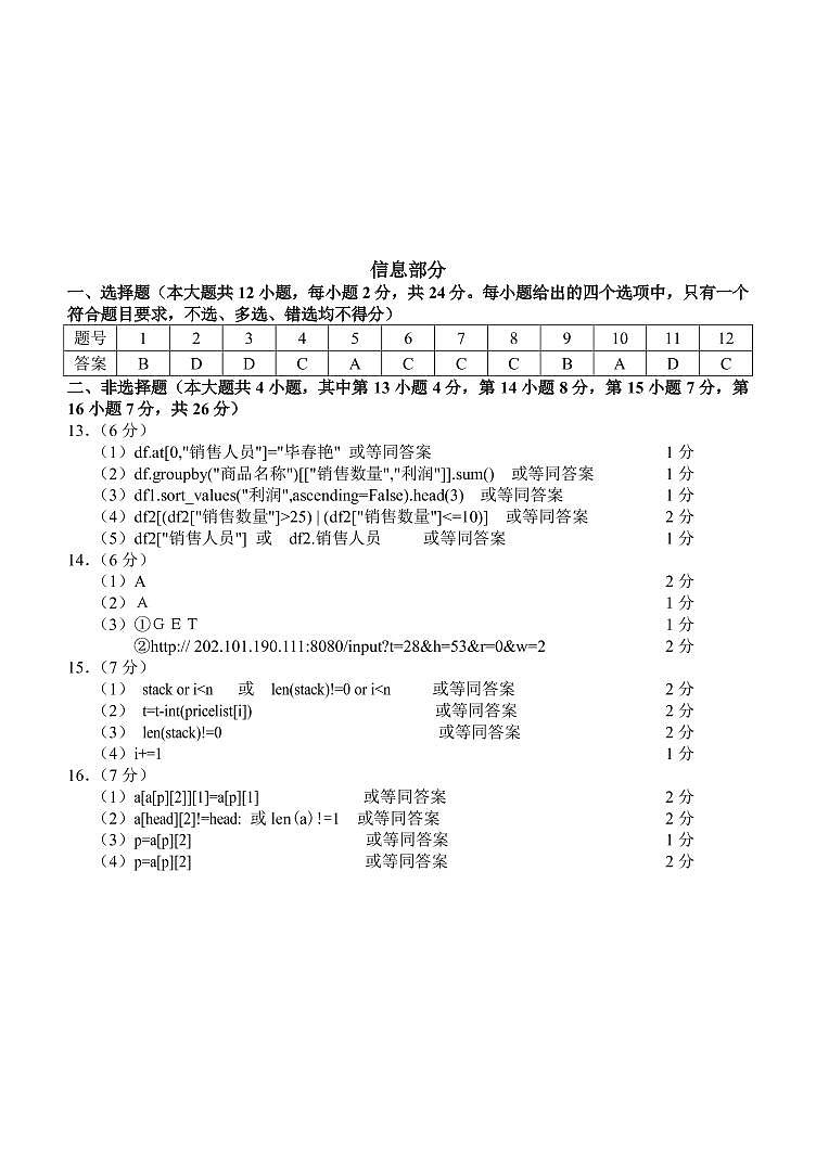
下列关于数据、信息和知识的说法,正确的是()
信息是数据的载体
“一百个人心中有一百个哈姆雷特”,说明人们接收相同信息后建构的知识是有区别的
疫情之下,要求每 48小时核酸检查,表明信息具有传播性
知识是收集、加工、应用、传播信息的能力
下列关于人工智能的说法,错.误.的是()
深度学习是联结主义的典型代表
符号主义认为人工智能源于逻辑和推理
图灵测试是测试机器是否具有智能的一种方法
专家系统是行为主义的典型代表
12306官网订购火车票和宾馆房间,在故宫博物院官网预约参观名额,使用电子地图查询博物院方位和公交线路,通过电子商务平台购买电脑,用微信等聊天软件与同学请教新疆旅游攻略,由上可知,信息系统的应用已深入人们的生活中,给人们生活带来极大的便利。关于信息系统,下列说法不.正.确.的是( )
A. 对外部环境有依赖性B.技术门槛可能加剧数字鸿沟
C. 信息系统是一个人机交互系统D. 信息系统的组成中不包括数据资源
下列有关进制与字符编码的描述,正确的是( )
十进制数 98,转为七进制数表示为:170
任意进制的一个数 n,若末尾为 0,该数转为十进制一定是偶数
用 n 位二进制数给 m种不同的信息编码,则必满足 2^n≥m
汉字在计算机内部编码采用十六进制编码,英文字符在计算机内部ASCII编码
以下关于计算机软硬件说法正确的是()
中央处理器(CPU)主要由运算器和控制器组成
断电后,计算机中只读存储器(ROM)中的信息会丢失
计算机软件可分为系统软件、应用软件和工具软件
常用的计算机操作系统有 Windws、iOS、Andrid、sqlite 等
一个时长为1小时、4096×2160像素、24 位真彩色、30帧/秒的未经压缩的 AVI格式无声 4K
视频文件,压缩为MP4格式后的文件大小约为2.67GB,则其压缩比约为()
A. 4:1B. 150:1C.1000:1D. 750:1
某算法的流程图如图,以下说法中不.正.确.的是()
程序运行结束后,s的值是 945
循环共进行了 5次
程序结束后,i的值是 12
i25 或销售数量 maxtemp r sensrvalue1 < mintemp: return'1'
else:
return '0'
#湿度、雨量、风力报警代码略ifname== 'main':
app. run(hst="202. 101. 190. 111", prt=8080)
搭建系统的前期准备工作有如下5个主要过程:①开发模式的选择②概要设计③需求分析④详细设计⑤可行性分析,在实施时正确的步骤是(选填字母) A.③⑤①②④B. ③①④②⑤C. ⑤③①④②D.③⑤①④②
从第14 题图中可以看出,该信息系统的架构是。(选填字母: A.B/S
架构 B. C/S 架构)
服务器端采用(选填:POST或GET)方式接受温度、湿度、雨量、风力数据。若某时刻温度数值是28,湿度值53,雨量0,风力2,则传输数据时使用的URL是。
小赵同学在某游戏平台中获得虚拟的食物、装备、材料等物品,他们分别有不同的价值, 现游戏平台有兑换机制,即可用多个不同物品换取一个等值的物品(每个物品只能取一样),左图为小赵同学已获得的物品。
第 15 题图
如要换取游戏中的物品“破天锤”,需要 35 个金币,有多种的置换方式,为方便计算以节省时间,小赵同学编写了如下程序,运行界面和代码如下,请在划线处填入合适的代码。 def exchange(t,pricelist):
n=len(pricelist) stack=[]
i=0 num=0
while①: while t>0 andi=int(pricelist[i]): stack. append(i)
②
i+=1
if t==0:
print("取序号为",stack,"的物品") num+=1
if③: i=stack. pp() t+=int(pricelist[i])
④
if num==0:
print(" 无方案") m=int(input("目标置换物品的价值:")) price=input("已获得物品价值依次是:")
p=price. split(",")#将输入的内容以“,”作分隔,并转换为列表print("依次拿取物品序号的方案有:")
exchange(m,p)
临近年关,学校为活跃新年气氛,举办迎新年联欢活动,最后一个节目为“我是大赢家”抽奖活动,为增强互动效果,最后中大奖的中奖者由教师们自已互动产生,游戏规则是:全校所有教工,每人获得一个随机编号,编号不得复,然后按照编号大小顺时针手拉手围成一个圈, 最后一个老师与第一个老师手拉手,接下来由第1个人指定 m的值,从编号为1的人开始报
数(1,2,3…),报到 m 的人出圈,不再参加互动游戏,接着再由出圈人的上一位老师新指定 m的值,并重新开始报数,逆时针报到 m 的人出列,游戏过程中出圈的人由老师们自已决定,如此继续,顺时针出一个人,逆时针出一个人,直到圈中只剩下一个人,他就是今天的最大赢家。小明编写了一个 Pythn 程序实现上述功能,程序运行时,输入参加游戏的人数, 每次有人出圈后,再输入下一个要出圈的人数。
#删除索引为P 的游戏者
defdelete(a,head,p):
ifa[p][1]!=-1:
a[a[p][1]][2]=a[p][2] ifa[p][2]!=-1:
①
ifhead==p:
head=a[head][2] returnhead
n=int(input("请输入参数游戏的人数")) a=[[i+1,i-1,i+1] fr i in range(n)] a[0][1]=n-1
a[n-1][2]=0
p=head=0
while②:
m=int(input("请输入顺时针数第几位人出局")) fr i in range(m-1):
③
head=delete(a,head,p)
p=a[p][1]#退回到上一位游戏者
if a[head][1]!=head:
m=int(input("请输入逆时针数第几位人出局")) fr i in range(m-1):
p=a[p][1] head=delete(a,head,p)
④#退回到上一位游戏者print (a[head])
相关试卷
这是一份2021浙江省“山水联盟”高三上学期开学考试信息技术含答案,共8页。试卷主要包含了考试结束后,只需上交答题卷,某算法的流程图如下图所示,有如下VB程序段等内容,欢迎下载使用。
这是一份2021浙江省五湖联盟高三上学期期末统考信息技术试题含答案
这是一份2023届浙江省山水联盟高三上学期8月开学联考试题 信息技术 Word版,共10页。试卷主要包含了选择题等内容,欢迎下载使用。

