2022届北京市八十中高三三模生物试题含解析
展开
这是一份2022届北京市八十中高三三模生物试题含解析,共35页。试卷主要包含了选择题,非选择题等内容,欢迎下载使用。
2022届北京市八十中生物试卷
一、选择题
1. 动植物细胞普遍存在线粒体的融合和分裂现象。颗粒状线粒体可融合形成线条状线粒体,线条状线粒体可分裂为颗粒状线粒体。但是分裂异常会导致线粒体破碎,融合异常则会导致线粒体形态延长。科研人员将绿色荧光蛋白和红色荧光蛋白分别注入两个相邻的线粒体中,在1分钟之内观察到了这两个线粒体先融合后分裂的过程,且分裂后的两个线粒体均呈现黄色(绿色和红色叠加所致)。线粒体基因FZO编码线粒体外膜上的跨膜大分子蛋白GTPase,若该基因发生突变,突变细胞内观察不到线条状线粒体。下列说法错误的是( )
A. 线粒体的融合和分裂保持动态平衡有利于维持细胞内线粒体数量的相对稳定
B. 线粒体融合和分裂异常可能会影响线粒体的功能
C. 线粒体先融合再分裂的过程实现了线粒体间的物质交换
D. GTPase可能起到抑制线粒体融合作用
2. 物质的跨膜运输对动物细胞吸收营养至关重要,下图所示为小肠上皮细胞吸收葡萄糖的过程。据图分析,关于葡萄糖运输的表述中,正确的是( )
A. 小肠上皮细胞通过协助扩散的方式从组织液中吸收K+
B. 小肠上皮细胞借助载体向细胞内运输Na+需要消耗能量
C. 小肠上皮细胞吸收的葡萄糖需要借助载体Ⅱ进入内环境
D. 小肠上皮细胞从肠腔吸收葡萄糖的能量由ATP水解提供
3. 下列实验操作中,“先后”顺序正确的是( )
A. 检测细胞含有脂肪的实验时,染色后要先用酒精洗去浮色,再观察
B. 制作植物根尖细胞有丝分裂临时装片时,解离后要先染色,再漂洗
C. PCR技术扩增DNA时,设置的温度要逐步提高(55℃→72℃→94℃)
D. 提取光合色素时,加SiO2磨碎叶片后,再加无水乙醇和CaCO3溶解色素
4. 下列对细胞分化理解不正确的是( )
A. 在分化方向不同的组织细胞中,也有一些mRNA是相同的
B 根尖分生区细胞分裂后形成根冠细胞经历了细胞分化过程
C. 细胞分化是受信号分子调控,基因进行选择性表达的结果
D. 具有分裂、分化能力动物造血干细胞是未经分化的细胞
5. 变异的有利和不利是相对的,有时对生物自身不利的变异却因利于人类所需而被人工选择保留下来,下列叙述中与此不符的是( )
A. 小麦穗即使成熟后也不会自动脱落
B. 大豆的豆荚会随着成熟期的到来依次爆裂
C. 偶然发生的基因突变使兔子皮毛通身白色
D. 偶然发生的基因突变使安康羊出现短腿性状
6. 某种花花色由独立遗传的两对等位基因控制,其机制如下图所示。下列分析不正确的是( )
A. 一种性状并非都是由一对等位基因控制,有的性状可由多对基因控制
B. 若紫花植株自交,子一代中出现其他花色个体,则亲本基因型为aaBb
C. 若纯合红花和纯合紫花杂交后代全为红花,则亲本红花基因型一定是AABB
D. 基因型为AaBb的植株自交,子一代花色性状分离比为红色:紫色=13:3
7. 某种蛾易被蝙蝠捕食,千百万年之后,一部分蛾感受到蝙蝠的超声波时,便会运用复杂的飞行模式,逃脱危险,其身体也发生了一些改变。蛾的变化也影响蝙蝠回声定位系统与捕食策略的改进。当变化后的蛾与祖先蛾人工交配后,产出的受精卵不具有生命力。下列相关叙述不正确的是( )
A. 变化后的蛾与祖先蛾存在生殖隔离
B. 蛾复杂飞行模式的形成是自然选择的结果
C. 蛾与蝙蝠间发生了协同(共同)进化
D. 祖先蛾种群的基因频率未发生改变
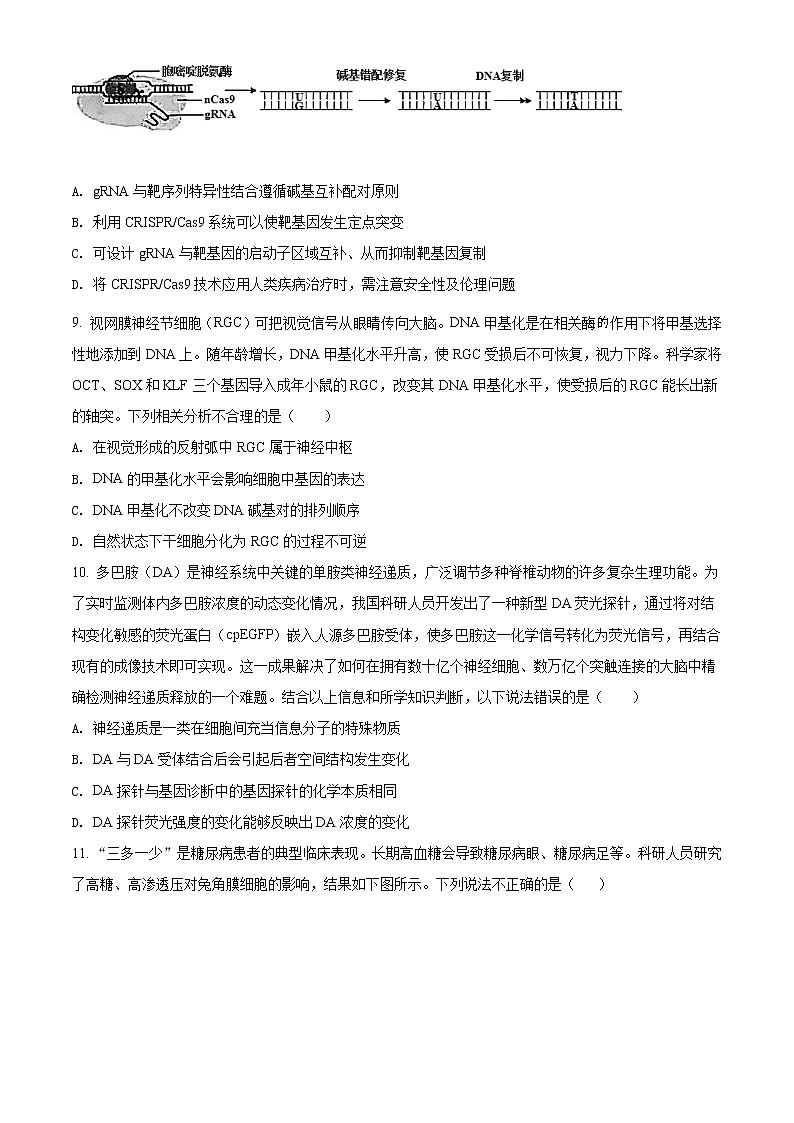
8. 基因编辑CRISPR/Cas9系统由Cas9蛋白和人工设计的gRNA构成。在gRNA引导下,Cas9与靶序列结合并将DNA双链切断。通过在Cas9基因中引入突变,获得了只有切割一条链活性的nCas9,可以实现C→T(C→A)或A→G(T→C)的碱基替换。下列相关说法不正确的是( )
A. gRNA与靶序列特异性结合遵循碱基互补配对原则
B. 利用CRISPR/Cas9系统可以使靶基因发生定点突变
C. 可设计gRNA与靶基因的启动子区域互补、从而抑制靶基因复制
D. 将CRISPR/Cas9技术应用人类疾病治疗时,需注意安全性及伦理问题
9. 视网膜神经节细胞(RGC)可把视觉信号从眼睛传向大脑。DNA甲基化是在相关酶作用下将甲基选择性地添加到DNA上。随年龄增长,DNA甲基化水平升高,使RGC受损后不可恢复,视力下降。科学家将OCT、SOX和KLF三个基因导入成年小鼠的RGC,改变其DNA甲基化水平,使受损后的RGC能长出新的轴突。下列相关分析不合理的是( )
A. 在视觉形成的反射弧中RGC属于神经中枢
B. DNA的甲基化水平会影响细胞中基因的表达
C. DNA甲基化不改变DNA碱基对的排列顺序
D. 自然状态下干细胞分化为RGC的过程不可逆
10. 多巴胺(DA)是神经系统中关键的单胺类神经递质,广泛调节多种脊椎动物的许多复杂生理功能。为了实时监测体内多巴胺浓度的动态变化情况,我国科研人员开发出了一种新型DA荧光探针,通过将对结构变化敏感的荧光蛋白(cpEGFP)嵌入人源多巴胺受体,使多巴胺这一化学信号转化为荧光信号,再结合现有的成像技术即可实现。这一成果解决了如何在拥有数十亿个神经细胞、数万亿个突触连接的大脑中精确检测神经递质释放的一个难题。结合以上信息和所学知识判断,以下说法错误的是( )
A. 神经递质是一类在细胞间充当信息分子的特殊物质
B. DA与DA受体结合后会引起后者空间结构发生变化
C. DA探针与基因诊断中的基因探针的化学本质相同
D. DA探针荧光强度的变化能够反映出DA浓度的变化
11. “三多一少”是糖尿病患者的典型临床表现。长期高血糖会导致糖尿病眼、糖尿病足等。科研人员研究了高糖、高渗透压对兔角膜细胞的影响,结果如下图所示。下列说法不正确的是( )
A. 相同渗透压下,高糖组较甘露醇组对细胞的损伤比例相对较低
B. 同等高渗透压条件下,随着葡萄糖浓度升高,细胞损伤比例増加
C. 高糖组可能通过促进凋亡蛋白的磷酸化导致细胞损伤
D. 高糖组引起细胞损伤可能不只是通过提高渗透压实现的
12. 某人因食用不洁饮食出现腹痛、腹泻,经检查被诊断为细菌性痢疾,部分检查结果如下表所示。下列叙述正确的是( )
生理指标
测定值
正常值
腋下体温(℃)
38.9
36.0–37.4
白细胞计数(个•L-1)
1.5×1010
(4–10)×109
血钠浓度( mmol•L-1)
180
140–160
A. 此时患者白细胞数量增加,特异性免疫能力加强
B. 38.9℃时,患者体温调节功能丧失,自身免疫力低下
C. 患者的肠道内痢疾杆菌数量增加,可使用抗生素进行治疗
D. 患者血钠浓度升高会导致神经细胞Na+内流,动作电位增强
13. “绿水青山就是金山银山”,环境治理与经济可持续发展将是时代的主旋律。根据这一思想和生态学知识,下列说法错误的是( )
A. 温室效应加剧问题主要是通过各国的节能减排来解决
B. 生物圈是一个在物质和能量上都能够自给自足的系统
C. 生态农业遵循的生态学原理有物质循环再生和物种多样性
D. 坚持低碳生活方式有助于维持生物圈中碳循环的平衡
14. 使用现代生物科技手段达到所需目的的物质或过程,与生物体内有差异的是( )
A. 植物组织培养过程中形成的愈伤组织
B. PCR技术扩增基因时使用的DNA聚合酶
C. 动物细胞培养时细胞正常分裂的代数是有限的
D. 构建的基因表达载体中需要启动子来驱动转录
15. 单基因遗传病可以通过核酸杂交技术进行早期诊断。镰刀型细胞贫血症是一种在地中海地区发病率较高的单基因遗传病。有一对夫妇被检测出均为该致病基因的携带者,为了能生下健康的孩子,每次妊娠早期都进行产前诊断。下图为其产前核酸分子杂交诊断和结果示意图。下列叙述不正确的是
A. 可以利用光学显微镜检测某人是否患镰刀型细胞贫血症
B. 根据凝胶电泳带谱分析四个孩子中基因型纯合的是Ⅱ1和Ⅱ4
C. 检测突变基因转录的RNA分子,其核糖核苷酸序列为(—UGCACAA—)
D. 将正常的血红蛋白基因导入患者的骨髓造血干细胞中,可以达到治疗的目的
二、非选择题
16. 我国有近一亿公顷的盐碱地,大部分植物无法在此生存,而耐盐植物藜麦却能生长。通过研究藜麦叶片结构后发现,其表皮有许多盐泡细胞,该细胞体积是普通表皮细胞的100倍以上,里面没有叶绿体,Na+和Cl-在盐泡细胞的转运如下图所示。请回答问题。
(1)据图推测,藜麦的耐盐作用机制是通过_________的方式,将Na+和Cl-运送到表皮盐泡细胞的________(细胞器)中储存起来,从而避免高盐对其他细胞的影响。
(2)下表为藜麦盐泡细胞和其他几种普通植物的叶肉细胞膜中部分蛋白的相对表达量。其中____________(填下列选项字母)更可能是藜麦,理由是_________________。
A
B
C
D
Na+载体蛋白
8
12
5
11
Cl-载体蛋白
2
6
4
6
葡萄糖转运蛋白
38
28
66
68
(3)藜麦根系从土壤中吸收盐分是主动运输还是被动运输?有同学设计实验进行了探究。
①实验步骤:
a.取甲、乙两组生长发育基本相同的藜麦幼苗植株,放入适宜浓度的含有Na+、Cl-的溶液中。
b.甲组给予正常的细胞呼吸条件,乙组加入____________。
c.一段时间后____________。
②预测实验结果及结论:若乙组____________,说明藜麦从土壤中吸收盐分的方式是主动运输。
(4)研究人员尝试将藜麦中的耐盐基因转移到其他植物体内,从而培育新型耐盐植物。若要从分子水平上检测耐盐基因是否成功转入受体细胞,请写出两种常用的检测方法____________、____________。从经济价值和生态价值角度考虑,培育耐盐植物的主要意义是____________(写出两条)。
17. 学习下面的材料,并回答问题
油菜素内酯——第六大植物生长激素
1970年,研究者在油菜花粉中分离出一种具有极强生理活性的物质,它能够引起菜豆幼苗节间伸长弯曲、裂开等异常生长反应,并将其命名为油菜素。1979年,研究者从227kg油菜花粉中提取得到10mg的高活性结晶物,通过X光衍射和超微量子分析确定了其分子结构,认为是一种甾醇内酯化合物,并将其命名为油菜素内酯(Brassionolide,BR),BR是一种甾体化合物,广泛存在于植物界,对植物生长发育有多方面的调节作用,植物生理学家也将其称为“第六大植物生长激素”。
油菜素内酯通过促进细胞膜质子泵对H+的泵出,使自由空间酸导致细胞松弛,有利于细胞扩张,提高营养体的收获量,从而实现细胞的伸长生长。侯雷平等研究发现,油菜素内酯促进植物生长的主因是促进细胞膨大,其次才是促进细胞分裂。吴登如等用0.5mg/L表油菜素内酯处理绿豆幼苗,能显著促进上胚轴伸长生长,如果切除真叶则可抑制表油菜素内酯诱导的效应。
油菜素内酯可提高农作物的抗冷性、抗旱性与抗盐性。试验表明,油菜素内酯处理可降低在低温不利条件下细胞内离子的外渗,对生物膜起保护作用。研究结果表明,喷油菜素内酯-120可以使水稻的低温结实率提高40.1%;干旱胁迫时,油菜素内酯处理的玉米幼苗体内丙二醛(MDA)含量和相对电导率水平都远低于对照,并且在复水后都能迅速恢复到正常水平。另有研究表明,油菜素内酯浸种可增加小麦胚芽鞘长度、地上部分高度、根长、根数、地上部分干重与根干重,明显降低地上部分的膜透性,显著提高小麦的抗盐性。
吴少华等研究发现,油菜素内酯处理草莓,可使果形增大,单株产量提高,果实香气增浓,含糖量、平均可溶性固形物均明显增高,成熟期提前,对果实质地、色泽等性状则无明显影响。罗庆熙等所作研究表明,油菜素内酯可以促进黄瓜幼苗的营养生长,提高壮苗指数40%~69%,提高光合产物向叶片的分配率,增强叶片的生长发育,并且产量提高10%~17%。
油菜素内酯具有帮助蔬菜降解农药残留的生理作用。浙江大学农学院教授喻景权经研究后发现,在番茄、黄瓜等作物上喷洒多菌灵、毒死蜱和除虫菊酯等农药前,先喷洒少量油菜素内酯作预处理,可以降低农药残留30%~70%。2009年夏晓健以黄瓜为研究材料,证实黄瓜经油菜素内酯预处理后,促进农药代谢的效果具有广谱性,能够使氯氰菊酯、百菌清和多菌灵残留分别降低35%、50%和34%。汪季涛在2010年以番茄为材料,以农业生产中普遍使用的百菌清、多菌灵、毒死蜱和联苯菊酯为目标化合物,研究了油菜素内酯对农药药害的缓解以及促进农药降解的作用机理,得出在低浓度下百菌清的降解率均超过了60%,而非油菜素内酯预处理的对照中,百菌清降解率只有29%。
油菜素内酯人工合成的技术条件已经成熟,并且已经工业化生产。油菜素内酯在降低果蔬农药残留的生理作用已经得到初步证实,但不会对果蔬的生长和发育产生不良影响,反而有利于提高果蔬的品质。水果、蔬菜农药残留超标问题越来越受到社会各方面的关注。尤其是一些多次被曝光的高农药残留的蔬菜,如韭菜、菠菜、小白菜等。因食韭菜造成的农药中毒,全国每年发生多起。在强调生存质量的今天,如何保证农产品的安全性,已经引起了全世界的广泛关注,人们迫切需要探索切实降低作物中农药残留的途径和方法技术,保障农产品食用的安全性。减轻农药残留对人类造成的直接和间接危害,提高人们的生活水平和质量。
(1)油菜素内酯是一种植物激素,对植物生命活动起____________作用的____________有机物。
(2)请结合文中叙述解释油菜素内酯是如何促进细胞伸长的?________。
(3)油菜素内酯的作用有____
A. 促进植物细胞伸长与分裂 B. 降低果蔬农药残留
C. 提高作物抗逆性 D. 提高果蔬产质量
(4)请根据文中叙述说明油菜素内酯的使用前景:____________。(答出2点)
18. 果皮颜色是甜瓜重要的品质性状,常直接影响消费者的选择。在发育早期甜瓜果皮均为绿色,随着果实的发育,有些始终为绿色,有些则逐渐变为黄色或白色。如何提早确定果皮颜色是甜瓜育种的一项重要内容。
(1)研究者利用不同皮色的甜瓜植株进行实验,结果如下:
实验一
绿皮×黄皮
子代(F1)均为绿皮
实验二
实验一的F1自交
F2:绿皮270株、白皮61株、黄皮22株
实验三
实验一的F1与黄皮杂交
F2:绿皮42株、白皮15株、黄皮21株
由上述实验可知:F1属于________(选填“纯合子”或“杂合子”),推测的依据是______________。实验二中F2三种果皮颜色比例约为12:3:1,由此推断甜瓜皮色遗传遵循________规律,且________基因会抑制_______基因的表达,实验三的结果进一步验证了这一推测。实验二的F2中白皮的基因型有______种。
(2)研究证明,与甜瓜果皮白色形成的相关基因位于10号染色体上。为定位绿皮基因,研究者将多株绿皮、白皮和黄皮甜瓜分别建立混合基因库,进行全基因组重测序,最终结果见下图。据此判断与果皮绿色相关的基因应位于4号染色体上,依据是______________。
注:Δ(SNP-index)值超过0.5说明区间可能包含控制甜瓜果皮颜色的基因
(3)进一步研究发现4号染色体区域中的M基因与拟南芥中的A基因同源性很高。A基因指导合成的蛋白质参与叶绿素的积累,研究者通过实验(结果见图)证实M基因也具有这样的作用。该实验的设计大致思路是:提取授粉后不同天数的绿皮、黄皮、白皮甜瓜果皮中 _____________,经逆转录得到cDNA文库,比对在不同发育时期__________。
(4)研究者根据M基因的特异序列首先设计出_________,经PCR技术从黄皮和白皮甜瓜中克隆出相关基因,测序发现M基因中有一段13个碱基对缺失,研究者将这一小段序列开发为皮色基因的分子标记,可用于__________________。
19. 下图1为巴拿马运河区的卡腾湖食物网示意图。丽鱼是亚马逊河流域的一种本地鱼,曾偶然地被带入了巴拿马运河区的卡腾湖,随后生态学家对卡腾湖的生物生存状况和生态环境进行了长达数年的调查研究。
(1)卡腾湖的__________构成了一个生物群落。丽鱼既是一种可食用鱼类,又是一个捕食者,它的存在对当地鱼类种群造成了灾难性影响,对群落结构的影响也非常大。原来很常见的6~8种鱼类现在已完全消失或极为少见,丽鱼取代北梭鱼成为一个顶位肉食物种,也间接导致了其他捕食性动物数量的减少,北梭鱼、黑燕鸥和鹭鸟等几乎不见踪迹。从群落角度分析,引入丽鱼后对卡腾湖的主要影响是__________。
(2)科研工作者对卡腾湖中丽鱼的进行了持续研究,最终结果如上图2所示。引入的丽鱼能更好地在新生境中定居下来并迅速增长,其入侵最初几年的种群增长呈“J”形。但一段时间后,种群呈“S”形增长,原因是__________。综合图1、图2推测,在卡腾湖中,成年丽鱼最初主要是捕食__________(填图中字母),造成北梭鱼、黑燕鸥种群数量下降。
(3)近些年来,当地人对该湖做了大量的恢复工作,这需要以生态系统的自组织、自我调节功能为基础,遵循__________(至少答出两条)等生态学基本原理。采取物种的重新引入和生境的恢复或重建等一系列的措施,以便能够再建一个结构和功能完整的自然群落或生态系统。在恢复生态过程时,还需借助于排除入侵物种,引入和培植本地物种,考虑所要引人和培植的本地物种环境容纳量,种间关系,对环境的影响等因素,从而确定引入和培植生物的__________,这样做的目的是__________。
20. 肠道菌群与肿瘤密切相关:一方面可促进肿瘤的形成;另一方面益生菌群能促进树突状细胞的成熟与激活,且对免疫检查点抑制剂的疗效产生重要影响。免疫检查点是指免疫系统中存在的抑制受体和抑制信号通路,主要包括CTLA-4(表达于细胞毒性T细胞表面)、PD-1(多种T细胞表面的程序性死亡受体)和PD-L1(程序性死亡受体配体,能在多种肿瘤细胞上表达)如下图所示。
(1)肠道中所有的菌群构成一个__________,肠道菌群可通过多种途径激活NF-kB信号通路,已知该通路与Bcl-xL、Bcl-2等抗凋亡基因的有关,推测肠道菌群对肿瘤形成有促进作用的原因是_____________。
(2)T细胞需要信号刺激才能被充分激活,已知CD28是T细胞表面的一种信号刺激受体,CTLA-4和CD28有共同的配体(配体能与受体结合),请解释CTLA-4作为免疫抑制受体抑制T细胞活化的可能机制_____________。
(3)在肿瘤患者体内PD-1与PD-L1的表达均上调,分析由此出现肿瘤细胞免疫逃逸的原因是_____________。
(4)针对上述免疫逃逸,科研人员研制了免疫受体抑制剂,以_____________(填“阻断”或“促进”)免疫检查点分子与配体的结合。研究发现,肠道菌群中富含双歧杆菌等益生菌的小鼠与缺乏双歧杆菌等益生菌的小鼠相比较,应用PD-L1抑制剂后,富有双歧杆菌的小鼠中肿瘤的生长速度减缓,对照小鼠对PD-L1抑制剂治疗无明显反应。若要进一步验证上述益生菌的作用,需要进行的实验处理是_____________。
21. 基因驱动是指特定基因有偏向性地遗传给下一代的自然现象。研究发现,叶用莴苣(俗称生菜)细胞中的FANCM蛋白能够阻止减数分裂过程中交叉互换的发生,科学家借助CRISPR/Cas9基因编辑技术(原理如图1所示),研发出人工FANCM基因驱动系统,从而在叶用莴苣中实现了外部引入的基因多代遗传。图2表示利用基因驱动技术获得FANCM突变基因的过程,利用同源定向修复功能,可以使另一条同源染色体上也插入基因驱动元件,从而获得FANCM基因纯合突变体。
(1)图1中组成gRNA的单体是,gRNA的作用是_____________,为确定图2中基因驱动元件是否完整插入FANCM基因,最好选择的两组引物是_____________(从图2中P1-P4四种引物中选择)进行PCR。
(2)图2中科研人员首先构建了基因驱动元件,将其导入叶用莴苣细胞中,需要将其DNA序列插入到Ti质粒的T-DNA内部,原因是_____________,为提高导入成功率,常利用_____________处理农杆菌。
(3)用FANCM基因纯合突变体作为母本与野生型父本杂交,F1中有多达7%的植株为纯合突变体。请解释纯合突变体产生的原因是_____________。
(4)利用基因驱动技术获得FANCM基因突变纯合体,在叶用莴苣遗传育种中的应用价值是_____________。
(5)遗传学家研究发现,基因驱动技术几乎可以百分之百地使突变基因在该种群群体之间传播,某些生物学家曾提出把这种技术应用于消灭一些入侵物种,从而保护那些濒危物种,一些遗传学家立即呼吁增强这种技术的管制。请从生物技术安全性的角度简要谈谈你对该技术的看法。____________________。
2022考届高三统考卷 生物试卷
一、选择题
1. 动植物细胞普遍存在线粒体的融合和分裂现象。颗粒状线粒体可融合形成线条状线粒体,线条状线粒体可分裂为颗粒状线粒体。但是分裂异常会导致线粒体破碎,融合异常则会导致线粒体形态延长。科研人员将绿色荧光蛋白和红色荧光蛋白分别注入两个相邻的线粒体中,在1分钟之内观察到了这两个线粒体先融合后分裂的过程,且分裂后的两个线粒体均呈现黄色(绿色和红色叠加所致)。线粒体基因FZO编码线粒体外膜上的跨膜大分子蛋白GTPase,若该基因发生突变,突变细胞内观察不到线条状线粒体。下列说法错误的是( )
A. 线粒体的融合和分裂保持动态平衡有利于维持细胞内线粒体数量的相对稳定
B. 线粒体融合和分裂异常可能会影响线粒体的功能
C. 线粒体先融合再分裂的过程实现了线粒体间的物质交换
D. GTPase可能起到抑制线粒体融合的作用
【答案】D
【解析】
【分析】线粒体是有氧呼吸的主要场所,是细胞的“动力车间”,为生命活动提供能量。需能多的细胞,线粒体的数量多。线粒体中含有少量的DNA和RNA,因此线粒体是半自主性细胞器,它可以自主合成部分蛋白质。
【详解】A、线粒体通过不断的融合和分裂不仅保证了线粒体的大小、数目及分布的稳定性,同时完成新老线粒体的更新,对细胞代谢的意义很大,A正确;
B、根据题干信息“线粒体分裂异常会导致线粒体破碎,融合异常则会导致线粒体形态延长”,推测异常可能会影响线粒体的功能,B正确;
C、根据题干信息“科研人员将绿色荧光蛋白和红色荧光蛋白分别注入两个相邻的线粒体中,在1分钟之内观察到了这两个线粒体先融合后分裂的过程,且分裂后的两个线粒体均呈现黄色(绿色和红色叠加所致)”,推测整个过程中实现了线粒体间的物质交换,C正确;
D、根据题干信息“线粒体基因FZO编码线粒体外膜上的跨膜大分子蛋白GTPase,若该基因发生突变,突变细胞内观察不到线条状线粒体”,说明GTPase可能起到促进线粒体融合的作用,D错误;
故选D。
2. 物质的跨膜运输对动物细胞吸收营养至关重要,下图所示为小肠上皮细胞吸收葡萄糖的过程。据图分析,关于葡萄糖运输的表述中,正确的是( )
A. 小肠上皮细胞通过协助扩散的方式从组织液中吸收K+
B. 小肠上皮细胞借助载体向细胞内运输Na+需要消耗能量
C. 小肠上皮细胞吸收的葡萄糖需要借助载体Ⅱ进入内环境
D. 小肠上皮细胞从肠腔吸收葡萄糖的能量由ATP水解提供
【答案】C
【解析】
【分析】
据图分析,从肠腔吸收葡萄糖和Na+的载体为同种载体蛋白;小肠上皮细胞从组织液吸收K+并向组织液排出Na+均需载体蛋白和消耗ATP,所以小肠上皮细胞从组织液吸收K+并向组织液排出Na+的方式也为主动运输。
【详解】A、小肠上皮细胞从组织液中吸收K+需载体蛋白协助并消耗ATP,是主动运输,A错误;
B、小肠上皮细胞向细胞内运输Na+需要载体,但不消耗能量,属于协助扩散,B错误;
C、据图分析,小肠上皮细胞吸收的葡萄糖需要借助载体Ⅱ进入内环境(组织液),C正确;
D、小肠上皮细胞从肠腔吸收葡萄糖的能量由钠离子电化学梯度提供,D错误。
故选C。
3. 下列实验操作中,“先后”顺序正确的是( )
A. 检测细胞含有脂肪的实验时,染色后要先用酒精洗去浮色,再观察
B. 制作植物根尖细胞有丝分裂临时装片时,解离后要先染色,再漂洗
C. PCR技术扩增DNA时,设置的温度要逐步提高(55℃→72℃→94℃)
D. 提取光合色素时,加SiO2磨碎叶片后,再加无水乙醇和CaCO3溶解色素
【答案】A
【解析】
【分析】
PCR复制过程:①高温变性:DNA解旋过程;②低温复性:引物结合到互补链DNA上;③中温延伸:合成子链。提取色素时需要加入无水乙醇(溶解色素)、石英砂(使研磨更充分)和碳酸钙(防止色素被破坏)。
【详解】A、脂肪鉴定实验中经苏丹Ⅲ染液染色后需要先加50%酒精洗掉浮色,然后再观察,A正确;
B、制作植物根尖细胞有丝分裂临时装片时,步骤为解离→漂洗→染色→制片,B错误;
C、标准的PCR过程一般分为高温变性、低温复性和中温延伸三大步骤,故设置的实验温度顺序为94℃→55℃→72℃,C错误;
D、提取光合色素磨碎叶片时应同时加入SiO2、CaCO3和无水乙醇,D错误。
故选A。
4. 下列对细胞分化理解不正确的是( )
A. 在分化方向不同的组织细胞中,也有一些mRNA是相同的
B. 根尖分生区细胞分裂后形成根冠细胞经历了细胞分化过程
C. 细胞分化是受信号分子调控,基因进行选择性表达的结果
D. 具有分裂、分化能力的动物造血干细胞是未经分化的细胞
【答案】D
【解析】
【分析】
关于“细胞分化”,考生可以从以下几方面把握:(1)细胞分化是指在个体发育中,由一个或一种细胞增殖产生的后代,在形态、结构和生理功能上发生稳定性差异的过程。(2)细胞分化的特点:普遍性、稳定性、不可逆性。(3)细胞分化的实质:基因的选择性表达。(4)细胞分化的结果:使细胞的种类增多,功能趋于专门化。
【详解】A、在分化方向不同的组织细胞中,也有一些mRNA是相同的,如细胞呼吸酶基因表达产生的mRNA存在于所有细胞中,A正确;
B、根尖分生区细胞分裂后形成根冠细胞经历了细胞分化过程,细胞分化的结果是使细胞趋向于专门化,B正确;
C、细胞分化是是指在个体发育中,由一个或一种细胞增殖产生的后代,在形态、结构和生理功能上发生稳定性差异的过程,该过程受信号分子调控,是基因进行选择性表达的结果,C正确;
D、具有分裂、分化能力的动物造血干细胞是已经分化的细胞,只是其分化程度较低,D错误。
故选D。
5. 变异的有利和不利是相对的,有时对生物自身不利的变异却因利于人类所需而被人工选择保留下来,下列叙述中与此不符的是( )
A. 小麦穗即使成熟后也不会自动脱落
B. 大豆豆荚会随着成熟期的到来依次爆裂
C. 偶然发生的基因突变使兔子皮毛通身白色
D. 偶然发生的基因突变使安康羊出现短腿性状
【答案】B
【解析】
【分析】
1、基因突变是基因结构的改变,包括碱基对的增添、缺失或替换。基因突变发生的时间主要是细胞分裂的间期。基因突变的特征:基因突变在自然界是普遍存在的;变异是随机发生的、不定向的;基因突变的频率是很低的;多数是有害的,但不是绝对的,有利还是有害取决于生物变异的性状是否适应环境。
2、基因突变在进化中的意义:它是生物变异的根本来源,为生物进化提供了最初的原始材料,能使生物的性状出现差别,以适应不同的外界环境,是生物进化的重要因素之一。
【详解】A、小麦穗成熟后也不会自动脱落,对生物自身不利却因利于人类所需而被人工选择保留下来,A不符合题意;
B、大豆的豆荚会随着成熟期的到来依次爆裂,是对生物有利的变异,不利于人类收获,B符合题意;
C、基因突变使兔子皮毛通身白色易被天敌发现,对生物自身不利却因利于人类所需而被人工选择保留下来,C不符合题意;
D、基因突变使安康羊出现短腿性状,对生物自身不利却因利于人类所需而被人工选择保留下来,D不符合题意。
故选B。
6. 某种花的花色由独立遗传的两对等位基因控制,其机制如下图所示。下列分析不正确的是( )
A. 一种性状并非都是由一对等位基因控制,有的性状可由多对基因控制
B. 若紫花植株自交,子一代中出现其他花色个体,则亲本基因型为aaBb
C. 若纯合红花和纯合紫花杂交后代全为红花,则亲本红花基因型一定是AABB
D. 基因型为AaBb的植株自交,子一代花色性状分离比为红色:紫色=13:3
【答案】C
【解析】
【分析】
根据题干两对等位基因独立遗传,故遵循基因的自由组合定律;据图分析可知,B基因控制酶B的合成,A基因表达产物抑制B基因的表达,可知红花对应的基因型为A---、aabb,紫花基因型为aaB-。
【详解】A、基因与性状并不是简单的一一对应关系,据图可知,花色这一性状同时受两对等位基因控制,A正确;
B、据分析可知,紫花植株基因型为aaB-,紫花植株自交,子代出现其他花色个体,即发生性状分离,说明该亲本紫花植株为杂合子,即为aaBb,B正确;
C、纯合红花AAbb与紫花植株aaBB杂交,子代基因型为AaBb,全为红花,C错误;
D、基因型为AaBb的植株自交,子一代紫花aaB-所占比例为1/4×3/4=3/16,其余全为红花,即子一代花色性状分离比为红色:紫色=13:3,D正确。
故选C。
7. 某种蛾易被蝙蝠捕食,千百万年之后,一部分蛾感受到蝙蝠的超声波时,便会运用复杂的飞行模式,逃脱危险,其身体也发生了一些改变。蛾的变化也影响蝙蝠回声定位系统与捕食策略的改进。当变化后的蛾与祖先蛾人工交配后,产出的受精卵不具有生命力。下列相关叙述不正确的是( )
A. 变化后的蛾与祖先蛾存在生殖隔离
B. 蛾复杂飞行模式的形成是自然选择的结果
C. 蛾与蝙蝠间发生了协同(共同)进化
D. 祖先蛾种群的基因频率未发生改变
【答案】D
【解析】
【分析】本题考查的是与进化有关的知识,现代生物进化理论认为:种群是进化的基本单位,生物进化的实质是基因频率的定向改变,突变和基因重组是生物进化的原材料,自然选择决定生物进化的方向,隔离是物种形成的必要条件,共同进化导致生物多样性的形成。
【详解】生殖隔离指的是种群间的个体不能自由交配,或者交配后不能产生出可育后代,由题干信息可知变化后的蛾与祖先蛾人工交配后,产出的受精卵不具有生命力,说明变化后的蛾与祖先蛾存在生殖隔离,A正确;由于某种蛾易被蝙蝠捕食,只有感受到蝙蝠的超声波时,会运用复杂的飞行模式的蛾才有可能逃脱危险,被保留下来,不具有这种能力的蛾就被蝙蝠吃掉而淘汰了,因此蛾复杂飞行模式的形成是自然选择的结果,B正确;共同进化是指不同物种之间,生物与无机环境之间在相互影响中不断进化和发展的过程,在蛾与蝙蝠的生存斗争中,这两个物种相互选择,实现了共同进化,C正确;祖先蛾种群在进化过程中保留了一部分适应能力强的个体,淘汰了适应能力弱的个体,因此其种群的基因频率发生发改变,D错误;因此选D。
【点睛】熟悉现代生物进化理论的基本内容,并能从题干中获取有效信息,是解题的关键。
8. 基因编辑CRISPR/Cas9系统由Cas9蛋白和人工设计的gRNA构成。在gRNA引导下,Cas9与靶序列结合并将DNA双链切断。通过在Cas9基因中引入突变,获得了只有切割一条链活性的nCas9,可以实现C→T(C→A)或A→G(T→C)的碱基替换。下列相关说法不正确的是( )
A. gRNA与靶序列特异性结合遵循碱基互补配对原则
B. 利用CRISPR/Cas9系统可以使靶基因发生定点突变
C. 可设计gRNA与靶基因的启动子区域互补、从而抑制靶基因复制
D. 将CRISPR/Cas9技术应用人类疾病治疗时,需注意安全性及伦理问题
【答案】C
【解析】
【分析】
题图分析:CRISPR/Cas9系统由Cas9蛋白和人工设计的gRNA构成。在gRNA引导下,Cas9与靶序列结合并将DNA双链切断。通过在Cas9基因中引入突变,获得了只有切割一条链活性的nCas9。将nCas9与胞嘧啶脱氨酶或腺嘌呤脱氨酶融合,通过单碱基编辑技术,能够对靶位点进行精准的碱基编辑,最终可以分别实现C→T(G→A)或A→G(T→C)的碱基替换。
【详解】A、由图示分析可知,gRNA与靶序列特异性结合遵循碱基互补配对原则,引导Cas9蛋白进行切割,A正确;
B、利用CRISPR/Cas9系统可以使靶基因实现碱基替换,从而发生定点突变,B正确;
C、启动子在基因的首段,它是RNA聚合酶的结合位点,能控制着转录的开始,故可设计gRNA与靶基因的启动子区域互补、从而抑制靶基因的转录过程,C错误;
D、根据题意分析可知,CRISPR/Cas9系统基因编辑技术是利用该基因表达系统中的引导RNA能识别并结合特定的DNA序列,从而引导Cas9蛋白结合到相应位置并剪切DNA,最终实现对靶基因序列的编辑。由于其他DNA序列也含有与引导RNA互补配对的序列,造成引导RNA错误结合而出现脱靶现象,故将CRISPR/Cas9技术应用于人类疾病治疗时,特别要注意安全性和伦理方面的问题,D正确。
故选C。
【点睛】
9. 视网膜神经节细胞(RGC)可把视觉信号从眼睛传向大脑。DNA甲基化是在相关酶的作用下将甲基选择性地添加到DNA上。随年龄增长,DNA甲基化水平升高,使RGC受损后不可恢复,视力下降。科学家将OCT、SOX和KLF三个基因导入成年小鼠的RGC,改变其DNA甲基化水平,使受损后的RGC能长出新的轴突。下列相关分析不合理的是( )
A. 在视觉形成的反射弧中RGC属于神经中枢
B. DNA的甲基化水平会影响细胞中基因的表达
C. DNA甲基化不改变DNA碱基对的排列顺序
D. 自然状态下干细胞分化为RGC的过程不可逆
【答案】A
【解析】
【分析】
1、依题所述,视网膜神经节细胞(RGC)可把视觉信号从眼睛传向大脑,即将信号从感受器传向神经中枢,属于传入神经。
2、DNA甲基化是将甲基添加到DNA上,从而影响基因的正常转录。
【详解】A、形成视觉是在大脑皮层,不经过完整的反射弧,RGC属于传入神经,A错误;
B、DNA甲基化是将甲基添加到DNA上,影响基因的转录,从而影响基因的表达,B正确;
C、DNA甲基化是将甲基添加到DNA上,并不改变DNA的碱基序列,C正确;
D、在自然状态下,细胞的分化是持久的、不可逆的,D正确。
故选A。
【点睛】
10. 多巴胺(DA)是神经系统中关键的单胺类神经递质,广泛调节多种脊椎动物的许多复杂生理功能。为了实时监测体内多巴胺浓度的动态变化情况,我国科研人员开发出了一种新型DA荧光探针,通过将对结构变化敏感的荧光蛋白(cpEGFP)嵌入人源多巴胺受体,使多巴胺这一化学信号转化为荧光信号,再结合现有的成像技术即可实现。这一成果解决了如何在拥有数十亿个神经细胞、数万亿个突触连接的大脑中精确检测神经递质释放的一个难题。结合以上信息和所学知识判断,以下说法错误的是( )
A. 神经递质是一类在细胞间充当信息分子的特殊物质
B. DA与DA受体结合后会引起后者空间结构发生变化
C. DA探针与基因诊断中的基因探针的化学本质相同
D. DA探针荧光强度的变化能够反映出DA浓度的变化
【答案】D
【解析】
【分析】
神经递质是指由突触前神经元合成并在末梢处释放,经突触间隙扩散,特异性地作用于突触后神经元或效应器细胞上的受体,引致信号从突触前递质到突触后的一些化学物质
【详解】A、神经递质是一类充当信息分子的特殊物质,能引发突触后膜兴奋(传递兴奋,如乙酰胆碱)或抑制,A正确;
B、神经递质需要与突触后膜的特异性受体结合后才能发挥作用,DA与DA受体结合后会引起后者空间结构发生变化,从而使DA发挥作用,B正确;
C、DA探针与基因诊断中的基因探针都是一段带有检测标记,且顺序已知的,与目的基因互补的脱氧核苷酸链,C正确;
D、DA荧光探针只是使多巴胺这一化学信号转化为荧光信号,是定性检测而非定量检测,DA探针荧光强度的变化不能够反映出DA浓度的变化,D错误。
故选D。
11. “三多一少”是糖尿病患者的典型临床表现。长期高血糖会导致糖尿病眼、糖尿病足等。科研人员研究了高糖、高渗透压对兔角膜细胞的影响,结果如下图所示。下列说法不正确的是( )
A. 相同渗透压下,高糖组较甘露醇组对细胞的损伤比例相对较低
B. 同等高渗透压条件下,随着葡萄糖浓度升高,细胞损伤比例増加
C. 高糖组可能通过促进凋亡蛋白的磷酸化导致细胞损伤
D. 高糖组引起细胞损伤可能不只是通过提高渗透压实现的
【答案】B
【解析】
【分析】
从左至右分析第一图,随着外界溶质浓度的提高,细胞损伤率不断增加,且甘露醇组的损伤率大于葡萄糖,第二图中,200mmol/L葡萄糖+600mmol/L甘露醇对细胞损伤最大,第三图中高糖组凋亡蛋白的磷酸化程度最高,葡萄糖提高糖的含量,甘露醇提高渗透压。
【详解】A、根据分析,从第一图可以看出,在相同渗透压下,高糖组较甘露醇组对细胞的损伤比例相对较低,例如外界溶质浓度为400mmol/L时,葡萄糖的损伤率为25.4%,而甘露醇组为46.2%,A正确;
B、从图一看出,当外界浓度为800mmol/L时,细胞损率为100%,此时再提高葡萄糖浓度,损伤率也不会增加,B错误;
C、从图三看出,高糖组凋亡蛋白的磷酸化程度最高,可以推测高糖组可能通过促进凋亡蛋白的磷酸化导致细胞损伤,C正确;
D、如果高糖组引起细胞损伤只是通过提高渗透压实现的,则高糖组和高渗透压组的凋亡蛋白的磷酸化程度基本一致,且高糖组的细胞损伤率也会较高,但从图三中看出高糖组凋亡蛋白的磷酸化程度比高渗透压组高,图二中,600mmol/L葡萄糖+200mmol/L甘露醇的细胞损伤率也会较高,与图二结果不一致,因此可以推测高糖组引起细胞损伤可能不只是通过提高渗透压实现的,D正确。
故选B。
【点睛】
12. 某人因食用不洁饮食出现腹痛、腹泻,经检查被诊断为细菌性痢疾,部分检查结果如下表所示。下列叙述正确的是( )
生理指标
测定值
正常值
腋下体温(℃)
38.9
36.0–37.4
白细胞计数(个•L-1)
1.5×1010
(4–10)×109
血钠浓度( mmol•L-1)
180
140–160
A. 此时患者白细胞数量增加,特异性免疫能力加强
B. 38.9℃时,患者体温调节功能丧失,自身免疫力低下
C. 患者的肠道内痢疾杆菌数量增加,可使用抗生素进行治疗
D. 患者血钠浓度升高会导致神经细胞Na+内流,动作电位增强
【答案】C
【解析】
【分析】
1、表格分析:与正常值比较,该患者的体温升高,白细胞数升高,血钠浓度升高。
2、体温恒定调节:
【详解】A、患者白细胞数量增加,非特异性免疫能力加强,A错误;
B、患者的体温升高是机体免疫过程中相关因素刺激了下丘脑中的体温调节中枢产生的,不是体温调节功能丧失,B错误;
C、抗生素能破坏细菌的细胞壁,可用抗生素杀死痢疾杆菌,C正确;
D、患者血钠浓度升高会导致细胞外液Na+内流,动作电位增强,而不是神经细胞Na+内流,D错误。
故选C。
【点睛】
13. “绿水青山就是金山银山”,环境治理与经济可持续发展将是时代的主旋律。根据这一思想和生态学知识,下列说法错误的是( )
A. 温室效应加剧问题主要是通过各国的节能减排来解决
B. 生物圈是一个在物质和能量上都能够自给自足的系统
C. 生态农业遵循的生态学原理有物质循环再生和物种多样性
D. 坚持低碳生活方式有助于维持生物圈中碳循环的平衡
【答案】B
【解析】
【分析】
1、能量流动的特点是:单向流动,逐级递减。
2、生物多样性的价值:(1)直接价值:对人类有食用、药用和工业原料等使用意义,以及有旅游观赏、科学研究和文学艺术创作等非实用意义的。(2)间接价值:对生态系统起重要调节作用的价值(生态功能)。(3)潜在价值:目前人类不清楚的价值。
【详解】A、温室效应形成的主要原因是化石燃料的燃烧,因此应对温室效应加剧问题主要通过各国节能减排来解决,A正确;
B、生物圈是一个在物质上都能自给自足的系统,但生态系统中的能量是单向流动,逐级递减的,不能自给自足,必须得到来自外界的能量补充,如太阳能,B错误;
C、生态农业遵循的生态学原理有物质循环再生和物种多样性,可以提高生态系统的稳定性,使废物资源化,提高农产品的产量并减少环境污染,C正确;
D、由于化石燃料的大量开采使用,使碳循环不平衡,导致温室效应的发生,因此低碳生活方式有助于维持生物圈中碳循环的平衡,D正确。
故选B。
14. 使用现代生物科技手段达到所需目的的物质或过程,与生物体内有差异的是( )
A. 植物组织培养过程中形成的愈伤组织
B. PCR技术扩增基因时使用的DNA聚合酶
C. 动物细胞培养时细胞正常分裂的代数是有限的
D. 构建的基因表达载体中需要启动子来驱动转录
【答案】B
【解析】
【分析】
1、转录过程需要启动子来驱动。
2、PCR技术的条件:模板DNA、四种脱氧核苷酸、一对引物、热稳定DNA聚合酶(Taq酶)。
3、正常动物细胞的分裂能力是有限的,传代次数也是有限的。
【详解】A、植物组织培养过程中通过脱分化形成愈伤组织的过程进行有丝分裂,细胞内遗传物质不变,与生物体无差异,A错误;
B、PCR技术扩增基因时使用的DNA聚合酶是热稳定DNA聚合酶,而体内DNA复制所用的酶不能耐高温,这与题意相符,B正确;
C、动物细胞培养时细胞正常分裂的代数是有限的,体内细胞分裂的代数也是有限的,与题意不符,C错误;
D、构建的基因表达载体中需要启动子来驱动转录,体内转录过程也需要启动子来驱动,与题意不符,D错误。
故选B。
15. 单基因遗传病可以通过核酸杂交技术进行早期诊断。镰刀型细胞贫血症是一种在地中海地区发病率较高的单基因遗传病。有一对夫妇被检测出均为该致病基因的携带者,为了能生下健康的孩子,每次妊娠早期都进行产前诊断。下图为其产前核酸分子杂交诊断和结果示意图。下列叙述不正确的是
A. 可以利用光学显微镜检测某人是否患镰刀型细胞贫血症
B. 根据凝胶电泳带谱分析四个孩子中基因型纯合的是Ⅱ1和Ⅱ4
C. 检测突变基因转录的RNA分子,其核糖核苷酸序列为(—UGCACAA—)
D. 将正常的血红蛋白基因导入患者的骨髓造血干细胞中,可以达到治疗的目的
【答案】B
【解析】
【分析】一对夫妇被检测出均为该致病基因的携带者,故该病是常染色体隐性遗传病。且正常的B基因会出现2条条带,突变的b基因能出现1种条带。故Ⅱ1基因型为BB,Ⅱ2为bb,Ⅱ3的基因型为Bb,Ⅱ4基因型为BB。
【详解】镰刀型细胞贫血症患者的红细胞形态会变成镰刀型,故可以用显微镜观察,A正确;结合电泳结果可知,Ⅱ1基因型为BB,Ⅱ2为bb,Ⅱ3的基因型为Bb,Ⅱ4基因型为BB,其中纯合的是Ⅱ1、Ⅱ2和Ⅱ4,B错误;突变基因的序列为-ACGTGTT-,故转录的mRNA的序列是-UGCACAA-,C正确;该病是由于致病基因b引起的,故把正常的血红蛋白基因导入患者的骨髓造血干细胞,可以治疗该病,D正确。故选B。
二、非选择题
16. 我国有近一亿公顷的盐碱地,大部分植物无法在此生存,而耐盐植物藜麦却能生长。通过研究藜麦叶片结构后发现,其表皮有许多盐泡细胞,该细胞体积是普通表皮细胞的100倍以上,里面没有叶绿体,Na+和Cl-在盐泡细胞的转运如下图所示。请回答问题。
(1)据图推测,藜麦的耐盐作用机制是通过_________的方式,将Na+和Cl-运送到表皮盐泡细胞的________(细胞器)中储存起来,从而避免高盐对其他细胞的影响。
(2)下表为藜麦盐泡细胞和其他几种普通植物的叶肉细胞膜中部分蛋白的相对表达量。其中____________(填下列选项字母)更可能是藜麦,理由是_________________。
A
B
C
D
Na+载体蛋白
8
12
5
11
Cl-载体蛋白
2
6
4
6
葡萄糖转运蛋白
38
28
66
68
(3)藜麦根系从土壤中吸收盐分是主动运输还是被动运输?有同学设计实验进行了探究。
①实验步骤:
a.取甲、乙两组生长发育基本相同的藜麦幼苗植株,放入适宜浓度的含有Na+、Cl-的溶液中。
b.甲组给予正常的细胞呼吸条件,乙组加入____________。
c.一段时间后____________。
②预测实验结果及结论:若乙组____________,说明藜麦从土壤中吸收盐分的方式是主动运输。
(4)研究人员尝试将藜麦中的耐盐基因转移到其他植物体内,从而培育新型耐盐植物。若要从分子水平上检测耐盐基因是否成功转入受体细胞,请写出两种常用的检测方法____________、____________。从经济价值和生态价值角度考虑,培育耐盐植物的主要意义是____________(写出两条)。
【答案】(1) ①. 主动运输 ②. 液泡
(2) ①. D ②. 盐泡细胞从表皮细胞通过主动运输吸收大量Na+、Cl-,需要较多的两种离子的载体蛋白,且盐泡细胞中没有叶绿体,不能生产有机物供能,细胞所需能量只能通过其他细胞转运的葡萄糖分解提供,因此葡萄糖转运蛋白需要量也较高
(3) ①. 细胞呼吸抑制剂 ②. 测定两组植株根系对Na+、Cl-的吸收速率 ③. 吸收速率明显小于甲组吸收速率或基本不吸收
(4) ①. 用耐盐基因制作成的探针进行DNA分子杂交; ②. 通过PCR技术扩增目的基因,然后通过电泳技术鉴定 ③. 通过大面积种植耐盐植物,提高土地利用率,减缓土壤盐碱化程度、改良土壤,改善盐碱地的生态环境、提高生物多样性
【解析】
【分析】1.物质跨膜运输的方式包括自由扩散、协助扩散、主动运输,自由扩散不需要载体和能量;协助扩散需要载体,但不需要能量;主动运输需要载体,也需要能量;自由扩散和协助扩散是由高浓度向低浓度运输,是被动运输。
2.目的基因的检测与鉴定:①分子水平上的检测:检测转基因生物染色体的DNA是否插入目的基因--DNA分子杂交技术;检测目的基因是否转录出了mRNA--分子杂交技术;检测目的基因是否翻译成蛋白质--抗原-抗体杂交技术。②个体水平上的鉴定:抗虫鉴定、抗病鉴定、活性鉴定等。
【小问1详解】
据图推测,藜麦的耐盐作用机制是通过主动运输的方式,将Na+和Cl-运送到表皮盐泡细胞的液泡中储存起来,从而避免高盐对其他细胞的影响,保证了其他细胞的正常生理活动。
【小问2详解】
由题干信息可知,三种载体蛋白的含量均相对较高的为盐泡细胞,因为盐泡细胞需要从表皮细胞通过主动运输吸收大量Na+、Cl-,需要较多的Na+、Cl-载体蛋白,同时由于盐泡细胞内无叶绿体,不能生产有机物供能,细胞所需能量只能通过其他细胞转运的葡萄糖分解提供,因此葡萄糖转运蛋白需要量也较高,所以D更可能是藜麦的盐泡细胞。
【小问3详解】
本实验的目的是探究藜麦根系从土壤中吸收盐分是主动运输还是被动运输,根据主动运输和被动运输的条件来看,实验的自变量应该是是否能进行正常的细胞呼吸,因变量是比较外界溶液中离子浓度的大小(或测定两组植株根系对Na+、Cl-的吸收速率),据此实验过程如下:
a.分组、编号:取甲、乙两组生长发育基本相同的藜麦幼苗植株,放入适宜浓度的含有Na+、Cl-的溶液中。
b.给与不同处理:甲组给予正常的细胞呼吸条件(对照组),乙组加入细胞呼吸抑制剂(实验组)。
c.一段时间后测定两组植株根系对Na+、Cl-的吸收速率。
②若藜麦从土壤中吸收盐分的方式是主动运输:若乙组吸收速率明显小于甲组吸收速率或基本不吸收,这说明其运输方式需要消耗能量,因而藜麦从土壤中吸收盐分为主动运输方式。
【小问4详解】
若要从分子水平上检测耐盐基因是否成功转入受体细胞,通常用DNA分子杂交技术检测目的基因是否成功转入受体细胞,具体做法是用耐盐基因制作成的探针进行DNA分子杂交(或用该探针进行RNA分子杂交),或通过PCR技术扩增目的基因,然后通过电泳技术鉴定。 培育耐盐植物后,通过大面积种植,提高土地利用率,提高了经济效益,也能改良土壤,减缓土壤盐碱化程度、改善盐碱地的生态环境、提高生物多样性,避免了环境的进一步恶化。
【点睛】熟知物质进出细胞的各种方式的特点和实例是解答本题的关键,辨图能力是本题考查的基本能力,掌握细胞的结构和功能以及基因工程中目的基因的检测和鉴定的方法是解答本题的另一关键,实验设计能力也是本题的重要考点。
17. 学习下面的材料,并回答问题
油菜素内酯——第六大植物生长激素
1970年,研究者在油菜花粉中分离出一种具有极强生理活性的物质,它能够引起菜豆幼苗节间伸长弯曲、裂开等异常生长反应,并将其命名为油菜素。1979年,研究者从227kg油菜花粉中提取得到10mg的高活性结晶物,通过X光衍射和超微量子分析确定了其分子结构,认为是一种甾醇内酯化合物,并将其命名为油菜素内酯(Brassionolide,BR),BR是一种甾体化合物,广泛存在于植物界,对植物生长发育有多方面的调节作用,植物生理学家也将其称为“第六大植物生长激素”。
油菜素内酯通过促进细胞膜质子泵对H+泵出,使自由空间酸导致细胞松弛,有利于细胞扩张,提高营养体的收获量,从而实现细胞的伸长生长。侯雷平等研究发现,油菜素内酯促进植物生长的主因是促进细胞膨大,其次才是促进细胞分裂。吴登如等用0.5mg/L表油菜素内酯处理绿豆幼苗,能显著促进上胚轴伸长生长,如果切除真叶则可抑制表油菜素内酯诱导的效应。
油菜素内酯可提高农作物的抗冷性、抗旱性与抗盐性。试验表明,油菜素内酯处理可降低在低温不利条件下细胞内离子的外渗,对生物膜起保护作用。研究结果表明,喷油菜素内酯-120可以使水稻的低温结实率提高40.1%;干旱胁迫时,油菜素内酯处理的玉米幼苗体内丙二醛(MDA)含量和相对电导率水平都远低于对照,并且在复水后都能迅速恢复到正常水平。另有研究表明,油菜素内酯浸种可增加小麦胚芽鞘长度、地上部分高度、根长、根数、地上部分干重与根干重,明显降低地上部分的膜透性,显著提高小麦的抗盐性。
吴少华等研究发现,油菜素内酯处理草莓,可使果形增大,单株产量提高,果实香气增浓,含糖量、平均可溶性固形物均明显增高,成熟期提前,对果实质地、色泽等性状则无明显影响。罗庆熙等所作研究表明,油菜素内酯可以促进黄瓜幼苗的营养生长,提高壮苗指数40%~69%,提高光合产物向叶片的分配率,增强叶片的生长发育,并且产量提高10%~17%。
油菜素内酯具有帮助蔬菜降解农药残留的生理作用。浙江大学农学院教授喻景权经研究后发现,在番茄、黄瓜等作物上喷洒多菌灵、毒死蜱和除虫菊酯等农药前,先喷洒少量油菜素内酯作预处理,可以降低农药残留30%~70%。2009年夏晓健以黄瓜为研究材料,证实黄瓜经油菜素内酯预处理后,促进农药代谢的效果具有广谱性,能够使氯氰菊酯、百菌清和多菌灵残留分别降低35%、50%和34%。汪季涛在2010年以番茄为材料,以农业生产中普遍使用的百菌清、多菌灵、毒死蜱和联苯菊酯为目标化合物,研究了油菜素内酯对农药药害的缓解以及促进农药降解的作用机理,得出在低浓度下百菌清的降解率均超过了60%,而非油菜素内酯预处理的对照中,百菌清降解率只有29%。
油菜素内酯人工合成的技术条件已经成熟,并且已经工业化生产。油菜素内酯在降低果蔬农药残留的生理作用已经得到初步证实,但不会对果蔬的生长和发育产生不良影响,反而有利于提高果蔬的品质。水果、蔬菜农药残留超标问题越来越受到社会各方面的关注。尤其是一些多次被曝光的高农药残留的蔬菜,如韭菜、菠菜、小白菜等。因食韭菜造成的农药中毒,全国每年发生多起。在强调生存质量的今天,如何保证农产品的安全性,已经引起了全世界的广泛关注,人们迫切需要探索切实降低作物中农药残留的途径和方法技术,保障农产品食用的安全性。减轻农药残留对人类造成的直接和间接危害,提高人们的生活水平和质量。
(1)油菜素内酯是一种植物激素,对植物生命活动起____________作用的____________有机物。
(2)请结合文中叙述解释油菜素内酯是如何促进细胞伸长的?________。
(3)油菜素内酯的作用有____
A. 促进植物细胞伸长与分裂 B. 降低果蔬农药残留
C. 提高作物抗逆性 D. 提高果蔬产质量
(4)请根据文中叙述说明油菜素内酯的使用前景:____________。(答出2点)
【答案】(1) ①. 调节
②. 微量
(2)油菜素内酯通过促进细胞膜质子泵对H+的泵出,使自由空间酸导致细胞松弛,有利于细胞扩张,提高营养体的收获量,从而实现细胞的伸长生长 (3)ABCD
(4)油菜素内酯可用于促进细胞的伸长生长和促进细胞分裂;帮助蔬菜降解农药残留;提高农作物的抗冷性、抗旱性与抗盐性;提高果蔬产质量
【解析】
【分析】分析题干信息可知油菜素内酯是一种甾体化合物,对植物生长发育有多方面的调节作用。
【小问1详解】
植物激素是植物体产生的能从产生部位运输到作用部位,对植物的生长发育起调节作用的微量有机物。
【小问2详解】
油菜素内酯通过促进细胞膜质子泵对H+的泵出,使自由空间酸导致细胞松弛,有利于细胞扩张,提高营养体的收获量,从而实现细胞的伸长生长。
【小问3详解】
A、油菜素内酯能促进细胞的伸长生长,也能促进细胞分裂,A正确;
B、油菜素内酯具有帮助蔬菜降解农药残留的生理作用,B正确;
C、油菜素内酯可提高农作物的抗冷性、抗旱性与抗盐性,C正确;
D、油菜素内酯处理草莓,可使果形增大,单株产量提高,果实香气增浓,含糖量、平均可溶性固形物均明显增高,成熟期提前,D正确。
故选ABCD。
【小问4详解】
油菜素内酯可用于促进细胞的伸长生长和促进细胞分裂;帮助蔬菜降解农药残留;提高农作物的抗冷性、抗旱性与抗盐性;提高果蔬产质量。
【点睛】本题主要考查油菜素内酯的内容,要求考生识记相关知识,并结合所学知识准确答题。
18. 果皮颜色是甜瓜重要的品质性状,常直接影响消费者的选择。在发育早期甜瓜果皮均为绿色,随着果实的发育,有些始终为绿色,有些则逐渐变为黄色或白色。如何提早确定果皮颜色是甜瓜育种的一项重要内容。
(1)研究者利用不同皮色的甜瓜植株进行实验,结果如下:
实验一
绿皮×黄皮
子代(F1)均为绿皮
实验二
实验一F1自交
F2:绿皮270株、白皮61株、黄皮22株
实验三
实验一的F1与黄皮杂交
F2:绿皮42株、白皮15株、黄皮21株
由上述实验可知:F1属于________(选填“纯合子”或“杂合子”),推测的依据是______________。实验二中F2三种果皮颜色比例约为12:3:1,由此推断甜瓜皮色遗传遵循________规律,且________基因会抑制_______基因的表达,实验三的结果进一步验证了这一推测。实验二的F2中白皮的基因型有______种。
(2)研究证明,与甜瓜果皮白色形成的相关基因位于10号染色体上。为定位绿皮基因,研究者将多株绿皮、白皮和黄皮甜瓜分别建立混合基因库,进行全基因组重测序,最终结果见下图。据此判断与果皮绿色相关的基因应位于4号染色体上,依据是______________。
注:Δ(SNP-index)值超过0.5说明区间可能包含控制甜瓜果皮颜色的基因
(3)进一步研究发现4号染色体区域中的M基因与拟南芥中的A基因同源性很高。A基因指导合成的蛋白质参与叶绿素的积累,研究者通过实验(结果见图)证实M基因也具有这样的作用。该实验的设计大致思路是:提取授粉后不同天数的绿皮、黄皮、白皮甜瓜果皮中 _____________,经逆转录得到cDNA文库,比对在不同发育时期__________。
(4)研究者根据M基因的特异序列首先设计出_________,经PCR技术从黄皮和白皮甜瓜中克隆出相关基因,测序发现M基因中有一段13个碱基对缺失,研究者将这一小段序列开发为皮色基因的分子标记,可用于__________________。
【答案】 ①. 杂合子 ②. 自交后代出现了性状分离 ③. 自由组合 ④. 绿皮 ⑤. 白皮 ⑥. 2 ⑦. 在全基因组上共有两个峰值超过0.5,分别位于4号和10号染色体。已知白皮基因位于10号染色体,推测绿皮基因位于4号染色体 ⑧. RNA ⑨. 三种果皮甜瓜中M基因的表达(或转录)情况 ⑩. 引物 ⑪. 更早确定甜瓜果皮的颜色
【解析】
【分析】
分析表格:实验一的F1自交,F2中绿皮270株、白皮61株、黄皮22株,比例约为12∶3∶1,属于9∶3∶3∶1的变式,说明甜瓜皮色受两对等位基因控制,遵循基因的自由组合定律;实验一的F1与黄皮杂交,F2中绿皮42株、白皮15株、黄皮21株,该比例约为2∶1∶1,说明为测交。综合两组实验可知,子一代为双杂合子,亲本为双显性的纯合子与双隐性个体。
【详解】(1)由分析可知:F1自交后代出现了性状分离,故F1属于杂合子。实验二中F2三种果皮颜色比例约为12∶3∶1,由此推断甜瓜皮色遗传遵循基因的自由组合定律,且绿皮基因会抑制白皮基因的表达,实验三的结果为绿皮42株∶白皮15株∶黄皮21株≈2∶1∶1,进一步验证了这一推测。 实验二的F2中白皮为单显性个体,基因型有2种。
(2)由两图结果可知:在全基因组上共有两个峰值超过0.5,分别位于4号和10号染色体,而题干已明确白皮基因位于10号染色体,且两对基因遵循自由组合定律,说明两对基因位于两对非同源染色体上,故推测绿皮基因位于4号染色体。
(3)由题干信息可知:为验证M基因具有指导合成的蛋白质参与叶绿素的积累,可提取授粉后不同天数的绿皮、黄皮、白皮甜瓜果皮中RNA经逆转录得到cDNA文库,根据柱形图的横、纵坐标含义可知,应比对在不同发育时期三种果皮甜瓜中M基因的表达情况。
(4)研究者根据M基因的特异序列首先设计出引物,经PCR技术从黄皮和白皮甜瓜中克隆出相关基因,测序发现M基因中有一段13个碱基对缺失,研究者将这一小段序列开发为皮色基因的分子标记,可用于更早确定甜瓜果皮的颜色。
【点睛】本题考查自由组合定律的应用和相关基因的定位,意在考查考生对自由组合定律实质的理解和获取信息的能力。
19. 下图1为巴拿马运河区的卡腾湖食物网示意图。丽鱼是亚马逊河流域的一种本地鱼,曾偶然地被带入了巴拿马运河区的卡腾湖,随后生态学家对卡腾湖的生物生存状况和生态环境进行了长达数年的调查研究。
(1)卡腾湖的__________构成了一个生物群落。丽鱼既是一种可食用鱼类,又是一个捕食者,它的存在对当地鱼类种群造成了灾难性影响,对群落结构的影响也非常大。原来很常见的6~8种鱼类现在已完全消失或极为少见,丽鱼取代北梭鱼成为一个顶位肉食物种,也间接导致了其他捕食性动物数量的减少,北梭鱼、黑燕鸥和鹭鸟等几乎不见踪迹。从群落角度分析,引入丽鱼后对卡腾湖的主要影响是__________。
(2)科研工作者对卡腾湖中丽鱼进行了持续研究,最终结果如上图2所示。引入的丽鱼能更好地在新生境中定居下来并迅速增长,其入侵最初几年的种群增长呈“J”形。但一段时间后,种群呈“S”形增长,原因是__________。综合图1、图2推测,在卡腾湖中,成年丽鱼最初主要是捕食__________(填图中字母),造成北梭鱼、黑燕鸥种群数量下降。
(3)近些年来,当地人对该湖做了大量的恢复工作,这需要以生态系统的自组织、自我调节功能为基础,遵循__________(至少答出两条)等生态学基本原理。采取物种的重新引入和生境的恢复或重建等一系列的措施,以便能够再建一个结构和功能完整的自然群落或生态系统。在恢复生态过程时,还需借助于排除入侵物种,引入和培植本地物种,考虑所要引人和培植的本地物种环境容纳量,种间关系,对环境的影响等因素,从而确定引入和培植生物的__________,这样做的目的是__________。
【答案】(1) ①. 所有生物 ②. 物物种丰富度明显降低,群落结构变得简单
(2) ①. 资源和空间总是有限的,当种群密度增大时,种内竞争就会加剧,会使种群的出生率降低,死亡率升高 ②. E
(3) ①. 整体、协调、循环、自生 ②. (合适的)种类和比例 ③. 既维持生态系统的稳定性,又确保野生动植物资源的可持续发展
【解析】
【分析】2、群落:在一定生活环境中的所有生物种群的总和.群落水平上研究的问题:物种丰富度、群落结构(包括垂直结构和水平结构)、种间关系、群落演替等。
3、生态学基本原理包括:整体、协调、循环、自生。
【小问1详解】
群落是指生活在一定区域内各种生物种群的集合,卡腾湖的所有生物构成了一个生物群落。由于丽鱼的引入,原来很常见的6~8种鱼类现在已完全消失或极为少见,也间接导致了其他捕食性动物数量的减少,北梭鱼、黑燕鸥和鹭鸟等几乎不见踪迹,使卡腾湖的物种丰富度明显降低,群落结构变得简单。
【小问2详解】
丽鱼入侵最初几年的种群增长呈“J”型,由于资源和空间总是有限的,当种群密度增大时,种内竞争就会加剧,会使种群的出生率降低,死亡率升高,,故一段时间后,丽鱼种群呈“S”型增长。据图可知,北梭鱼、黑燕鸥直接或间接以E为食,成年丽鱼最初主要是捕食E,E的减少导致北梭鱼、黑燕鸥种群数量下降。
【小问3详解】
生态学基本原理包括整体、协调、循环、自生,近些年来,当地人对该湖所所做的生态恢复工作,应以生态系统的自组织、自我调节功能为基础,遵循整体、协调、循环、自生等生态学基本原理,在恢复生态过程时,还需借助于排除入侵物种,引入和培植本地物种,考虑所要引人和培植的本地物种环境容纳量,种间关系,对环境的影响等因素,从而确定引入和培植生物的种类和比例,已达到既维持生态系统的稳定性,又确保野生动植物资源的可持续发展的目的。
【点睛】本题考查了种群的数量变化、群落的种间关系以及生态工程的原理等相关知识,意在考查考生把握知识的要点,加强知识间内在联系的能力。
20. 肠道菌群与肿瘤密切相关:一方面可促进肿瘤的形成;另一方面益生菌群能促进树突状细胞的成熟与激活,且对免疫检查点抑制剂的疗效产生重要影响。免疫检查点是指免疫系统中存在的抑制受体和抑制信号通路,主要包括CTLA-4(表达于细胞毒性T细胞表面)、PD-1(多种T细胞表面的程序性死亡受体)和PD-L1(程序性死亡受体配体,能在多种肿瘤细胞上表达)如下图所示。
(1)肠道中所有的菌群构成一个__________,肠道菌群可通过多种途径激活NF-kB信号通路,已知该通路与Bcl-xL、Bcl-2等抗凋亡基因的有关,推测肠道菌群对肿瘤形成有促进作用的原因是_____________。
(2)T细胞需要信号刺激才能被充分激活,已知CD28是T细胞表面的一种信号刺激受体,CTLA-4和CD28有共同的配体(配体能与受体结合),请解释CTLA-4作为免疫抑制受体抑制T细胞活化的可能机制_____________。
(3)在肿瘤患者体内PD-1与PD-L1的表达均上调,分析由此出现肿瘤细胞免疫逃逸的原因是_____________。
(4)针对上述免疫逃逸,科研人员研制了免疫受体抑制剂,以_____________(填“阻断”或“促进”)免疫检查点分子与配体的结合。研究发现,肠道菌群中富含双歧杆菌等益生菌的小鼠与缺乏双歧杆菌等益生菌的小鼠相比较,应用PD-L1抑制剂后,富有双歧杆菌的小鼠中肿瘤的生长速度减缓,对照小鼠对PD-L1抑制剂治疗无明显反应。若要进一步验证上述益生菌的作用,需要进行的实验处理是_____________。
【答案】(1) ①. 群落 ②. 通过激活NF-kB信号通路增强抗凋亡基因的表达,促进肿瘤细胞的存活和增殖,进而对肿瘤的形成起到促进作用
(2)CTLA-4与配体的亲和力强于CD28,因而能阻止CD28对 T细胞的活化,因而CTLA-4可作为免疫抑制剂
(3)T细胞表面的程序性死亡受体的PD-1分子一旦被肿瘤细胞表面的PD-L1激活,将启动自身的凋亡程序,进而避免了 T细胞对肿瘤细胞的识别和攻击,使肿瘤细胞实现免疫逃逸
(4) ①. 阻断 ②. 给对照组小鼠口服含有双歧杆菌的益生菌
【解析】
【分析】1.细胞凋亡是由基因决定的细胞编程序死亡的过程。细胞凋亡是生物体正常的生命历程,对生物体是有利的,而且细胞凋亡贯穿于整个生命历程。细胞凋亡是生物体正常发育的基础、能维持组织细胞数目的相对稳定、是机体的一种自我保护机制。在成熟的生物体内,细胞的自然更新、被病原体感染的细胞的清除,是通过细胞凋亡完成的。
2.细胞免疫过程为:(1)感应阶段:吞噬细胞摄取和处理抗原,并暴露出其抗原决定簇,然后将抗原呈递给T细胞;(2)反应阶段:T细胞接受抗原刺激后增殖、分化形成记忆细胞和效应T细胞,同时T细胞能合成并分泌淋巴因子,增强免疫功能。(3)效应阶段:效应T细胞发挥效应。
【小问1详解】
肠道中所有的菌群是肠道环境中多种微生物的总称,因而构成一个群落,肠道菌群可通过多种途径激活NF-kB信号通路,已知该通路与Bcl-xL、Bcl-2等抗凋亡基因的有关,据此可推测肠道菌群通过多种途径激活NF-kB信号,从而促进了Bcl-xL、Bcl-2等抗凋亡基因的表达,进而促进肿瘤细胞的存活和增殖,实现了对肿瘤形成的促进作用。
【小问2详解】
T细胞需要信号刺激才能被充分激活,已知CD28是T细胞表面的一种信号刺激受体,CTLA-4和CD28有共同的配体,可能由于CTLA4与配体的亲和力强于CD28(或CTLA-4与CD28竞争性结合配体),因而能阻止CD28活化T细胞,抑制了T细胞的活化,因此,CTLA-4可作为免疫抑制受体抑制T细胞活化。
【小问3详解】
在肿瘤患者体内PD-1与PD-L1的表达均上调,T细胞表面表达的程序性死亡受体PD-1分子一旦被PD-L1激活。将启动T细胞的自身凋亡程序,从而避免了肿瘤细胞被T细胞攻击,导致了肿瘤细胞的逃逸。
【小问4详解】
针对上述免疫逃逸的机理,科研人员研制了免疫受体抑制剂,阻断免疫检查点分子与配体的结合,即阻断PD-1和PD-L1的结合。研究发现,肠道菌群中富含双歧杆菌等益生菌的小鼠与缺乏双歧杆菌等益生菌的小鼠相比较,应用PD-L1抑制剂后,富有双歧杆菌的小鼠中肿瘤的生长速度减缓,对照小鼠对PD-L1抑制剂治疗无明显反应。若要进一步验证上述益生菌的作用,根据对照实验的设计原则,需要在上述实验的基础上设置前后自身对照,即给对照组小鼠口服含有双歧杆菌的益生菌,然后观察肿瘤的生长速度,若肿瘤的生长速度减缓,则说明在该过程中双歧杆菌能促进PD-L1抑制剂起作用,反之无作用。
【点睛】熟知细胞凋亡和细胞免疫的相关知识是解答本题的关键,正确分析图示和挖掘题目中的相关信息是解答本题的前提,掌握实验设计的一般原则并能根据题目中的信息合理设计实验是解答本题的另一关键。
21. 基因驱动是指特定基因有偏向性地遗传给下一代的自然现象。研究发现,叶用莴苣(俗称生菜)细胞中的FANCM蛋白能够阻止减数分裂过程中交叉互换的发生,科学家借助CRISPR/Cas9基因编辑技术(原理如图1所示),研发出人工FANCM基因驱动系统,从而在叶用莴苣中实现了外部引入的基因多代遗传。图2表示利用基因驱动技术获得FANCM突变基因的过程,利用同源定向修复功能,可以使另一条同源染色体上也插入基因驱动元件,从而获得FANCM基因纯合突变体。
(1)图1中组成gRNA的单体是,gRNA的作用是_____________,为确定图2中基因驱动元件是否完整插入FANCM基因,最好选择的两组引物是_____________(从图2中P1-P4四种引物中选择)进行PCR。
(2)图2中科研人员首先构建了基因驱动元件,将其导入叶用莴苣细胞中,需要将其DNA序列插入到Ti质粒的T-DNA内部,原因是_____________,为提高导入成功率,常利用_____________处理农杆菌。
(3)用FANCM基因纯合突变体作为母本与野生型父本杂交,F1中有多达7%的植株为纯合突变体。请解释纯合突变体产生的原因是_____________。
(4)利用基因驱动技术获得FANCM基因突变纯合体,在叶用莴苣遗传育种中的应用价值是_____________。
(5)遗传学家研究发现,基因驱动技术几乎可以百分之百地使突变基因在该种群群体之间传播,某些生物学家曾提出把这种技术应用于消灭一些入侵物种,从而保护那些濒危物种,一些遗传学家立即呼吁增强这种技术的管制。请从生物技术安全性的角度简要谈谈你对该技术的看法。____________________。
【答案】(1) ①. 识别并结合DNA特定序列 ②. P1、P3和P2、 P4
(2) ①. T-DNA可以插入到受体细胞的染色体上 ②. Ca2+##CaCl2
(3)F1中来自母本的基因驱动序列通过同源定向修复,使来自父本的同源染色体上也插入FANCM基因驱动元件
(4)增加杂交育种过程中基因重组的频率,产生更多新品种,加速育种进程
(5)应理性对待基因驱动技术,该技术既可造福人类,也可能带来潜在危害,如果该技术获得的突变基因能够控制繁殖或是在一定程度上控制该物种的生存,那么从理论上说,它就能够让该物种灭绝,导致生物多样性降低,进而引发生态危机。
【解析】
【分析】基因工程技术的基本步骤:
1、目的基因的获取:方法有从基因文库中获取、利用PCR技术扩增和人工合成。
2、基因表达载体的构建:是基因工程的核心步骤,基因表达载体包括目的基因、启动子、终止子和标记基因等。
3、将目的基因导入受体细胞:根据受体细胞不同,导入的方法也不一样。 将目的基因导入植物细胞的方法有农杆菌转化法、基因枪法和花粉管通道法;将目的基因导入动物细胞最有效的方法是显微注射法;将目的基因导入微生物细胞的方法是感受态细胞法。
4、目的基因的检测与鉴定:分子水平上的检测:①检测转基因生物染色体的DNA是否插入目的基因-DNA分子杂交技术;②检测目的基因是否转录出了mRNA分子杂交技术;③检测目的基因是否翻译成蛋白质,抗原抗体杂交技术。个体水平上的鉴定:抗虫鉴定、抗病鉴定、活性鉴定等。
【小问1详解】
分析图1可知gRNA的作用是识别并结合DNA特定序列(图上的靶序列)。若将基因驱动元件精确插入到一条染色体上的FANCM基因中(如图2),则就能够利用P1、P3和P2、 P4引物进行PCR获得一定长度的DNA片段, 否则没有相应的DNA片段。
【小问2详解】
Ti质粒的T-DNA容易带着目的基因转移,因此将目的基因插入到T-DNA上可以使目的基因转移到受体细胞的染色体上。Ca2+或CaCl2处理农杆菌能够使之成为感受态细胞,使重组质粒更加容易导入成功。
【小问3详解】
纯合突变体出现说明来自父本和母本的同源染色体上出现相同基因,可能原因是F1中来自母本的基因驱动序列通过同源定向修复,使来自父本的同源染色体上也插入FANCM基因驱动元件,基因纯合突变体作为母本与野生型父本杂交,F1中有多达7%的植株为纯合突变体。
【小问4详解】
利用基因驱动技术获得FANCM基因突变纯合体可以增加杂交育种过程中基因重组的频率,产生更多新品种,加速育种进程,缩短获得突变纯合体所需的时间。
【小问5详解】
辨证看待:应理性对待基因驱动技术,该技术既可造福人类,也可能带来潜在危害,如果该技术获得的突变基因能够控制繁殖或是在一定程度上控制该物种的生存,那么从理论上说,它就能够让该物种灭绝。导致生物多样性降低,进而引发生态危机。
【点睛】本题考查基因工程的相关知识,要求考生识记基因工程的原理、 操作步骤等, 掌握各操作步骤中需要注意的细节能结合所学的知识准确答题。
相关试卷
这是一份2023届河北省沧州市示范性高中高三三模生物试题(含解析),共21页。试卷主要包含了单选题,多选题,综合题,实验题等内容,欢迎下载使用。
这是一份2023届福建省厦门一中高三三模生物试题(含解析),共25页。试卷主要包含了单选题,综合题,实验题等内容,欢迎下载使用。
这是一份2023届福建省龙岩一中高三三模生物试题含解析,共38页。试卷主要包含了 下图为某昆虫等内容,欢迎下载使用。

