


物理八年级下 福建省建阳市年级(8下)期末物理试卷
展开
这是一份物理八年级下 福建省建阳市年级(8下)期末物理试卷,共15页。试卷主要包含了选择题,填空题,作图题,简答题,实验探究题.,计算题等内容,欢迎下载使用。
福建省建阳市八年级(下)期末物理试卷
参考答案与试题解析
一、选择题:(每小题只有一个选项符合题意,每题2分,共22分.)
1.(2分)估测是初中生应具备的一种技能,下列所估测的数据中,最接近实际的是( )
A.
常人的脉搏跳动大约为65次/min
B.
初中生的身高大约为170mm
C.
普通铅笔的长度大约为40cm
D.
中学生百米赛跑速度大约为12m/s
考点:
时间的估测;长度的估测.
专题:
估算综合应用题.
分析:
不同物理量的估算,有的需要凭借生活经验,有的需要简单的计算,有的要进行单位的换算,最后判断最符合实际的是哪一个.
解答:
解:
A、正常情况下,人的脉搏跳动一次大约1s,所以1min大约跳动65次.符合实际;
B、成年人的身高在170cm左右,中学生的身高接近成年人,在170cm=1700mm左右.不符合实际;
C、中学生伸开手掌,大拇指指尖到中指指尖的距离大约20cm,普通铅笔的长度不到20cm,在17cm左右.不符合实际;
D、男子百米世界纪录略大于10m/s,所以中学生百米速度不可能达到12m/s.不符合实际.
故选A.
点评:
对于生活中数据的估测,应从实际的角度出发进行判断,也可从自己的角度出发判断,如自己的身高、自己的体重、自己正常时的体温及正常行走的速度等方面来与题目中的数据比较,只要相差不大,即该数据就是合理的.
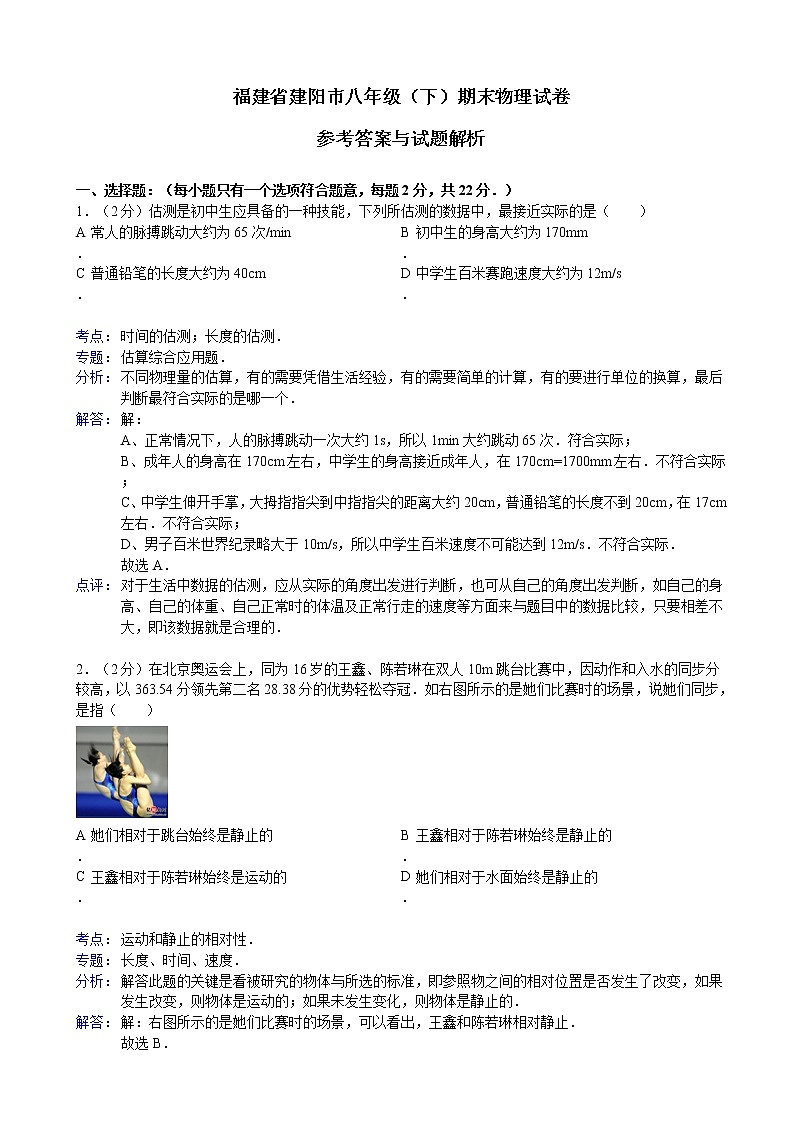
2.(2分)在北京奥运会上,同为16岁的王鑫、陈若琳在双人10m跳台比赛中,因动作和入水的同步分较高,以363.54分领先第二名28.38分的优势轻松夺冠.如右图所示的是她们比赛时的场景,说她们同步,是指( )
A.
她们相对于跳台始终是静止的
B.
王鑫相对于陈若琳始终是静止的
C.
王鑫相对于陈若琳始终是运动的
D.
她们相对于水面始终是静止的
考点:
运动和静止的相对性.
专题:
长度、时间、速度.
分析:
解答此题的关键是看被研究的物体与所选的标准,即参照物之间的相对位置是否发生了改变,如果发生改变,则物体是运动的;如果未发生变化,则物体是静止的.
解答:
解:右图所示的是她们比赛时的场景,可以看出,王鑫和陈若琳相对静止.
故选B.
点评:
此题主要考查学生对参照物的选择、运动和静止的相对性的理解和掌握,研究同一物体的运动状态,如果选择不同的参照物,得出的结论可以不同,但都是正确的结论.
3.(2分)下列对声学现象的理解中正确的是( )
A.
在全县中学生运动会上用高音喇叭播放《运动员进行曲》,高音喇叭的主要作用是增大音调
B.
歌迷们能准确辨别自己所喜欢的歌手的声音,主要是根据音色来辨别的
C.
在太空中漫步的翟志刚可以在舱外和队友面对面交谈
D.
考场周围禁止鸣喇叭是在传播过程中减弱噪声
考点:
音色;声音的传播条件;防治噪声的途径.
专题:
应用题.
分析:
(1)物理学中把人耳能感觉到的声音的强弱称为响度,响度与声音的振幅有关,振幅越大,响度越大,振幅越小,响度越小;
(2)同的发声体因材料和结构不同,所发出的声音的音色就不同,音色是辨别不同发声体的重要依据;
(3)声音传播需要介质,固体、液体和气体都可以作为传播声音的媒介.真空不能传声;
(4)考查防治噪声的途径,从三方面考虑:①在声源处;②在传播过程中;③在在接收处.
解答:
解:A、高音喇叭的主要作用是增大声音的响度,选项说法错误,不符合题意;
B、音色反映了声音的品质和特色,不同发声体的材料、结构不同,发出声音的音色也就不同,不同的歌手由于声带的宽度和厚度不同,发出的声音的音色也是不同的,故可以通过音色进行辨别,选项说法正确,符合题意;
C、太空中没有空气,声音不能传播,所以人之间不能直接对话,选项说法错误,不符合题意;
D、禁止鸣喇叭是在声音的产生处减弱噪声,选项说法错误,不符合题意;
故选B.
点评:
本题主要考查学生对:声音的传播条件的了解和掌握,有关噪声问题和音色是声学中常见考点,还要和实际生活结合,是一道基础题.
4.(2分)关于对密度公式的理解,下列说法正确的是( )
A.
某种物质的密度与质量成正比
B.
某种物质的密度与体积反比
C.
单位体积的某种物质的质量越大,密度就越大
D.
单位质量的某种物质的体积越大,密度就越大
考点:
密度公式的应用.
专题:
控制变量法.
分析:
密度是物质的一种特性,不随体积和质量而改变,根据密度公式ρ=可知,体积相等的不同物质,质量大的密度大;质量相等的不同物质,体积大的密度小.
解答:
解:A、同种物质的密度是保持不变的,并不会随质量而改变.故此项错误.
B、同种物质的密度是保持不变的,并不会随体积而改变.故此项错误.
C、根据密度公式ρ=可知,在体积相等的情况下,不同物质质量大的密度大.故此项正确.
D、根据密度公式ρ=可知,在质量相等的情况下,不同物质体积大的密度小.故此项错误.
故选C.
点评:
解答此题的关键是正确理解密度公式的含义,物理公式和数学公式是不一样的,并不能完全像数学公式一样来分析成正比反比,因为物理公式有其特定的物理意义,分析物理公式时要结合具体物理量来进行.
5.(2分)摩擦与我们息息相关,下列实例中,为了增大有益摩擦的是( )
A.
给自行车轴加润滑油
B.
在机器的转动部分装滚动轴承
C.
移动重物时,在它下面垫上钢管
D.
车轮上刻有凸凹不平的花纹
考点:
增大或减小摩擦的方法.
专题:
重力、弹力、摩擦力.
分析:
要增大有益的摩擦,就要从增大摩擦的办法:增大压力、增加接触面的粗糙程度、变滚动摩擦为滑动摩擦来入手,将选择项中的方法与上述办法来对应,即可得到答案.
解答:
解:A、给自行车轴加润滑油是通过减小接触面的粗糙程度来减小摩擦.故A不符合题意误.
B、机器的转动部分装滚动轴承,使相对运动的接触面之间由滑动摩擦变为滚动摩擦,从而减小了摩擦.故本选项不符合题意.
C、移动重物时,下面垫钢管是将重物与地面的滑动摩擦变为滚动摩擦,从而减小摩擦.故本选项不符合题意.
D、车轮上刻有花纹,是为了增加接触面的粗糙程度,从而可以增大摩擦.故D符合题意.
故选D.
点评:
摩擦在人类的生活中根据其对人类的作用,分为两类,即对人们有益的摩擦和有害的摩擦,如何增大有益的摩擦和减小有害的摩擦是经常考查的知识点.
6.(2分)(2009•南京)如图所示,小刚将盛满水的圆柱形透明玻璃杯贴近书本,透过玻璃杯观看书上的鹦鹉图片(圆圈中的鹦鹉图与书本中的鹦鹉图实际大小相等),他所看到的虚像可能是( )
A.
B.
C.
D.
考点:
凸透镜成像的应用.
专题:
应用题;压轴题.
分析:
盛满水的圆柱形透明玻璃杯形状相当于凸透镜;当小刚把玻璃杯竖着贴近书看鹦鹉图片时,图片离玻璃杯很近,满足物距小于焦距,符合凸透镜成像规律:u<f,成正立放大的虚像.值得注意的是,圆柱形容器会使物体的左右距离变大,而上下距离不变.
解答:
解:玻璃杯竖着贴近鹦鹉图片时,起到放大镜的作用,鹦鹉图片通过玻璃杯成正立放大的虚像.而对于圆柱形的容器来讲,其放大的效果是横向变长,而纵向不变,故只有A显示的像是符合要求的.
故选A.
点评:
日常生活中有很多透明的物品能形成中间厚边缘薄,如:玻璃杯中盛满水、塑料大棚上的积水、远视镜片等都相当于凸透镜,能具有凸透镜对光线的会聚作用或所成像的特点.
7.(2分)沿圆形跑道匀速跑动的运动员,它的运动状态( )
A.
始终不变
B.
不断改变
C.
有时改变,有时不变
D.
无法判定
考点:
平衡状态的判断.
专题:
应用题.
分析:
要解决此题,需要知道静止状态或匀速直线运动状态属于平衡状态.速度大小或方向的变化,都属于运动状态的改变.
解答:
解:沿圆形跑道匀速跑动的运动员,由于运动方向不断发生变化,所以运动状态不断改变.
故选B.
点评:
此题主要考查了学生对平衡状态的分析.静止状态和匀速直线运动状态都属于平衡状态,匀速圆周运动的运动方向不断发生变化,所以不是平衡状态.此处很容易被学生误认为是平衡状态.
8.(2分)如图所示的四种现象中,说明光沿直线传播的是( )
A.
日偏食
B.
海市蜃楼
C.
筷子“折断”
D.
水中倒影
考点:
光在均匀介质中直线传播.
专题:
光的传播和反射、平面镜成像.
分析:
(1)光在同种均匀物质中沿直线传播,在日常生活中,激光准直、小孔成像和影子的形成等都表明光在同一种均匀介质中是沿直线传播的;
(2)当光照射到物体界面上时,有一部分光被反射回来,例如:平面镜成像、水中倒影等;
(3)当光从一种介质斜射入另一种介质时,传播方向的会偏折,发生折射现象,如:看水里的鱼比实际位置浅等.
解答:
解:A、日食、月食以及影子的形成,都是光沿直线传播形成的,故该选项说法符合题意;
B、海市蜃楼是由于光在密度不均匀的物质中传播时,发生折射而引起的,故该选项说法不符合题意;
C、筷子“折断”是因为光从水中斜射入空气中时,发生折射,因此属于折射现象故该选项说法不符合题意;
D、水中的倒影,是光反射现象,不是光的直线传播现象,故该选项说法不符合题意.
故选A.
点评:
区分三种光现象:光的直线传播现象:影子、日月食、小孔成像;光的反射:镜子、倒影、潜望镜;光的折射:看水中的物体、隔着玻璃或透镜看物体.
9.(2分)坐在船上的人用桨向后划水时,船就会前进.使船前进的力是( )
A.
人手作用在桨上的力
B.
水作用于桨上的力
C.
水作用于船体上的力
D.
桨作用于水上的力
考点:
力作用的相互性.
分析:
力的作用是相互的,因此,施力物体同时也是受力物体.使船前进的力应该与船的前进方向是一致的.
解答:
解:A、人手作用在桨上的力,它的反作用力应该是桨作用给人手的,这两个力都不是直接使船前进的力,不合题意;
B、水作用于桨上的力,推动了桨,进而推动了船,因此,这是使船前进的力,符合题意;
C、水并没有直接作用于船体,推动船体前进,而是将力作用在桨上,不合题意;
D、桨作用于水上的力方向是向后的,并不是使船前进的力,不合题意.
故选B.
点评:
使船前进的力来自于水,方向与船前进的方向一致,分析时要运用力的作用的相互性,找出符合这一特征的力.
10.(2分)(2008•郴州)小明同学打乒乓球时不小心将球踩瘪了,但没有破裂.对于球内气体,没有发生变化的物理量是( )
A.
质量
B.
密度
C.
压强
D.
体积
考点:
质量及其特性;物质的基本属性;密度及其特性;压强.
专题:
压轴题;定性思想.
分析:
由球被踩瘪,我们首先可以判断出乒乓球的体积减小了,即球内气体体积减小了;然后根据没有破裂和质量的定义判断出球内气体的质量不会发生变化;最后根据质量不变、体积减小判断出球内气体密度、压强变化情况.
解答:
解:A、质量是物体内所含物质的多少.当球被踩瘪时,虽然球内的气体体积减小,但由于球没有破裂,球内气体的分子数量没有增多也没有减少,所以球内气体的质量没有发生变化,故选项A正确;
B、当球被踩瘪时,球内气体质量不变,但由于气体体积减小,所以球内气体的密度会变大,故选项B不正确;
C、质量一定的气体,压强与体积有关,体积减小,压强增大.由于球被踩瘪,质量不变,体积减小,所以球内气体压强增大,故选项C不正确;
D、当球被踩瘪时,球的体积减小,所以球内气体的体积也减小了,故选项D不正确.
故选 A.
点评:
解答本题时,可以先从比较容易判断的选项去分析,当我们分析出这个选项中物理量的变化情况时,我们就可以利用这个物理量的变化情况去进一步分析其它选项中物理量的变化情况.做选择题最常用的方法是排除法,我们可从最简单的、最有把握的选项去分析.
11.(2分)(2009•泰安)在“用天平称物体质量”的实验中,张强同学用已调节好的天平在称物体质量时,通过增、减砝码后指针偏在分度盘中线左边一点,这时应该( )
A.
把横梁右端螺母向右旋出一些
B.
把横梁右端螺母向左旋进一些
C.
把天平右盘的砝码减少一些
D.
向右移动游码
考点:
天平的使用.
专题:
实验题;压轴题.
分析:
用天平称量物体质量的过程中,指针左偏要增加砝码或移动游码,如果指针偏转的角度很小,不能增加砝码,要通过移动游码来使天平的横梁重新平衡.
解答:
解:(1)移动横梁的平衡螺母只能在调节天平的过程中,在称量物体质量的过程中,不能再移动平衡螺母.
(2)用已调节好的天平在称物体质量时,指针偏在分度盘中线左边一点,说明左端下沉一点,增加最小的砝码会使右端下沉,只有向右移动游码.
故选D.
点评:
在调节过程中和称量物体质量时都会出现指针偏转的现象,认真区分这两个过程中接下来的操作是什么.
二、填空题:(每空1分,第9题每空2分共25分)
12.(3分)在国际单位制中,质量的主单位是 kg ,力的主单位是 N .量筒和量杯是用来测量液体 体积 的工具.
考点:
物理量的单位及单位换算.
专题:
其他综合题.
分析:
根据对物理量及其对应单位的掌握和测量工具的用途解答.
解答:
解:
在国际单位制中,质量的主单位是kg,力的主单位是N.
量筒和量杯是用来测量液体体积的工具.
故答案为:kg;N;体积.
点评:
此题考查的是我们对物理量及其对应单位及常见测量工具用途的了解情况,属于基础知识,难度较小.
13.(2分)广州亚运会火炬传递选出2010名火炬手,传递火炬历时30天,若火炬手以1m/s的速度沿直线匀速通过60m,需 60 s,以路旁的树木为参照物,火炬手是 运动 的(选填“静止”或“运动”)
考点:
速度公式及其应用;运动和静止的相对性.
专题:
长度、时间、速度.
分析:
①已知路程和速度,利用公式t=得到需要的时间;
②一个物体是运动还是静止,看它相对于参照物的位置是否变化.
解答:
解:
①∵v=,
∴需要的时间为t===60s;
②以路旁的树木为参照物,火炬手的位置不断变化,所以是运动的.
故答案为:60;运动.
点评:
此题考查的是速度变形公式的应用和物体运动状态的判断,要确定物体的运动状态,必须确定参照物,参照物不同,运动状态也不同.
14.(3分)图是一款电子噪声监测器,此时的噪声分贝数为 62.7 ,这个数字表示的是当时环境声音的 响度 (选填“音调”、“响度”或“音色”).当附近有载重汽车驶过时,显示屏上的数字将 增大 (选填“增大”、“减小”或“不变”)
考点:
声音的等级和噪声的危害.
专题:
声现象.
分析:
噪声监测器是用来监测噪声大小的仪器,外界的噪声越大,也就是声音越强,即响度越大,其所显示的数字就越大.
解答:
解:据图所示的噪声监测器可读出,此时的噪声是62.7分贝;该装置是用来监测噪声强弱的仪器,故其测的时当时环境声音的响度;若有汽车或摩托车驶过时,其噪声变强,所以噪声监测器的数字将会变大.
故答案为:62.7;响度;增大.
点评:
知道噪声监测器的用途,且能真正的理解响度的定义是解决该题的关键.
15.(3分)如图甲所示,玻璃罩内的电铃正在发声,用抽气机将空气抽出,铃声变轻最后消失,这说明声音的传播需要 介质 .在图乙中,拿一张硬纸片在木梳齿上划过,一次快些,一次慢些.划得快时,发出的声音的音调 高 (选填“高”或“低”),这说明音调跟发声体振动的 频率 有关.
考点:
声音的传播条件;频率及音调的关系.
专题:
实验题.
分析:
(1)用抽气机抽气时,玻璃罩内的空气逐渐变少,空气的变化引起了铃声的变化,由此可知声音要传播出去需要空气做为介质.
(2)频率表示物体振动快慢,物体振动越快,频率越大;物体振动越慢,频率越小.
(3)音调跟频率有关.频率越大,音调越高;频率越小,音调越小.
解答:
解:(1)用抽气机将玻璃罩内的空气抽出,空气越来越少,铃声逐渐变轻,当玻璃罩内空气完全抽出时,铃声消失.说明声音的传播需要空气作为传声的介质.
(2)硬纸片在木梳上快速划过,木梳齿振动快,频率大,音调高.
故答案为:介质;高,频率.
点评:
此题考查声音的相关知识.我们要能够根据实验操作和实验现象得出实验结论,这种分析能力是近几年中考的重点,需要引起注意.
16.(2分)如图所示,跳水运动员在向下压跳板的过程中,压跳板的力的作用效果是 使跳板发生形变 ,此时跳板具有 弹性势 能,跳板弹起过程中,跳板推运动员的力的作用效果是使运动员的 运动状态 发生改变.
考点:
力的作用效果.
专题:
运动和力.
分析:
(1)力的作用效果:力可以改变物体的运动状态(速度和方向的改变都称为运动状态的改变),力可以使物体发生形变;
(2)物体由于发生弹性形变而具有的能量,叫做弹性势能.
解答:
解:(1)跳水运动员在向下压跳板的过程中,压跳板的力使跳板发生形变;跳板发生弹性形变,从而具有弹性势能.
(2)跳板弹起过程中,运动员的运动速度发生变化,因此跳板推运动员的力使运动员的运动状态发生改变.
故答案为:使跳板发生形变;弹性势;运动状态.
点评:
掌握力作用的两种效果,力可以改变物体的形状、改变物体的运动状态,物体运动方向的改变和速度的改变都称为运动状态的改变.
17.(2分)矫正近视眼所配戴眼镜的镜片是 凹透 镜,矫正远视眼所配戴眼镜的镜片是 凸透 镜.(选填“凹透镜”或“凸透镜”)
考点:
近视眼的成因与矫正办法;远视眼的成因与矫正办法.
专题:
透镜及其应用.
分析:
解答此题从以下知识点入手:
(1)凸透镜对光线有会聚作用,凹透镜对光线有发散作用;
(2)近视眼是晶状体曲度变大,会聚能力增强,应佩戴发散透镜使光线推迟会聚;
远视眼的晶状体较薄,会聚能力较弱,远视眼是像成在了视网膜的后方,应佩戴会聚透镜使光线提前会聚.
解答:
解:(1)近视眼是晶状体曲度变大,会聚能力增强,应佩戴发散透镜使光线推迟会聚,因凹透镜对光线有发散作用,所以近视眼应该配戴凹透镜才能看清远处的物体;
(2)远视眼的晶状体较薄,会聚能力较弱,看近处的物体时,将像成在视网膜的后面,因凸透镜对光有会聚作用,所以需戴凸透镜矫正.
故答案为:凹透;凸透.
点评:
解决此类问题要结合近视眼和远视眼的成因和纠正方法进行分析.
18.(2分)在上物理课时,老师用黑板擦轻轻的擦黑板上的板书内容,没有擦干净,然后他稍使点劲就擦干净了,这是通过增大 压力 的方法来增大橡皮与纸之间的 摩擦 力.
考点:
增大或减小摩擦的方法.
专题:
重力、弹力、摩擦力.
分析:
摩擦力的大小与压力和接触面的粗糙程度有关,增大摩擦的办法:①增大压力;②增大接触面的粗糙程度.
解答:
解:用黑板擦轻轻的擦黑板上的板书内容,没有擦干净,然后他稍使点劲就擦干净了,是在接触面粗糙程度一定时,增大了压力增大了摩擦力.
故答案为:压力;摩擦.
点评:
本题考查了生活中增大和减小摩擦的方法,生活处处皆物理,要留心生活,把物理和生活联系起来.
19.(2分)甲、乙两同学的质量之比是10:9,则他们的体重之比是 10:9 ,若甲同学的体重是490N,则乙同学的体重为 441 N.
考点:
重力的计算.
专题:
计算题;比例法.
分析:
知道甲同学重和质量比,利用重力公式G=mg求解.
解答:
解:∵G=mg,G甲=490N,
====10:9
∴G乙=×G甲=×490N=441N
故答案为:10:9;441.
点评:
会灵活运用重力公式G=mg分析比较,是一道基础题.
20.(6分)质量是27g的铝块,体积是10cm3,则铝的密度是 2.7 g/cm3.将这个铝块削去一半,其质量是 13.5 g,密度为 2.7×103 kg/m3.
考点:
密度的计算;密度及其特性.
专题:
计算题;应用题;密度及其应用.
分析:
(1)已知铝块的质量和体积,根据密度公式求出铝的密度;
(2)质量是指物体所含物质的多少,密度是物质本身的一种特性,只与物种的种类和状态有关,与物质的质量和体积无关.
解答:
解:铝块的密度:
ρ===2.7g/cm3;
∵质量是指物体所含物质的多少,
∴将这个铝块削去一半时,其质量减半,即为13.5g,
∵密度是物质本身的一种特性,只与物种的种类和状态有关,与物质的质量和体积无关,
∴此时铝的密度不变,仍为2.7g/cm3=2.7×103kg/m3.
故答案为:2.7;13.5; 2.7×103.
点评:
本题考查了密度的简单的计算和学生对密度特性、质量的理解与掌握,是一道基础题目.
三、作图题(每小题2分,本大题共6分)
21.(2分)光线与镜面成60°角射在平面镜上,如图所示,试画出反射光线,并标出反射角的度数.
考点:
作光的反射光路图.
专题:
光的传播和反射、平面镜成像.
分析:
光的反射定律的内容:反射光线与入射光线、法线在同一平面上;反射光线和入射光线分居在法线的两侧;
入射角是入射光线与法线的夹角;反射角是反射光线与法线的夹角.
解答:
解:首先做出法线,入射光线与镜面的夹角是60°,所以入射角为90°﹣60°=30°.根据反射角等于入射角做出反射光线.反射角也为30°.如图所示:
点评:
此题主要考查了光的反射定律的应用,首先要熟记光的反射定律的内容,并要注意入射角与反射角的概念.
22.(2分)(2012•门头沟区二模)如图所示,画出物体A所受重力的示意图.
考点:
重力示意图.
专题:
作图题.
分析:
根据力的示意图的定义,将物体所受重力的方向、作用点表示出来即可.
解答:
解:物体受到的重力方向竖直向下,作用点在重心,重力的示意图如图:
点评:
画力的示意图,就是用一条带箭头线段表示出力的三要素,所以要先正确分析力的大小、方向和作用点,再根据力的示意图的要求作出力的示意图.
23.(2分)如图所示,两条光线射向凸透镜.请在图中画出相应的折射光线.
考点:
透镜的光路图.
专题:
作图题.
分析:
要正确作出图中两条入射光线的折射光线,必须知道凸透镜的三条特殊光线:过焦点的光线、平行于主光轴的光线、过光心的光线经凸透镜折射后如何传播?
解答:
解:平行于主光轴的光线经凸透镜折射后,折射光线通过焦点;
过焦点的光线经凸透镜折射后,折射光线平行于主光轴;
如图:
点评:
本题主要考查凸透镜的三条特殊光线:过光心的光线其传播方向不变;过焦点的光线折射后平行于主光轴;平行于主光轴的光线折射后过焦点.
四、简答题(4分)
24.(4分)请欣赏下面的一首诗并回答声学问题:
“唐代诗人张继在《枫桥夜泊》”中写到“月落乌啼霜满天,江枫渔火对愁眼.姑苏城外寒山寺,夜半钟声到客船”请写出2个这首诗中包含的物理道理.
例:月亮反射太阳光,人们看到了月亮﹣﹣光的反射
钟声传到渔船﹣﹣声音的传播
人们听到的是钟声﹣﹣音色 .
考点:
声音的传播条件;音色.
专题:
声现象.
分析:
(1)声音是由物体的振动产生的,声音的传播是需要介质的,它既可以在气体中传播,也可以在固体和液体中传播,但不能在真空中传播;
(2)音色反映的是声音的品质与特色,它跟发声体的材料和结构有关.
解答:
解:《枫桥夜泊》诗句中蕴含的物理知识有:
(1)我们所听到的钟声是由于钟的振动产生的;
(2)钟声是通过空气传递到我们的耳朵中的;
(3)我们是通过钟声振动的音色辨别出是钟声的.
故答案为:钟声传到渔船﹣﹣声音的传播;人们听到的是钟声﹣﹣音色.
点评:
本题考查了学生对诗词中蕴含物理知识的了解,体现了物理和生活的联系,解决此类问题要会根据声音的产生和传播及乐音特征进行分析解答.
五、实验探究题.(每空1分,共25分)
25.(4分)(2011•南平)如图所示,(1)甲图中A物体的长度是 2.25 cm.
(2)乙图中天平游码的读数是 1.8 g.
(3)丙图中弹簧测力计的示数是 2.4 N.
(4)丁图中液体的体积是 60 mL.
考点:
刻度尺的使用;天平的使用;量筒的使用;弹簧测力计的使用与读数.
专题:
图析法.
分析:
在物理学中,测量仪器有很多种,每一种测量仪器的读数都有其特定的要求,同时,也有相似的特点,因此,读数时一定要按相应的要求来进行.
解答:
解:(1)刻度尺的测量起点从6cm开始,分度值为1mm,读取数据时要估读到分度值的下一位,故其结果=2cm+0.2cm+估读值,为2.23cm~2.27cm;
(2)标尺上的分度值为0.2g,读取时要看标尺的左边缘,故其结果为1g+0.2g×4=1.8g;
(3)弹簧测力计的分度值为0.2N,示数从上向下延伸,故其结果为2N+0.2N×2=2.4N;
(4)量筒中凹液面对应的刻度值就是液体的体积,故其结果为60ml.
故答案为:(1)2.23~2.27;(2)1.8;(3)2.4;(4)60.
点评:
绝大多数的物理实验都需要测量工具,它们的读数既有共同的要求,也有各自的特点,我们学习时必须全面了解,区别对待.
26.(2分)同学们都听过“龟兔赛跑”的故事,在比赛开始后,“观众”通过比较 相同时间内通过的路程 认为跑在前面的兔子运动快;由于兔子麻痹轻敌,中途睡了一觉,“裁判员”通过比较 通过相同路程所用的时间 判定最先到达终点的乌龟运动快.
考点:
运动快慢的比较;速度与物体运动.
专题:
简答题;控制变量法.
分析:
日常生活中比较物体运动快慢的方法有两种:
相同时间比路程,路程长的运动快;
相同路程比时间,时间短的运动快.
解答:
解:兔子和乌龟是同时、同地点出发的,某一时刻观众看到兔子跑在前面说明相同的时间兔子运动的路程长,是通过比较相同时间内通过的路程来比较运动快慢的;
裁判员是记录时间的,记录兔子和乌龟运动相同路程的时间,是通过比较通过相同路程所用的时间来比较运动快慢的.
故答案为:相同时间内通过的路程;通过相同路程所用的时间.
点评:
此题考查的是比较物体运动快慢的方法,是一道基础题.
27.(5分)如图所示,是小宇同学用蜡烛、凸透镜和光屏研究凸透镜成像规律的实验装置,其中还需要调整的是: 光屏的高度 .他依次把把蜡烛放在主光轴上的a、b、c、d、e五个点,F点和2F点分别是凸透镜的焦点和二倍焦距点.
①把烛焰放在 e 点上,可以成正立、放大的虚像;
②把烛焰放在 a 点上,所成的像最小;
③把烛焰放在 ab 点上是属于照相机原理;
④把烛焰放在 cd 点上是属于投影仪原理.
考点:
凸透镜成像规律及其探究实验.
专题:
探究型实验综合题.
分析:
(1)为使所成像能在光屏的中心,必须使烛焰、凸透镜、光屏的中心在同一高度上;
(2)根据凸透镜成像情况和应用进行填写:
u>2f,成倒立、缩小的实像,应用于照相机.
2f>u>f,成倒立、放大的实像,应用于幻灯机和投影仪.
u<f,成正立、放大的虚像,应用于放大镜.
解答:
解:(1)实验时,蜡烛、凸透镜、光屏,三者在同一条直线上,三者的中心大致在同一高度,像才能呈在光屏的中央位置.
(2)①u<f,成正立、放大的虚像,所以烛焰放在e点.
②把烛焰放在a点上,物距最大,则所成的像最小.
③u>2f,成倒立、缩小的实像,应用于照相机,所以烛焰放在a和b点.
烛焰放在c和d点上,2f>u>f,成倒立、放大的实像,应用于幻灯机和投影仪.
④2f>u>f,成倒立、放大的实像,应用于幻灯机和投影仪,所以烛焰放在c和d点.
故答案为:光屏的高度;①e;②a;③ab;④cd.
点评:
此题主要考查凸透镜成像规律及其应用,要熟练掌握规律的内容,并做到灵活运用.
28.(7分)(2012•泉州)小永同学为了测量永春老醋的密度,进行以下实验:
(1)把天平放在 水平桌面上 ,将游码移至零刻度处,然后调节 平衡螺母 ,使天平横梁平衡.
(2)接下来进行以下3项操作:
A.用天平测量烧杯和剩余老醋的总质量m1;
B.将待测老醋倒入烧杯中,用天平测出烧杯和老醋的总质量m2;
C.将烧杯中老醋的一部分倒入量筒,测出这部分老醋的体积V;
以上操作的正确顺序是: BCA (填字母代号)
(3)由图可得老醋的体积为 40 cm3,老醋的密度是 1.125 g/cm3= 1.125×103 ㎏/m3.
考点:
液体密度的测量;天平的使用;量筒的使用.
专题:
实验题.
分析:
(1)首先把天平放在水平桌面上,再调节平衡螺母直到横梁平衡;
(2)量筒中醋的质量,应用图B中杯与醋的总质量m2减去图A中杯与剩余醋的质量m1.老醋的密度可用密度的公式计算得出;
解答:
解:(1)首先把天平放在水平桌面上,再调节横梁右端的平衡螺母,直到指针指在分度盘的中线处,表示横梁平衡;
故答案为:水平桌面上;平衡螺母.
(2)测量液体的密度时,应该首先测量烧杯和老醋的总质量m2,把适量的老醋倒入量筒中,读出其体积V,再测量出烧杯和剩余老醋的质量m1.
故答案为:BCA
(3)图C中量筒中老醋的体积V=40cm3,图B中烧杯和老醋的总质量m2=82.4g,图A中烧杯和剩余老醋的质量m1=37.4g,量筒中老醋的质量m=45g,所以老醋的密度为
ρ==1.125g/cm3=1.125×103kg/m3
故答案为:40;1.125;1.125×103
点评:
此题主要考查的是天平的正确使用方法和测量液体密度的实验步骤,以及学生对密度计算的正确理解,是中考的常见题型,难度不是很大.
29.(7分)小明探究“滑动摩擦力的大小与哪些因素有关”的过程如图所示.所用器材:甲、乙、丙中使用的均为同一木块,但乙中的木块在毛巾表面滑动.
(1)用弹簧测力计拉着木块在水平木板上滑动时,每次都要使木块做 匀速直线 运动.这是因为弹簧测力的拉力大小与木块受到的摩擦力大小相等.
(2)比较 甲、丙 两图能说明滑动滑动摩擦力的大小与压力的大小是否有关;比较 甲、乙 两图能说明滑动摩擦力的大小与接触面的粗糙程度是否有关.(以上均填“甲”、“乙”或“丙”)
(3)比较乙、丙两图,你能得出正确结论吗?答: 不能 .(填“能”或“不能”)
你所回答的原因是: 违反了控制变量法 .
(4)如果要研究滑动摩擦力与接触面积大小是否有关,应控制 压力的大小 、 接触面的粗糙程度 一样,改变接触面积大小.
考点:
探究摩擦力的大小与什么因素有关的实验.
专题:
实验探究题;控制变量法.
分析:
(1)物体在水平方向受到两个力的作用,且做匀速直线运动,所以物体受到的这两个力是一对平衡力.
(2)探究影响滑动摩擦力与哪些因素有关的实验要采用控制变量法.
(3)乙丙两图压力的大小、接触面积的粗糙程度均不同,违反了控制变量法,所以不能得出正确的结论.
(4)根据控制变量法和影响滑动摩擦力的因素进行设计实验.
解答:
解:(1)用弹簧测力计匀速拉动木块时,弹簧测力计处于匀速直线运动状态,弹簧测力计在水平方向上受到了摩擦力和拉力是一对平衡力,即弹簧测力的拉力的大小与木块受到摩擦力的大小相等.
(2)比较甲、丙两图可知:两此实验的接触面的粗糙程度不变,压力的大小不同,弹簧测力计的示数不同,所以能说明滑动滑动摩擦力的大小与压力的大小是否有关;
比较甲、乙两图可知:两此实验的压力大小不变,接触面的粗糙程度不同,弹簧测力计的示数不同,所以能说明滑动摩擦力的大小与接触面的粗糙程度是否有关.
(3)不能;因压力的大小、接触面的粗糙程度均不同违反了控制变量法,所以不能得出正确的结论.
(4)探究摩擦力大小与接触面积是否有关时,应控制压力和接触面粗糙程度不变,改变接触面积的大小.
故答案为:(1)匀速直线运动;(2)甲、丙;甲、乙;(3)不能;违反了控制变量法;(4)压力的大小;接触面的粗糙程度.
点评:
本题考查了学生对力与运动的关系的掌握情况和灵活运用控制变量法解决简单问题的能力,控制变量法是中考中必考的内容,一定要掌握好.
六、计算题(第1题6分,第2题5分,第3题7分,共18分)
30.(6分)一列火车长200m,以15m/s的速度完全通过一座大桥,需要100s时间,求这座大桥的长度.
考点:
速度公式及其应用.
专题:
计算题;应用题.
分析:
知道火车行驶速度和行驶时间,利用速度公式求火车完全通过大桥行驶路程,而火车完全通过大桥实际行驶的路程等于车长加上桥长,知道火车长可求大桥的长度.
解答:
解:∵v=,v=15m/s,
∴火车完全通过大桥行驶路程:
s=vt=15m/s×100s=1500m,
∵s=s大桥+s车,
∴s大桥=s﹣s车=1500m﹣200m=1300m.
答:这座大桥的长为1300m.
点评:
本题考查了速度公式的应用,过桥或过隧道问题:车实际行驶的路程等于车的长度与桥或隧道的长度之和.
31.(5分)有一铁块质量为520g,请问此铁块是否可用量程为5N的弹簧测力计测量重力?
考点:
重力的计算.
专题:
重力、弹力、摩擦力.
分析:
已知物体的质量,根据公式G=mg求出物体的重力,再与测力计的量程相比较即可得出结论.
解答:
解:∵m=520g=0.52kg,g=9.8N/kg,
∴铁块的重力为:G=mg=0.52kg×9.8N/kg=5.096N,
而5.096N>5N,所以不能用量程为5N的弹簧测力计测量它受到的重力.
答:不能用量程是0~5N的弹簧测力计测量其受到的重力.
点评:
本题考查重力的计算,关键是公式的应用,要知道使用测力计时不能超过它的测量范围,解题过程中要注意单位的换算.
32.(7分)(2012•江西)我省富“硒”的矿泉水资源非常丰富,如果要将其开发为瓶装矿泉水,且每瓶净装550g,则:
(1)每个矿泉水瓶的容积至少要多少mL?
(2)若用该矿泉水瓶来装家庭常用的酱油,装满后至少能装多少mL的酱油?(ρ矿泉水=1.0×103kg/m3,ρ酱油=1.1×103kg/m3)
考点:
密度公式的应用.
专题:
计算题;压轴题.
分析:
瓶子能装液体的体积是相同的,利用密度公式的变形公式V=求出能装水的体积(瓶子的容积),能装酱油的体积就等于瓶子的容积.
解答:
解:
(1)V水===550cm3=550mL,
(2)∵瓶子能装液体的体积是相同的,
∴V酱油=V水=550mL.
答:(1)每个矿泉水瓶的容积至少要550mL;
(2)若用该矿泉水瓶来装家庭常用的酱油,装满后至少能装550mL的酱油.
点评:
本题考查了密度公式的应用,计算时注意单位换算:1cm3=1mL,1×103kg/m3=1g/cm3.
2013年9月2日
相关试卷
这是一份物理八年级下 年福建省福安市城区初中小片区联考级(下)期中物理试卷,共18页。试卷主要包含了选择题,填空题,探究与作图题,计算题等内容,欢迎下载使用。
这是一份物理八年级下 福建省漳州市平和县八年级(下)期末物理试卷(word版,含解析),共26页。试卷主要包含了单项选择题,填空,简答题,计算题,实验题等内容,欢迎下载使用。
这是一份物理八年级下 福建省漳州市级(下)期末物理试卷(word版,含解析),共25页。试卷主要包含了单项选择题,填空作图题,简单题,计算题,实验题等内容,欢迎下载使用。