33 2022年高考生物一轮复习(新高考版2(鲁辽)适用) 第9单元 第33讲 生态系统的物质循环、信息传递及其稳定性
展开
这是一份33 2022年高考生物一轮复习(新高考版2(鲁辽)适用) 第9单元 第33讲 生态系统的物质循环、信息传递及其稳定性,共26页。
第33讲 生态系统的物质循环、信息传递及其稳定性
[目标要求] 1.概述生态系统物质循环的过程。2.理解生物富集的成因和危害。3.简述生态系统信息的种类及信息传递的作用。4.概述生态平衡的概念、特征及调节机制。5.举例说明生态系统的抵抗力稳定性和恢复力稳定性。
考点一 生态系统的物质循环
1.碳循环
(1)碳循环过程解读
(2)碳的存在形式与循环形式
(3)碳循环途径
教材中的隐性知识 (1)源于选择性必修2 P63“与社会的联系”:温室效应
①成因:世界范围内,化石燃料的开采和使用大大增加了二氧化碳的排放,加剧了温室效应,引起全球性的气候变化。
②我国措施:一方面采取积极措施减少二氧化碳排放,另一方面大力植树种草,提高森林覆盖率,这在吸收和固定二氧化碳方面发挥了重要作用。
(2)源于选择性必修2 P67“练习与应用·拓展应用2”:氮元素在生物群落与非生物环境间能(填“能”或“不能”)循环利用。请解释需不断向农田中施加氮肥的原因:农产品源源不断地从农田生态系统输出,其中的氮元素并不能全部归还土壤,所以需要施加氮肥。这与物质循环并不矛盾。
2.物质循环的概念
3.生物富集
(1)生物富集的概念
生物体从周围环境吸收、积蓄某种元素或难以降解的化合物,使其在机体内浓度超过环境浓度的现象,称作生物富集。
(2)富集的过程
①途径:食物链(网)。
②实例——铅的富集过程
(3)特点
①最终积累在食物链顶端。
②全球性。
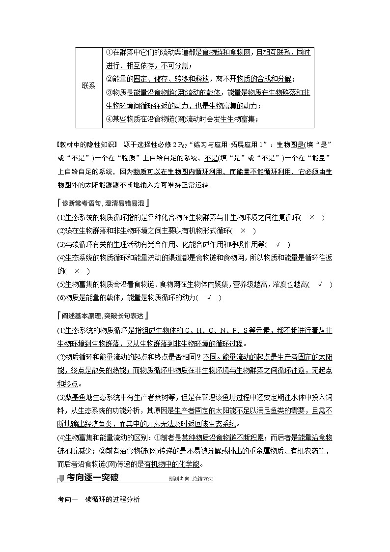
4.能量流动、物质循环和生物富集的关系
项目
能量流动
物质循环
生物富集
范围
生态系统各营养级
生物圈
生态系统各营养级
特点
单向流动,逐级递减
全球性、反复利用
单向流动、逐级积累、全球性
形式
光能—化学能—热能
无机物有机物
不易分解或排出的重金属化合物或有机化合物
过程
沿食物链(网)
在生物群落与非生物环境间往复循环
沿食物链(网)
联系
①在群落中它们的流动渠道都是食物链和食物网,且相互联系,同时进行、相互依存,不可分割;
②能量的固定、储存、转移和释放,离不开物质的合成和分解;
③物质是能量沿食物链(网)流动的载体,能量是物质在生物群落和非生物环境间循环往返的动力,也是生物富集的动力;
④某些物质在沿食物链(网)流动时会发生生物富集;
教材中的隐性知识 源于选择性必修2 P67“练习与应用·拓展应用1”:生物圈是(填“是”或“不是”)一个在“物质”上自给自足的系统,不是(填“是”或“不是”)一个在“能量”上自给自足的系统,因为物质可以在生物圈内循环利用,而能量不能循环利用,它必须由生物圈外的太阳能源源不断地输入方可维持正常运转。
(1)生态系统的物质循环指的是各种化合物在生物群落与非生物环境之间往复循环( × )
(2)碳在生物群落和非生物环境之间主要以有机物形式循环( × )
(3)与碳循环有关的生理活动有光合作用、化能合成作用和呼吸作用等( √ )
(4)生态系统的物质循环和能量流动的渠道都是食物链和食物网,所以物质和能量是循环往返的( × )
(5)生物富集的物质会沿着食物链、食物网在生物体内聚集,营养级越高,浓度也越高( √ )
(6)物质是能量的载体,能量是物质循环的动力( √ )
(1)生态系统的物质循环是指组成生物体的C、H、O、N、P、S等元素,都不断进行着从非生物环境到生物群落,又从生物群落到非生物环境的循环过程。
(2)物质循环和能量流动的起点和终点是否相同?不同。能量流动的起点是生产者固定的太阳能,终点是散失的热能;而物质循环中物质在非生物环境与生物群落之间循环往返,无起点和终点。
(3)桑基鱼塘生态系统中有生产者桑树等,但是在管理该鱼塘过程中还要定期往水体中投入饲料,从生态系统的功能分析,其原因是生产者固定的太阳能不足以满足鱼类的需要,且需不断地输出经济鱼类,而其中的元素无法及时返回该生态系统。
(4)生物富集和能量流动的区别:①前者是某种物质沿食物链不断积累;而后者是能量沿食物链不断减少;②前者沿食物链(网)传递的是不易被分解或排出的重金属物质、有机农药等,而后者沿食物链(网)传递的是有机物中的化学能。
考向一 碳循环的过程分析
1.(2020·广西南宁高三摸底)如图表示某生态系统的碳循环示意图,其中甲、乙、丙、丁为生态系统的组成成分,①~⑦表示生理过程。下列有关该图的分析,错误的是( )
A.乙是该生态系统的基石
B.⑦过程中碳的传递形式是CO2
C.①过程主要是指绿色植物的光合作用
D.丙中的多种生物之间只存在竞争关系
答案 D
解析 由图可知,乙、丙、丁都指向甲,因此甲是非生物的物质和能量,根据双向箭头可判断出乙是生产者,生产者是生态系统的基石,A正确;⑦过程表示消费者进行呼吸作用释放CO2,B正确;①过程将CO2输入到生物群落中,主要是指绿色植物的光合作用,C正确;丙中多种生物之间可能存在捕食关系,D错误。
归纳总结 “三看法”快速确认碳循环的各环节
2.现在所倡导的低碳生活获得普遍认同。根据如图所示碳循环的部分过程进行的有关分析,正确的是(不定项)( )
A.生物群落内部进行碳循环的物质形式是含碳有机物
B.参与②过程的生物只有生产者、消费者
C.③过程增强后②过程随之增强,不能通过增强③减少大气中的CO2
D.开发太阳能、水能、核能等新能源,可减少人类对①过程的依赖
答案 AD
解析 生物群落内部进行碳循环的物质形式是含碳有机物;②过程是生物群落通过生产者、消费者的呼吸作用和分解者的分解作用以CO2的形式向大气中释放碳元素;可以通过植树造林、退耕还林(草)等来增加植物光合作用固定CO2的量减少大气中的CO2;开发太阳能、水能、核能等新能源,可以减少化石燃料的使用。
考向二 生物富集
3.如图是一个生态系统中不同营养级同化的能量相对值示意图,其中丙是第一营养级(生产者)。若该生态系统受到含汞的废电池浸出液污染,生物体内含汞最多的营养级是( )
A.乙 B.丙 C.甲 D.丁
答案 C
解析 图中丙表示的营养级同化的能量最多,营养级级别最低,甲表示的营养级同化的能量最少,营养级级别最高,所以图示食物链是丙→丁→乙→甲,有害物质沿着食物链流动并逐渐积累,因此生物体内积存汞最多的营养级是甲。
4.如图表示某生态系统中,甲、乙两种群在一段时间内的数量变化情况。下列有关叙述错误的是( )
A.甲为被捕食者,乙为捕食者
B.M时甲、乙两种群的数量相等,但出生率不一定相等
C.甲种群中的碳元素可通过一定途径进入乙种群
D.若长期受某重金属污染,甲种群体内重金属浓度大于乙种群
答案 D
解析 图中乙的数量变化晚于甲,且甲的波峰高于乙,则乙为捕食者,A正确;M时甲、乙两种群相对数量相同,但不能比较两种群的出生率,两种群的出生率不一定相等,B正确;乙捕食甲,则甲种群中的碳以有机物形式传递给乙种群,C正确;若长期受某重金属污染,乙的营养级高于甲,故乙种群体内重金属浓度大于甲种群,D错误。
考向三 物质循环和能量流动的关系分析
5.分析以下生态系统的能量流动和物质循环的关系简图,不能得到的结论是( )
A.生物圈的物质是自给自足的,能量是需要不断补充的
B.物质作为能量的载体,使能量沿着食物链(网)流动
C.能量②③的总和便是生产者所固定的太阳能总量
D.碳在生物群落和非生物环境之间的循环主要是以CO2的形式进行的
答案 C
解析 生态系统的物质可循环利用,而能量是单向流动不可循环的,任何生态系统都需要不断得到来自系统外的能量补充,A不符合题意;物质作为能量的载体,使能量沿着食物链(网)流动,B不符合题意;生产者固定的太阳能总量包括生产者自身的呼吸作用消耗的能量、生产者流向初级消费者的能量、生产者流向分解者的能量三部分,而能量②表示生产者流向初级消费者的能量,能量③表示初级消费者流向次级消费者的能量,C符合题意;碳在生物群落和非生物环境之间的循环主要以CO2的形式进行,D不符合题意。
6.如图是某自然生态系统中碳循环的部分图解,其中a、b、c、d构成生物群落,①~⑧表示相关过程。请回答下列问题:
(1)碳在非生物环境与生物群落之间的循环主要是以________的形式进行的。图示各种成分之间缺少两个重要过程,请用虚线箭头在图中表示出来。
(2)图示初级消费者粪便中的能量属于________(填字母)同化量的一部分。b同化的能量最终的去向有__________________________________。若图中b的同化量增加1 kJ,则生产者的同化量至少需要增加________kJ。(3)过度的人工碳排放,会破坏生态系统的______________________________,导致气温升高从而形成温室效应。为了避免温室效应的形成,可以采取的措施有______________________________________________(写出两点)。
答案 (1)CO2 如图所示
(2)d 通过自身的呼吸作用散失和被分解者利用 25 (3)碳平衡(或碳循环的平衡) 尽量减少使用化石燃料;扩大绿化面积;增加绿色植物对CO2的吸收等(合理即可)
解析 (1)碳在非生物环境与生物群落之间的循环主要是以CO2的形式进行的;碳在生物群落内部是以含碳有机物的形式进行传递的。根据生态系统的碳循环特点可知,d为生产者,a为初级消费者,b为次级消费者,c为分解者。图中缺少a指向c的箭头和非生物环境指向d的箭头。(2)初级消费者(a)粪便中的能量属于生产者(d)同化量的一部分。b为最高营养级,其同化的能量最终的去向有通过自身的呼吸作用散失和被分解者利用。若b的同化量增加1 kJ,则生产者至少需要增加的同化量为1÷20%÷20%=25(kJ)。(3)当碳过度排放到环境中时,会破坏生态系统的碳平衡,从而导致大气中的CO2增多,形成温室效应。为了避免温室效应的形成,采取的措施可以从碳的来源和去路两个方面进行分析。
考点二 生态系统的信息传递
1.信息的概念:指日常生活中,可以传播的消息、情报、指令、数据与信号等。
2.信息的种类、特点、来源及实例(连线)
教材中的隐性知识 据图分析生态系统的信息传递模型:
(1)生态系统中的信息来源于生物和非生物环境。
(2)生态系统的信息传递的范围不包括(填“包括”或“不包括”)细胞之间的传递。
(3)生态系统的信息传递既存在于同种生物之内,也发生在不同生物之间。信息传递的方向一般是双向的。
3.信息传递过程
4.信息传递在生态系统中的作用
5.信息传递在农业生产中的应用
(1)提高农畜产品的产量。如利用模拟的动物信息吸引大量的传粉动物,就可以提高果树的传粉效率和结实率。
(2)对有害动物进行控制。如利用昆虫信息素诱捕或警示有害动物,降低害虫的种群密度。
6.能量流动、物质循环和信息传递的关系
项目
能量流动
物质循环
信息传递
特点
单向流动、逐级递减
全球性、循环性
往往是双向的
途径
食物链和食物网
多种
地位
生态系统的动力
生态系统的基础
决定能量流动和物质循环的方向和状态
联系
同时进行,相互依存,不可分割,形成统一整体
(1)变色龙变化体色,主要是向同类传递行为信息( × )
(2)能量流动是单向的,物质循环和信息传递都是双向的( × )
(3)当食草动物看到青草明显减少时,部分个体会另觅取食地,这体现了生态系统的信息传递功能( √ )
(4)羊和草之间的信息传递有利于调节生物的种间关系,以维持生态系统的平衡与稳定( √ )
(5)通过生态系统的信息传递,可以防治有害动物,也可以提高农畜产品的产量( √ )
(6)利用性外激素诱杀害虫属于化学防治( × )
源于选择性必修2 P71“正文”
(1)狼能依据兔留下的气味去捕食后者,兔同样也能依据狼的气味或行为特征躲避猎捕,这说明信息能调节生物的种间关系,进而维持生态系统的平衡与稳定。
(2)昆虫分泌性外激素引诱异性,说明种群的繁衍离不开信息的传递。
(3)莴苣、茄、烟草的种子必须接受某种波长的光才能萌发说明生命活动的正常进行,离不开信息传递。
考向一 信息传递的类型和作用分析
7.(2020·湖南常德期末)下列有关生态系统信息传递及其应用的叙述,错误的是( )
A.动物的特殊行为信息可在同种或异种生物之间传递
B.生态系统中的信息是由生物发出并相互传递而发挥作用的
C.利用黑光灯诱捕法来调查昆虫的种群密度属于生态系统中信息传递的应用
D.短日照作物黄麻,南种北移可延长生长期,提高麻的产量,是对物理信息的合理利用
答案 B
解析 动物的特殊行为对同种或异种生物能够传递某种信息,这种特殊行为特征可以体现行为信息,A正确;生态系统中的信息可由生物发出,也可由非生物环境发出,如光周期,B错误;利用黑光灯诱捕昆虫来调查昆虫的种群密度,是物理信息在生产生活中的应用,C正确。
8.(2020·江西上饶中学开学检测)农场中种植着粮食作物、果树,饲养着家禽、家畜等。 运用生态系统信息传递的原理,可以有效提高农畜产品的产量。 下列措施不属于此项原理的是( )
A.圈养家畜,散养家禽
B.施放过量的性引诱剂,干扰害虫的正常交尾
C.延长家禽的光照时间,提高产蛋率
D.人工控制作物光周期,达到早熟、高产的目的
答案 A
解析 生态系统的信息包括物理信息、化学信息和行为信息。 圈养家畜、散养家禽是为了减少能量的消耗,A 符合题意;为干扰害虫的正常交尾施放的性引诱剂为化学信息,B 不符合题意;延长家禽的光照时间和人工控制作物光周期都是利用的物理信息,C、D 不符合题意。
方法技巧 生态系统中信息类型的辨析方法
(1)涉及声音、颜色、植物形状、磁力、温度、湿度这些信号,通过动物感觉器官皮肤、耳朵、眼或植物光敏色素、叶、芽等感觉到的信息,则判断为物理信息。
(2)若涉及化学物质挥发性(如性外激素等)这一特点,则判断为化学信息。
(3)凡涉及“肢体语言”的,则判断为行为信息。
(4)若在影响视线的环境中(如深山密林),生物间多依靠“声音”这种物理形式传递信息。
(5)若在噪音嘈杂的环境(如洪水、瀑布旁),生物间多以“肢体语言”这种“行为”进行信息交流。
考向二 生态系统三大功能的比较
9.如图表示生态系统中各组成成分之间的关系,下列有关叙述正确的是( )
A.图中体现了信息传递往往是双向的,能量流动和物质循环也是双向的
B.分解者所获得的能量是各种动植物总能量的10%~20%
C.信息传递与物质循环、能量流动同时进行,相互依存,不可分割
D.生态农业利用了能量多级利用的原理,提高了能量在各营养级间的传递效率
答案 C
解析 该图是生态系统的信息传递示意图,体现了信息传递往往是双向的,无法体现能量流动和物质循环的特点,A错误;一般情况下,在食物链(网)中,能量在相邻两个营养级之间的传递效率是10%~20%,与分解者无关,B错误;生态农业只能提高能量的利用率,而不能提高能量的传递效率,D错误。
10.运用生态学的相关原理,可以更好地服务于生产实践。下列叙述正确的是(不定项)( )
A.防治水稻害虫能提高生产者和消费者之间的能量传递效率
B.多给作物施用有机肥能实现能量的循环利用,以提高作物的产量
C.利用昆虫信息素诱杀雄虫降低出生率属于生物防治
D.将阳生植物和阴生植物混种充分利用空间,以提高对光能的利用率
答案 CD
解析 防治水稻害虫能使能量流向对人类最有益的部分,不能提高能量传递效率,A错误;为农作物施用的有机肥不能为农作物提供能量,能量不能循环利用,B错误;可利用性引诱剂诱捕某种害虫的雄虫,这属于生物防治,C正确;将阳生植物与阴生植物混种可以充分利用空间,以提高对光能的利用率,D正确。
考点三 生态系统的稳定性
1.生态平衡与生态系统的稳定性
(1)生态平衡
(2)生态系统的稳定性
2.生态系统稳定性的类型
(1)类型
(2)联系:二者一般呈负相关,如图所示,a为抵抗力稳定性,b为恢复力稳定性。
注意 特例:冻原、沙漠等生态系统的两种稳定性都比较低。
(3)影响因素
3.提高生态系统稳定性的措施
(1)控制对生态系统的干扰强度,对生态系统的利用应该适度,不应超过生态系统的自我调节能力。
(2)对人类利用强度较大的生态系统,应给予相应的物质、能量的投入,保证生态系统内部结构与功能的协调。
4.设计和制作生态缸
设计要求
相关分析
生态缸必须是封闭的
防止外界生物或非生物因素的干扰
生态缸中投放的几种生物必须具有很强的生活力,种类齐全(具有生产者、消费者和分解者)
使生态缸中的生态系统能够进行物质循环和能量流动,在一定时期内保持稳定
生态缸的材料必须透明
为光合作用提供光能,保持生态缸内温度,便于观察
生态缸宜小不宜大,缸中的水量应适宜,要留出一定的空间
便于操作,且使缸内储备一定量的空气
生态缸的采光应用较强的散射光
防止水温过高导致水生植物死亡
选择的动物不宜过多,个体不宜太大
减少对氧气的消耗,防止氧气的产生量小于消耗量
(1)观察稳定性,可通过观察动物、植物的生活情况、水质变化、基质变化等判断生态系统的稳定性。
(2)由于生态缸极为简单,自我调节能力极差,抵抗力稳定性极低,其稳定性易被破坏。因此,生态缸内的生物只能保持一定时间的活性。
(1)生态平衡并不是指生态系统一成不变,而是一种动态的平衡( √ )
(2)随着生物多样性的提高,生态系统的自我调节能力增强( √ )
(3)负反馈调节在生态系统中普遍存在,它是生态系统自我调节能力的基础( √ )
(4)某相对稳定的生态系统中旅鼠的天敌、植物、旅鼠之间数量的变化是一种正反馈调节( × )
(5)森林生态系统的抵抗力稳定性要比草原生态系统高( √ )
(6)一个生态系统的抵抗力稳定性很低,则恢复力稳定性就一定很高( × )
(7)河流轻度污染后的净化恢复及火灾后草原的恢复均属于恢复力稳定性( × )
下图表示受到干扰后,生态系统功能的变化图,两条虚线之间的部分表示生态系统功能正常的作用范围,请据图回答下列问题:
(1)图中y表示受到干扰时偏离正常范围的大小,偏离的越大,抵抗力稳定性越弱,反之,抵抗力稳定性越强;热带雨林的y值小于(填“大于”“小于”或“等于”)草原。
(2)x表示恢复到原状态所需的时间,x与稳定性的关系是x越大,恢复力稳定性越弱,反之,恢复力稳定性越强。
(3)TS可作为总稳定性的定量指标,面积越大,生态系统的总稳定性越低。
(4)当生态系统的功能处于两条虚线之间时,生态系统的功能在能量流动和碳循环两个方面的具体表现是能量流动表现为输入与输出大致相等,碳循环表现为有机物的合成与分解大致相等。
(5)图中曲线在下降后能恢复到原状态,原因是生态系统具有自我调节能力。
考向一 生态系统稳定性的分析
11.一个系统作用的效果反过来又促进或抑制了这个系统的工作,如果是促进,该调节就是正反馈,反之则是负反馈。如图1为某草原生态系统中的反馈调节示意图,图2为某湖泊生态系统中发生的某种调节活动,下列分析错误的是(不定项)( )
A.图1中生物和非生物的物质和能量构成了完整的生态系统
B.甲、乙、丙三者之间的食物联系是乙→丙→甲
C.图B所示调节导致的最终结果是维持该生态系统原有的稳态
D.图1中存在负反馈调节,图2中存在正反馈调节
答案 ABC
解析 生态系统成分包括生产者、消费者、分解者和非生物的物质和能量,而图1中缺少分解者,A错误;由图1中种群数量的变化,可得出甲、乙、丙三者之间的捕食关系是乙→甲→丙,B错误;图B所示为正反馈调节,它会使生态系统偏离原有的稳态,C错误。
方法技巧 生态系统调节中正反馈和负反馈的比较
项目
正反馈调节
负反馈调节
调节
方式
加速最初发生变化的那种成分所发生的变化
抑制和减弱最初发生变化的那种成分所发生的变化
结果
常使生态系统远离稳态
有利于生态系统保持相对稳定
实例
分析
12.(2020·河南洛阳高三模拟)下列有关生态系统稳定性的叙述,正确的是( )
A.生态系统的自我调节能力主要是通过反馈调节来实现的
B.热带雨林遭到严重砍伐后,其恢复力稳定性仍很强
C.外来物种入侵会增加物种多样性,提高生态系统的稳定性
D.河流受到轻度污染时,能通过物理沉降、化学分解和微生物分解来保持原状,属于恢复力稳定性
答案 A
解析 热带雨林抵抗力稳定性强,其遭到严重破坏后,恢复力稳定性弱,B错误;外来物种入侵往往会导致本地物种减少,降低生态系统的稳定性,C错误;河流受到轻度污染时,能通过物理沉降、化学分解和微生物分解来保持原状,属于抵抗力稳定性,D错误。
13.两个不同的生态系统在同时受到同等强度的干扰(A)后,其结构和功能的曲线变化情况如下图所示,由图不能得出的结论是( )
A.同等强度的干扰下,乙生态系统的抵抗力稳定性比甲高
B.同等强度的干扰下,若乙生态系统干扰提前,则b点左移
C.若甲生态系统的干扰强度增大,则c点右移
D.乙生态系统b点后一定有新的物种产生
答案 D
解析 从图中可看出,甲、乙两个生态系统受到同等强度的干扰后,与乙相比,甲生态系统的结构和功能恢复原状所需要的时间长,波动范围大,说明甲的抵抗力稳定性低,乙的抵抗力稳定性高,A正确;若乙生态系统干扰提前,其结构和功能恢复至正常运行范围的时间也会提前,即b点左移,B正确;若甲的干扰强度增大,则恢复原状所需要的时间延长,即c点右移,C正确;乙生态系统在恢复原状后不一定有新物种产生,D错误。
考向二 生态缸的制作和分析
14.(2020·重庆南开中学检测)人工制作的生态缸属于人工微型生态系统,可观察其稳定性。下列有关说法正确的是( )
A.该生态系统的成分包含了生产者、消费者以及食物链和食物网
B.封口的生态缸需要不断输入能量才能保持其相对稳定
C.封上生态缸盖,缸内空气中CO2均来源于分解者的分解作用
D.显著增加缸内各营养级生物的数量提高该生态缸的稳定性
答案 B
解析 食物链和食物网属于生态系统的营养结构,不属于生态系统的成分,A错误;输入生态系统的总能量最终以热能的形式散失,所以对于任何一个生态系统都需要持续不断地输入能量,B正确;生态缸内CO2的来源还包括生产者和消费者的呼吸作用,C错误;生态缸属于微型人工生态系统,生物种类和数量并不是越多越好,D错误。
15.(2020·泰安月考)某生物兴趣小组的同学用河水、池泥、水藻、植食性小鱼、广口瓶、凡士林等材料制作了3个生态瓶(如图所示)。下列叙述错误的是( )
A.甲瓶中的小鱼很快死亡是因为瓶内分解者数量过少
B.乙瓶中的生物存活的时间相对较长
C.丙瓶中的分解者主要存在于河水及池泥中
D.若想维持生态平衡,丙瓶不应放在黑暗中
答案 A
解析 甲瓶中的小鱼很快死亡主要是因为消费者(植食性小鱼)过多,所以应保持各组分的比例合适,方能使生态瓶稳定性维持较长时间。
1.核心概念
(1)(选择性必修2 P63)物质循环:组成生物体的碳、氢、氧、氮、磷、硫等元素,都在不断进行着从非生物环境到生物群落,又从生物群落到非生物环境的循环过程。
(2)(选择性必修2 P64)生物富集:生物体从周围环境吸收、积蓄某种元素或难以降解的化合物,使其在机体内浓度超过环境浓度的现象。
(3)(选择性必修2 P73)生态平衡:生态系统的结构和功能处于相对稳定的一种状态。
(4)(选择性必修2 P74)负反馈:在一个系统中,系统工作的效果,反过来又作为信息调节该系统的工作,并且使系统工作的效果减弱或受到限制,它可使系统保持稳定。
(5)(选择性必修2 P74)生态系统的稳定性:生态系统维持或恢复自身结构与功能处于相对平衡状态的能力。
2.教材结论性语句
(1)(选择性必修2 P62)碳在生物群落与非生物环境之间的循环主要是以CO2的形式进行的,在生物群落内部是以含碳有机物的形式传递的。
(2)(选择性必修2 P69)生态系统的信息传递包括物理信息、化学信息和行为信息等形式。
(3)(选择性必修2 P71)生命活动的正常进行离不开信息的作用;生物种群的繁衍,也离不开信息的传递。
(4)(选择性必修2 P71)信息还能够调节生物的种间关系,进而维持生态系统的平衡与稳定。
(5)(选择性必修2 P74)生态系统稳定性的原因是生态系统具有自我调节能力,自我调节能力的基础是负反馈调节。
(6)(选择性必修2 P75)一般来说,生态系统中的组分越多,食物网越复杂,其自我调节能力就越强,抵抗力稳定性就越高。
1.(2020·全国Ⅲ,6)生态系统的物质循环包括碳循环和氮循环等过程。下列有关碳循环的叙述,错误的是( )
A.消费者没有参与碳循环的过程
B.生产者的光合作用是碳循环的重要环节
C.土壤中微生物的呼吸作用是碳循环的重要环节
D.碳在非生物环境与生物群落之间主要以CO2形式循环
答案 A
解析 生产者、消费者和分解者都参与了生态系统的碳循环,其中消费者可以通过呼吸作用等加快生态系统的碳循环,A项错误;生产者是生态系统的基石,可以利用光合作用把CO2和H2O转化为淀粉等有机物,把太阳能转变为化学能,是连接生物群落与非生物环境的重要环节,也是碳循环的重要环节,B项正确;土壤中的微生物可以通过呼吸作用分解有机物,同时将CO2等释放到非生物环境中,因此土壤中微生物的呼吸作用是碳循环的重要环节,C项正确;通过生产者的光合作用或化能合成作用,CO2从非生物环境进入生物群落,通过生产者和消费者的呼吸作用、分解者的分解作用,CO2从生物群落进入非生物环境,所以碳在生物群落与无机环境之间主要以CO2形式循环,D项正确。
2.(2019·天津,5)多数植物遭到昆虫蚕食时会分泌茉莉酸,启动抗虫反应,如分泌杀虫物质、产生吸引昆虫天敌的挥发物质等。烟粉虱能合成Bt56蛋白,该蛋白会随烟粉虱唾液进入植物,抑制茉莉酸启动的抗虫反应,使烟粉虱数量迅速增长。下列叙述错误的是( )
A.植物产生挥发物质吸引昆虫天敌体现了信息传递调节种间关系的功能
B.植食性昆虫以植物为食和植物抗虫反应是长期协同进化的结果
C.Bt56基因表达被抑制的烟粉虱在寄主植物上的数量增长比未被抑制的对照组快
D.开发能水解Bt56蛋白的转基因植物可为控制烟粉虱提供防治措施
答案 C
解析 多数植物遭到昆虫蚕食时会产生吸引昆虫天敌的挥发物质,从而吸引昆虫的天敌,使植物免受虫害,这说明信息传递能调节生物的种间关系,以维持生态系统的稳定,A项正确;植食性昆虫以植物为食,多数植物遭到昆虫蚕食时会启动抗虫反应,这是植食性昆虫和植物在相互影响中不断进化和发展(协同进化)的结果,B项正确;烟粉虱合成的Bt56蛋白会随烟粉虱唾液进入植物,抑制茉莉酸启动的抗虫反应,使烟粉虱数量迅速增长,据此可推测Bt56基因表达被抑制的烟粉虱在寄主植物(抗虫反应能正常进行)上的数量增长比未被抑制的对照组慢,C项错误;若Bt56蛋白被水解,茉莉酸启动的抗虫反应不能被抑制,则烟粉虱的数量不能迅速增长,所以开发能水解Bt56蛋白的转基因植物可为控制烟粉虱提供防治措施,D项正确。
3.(2018·海南,21)对于一个结构和功能处于恢复过程中的生态系统,下列推论错误的是( )
A.适当的物质和能量投入可加快生态系统的恢复
B.随着生物多样性的提高,系统的自我调节能力增强
C.恢复后的生态系统,其结构和功能可接近受损前的状态
D.生物多样性提高后,某营养级的能量可全部流入下一营养级
答案 D
4.(2016·天津,3)在丝瓜地生态系统中,丝瓜、昆虫甲、昆虫乙存在捕食关系。下图为某年度调查甲、乙两种昆虫种群数量变化的结果。下列叙述正确的是( )
A.该丝瓜地的碳循环在丝瓜、昆虫与无机环境之间完成
B.依据随机取样原则统计成虫数量可计算出昆虫种群密度
C.乙与甲的数量比值代表两种昆虫间的能量传递效率
D.乙数量的增加会减少甲种群对丝瓜的摄食量
答案 D
解析 碳循环发生在生物群落和无机环境之间,丝瓜和昆虫不能代表该生态系统的生物群落,A错误;进行种群密度调查时应统计所有的同种昆虫,不能只统计成虫,B错误;能量传递效率是相邻两个营养级之间的同化量之比,不是两种生物之间的数量比值,C错误;图示信息表明乙为甲的天敌,则乙增多,甲会减少,因此,甲对丝瓜的摄食量将减少,D正确。
5.(2019·全国Ⅰ,31)某果园中存在A、B两种果树害虫,果园中的鸟(C)可以捕食这两种害虫;使用人工合成的性引诱剂Y诱杀B可减轻B的危害。回答下列问题:
(1)果园中包含害虫A的一条食物链是_______________________________________。
该食物链的第三营养级是________。
(2)A和B之间存在种间竞争关系,种间竞争通常是指
________________________________________________________________________
________________________________________________________________________。
(3)性引诱剂Y传递给害虫B的信息属于__________。使用性引诱剂Y可以诱杀B的雄性个体,从而破坏B种群的____________,导致____________降低,从而减轻B的危害。
答案 (1)果树→A→C C
(2)两种或更多种生物共同利用同样的有限资源和空间而产生的相互排斥的现象
(3)化学信息 性别比例 种群密度
解析 (1)由题干信息可知,A、B是果树害虫,鸟(C)可以捕食这两种害虫,故果园中包含害虫A的一条食物链是果树→A→鸟(C),其中鸟(C)处于第三营养级。
(3)性引诱剂Y是一种化学物质,其传递给害虫B的信息属于化学信息。性引诱剂Y可以诱杀B的雄性个体,改变B种群的性别比例,导致其种群密度降低,从而减轻B的危害。
课时精练
一、选择题:每小题给出的四个选项中只有一个符合题目要求。
1.如图是自然界中碳循环的简图,下列相关叙述正确的是( )
A.甲为消费者,乙为分解者,丙为生产者
B.碳元素以无机物的形式在丙→乙→甲所示的渠道中流动
C.生物群落中的碳都是通过①②③过程进入非生物环境中的
D.稳定的自然生态系统中,大气中的CO2通过④过程进入生物群落的量是相对稳定的
答案 D
解析 分析题图可知,甲为分解者,乙为消费者,丙为生产者,A错误;碳元素以有机物的形式在丙→乙→甲所示的渠道中流动,B错误;生物群落中的碳除了通过①②③过程进入非生物环境中,还可通过化石燃料的燃烧进入非生物环境,C错误;自然生态系统达到稳定后,生产者所固定的CO2量是相对稳定的,D正确。
2.薇甘菊是世界上最具危险性的有害植物之一,在其适生地能攀缘、缠绕于乔木、灌木,重压于其冠层顶部,阻碍附主植物的光合作用,继而导致附主死亡。科研人员研究了薇甘菊不同入侵程度对深圳湾红树林生态系统有机碳储量的影响,结果如表。下列分析错误的是( )
有机碳储量
未入侵区域
轻度入侵区域
重度入侵区域
植被碳库
51.85
50.86
43.54
凋落物碳库
2.01
3.52
5.42
土壤碳库
161.87
143.18
117.74
总计
215.73
197.56
166.70
A.植被碳库中的碳主要以有机物的形式存在,其去路是以食物的形式流向下一营养级
B.土壤碳储量减少可能是因为薇甘菊根系密集,增加了土壤氧含量,使土壤中需氧型微生物的分解作用增强
C.与薇甘菊未入侵区域相比,薇甘菊重度入侵区域的总有机碳储量约减少了22.7%
D.随着薇甘菊入侵程度的加剧,凋落物碳储量显著增加,原因是薇甘菊的入侵导致附主死亡
答案 A
解析 植被碳库中的碳主要以有机物的形式存在,其去路除了以食物形式流向下一营养级外,还有通过细胞呼吸作用消耗等,A错误;薇甘菊根系密集,增加了土壤孔隙度,使得土壤氧含量增加,从而使土壤中需氧微生物的分解作用增强,使得土壤碳储量减少,B正确;与薇甘菊未入侵区域相比,薇甘菊重度入侵区域的总有机碳储量减少了(215.73-166.70)/215.73×100%≈22.7%,C正确;随着薇甘菊入侵程度的加剧,凋落物碳储量显著增加,原因是薇甘菊的附着导致附主植物落叶、死亡等加快,D正确。
3.如图是某生态农业模式图,下列说法错误的是( )
A.过程①中的碳以有机物形式被微生物利用
B.电渣液中的能量可通过过程②流入农作物
C.该模式实现了物质的循环利用
D.该模式可以提高能量的利用率
答案 B
解析 电渣液中的能量不能通过过程②流入农作物,因为植物利用的能量是光能,B错误。
4.切叶蚁切割、收集植物叶片,将含有消化酶的排泄物排在碎叶上,用来培养真菌,然后以真菌作为自己的食物来源。下列分析错误的是( )
A.切叶蚁“培养”的真菌是分解者,能参与生态系统的物质循环
B.探路的切叶蚁发现合适的植物后会留下“气味”,这种“气味”属于化学信息
C.碎叶中的能量通过食物链流向真菌,再流向切叶蚁
D.切叶蚁与其培养的真菌之间的关系是长期协同进化的结果
答案 C
解析 由“切叶蚁切割、收集植物叶片,将含有消化酶的排泄物排在碎叶上,用来培养真菌”可知,切叶蚁“培养”的真菌是分解者,能参与生态系统的物质循环,A正确;生态系统中信息的种类包括物理信息、化学信息和行为信息,探路的切叶蚁发现合适的植物后会留下“气味”,可在同种的不同个体间传递信息,“气味”属于化学信息,B正确;食物链一般是指捕食食物链,只涉及生产者和消费者,不含分解者,C错误;切叶蚁与其培养的真菌之间相互影响,两者的关系是长期协同进化的结果,D正确。
5.雌蚕蛾能释放一种性引诱剂,可以把3 km以外的雄蚕蛾吸引过来。虽然每只雌蚕蛾所释放的性引诱剂的数量不足0.01 mg,但雄蚕蛾仍能对其作出反应。有趣的是雄蚕蛾对密封在玻璃瓶中的雌蚕蛾虽然看得见,却无动于衷。下列相关叙述错误的是( )
A.使雄蚕蛾作出反应的性引诱剂属于化学信息
B.体现了信息的传递有益于种群的繁衍
C.说明生态系统中的信息都是由生物产生的
D.说明性引诱剂具有高效性
答案 C
解析 生态系统中传递的信息包括物理信息、化学信息、行为信息等,并非都是由生物产生的。微量的性引诱剂就可引起同种雄蚕蛾作出反应,说明性引诱剂具有高效性。
6.生态系统维持或恢复自身结构与功能处于相对平衡状态的能力,叫作生态系统的稳定性。下列关于生态系统稳定性的叙述,不正确的是( )
A.对人类利用强度较大的生态系统,给予相应的物质、能量的投入,保证生态系统内部结构与功能的协调
B.负反馈调节是生态系统自我调节能力的基础,但生态系统的调节能力是有一定限度的
C.某生态系统中某个种群数量的增多,能提高生态系统的抵抗力稳定性
D.河流受到轻微的污染仍然保持河水清澈,这说明其抵抗力稳定性强
答案 C
解析 人类对某生态系统利用强度较大时,应给予相应的物质、能量的投入,A正确;生态系统具有一定的自我调节能力,自我调节能力以负反馈调节为基础,B正确;物种丰富度的增加可导致生态系统的营养结构更复杂,进而提高生态系统的抵抗力稳定性,C错误;河流抵抗外界干扰(受到轻微的污染)、保持原状(仍然保持河水清澈),说明其抵抗力稳定性强,D正确。
7.我国“嫦娥四号”运载火箭内设计了一个密封的生物科普试验载荷罐,搭载了棉花、油菜、酵母菌和果蝇等六种生物作为样本。试验载荷罐内棉花种子率先发芽长叶,这是人类有史以来第一片在月球生长的绿叶。下列分析正确的是( )
A.该密封载荷罐的正常运行需要输入能量
B.罐内的有机物可在群落与非生物环境之间进行物质循环
C.载荷罐中含生态系统的四种成分,其中酵母菌属于消费者
D.该系统的稳定性较差,其稳定性主要取决于生物的数量
答案 A
解析 物质循环是指组成生物体的各元素的循环,而不是化合物的循环,B错误;酵母菌属于生态系统成分中的分解者,C错误;该系统的稳定性较差,其稳定性主要取决于生物的种类以及生物数量的搭配比例,D错误。
二、选择题:每小题给出的四个选项中有一个或多个符合题目要求。
8.杜甫作为中国古代诗歌的集大成者,他的《江畔独步寻花七绝句》其六中“黄四娘家花满蹊,千朵万朵压枝低。留连戏蝶时时舞,自在娇莺恰恰啼”,描绘了百姓人家与大自然和谐相处的场景。下列相关叙述错误的是( )
A.日照时间的长短决定植物的开花期,体现了生物种群的繁衍离不开信息传递
B.可以使用标记重捕法调查蝴蝶的种群密度
C.黄莺的鸣叫属于行为信息,该信息也可来自非生物环境
D.为防止果树遭受鸟害,用音响设备模拟天敌声音驱赶鸟属于机械防治
答案 CD
解析 日照时间的长短决定植物的开花期,体现了生物种群的繁衍离不开信息传递,A正确;蝴蝶活动能力强,活动范围广,可用标记重捕法调查蝴蝶的种群密度,B正确;黄莺的鸣叫属于物理信息,物理信息也可来自非生物环境,如光等,C错误;为防止果树遭受鸟害,用音响设备模拟天敌声音驱赶鸟属于生物防治,D错误。
9.鸭为杂食性水禽,除捕食昆虫和其他小动物外,对稻田中几乎所有的杂草也都有取食。为研究稻鸭共作复合农业生态系统的功能,某兴趣小组进行了相关实验,结果如表所示。下列相关叙述错误的是( )
种类
杂草密度
(株·m-2)
物种丰富
度(种)
杂草相对优势度
草龙
节节菜
稗草
陌上菜
异型
莎草
常规区
40
12
0.247
0.189
0.100
0.102
0.094
稻鸭区
2.300
5.300
0
0.259
0.271
0.089
0
注:相对优势度表示植物在群落中的优势地位。
A.调查杂草密度应采用样方法,通常选取杂草种类较多的区域调查
B.在稻田中养鸭会使其捕食的昆虫和其他小动物之间的种间竞争关系减弱
C.分解者将鸭的粪便分解成无机盐供水稻利用能够加快物质的循环
D.引入鸭增加了稻田生态系统营养结构的复杂性,提高了其抵抗力稳定性
答案 ABD
解析 调查杂草密度应采用样方法,应随机调查,A错误;鸭为杂食性水禽,除捕食昆虫及其他小动物外,对稻田中几乎所有的杂草也都有取食,故在稻田中养鸭不一定会使其捕食的昆虫和其他小动物之间的种间竞争关系减弱,B错误;分解者将鸭的粪便分解成无机盐供水稻利用能够加快物质的循环,C正确;稻鸭共作能明显降低稻田中物种丰富度,因此“稻鸭式”养殖模式降低了稻田生态系统的抵抗力稳定性,D错误。
10.某生态系统中,除分解者外,仅有甲、乙、丙、丁、戊5个种群。调查得知,该生态系统有4个营养级,相邻两个营养级之间的能量传递效率为10%~20%,且每个种群只处于一个营养级。一年内输入各种群的能量数值如表所示,表中能量数值的单位相同。下列叙述正确的是( )
种群
甲
乙
丙
丁
戊
能量
3.56
12.80
10.30
0.48
226.50
A.表中所示的能量总和是流经该生态系统的总能量
B.若土壤中含有一定浓度的重金属铬,则甲生物比乙生物体内铬浓度高
C.该生态系统中第二营养级与第三营养级之间的能量传递效率约为15.4%
D.碳元素可在上述种群间实现循环,主要存在形式是有机物
答案 BC
解析 根据相邻两个营养级之间能量的传递效率及表格中的数据,可写出相应的食物网:。表中生产者固定的太阳能总量,表示流经该生态系统的总能量,A错误;有害物质在食物链(网)中随着营养级的升高含量逐渐升高,若土壤中含有一定浓度的重金属铬,则甲生物比乙生物体内铬浓度高,B正确;该生态系统中第二营养级同化总量是12.80+10.30=23.10,第三营养级同化总量是3.56,故第二营养级与第三营养级之间的能量传递效率为3.56÷23.10×100%≈15.4%,C正确;碳元素在生物群落和非生物环境之间实现循环,在生物群落的内部以有机物的形式传递,D错误。
三、非选择题
11.白洋淀湿地是华北地区重要的湿地生态系统。近年来,由于入淀污水增多,水体重金属污染加剧。研究人员发现可通过定期收割沉水植物地上部分,修复镉等重金属污染的水体。
(1)沉水植物属于生态系统组成成分中的________,其根部能从底泥和水中吸收__________________,净化水体,体现了生态系统的________能力。
(2)研究者从白洋淀中取底泥,将黑藻和菹草分别栽种其中,用自来水培养。测定并计算出二者的生长率变化如图、不同部位的富集系数和迁移系数(指由根系向地上部分的迁移能力)如表。
沉水植物
富集系数
迁移系数
地上部分
根部
黑藻
0.33
0.41
0.79
菹草
0.21
1.01
0.21
综合分析,研究者认为黑藻是最适合修复镉污染水体的物种,其重要依据有:①____________;②___________________。
(3)富集镉的沉水植物必须及时收割并进行无害化处理,一是因为镉等重金属能够通过________逐级积累和浓缩,在高营养级生物体内聚集,二是因为__________________________而造成水体的二次污染。
答案 (1)生产者 无机盐、镉等重金属 自我调节 (2)①黑藻的生长率大于菹草 ②黑藻地上部分对镉的富集能力强于菹草(或黑藻的迁移系数高于菹草)(两空顺序可颠倒) (3)食物链(网) 富集镉的植物体死亡腐烂后通过微生物的分解作用返回水体(通过物质循环使镉等重金属又回到水体)
解析 (1)沉水植物可以通过光合作用合成有机物,属于生态系统中的生产者,其根部能从底泥和水中吸收无机盐、镉等重金属,净化水体,说明生态系统具有一定的自我调节能力。(2)根据表格和图形分析可知,黑藻的生长率大于菹草,且黑藻地上部分对镉的富集能力强于菹草,黑藻的迁移系数也高于菹草,说明黑藻是最适合修复镉污染水体的物种。(3)由于镉等重金属能够通过食物链、食物网逐级积累和浓缩,在高营养级生物体内聚集,且富集镉的植物体死亡腐烂后通过微生物的分解作用返回水体,造成水体的二次污染,所以必须将其及时收割并进行无害化处理。
12.(2020·河南六市联考)下表表示某森林生态系统在一年中的能量流动情况(C为分解者)。请回答下列问题:
项目
同化总量
(×106 J)
现存个体中的能量
(×106 J)
呼吸消耗量
(×106 J)
A
900
200
590
B
100
15
64
C
15
2
13
D
18
6
10
(1)分析上表可知,流入该生态系统的总能量为________×106 J,从第二营养级到第三营养级的能量传递效率为____________。从能量输入和输出来看,该生态系统中生物体内的总能量是____________(填“增加”“减少”或“不变”)的。
(2)与森林生态系统相比,冻原生态系统抵抗力稳定性较低,因为冻原生态系统________________________________________________________________________。
(3)森林中的动物在不同季节一般都有换羽(毛)的习性,这是它们受到________(填“物理”“化学”或“行为”)信息的影响而产生的适应性生理特征,是长期_________的结果。
答案 (1)900 18% 增加 (2)动、植物种类少,营养结构简单 (3)物理 自然选择
解析 (1)根据题表可知,C是分解者,A含有的能量最多,是生产者,则B是初级消费者,D是次级消费者。流入该生态系统的总能量为生产者A固定的能量为900×106 J,从第二营养级到第三营养级的能量传递效率为18×106÷(100×106)×100%=18%。从能量输入和输出来看,该生态系统中生产者固定的总能量大于所有生物呼吸消耗的能量总和,因此该生态系统中生物体内的总能量是增加的。(2)与森林生态系统相比,冻原生态系统动、植物种类少,营养结构简单,自我调节能力弱,故冻原生态系统抵抗力稳定性较低。(3)森林中的动物在不同季节一般都有换羽(毛)的习性,这是它们受到光照等物理信息的影响而产生的适应性生理特征,是长期自然选择的结果。
13.重新设计改造后的天津水西公园,充分利用原有的水体、植物、地形地貌等景观元素,通过对沉水、浮水、挺水、湿生等不同类型植物的配置,注重湿地和林地的结合,增强湿生植物向水生植物的逐渐过渡,营造出种类丰富、自然协调、垂直层次明显、涵养水源和净化水质能力强的湿地植物景观。科技人员突破性尝试天津本土顶级植物群落的应用,选用天津乡土树种作为基调树,以复层异龄混交林形成公园林木覆盖的主要形式,开创了天津市新建公园种植规格之最。阅读上述材料,请分析:
(1)水西公园湿地生态系统是由非生物环境和__________组成的________(填“开放”或“封闭”)的生命系统。其生态系统的结构包括______________________________________。
(2)改造前,从生态系统稳定性的角度分析,其劣势是动植物的种类少、多样性低,改造后的公园垂直结构层次明显,有利于增加生物多样性,提高了生态系统的________________。
(3)科技人员突破性尝试天津本土顶级植物群落的应用,选用天津乡土树种作为基调树的原因是________________________________________________________________________
________________________________________________________________________。
(4)公园中有一种萤火虫雄萤到处飞来飞去,但严格地每隔5.8 s发光一次,雌萤则停歇在草叶上以发光来应答,每次发光间隔时间与雄萤相同,但总是在雄萤发光2 s后才发光。据研究,每一种萤火虫的发光频率都不相同。下列相关叙述正确的是________(多选)。
A.萤火虫在夜晚是依据发光器官所发出的闪光来寻找配偶的
B.萤火虫的发光传递的是一种行为信息
C.生态系统中信息的传递是双向的
D.不同萤火虫的发光频率可避免种间信号混淆和种间杂交
(5)科技人员计划在湿地水体中将种植、养殖与旅游相结合,种植水生植物与养殖鱼、虾、蟹等,使旅游者体验种植与收获的过程。从生态系统的功能角度分析,其好处是________________________________________________________________________
________________________________________________________________________。
答案 (1)生物群落 开放 生态系统的组成成分和营养结构(食物链和食物网) (2)抵抗力稳定性(或自我调节能力) (3)本地物种更适应本地的环境,也不会有生态入侵问题 (4)ACD (5)①调整能量流动关系,提高能量利用率;②加快生态系统的物质循环;③调节种间关系,维持生态系统的平衡与稳定
解析 (1)生态系统是由非生物环境和生物群落构成;水西公园湿地生态系统是一个开放的生命系统;生态系统的结构包括生态系统的组成成分(包括非生物的物质和能量及生产者、消费者、分解者)和营养结构(食物链和食物网)。(2)改造后的公园垂直结构层次明显,生物多样性增加,营养结构更加复杂,提高了生态系统的抵抗力稳定性(或自我调节能力)。(3)由于本地物种更适应本地的环境,也不会有生态入侵问题,故选用天津乡土树种作为基调树。(4)萤火虫在夜晚是依据发光器官所发出的闪光来寻找配偶的,有利于生物种群的繁衍,A正确;萤火虫的发光属于物理信息,B错误;雌雄萤火虫均可发光传递信息,信息传递具有双向性,C正确;不同萤火虫的发光频率可避免种间信号混淆和种间杂交,D正确。故选A、C、D。(5)在湿地水体中将种植、养殖与旅游相结合,种植水生植物与养殖鱼、虾、蟹等,能调整能量流动关系,提高能量利用率;加快生态系统的物质循环;调节种间关系,维持生态系统的稳定。
相关教案
这是一份7 2022年高考生物一轮复习(新高考版2(鲁辽)适用) 第3单元 第7讲 酶,共22页。
这是一份9 2022年高考生物一轮复习(新高考版2(鲁辽)适用) 第3单元 第9讲 光与光合作用,共33页。
这是一份28 2022年高考生物一轮复习(新高考版2(鲁辽)适用) 第8单元 第28讲 免疫调节,共26页。

