高中语文高考常考常错文化常识知识归纳(七类官职变动)
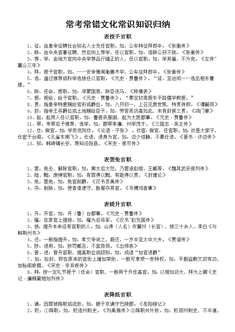
展开常考常错文化常识知识归纳表授予官职1、征:由皇帝征聘社会知名人士充任官职。如:公车特征拜郎中。《张衡传》2、辟:由中央官署征聘,然后向上荐举,任以官职。如:连辟公府不就。《张衡传》3、荐、举:由地方官向中央举荐品行端正的人,任以官职。如:举其偏,不为党。《左传"襄公三年》4、拜:授予官职。如:……安帝雅闻衡善术学,公车征拜郎中。《张衡传》5、选:通过推荐或科举选拔任以官职。《元史·贾鲁传》:“延、至治间……选丞相东曹掾。”6、除:任命,授职。如:寻蒙国恩,除臣冼马。《陈情表》7、授:授给、给予官职。《元史·贾鲁传》:“秦定初恩授东平路儒学教授。”8、赏:指皇帝特意赐给官衔或爵位。如:八月初一,上召见袁世凯,特赏侍郎。《谭嗣同》9、封:指帝王将爵位或土地赐给臣子。如:劳苦而功高如此,未有封侯之赏。《鸿门宴》10、起:起用人任以官职。如:鲁居丧服阕,起为太医都事。《元史·贾鲁传》11、察:考察后予推荐,选举。如:郡察孝廉,州举茂才。《三国志·吴主传》12、仕:做官。如:学而优则仕。《论语·子张》 。仕宦:做官,任官职。如:汝是大家子,仕宦于台阁。《孔雀东南飞》。仕进:进身为官。如:迈少恬静,不慕仕进。《晋书·许迈传》13、知:韩琦镇长安,荐知泾阳县。《宋史·侯可传》 表罢免官职1、罢:免去,解除官职。如:窦太后大怒,乃罢逐赵绾、王臧等。《魏其武安侯列传》2、绌、黜:废掉官职。如:有罪得以黜,有能得以赏。《封建论》3、免:罢免。如:免官削爵。《汉书贡禹传》4、夺:削除。如:使者遂逮守,胁服夺其官。《书博鸡者事》 表提升官职1、升:升官。如:升(鲁)台都事。《元史·贾鲁传》2、擢:在原官上提拔。如:擢为后将军。《汉书"赵充国传》3、拔:提升本来没有官职的人。如:山涛(人名)作冀州(长官),拔三十余人。李白《与韩荆州书》4、迁:一般指提升。如:孝文帝说之,超迁,一岁中至太中大夫。《贾谊传》5、陟:进用。如:陟罚臧否,不宜异同。《出师表》6、晋、进:晋升官职,提高职位或级别。如:成语“加官进爵”7、加:加封,即在原来的官衔上增加荣衔,一般可享受一世特权。如:平剧盗赖文政有功,加秘阁修撰。《宋史·辛弃疾传》8、拜:按一定礼节授予(任命)官职,一般用于升任高官。如:以相如功大,拜为上卿《史记·廉颇蔺相如列传》 表降低官职1、谪:因罪被降职或流放。如:滕子京谪守巴陵郡。《岳阳楼记》2、贬:①降职。如:贬连州刺史。《刘禹锡传》②降职并外放。如:贬邵州刺史,不半道,贬永州司马。《新唐书·柳宗元传》3、放:一般指由京官改任地方官。如:屈原既放,三年不得复见。《卜居》4、左迁:降职贬官,特指贬官在外。如:予左迁九江郡司马。《琵琶行》5、窜:放逐,贬官。如:暂为衔使,遂窜南夷。(韩俞《进学解》)6、左除、左降、左转:降职。如:帝怒,乃罢(陆)贽宰相,左除(张)滂等官(《新唐书·装延龄传》)7、出宰:京官外放出任地方官。如:郎官上应列宿,出宰百里,有非其人,则民受其殃。(《后汉书·明帝纪》) 表调动官职1、迁:调动官职,一般指提升。《汉书·王尊传》:“迁东郡太守。”2、徙:一般的调动官职。如:徙王信为楚王。《淮阴侯列传》3、调:变换官职。如:调为陇西都尉。《汉书"袁盎传》4、转、调、徙:调动官职。《张衡传》:“再转复为太史令,衡不慕当世,所居之官辄积年不徙。”5、补:补充空缺官职。如:太守察王尊廉,补辽西盐官长。《汉书·王尊传》6、改:改任官职。如:改刑部详覆官。《宋史·王济传》7、出:京官外调。如:出为河间相,时国王骄奢。《张衡传》 表兼代官职1、兼:兼任。如:余除右丞相兼枢密使。《〈指南录〉后序》2、领:兼任(较为低级的官职)。如:桓温镇江口,复引(乔)为司马,领广陵相。《晋书·袁乔传》3、行:代理官职。如:太祖行奋武将军。《三国志·魏书·武帝纪》4、署:代理、暂任。如:太守奇之,署守属监狱。《汉书·王尊传》5、权:暂代官职。如:时韩愈吏部权京兆。《刘公嘉话》6、判:高位兼低职。如:除镇安武胜军节度史,司徒兼侍中,判相州。《宋史"韩琦传》7、假:临时的,代理的。如:乃相与共立为假上将军。(《史记·项羽本记》)8、摄:暂代官职。如:俄检校侍中,摄史部尚书。(《新唐书·杜如晦传》)9、守:代理官职。如:初平中,北海孔融召为主薄,守高密令。(《三国志·王修传》) 表辞去官职1、告老:官员年老。如:时年已七十,遂隐上山,悬车告老。2、解官:辞去官职。如:得监和州税,父母又不欲行,拯即解官归养》3、请老:古代官吏请求退休养老。如:祁溪请老,晋侯问嗣焉。4、乞身:古代认为官吏做官是委身事君,因此称请求退职为“乞身”。如:时天下略定,通思欲避荣宠,以病上书乞身。(《后汉书·李通传》)5、乞骸骨:古代官吏请求退职,意思是使骸骨归葬故乡。如:龚在位五年,以老病乞骸骨。6、移病:上书称病,为居官者请求退职的委婉语。如:即日父子供移病,满三月赐告。(《汉书·疏广传》)7、致仕:交还官职,即退休。如:以刑部尚书致辞仕。(《新唐书·白居易传》)

