


还剩20页未读,
继续阅读
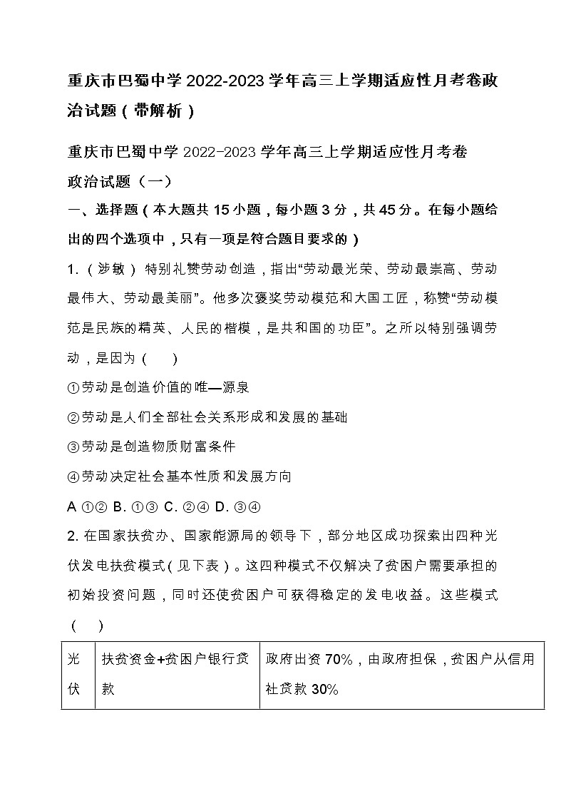
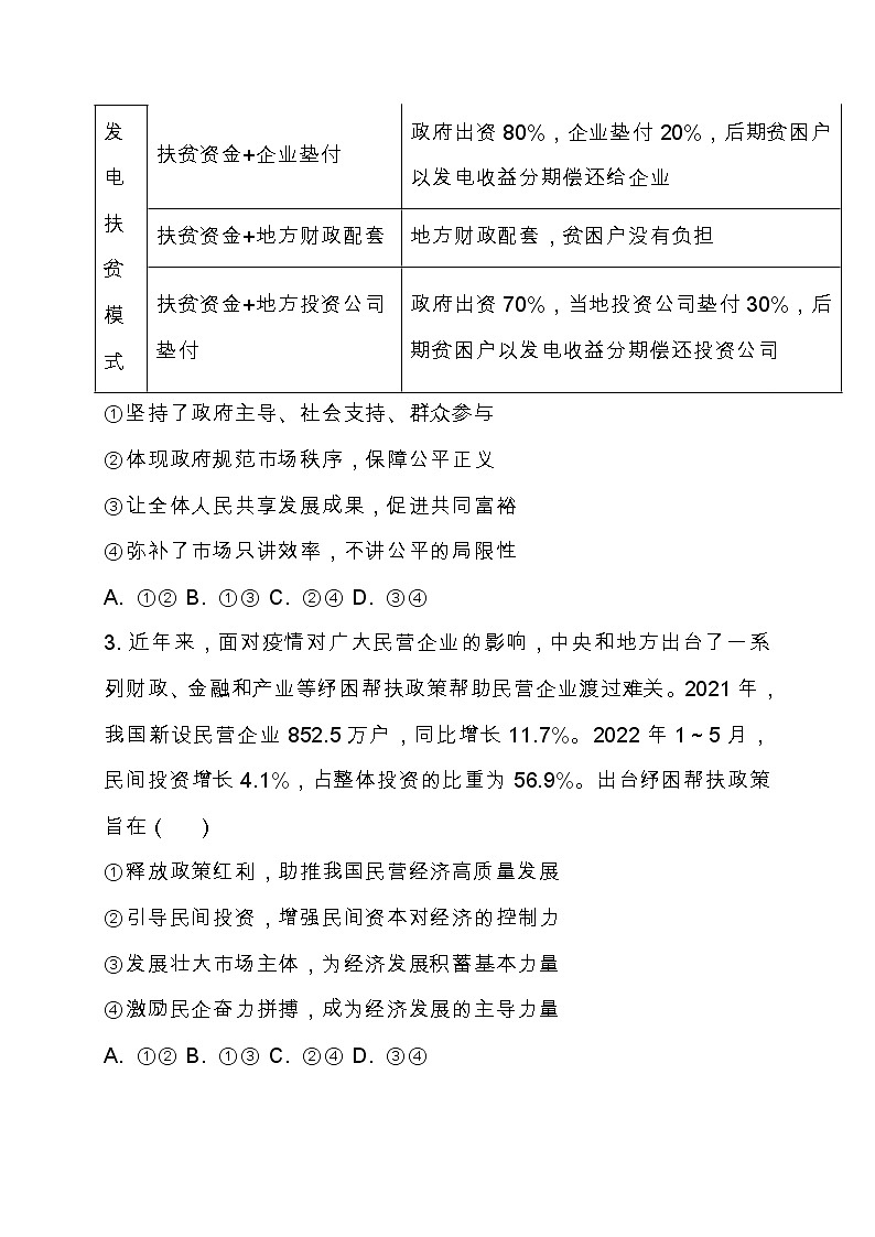
重庆市巴蜀中学2022-2023学年高三上学期适应性月考卷政治试题(带解析)
展开
这是一份重庆市巴蜀中学2022-2023学年高三上学期适应性月考卷政治试题(带解析),共23页。试卷主要包含了选择题,非选择题等内容,欢迎下载使用。
相关试卷
2024重庆市巴蜀中学高三上学期适应性月考卷(一)政治试题含答案:
这是一份2024重庆市巴蜀中学高三上学期适应性月考卷(一)政治试题含答案,文件包含重庆市巴蜀中学校2023-2024学年高三上学期月考卷政治试题一含解析docx、重庆市巴蜀中学校2023-2024学年高三上学期月考卷政治试题一无答案docx等2份试卷配套教学资源,其中试卷共25页, 欢迎下载使用。
重庆市巴蜀中学2022-2023学年高三上学期高考适应性月考卷(四)政治试题:
这是一份重庆市巴蜀中学2022-2023学年高三上学期高考适应性月考卷(四)政治试题,共8页。试卷主要包含了《共产党宣言》指出等内容,欢迎下载使用。
重庆市巴蜀中学校2022-2023学年高三上学期高考适应性月考卷(四)政治试题:
这是一份重庆市巴蜀中学校2022-2023学年高三上学期高考适应性月考卷(四)政治试题,共9页。试卷主要包含了《共产党宣言》指出等内容,欢迎下载使用。