









所属成套资源:人教版二年级上册语文课件PPT+教案
人教部编版二年级上册24 风娃娃精品ppt课件
展开
这是一份人教部编版二年级上册24 风娃娃精品ppt课件,文件包含部编版语文二年级上册《风娃娃》第一课时PPT课件pptx、部编版语文二年级上册《风娃娃》第一课时教案docx等2份课件配套教学资源,其中PPT共31页, 欢迎下载使用。
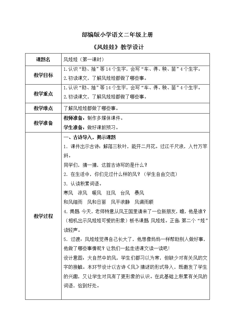
部编版小学语文二年级上册《风娃娃》教学设计课题名风娃娃(第一课时)教学目标1.认识“助、抽”等14个生字,会写“车、得、秧、苗”4个生字。 2.初读课文,了解风娃娃都做了哪些事。教学重点1.认识“助、抽”等14个生字,会写“车、得、秧、苗”4个生字。 2.初读课文,了解风娃娃都做了哪些事。教学难点了解风娃娃都做了哪些事。教学准备教师准备:制作多媒体课件。学生准备:做好课前预习。教学过程一、古诗导入,揭示课题1.课件出示古诗:解落三秋叶,能开二月花。过江千尺浪,入竹万竿斜。同学们,猜一猜,这首古诗写的是什么?2.在生活中,你们见过什么样的风?(学生自由交流)3.认读积累词语。寒风 凉风 暖风 狂风 台风 暴风和风细雨 风和日丽 风平浪静 风调雨顺4.揭题:今天,老师特意从风王国里请来了一位新朋友,瞧,他是谁?(相机出示风娃娃可爱的形象)板书课题:风娃娃。正音:第二个“娃”读轻声。5.过渡:风娃娃觉得自己长大了,他想像妈妈一样帮助别人做好事,他做了哪些事情呢?让我们一起走进课文读一读吧!设计意图:大自然中的风,学生们都习以为常,但缺少对有关风的文字的接触。本环节设计以古诗《风》猜谜的形式导入,既激发了学生的兴趣,又让学生对风有了更形象的认识。在此基础上积累有关风的词语,恰到好处。 二、初读课文,识字学词1.提出要求:同学们你们想知道风娃娃发生了什么故事吗?那就请你自己先读一读。(1)给自然段标上序号。(2)认真读课文一遍,圈画出不认识的字,借助学过的方法猜读。2.认读生字:同学们读得真认真,瞧,风娃娃给我们把课文中的生字带来了,认识它们吗?谁来读给大家听。(1)思考问题:生字宝宝想和同学们交朋友,请同学们以四人小组为单位,说一说你们用什么方法来记住它们?(2)分享交流:有请小组分享识字方法。预设1:形近字猜读。“亻+乃=仍”“禾+央=秧”,生字“仍、秧”分别可以组词“仍然、仍旧”“插秧、秧苗”。预设2:熟字比较猜读。“卖——续”“青——责”“戴——栽”,这3个生字分别可以组词“继续、持续”“责任、负责”“栽树、栽种”。预设3:动作猜读。借助图片中的动作猜读“摆、翻”,读准词语“摆手、摆动”“翻书、翻开”。(3)识字游戏。(4)将生字放入词语中认读。3.观察字形,指导书写。(1)出示本课要求会写的字“得、秧、汗、场、伤、路、车”。(2)按结构给上述字分类。(3)指导书写“车、得、秧、苗”。①“车”字教学。我们先来看第一个字“车”,这个字是一个独体字,请同学们仔细观察,如果想写好这个字应该注意什么?预设1:上面的横短,下面的横长。预设2:第二笔撇折从竖中线起笔,最后一笔竖在竖中线上。同学们观察得很仔细,“车”字的笔顺同学要注意:横、撇折、横、竖。下面老师在黑板上写,请同学们跟着书空:第一笔横短,第二笔撇折从竖中线起笔,到横中线折,第三笔横略长,最后一笔竖落在竖中线。②“苗”字教学。过渡:同学们写得非常认真,我们接着要来学写“苗”。教师讲解: “苗”字上宽下窄,下面的“田”要扁,第五笔横折的横段落在横中线上,第七笔的竖在竖中线上。③“得”字教学。请同学们观察“得”,写这个字需要注意什么?预设1:这个字是左右结构,左窄右宽。预设2:“日”要写得扁一些,“日”下面的第一个横短,第二个横长。预设3:最后一笔点在竖中线上。我们在写得时候要注意:左窄右宽,写“日”要扁,多横等距,点在中线。(4)学生描红,练写,全班展评。设计意图:将枯燥的识字教学放在小组讨论中,让学生能够在小组中丰富自己识字方法,也能激励学生敢于表达,愿意分享。学生是学习和发展的主题,生字教学应该发挥学生自主、合作、探究的精神,通过让学生观察字形特点,能够自我明确书写要点,而教师要及时将学生的发现总结。 三、再读课文,整体感知1.再读课文,思考:风娃娃都去了哪些地方?做了什么事情?2.学生交流。(1)地方:田野、河边、广场。(2)事情:转动风车、吹动大船、吹跑风筝、吹跑衣服、折断小树。3.如果将这几件事情分类,你会怎么分?为什么?明确“转动风车、吹动大船”是同一类,理由是风娃娃确实帮助了别人;后三件事情是同一类,理由是风娃娃其实帮了倒忙。设计意图:整体感知是阅读教学的第一步。理清文章的脉络,感知课文内容,为后面深入文本的学习打下基础。 四、回顾所学,课堂小结1.回顾字词。2.课堂小结。同学们,我们知道了风娃娃既帮人们做了好事,又给人们增添了很多麻烦,那究竟是为什么呢?我们下一节课再继续学习。设计意图:通过小练习巩固字词学习,回忆所学内容,加深记忆。 布置作业1.将本课所学生字工工整整地抄写在田字格本子上,每字写3遍。2.把这篇课文读给爸爸妈妈听。板书设计 教学反思在本课教学中,学生学习生字、初读并了解课文内容、观察生字字形和注意点等环节都是通过学生个人自学、小组合作完成的。教师在其间适时起了引导作用,帮助学生归纳知识点,点拨理解文中的难点。学习兴趣是学生积极思考、主动参与的前提,为了激发学生的学习兴趣,我采用古诗导入新课,这样一下子就调动了学生的积极性,大家争先恐后地说出了谜底。然后顺势提问:你们还知道生活中有哪些风?这下学生的思维更活跃了,从而有效地积累了课后习题三中有关风的词语,之后自然地将学生引入新课的学习。这样,刚上课就让学生进入了学习状态。通过“风娃娃发生了什么故事吗?”一个问题,让学生带着疑惑走进课文,能够兴致勃勃地投入到学习中,认真地阅读课文。
相关课件
这是一份小学24 风娃娃教案配套课件ppt,共42页。PPT课件主要包含了吹转风车,吹动帆船,吹飞风筝,风娃娃,吹跑衣服吹折小树,学讲故事,读得好,讲得出,讲得妙,断断续续等内容,欢迎下载使用。
这是一份语文二年级上册课文724 风娃娃教学课件ppt,共41页。PPT课件主要包含了风娃娃,第1课时,第2课时,初读课文,我会认,翘舌音,平舌音,方法小结,①这是两个拟声词,再读课文等内容,欢迎下载使用。
这是一份小学语文人教部编版二年级上册24 风娃娃多媒体教学ppt课件,共29页。
