


所属成套资源:十年(2013-2022)高考化学真题分项汇编(全国通用)
十年(2013-2022)高考化学真题分项汇编(全国通用)专题17 金属有关的工艺流程(教师版)
展开这是一份十年(2013-2022)高考化学真题分项汇编(全国通用)专题17 金属有关的工艺流程(教师版),共23页。试卷主要包含了下列说法不正确的是,电池是新能源汽车的动力电池之一等内容,欢迎下载使用。
专题17 金属有关的工艺流程
1.【2022年山东卷】实验室制备过程为:①高温下在熔融强碱性介质中用氧化制备;②水溶后冷却,调溶液至弱碱性,歧化生成和;③减压过滤,将滤液蒸发浓缩、冷却结晶,再减压过滤得。下列说法正确的是
A.①中用瓷坩埚作反应器
B.①中用作强碱性介质
C.②中只体现氧化性
D.转化为的理论转化率约为66.7%
【答案】D
【解析】由题中信息可知,高温下在熔融强碱性介质中用KClO3氧化 MnO2制备K2MnO4,然后水溶后冷却调溶液pH至弱碱性使K2MnO4歧化生成KMnO4和MnO2,Mn元素的化合价由+6变为+7和+4。A.①中高温下在熔融强碱性介质中用KClO3氧化 MnO2制备K2MnO4,由于瓷坩埚易被强碱腐蚀,故不能用瓷坩埚作反应器,A说法不正确;B.制备KMnO4时为为防止引入杂质离子,①中用KOH作强碱性介质,不能用,B说法不正确;C.②中K2MnO4歧化生成KMnO4和MnO2,故其既体现氧化性又体现还原性,C说法不正确;D.根据化合价的变化分析,K2MnO4歧化生成KMnO4和MnO2的物质的量之比为2:1,根据Mn元素守恒可知,MnO2中的Mn元素只有转化为KMnO4,因此,MnO2转化为KMnO4的理论转化率约为66.7%,D说法正确;综上所述,本题选D。
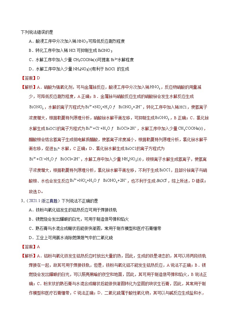
2.(2021·河北真题)BiOCl是一种具有珠光泽的材料,利用金属Bi制备BiOCl的工艺流程如图:
下列说法错误的是
A.酸浸工序中分次加入稀HNO3可降低反应剧烈程度
B.转化工序中加入稀HCl可抑制生成BiONO3
C.水解工序中加入少量CH3COONa(s)可提高Bi3+水解程度
D.水解工序中加入少量NH4NO3(s)有利于BiOCl的生成
【答案】D
【解析】A.硝酸为强氧化剂,可与金属铋反应,酸浸工序中分次加入稀,反应物硝酸的用量减少,可降低反应剧烈程度,A正确;B.金属铋与硝酸反应生成的硝酸铋会发生水解反应生成,水解的离子方程式为,转化工序中加入稀,使氢离子浓度增大,根据勒夏特列原理分析,硝酸铋水解平衡左移,可抑制生成,B正确;C.氯化铋水解生成的离子方程式为,水解工序中加入少量,醋酸根会结合氢离子生成弱电解质醋酸,使氢离子浓度减小,根据勒夏特列原理分析,氯化铋水解平衡右移,促进水解,C正确;D.氯化铋水解生成的离子方程式为,水解工序中加入少量,铵根离子水解生成氢离子,使氢离子浓度增大,根据勒夏特列原理分析,氯化铋水解平衡左移,不利于生成,且部分铋离子与硝酸根、水也会发生反应,也不利于生成,综上所述,D错误;故选D。
3.(2021.1·浙江真题)下列说法不正确的是
A.铁粉与氧化铝发生的铝热反应可用于焊接铁轨
B.镁燃烧会发出耀眼的白光,可用于制造信号弹和焰火
C.熟石膏与水混合成糊状后能很快凝固,常用于制作模型和医疗石膏绷带
D.工业上可用氨水消除燃煤烟气中的二氧化硫
【答案】A
【解析】A.铝粉与氧化铁发生铝热反应时放出大量的热,因此,生成的铁是液态的,其可以将两段铁轨焊接在一起,故其可用于焊接铁轨,但是,铁粉与氧化铝不能发生铝热反应,A说法不正确;B.镁燃烧会发出耀眼的白光,可以照亮黑暗的夜空和地面,因此,其可用于制造信号弹和焰火,B说法正确;C.粉末状的熟石膏与水混合成糊状后能很快凝固转化为坚固的块状生石膏,因此,其常用于制作模型和医疗石膏绷带,C说法正确;D.二氧化硫属于酸性氧化物,其可以与碱反应生成盐和水,而氨水属于碱性的溶液,因此,工业上可用氨水吸收燃煤烟气中的二氧化硫从而削除污染,D说法正确。综上所述,本题选A。
4.(2021·河北真题)“灌钢法”是我国古代劳动人民对钢铁冶炼技术的重大贡献,陶弘景在其《本草经集注》中提到“钢铁是杂炼生鍒作刀镰者”。“灌钢法”主要是将生铁和熟铁(含碳量约0.1%)混合加热,生铁熔化灌入熟铁,再锻打成钢。下列说法错误的是
A.钢是以铁为主的含碳合金
B.钢的含碳量越高,硬度和脆性越大
C.生铁由于含碳量高,熔点比熟铁高
D.冶炼铁的原料之一赤铁矿的主要成分为Fe2O3
【答案】C
【解析】A.钢是含碳量低的铁合金,故A正确;B.钢的硬度和脆性与含碳量有关,随着含碳量的增大而增大,故正确;C.由题意可知,生铁熔化灌入熟铁,再锻打成钢,说明生铁的熔点低于熟铁,故C错误;D.赤铁矿的主要成分是Fe2O3,可用于冶炼铁,故D正确;故选C。
5.(2018新课标Ⅰ卷)磷酸亚铁锂(LiFePO4)电池是新能源汽车的动力电池之一。采用湿法冶金工艺回收废旧硫酸亚铁锂电池正极片中的金属,其流程如下:
下列叙述错误的是
A.合理处理废旧电池有利于保护环境和资源再利用
B.从“正极片”中可回收的金属元素有Al、Fe、Li
C.“沉淀”反应的金属离子为Fe3+
D.上述流程中可用硫酸钠代替碳酸钠
【答案】D
【解析】正极片碱溶时铝转化为偏铝酸钠,滤渣中含有磷酸亚铁锂,加入硫酸和硝酸酸溶,过滤后滤渣是炭黑,得到含Li、P、Fe的滤液,加入碱液生成氢氧化铁沉淀,滤液中加入碳酸钠生成含锂的沉淀,据此解答。A、废旧电池中含有重金属,随意排放容易污染环境,因此合理处理废旧电池有利于保护环境和资源再利用,A正确;B、根据流程的转化可知从正极片中可回收的金属元素有Al、Fe、Li,B正确;C、得到含Li、P、Fe的滤液,加入碱液生成氢氧化铁沉淀,因此“沉淀”反应的金属离子是Fe3+,C正确;D、硫酸锂能溶于水,因此上述流程中不能用硫酸钠代替碳酸钠,D错误。答案选D。
6.(2015·浙江高考真题)某同学采用硫铁矿焙烧取硫后的烧渣(主要成分为Fe2O3、SiO2、Al2O3,不考虑其他杂质)制取七水合硫酸亚铁(FeSO4·7H2O),设计了如下流程:
下列说法不正确的是( )
A.溶解烧渣选用足量硫酸,试剂X选用铁粉
B.固体1中一定含有SiO2,控制pH是为了使Al3+转化为Al(OH)3,进入固体2
C.从溶液2得到FeSO4·7H2O产品的过程中,须控制条件防止其氧化和分解
D.若改变方案,在溶液1中直接加NaOH至过量,得到的沉淀用硫酸溶解,其溶液经结晶分离也可得到FeSO4·7H2O
【答案】D
【解析】A、流程设计意图是用硫酸把Fe2O3、Al2O3,转化为硫酸盐,除去SiO2,然后用铁粉还原Fe3+得到硫酸亚铁,A正确;B、固体1为SiO2,分离FeSO4和Al2(SO4)3采用的是调控pH的方法,使Al3+转化为Al(OH)3沉淀从而与FeSO4分离,B不正确;C、Fe2+容易被氧化,所以在得到FeSO4·7H2O产品的过程中,要防止其被氧化和分解,C正确;D、在溶液1中直接加过量的NaOH得到的是Fe(OH)3沉淀,Fe(OH)3溶于硫酸后生成Fe2(SO4)3,D不正确。答案选D。
7.(2016·全国高考真题)短周期元素W、X、Y、Z的原子序数依次增加。m、p、r是由这些元素组成的二元化合物,n是元素Z的单质,通常为黄绿色气体,q的水溶液具有漂白性,0.01mol·L-1r溶液的pH为2,s通常是难溶于水的混合物。上述物质的转化关系如图所示。下列说法正确的是( )
A.原子半径的大小W
C.Y的氢化物常温常压下为液态 D.X的最高价氧化物的水化物为强酸
【答案】C
【解析】由n是元素Z的单质,通常为黄绿色气体,可知Z元素为Cl,n为Cl2,再根据q的水溶液具有漂白性,可知q为HClO,由0.01 mol·L-1 r溶液的pH为2,可判断r为一元强酸,则r为HCl,然后根据n和p的反应条件,以及s通常是难溶于水的混合物,可知p为烷烃,s为烷烃的氯代物;根据题意,W、X、Y、Z是短周期原子序数依次增加的四种元素,可进一步推知W、X、Y、Z分别为H、C、O、Cl。A、根据原子半径的变化规律,可知原子半径:H
A.X可能是金属铜 B.Y不可能是氢气
C.Z可能是氯化钠 D.Z可能是三氧化硫
【答案】A
【解析】A.X+Y→Z,Z电解生成X、Y,说明电解电解质本身,所以X可能是金属铜,Y可能为氯气,反应为:X+Y→Z,Cu+Cl2CuCl2,Z为CuCl2,电解CuCl2溶液:CuCl2Cu+Cl2↑,正确;B.X+Y→Z,Z电解生成X、Y,说明电解电解质本身,所以X可能是氯气,Y可能为氢气,反应为:X+Y→Z,H2+Cl22HCl,Z为HCl,电解HCl溶液:2HClH2↑+Cl2↑,错误;C.Z若为氯化钠,X、Y只能为氢气、氯气中的一种,X+Y→Z,2Na+Cl22NaCl,Z电解:2NaCl+2H2O2NaOH+H2↑+Cl2↑,不符合Z电解生成X、Y条件,错误;D.Z若为三氧化硫,X、Y只能为二氧化硫、氧气中的一种,X+Y→Z,2SO2+O22SO3,三氧化硫和水反应SO3+H2O=H2SO4生成硫酸,电解硫酸本质为电解水,电解水生成氢气和氧气,不符合Z电解生成X、Y条件,错误;故选A。
9.(2013·浙江高考真题)现有一瓶标签上注明为葡萄糖酸盐(钠、镁、钙、铁)的复合制剂,某同学为了确认其成分,取部分制剂作为试液,设计并完成了如下实验:
已知:控制溶液pH=4时,Fe(OH)3沉淀完全,Ca2+、Mg2+不沉淀。
该同学得出的结论正确的是( )。
A.根据现象1可推出该试液中含有Na+
B.根据现象2可推出该试液中并不含有葡萄糖酸根
C.根据现象3和4可推出该试液中含有Ca2+,但没有Mg2+
D.根据现象5可推出该试液中一定含有Fe2+
【答案】C
【解析】A、由于试液中外加了NaOH和Na2CO3,所以不能确定原试液中是否含有钠离子,错误;B、试液中有没有葡萄糖酸根离子,都无银镜生成,因为葡萄糖酸根离子中不含醛基,错误;C、滤液中加氨水无沉淀产生,说明无镁离子,加入碳酸钠溶液,有白色沉淀,说明有钙离子,正确;D、试液中可能含亚铁离子,也可能只含铁离子而不含亚铁离子,错误;答案选C。
10.(2018·上海高考真题)铝元素之间的相互转化如图所示,下列叙述正确的是( )
A.实现①的转化,可通入过量CO2
B.实现②的转化,可加入过量NaOH溶液
C.实现③的转化,可加入过量NaOH溶液
D.实现④的转化,可通入过量NH3
【答案】C
【解析】A.氢氧化铝不能溶于碳酸,因此通入过量的CO2不能实现过程①的转化,错误;B.氢氧化铝为两性氢氧化物,过量的NaOH会将生成的氢氧化铝溶解变成偏铝酸钠,因此实现过程②应加入少量NaOH或足量氨水,错误;C.氢氧化铝为两性氢氧化物,过量NaOH会将生成的氢氧化铝溶解生成偏铝酸钠,正确;D.氨水为弱碱,氢氧化铝不能溶于氨水,通入过量NH3不能实现过程④的转化,错误;答案选C。
11.【2014年高考上海卷第15题】右图模拟“侯氏制碱法”制取NaHCO3的部分装置。下列操作正确的是( )
A.a通入CO2,然后b通入NH3,c中放碱石灰
B.b通入NH3,然后a通入CO2,c中放碱石灰
C.a通入NH3,然后b通入CO2,c中放蘸稀硫酸的脱脂棉
D.b通入CO2,然后a通入NH3,c中放蘸稀硫酸的脱脂棉
【答案】C
【解析】由于CO2在水中的溶解度小,而氨气极易溶于水,且氨气是碱性气体,CO2是酸性气体,因此先通入氨气,然后再通入CO2,这样有利于吸收CO2,易于形成碳酸氢钠晶体。又因为由于氨气极易溶于水需要防止倒吸,因此a通入NH3,b通入CO2。氨气是碱性气体需要稀硫酸吸收多余的氨气,答案选C。
12.【2016年高考江苏卷】根据侯氏制碱原理制备少量NaHCO3的实验,经过制取氨气、制取NaHCO3、分离NaHCO3、干燥NaHCO3四个步骤,下列图示装置和原理能达到实验目的的是
【答案】C
【解析】A、氯化铵受热分解生成的氨气和氯化氢在试管口遇冷又生成氯化铵固体,不能用加热氯化铵固体的方法制备氨气,A错误;B、气流方向错误,应该从右侧导管通入CO2气体,B错误;C、从溶液中分离出碳酸氢钠固体用过滤的方法,C正确;D、碳酸氢钠受热易分解生成碳酸钠、水和二氧化碳,不能用该装置干燥碳酸氢钠,D错误。答案选C。
13.(2011·江苏高考真题)NaCl是一种化工原料,可以制备一系列物质。下列说法正确的是
A.25℃,NaHCO3在水中的溶解度比Na2CO3的大
B.石灰乳与Cl2的反应中,Cl2既是氧化剂,又是还原剂
C.常温下干燥的Cl2能用钢瓶贮存,所以Cl2不与铁反应
D.图4所示转化反应都是氧化还原反应
【答案】B
【解析】A、25 ℃,NaHCO3在水中的溶解度比Na2CO3的小,错误;B、石灰乳与Cl2的反应生成氯化钙、次氯酸钙和水,只有氯元素化合价发生变化,Cl2既是氧化剂,又是还原剂,正确;C、常温下Cl2不与铁反应,加热条件下则可以反应,错误;D、图中所示转化反应中生成NaHCO3、Na2CO3的反应都是非氧化还原反应,错误。答案选B。
14.【2022年6月浙江卷】化合物X由三种元素组成,某实验小组按如下流程进行相关实验:
化合物X在空气中加热到,不发生反应。
请回答:
(1)组成X的三种元素为_______;X的化学式为_______。
(2)溶液C的溶质组成为_______(用化学式表示)。
(3)①写出由X到A的化学方程式_______。
②X难溶于水,但可溶于氨水中,写出该反应的离子方程式_______。
(4)设计实验,检验尾气中相对活泼的2种气体_______。
【答案】(1) BA.Cu、O BaCu3O4
(2)HCl、H2SO4
(3) 2NH3+BaCu3O4Ba(OH)2+3Cu+N2+2H2O BaCu3O4+12NH3H2O=3Cu(NH3)+Ba2++8OH-+8H2O
(4)将湿润的红色石蕊试纸置尾气出口,若变蓝,说明尾气中有NH3。将尾气通入冷的集气瓶中,若有液珠,说明有H2O
【解析】化合物X由三种元素组成,在加热条件下和足量氨气反应生成固体混合物A,A和盐酸反应生成0.960g紫红色固体应该是Cu,无色溶液B中加入0.015mol稀硫酸生成白色沉淀1.165g应该是BaSO4,无色溶液C中加入足量BaCl2溶液生成白色沉淀2.330g是BaSO4,据此解答。
(1)根据以上分析可知Cu的物质的量是0.96g÷64g/mol=0.015mol,第一次生成硫酸钡的物质的量是1.165g÷233g/mol=0.005mol,第二次生成硫酸钡的物质的量是2.33g÷233g/mol=0.01mol,因此1.965gX中一定含有0.96gCu,Ba的质量是0.005mol×137g/mol=0.685g,二者质量之和是1.645g<1.965g,相差0.32g,根据原子守恒可知应该是氧元素,物质的量是0.32g÷16g/mol=0.02mol,则BA.Cu、O三种原子的个数之比是1:3:4,所以组成X的三种元素为BA.Cu、O,X的化学式为BaCu3O4。
(2)根据氯原子原子守恒以及溶液C仍然能与氯化钡反应生成硫酸钡可知溶液C的溶质组成为HCl、H2SO4。
(3)①反应中Cu元素化合价降低,得到电子,则氨气中氮元素化合价升高,被氧化生成氮气,根据原子守恒可知由X到A的化学方程式为2NH3+BaCu3O4Ba(OH)2+3Cu+N2+2H2O。
②X难溶于水,但可溶于氨水中,说明有Cu(NH3)生成,所以该反应的离子方程式为BaCu3O4+12NH3H2O=3Cu(NH3)+Ba2++8OH-+8H2O。
(4)反应中氨气可能过量,高温下水是气态,氮气性质稳定,所以需要检验的是氨气和水蒸气,实验方案为:将湿润的红色石蕊试纸置尾气出口,若变蓝,说明尾气中有NH3。将尾气通入冷的集气瓶中,若有液珠,说明有H2O。
15.【2012年高考全国大纲卷第29题】 (15分)氯化钾样品中含有少量碳酸钾、硫酸钾和不溶于水的杂质。为了提纯氯化钾;先将样品溶于适量水中;充分搅拌后过滤;再将滤液按下图所示步骤进行操作。
回答下列问题:
(1)起始滤液的pH 7(填“大于”、“小于”或“等于”);其原因是 ;
(2)试剂Ⅰ的化学式为 ;①中发生反应的离子方程式为 ;
(3)试剂Ⅱ的化学式为 ;②中加入试剂Ⅱ的目的是 ;
(4)试剂Ⅲ的名称是 ;③中发生反应的离子方程式为 ;
(5)某同学称取提纯的产品0.775 9 g;溶解后定容在100 mL容量瓶中;每次取25.00 mL溶液;用0.100 0 mol·L-1的硝酸银标准溶液滴定;三次滴定消耗标准溶液的平均体积为25.62 mL;该产品的纯度为 。(列式并计算结果)
【答案】
(1)大于 强碱弱酸盐K2CO3水解;使体系呈碱性
(2)BaCl2 Ba2++SBaSO4↓ Ba2++CBaCO3↓
(3)K2CO3 除去A中的Ba2+
(4)盐酸 2H++CH2O+CO2↑
(5)×100%=98.40%
【解析】
(1)溶液中含有KCl、K2CO3和K2SO4;C水解;C+H2OHC+OH-使溶液显碱性。欲除去C和S可向溶液中加入足量BaCl2溶液;过滤;得滤液A含KCl和少量BaCl2;向A中加足量K2CO3溶液;以除去Ba2+过滤;得滤液D含有KCl和少量K2CO3;再向D中加稍过量的盐酸;得溶液E;蒸发结晶;得KCl晶体。
(2)试剂Ⅰ为BaCl2;①中离子方程式为:Ba2++SBaSO4↓、Ba2++CBaCO3↓
(3)试剂Ⅱ为K2CO3;②中加入试剂Ⅱ的目的是除去①中引入的Ba2+;且引入的C易干除去。
(4)试剂Ⅲ为盐酸;③中反应为2H++CH2O+CO2↑。
(5)×100%=98.40%。
16.【2016年高考浙江卷】Ⅰ.(6分)化合物Mg5Al3(OH)19(H2O)4可作环保型阻燃材料,受热时按如下化学方程式分解:
2Mg5Al3(OH)19(H2O)4 27H2O↑+10MgO+3Al2O3
(1)写出该化合物作阻燃剂的两条依据____________。
(2)用离子方程式表示除去固体产物中Al2O3 的原理________。
(3)已知MgO可溶于NH4Cl的水溶液,用化学方程式表示其原理____________。
Ⅱ.(12分)磁性材料A是由两种元素组成的化合物,某研究小组按如图流程探究其组成:
请回答:
(1)A的组成元素为_________(用元素符号表示),化学式为______。
(2)溶液C可溶解铜片,例举该反应的一个实际应用____________。
(3)已知化合物A能与稀硫酸反应,生成一种淡黄色不溶物和一种气体(标况下的密度为1.518 g·L-1),该气体分子的电子式为____。写出该反应的离子方程式__________。
(4)写出F→G反应的化学方程式_____________。设计实验方案探究溶液G中的主要微粒(不考虑H2O、H+、K+、I-)______________。
【答案】Ⅰ.(1)反应吸热降低温度,固体氧化物隔绝空气,水蒸气稀释空气。
(2)Al2O3 +2OH−2AlO2−+H2O
(3)NH4Cl+H2O NH3·H2O+HCl,MgO+2 HCl MgCl2+H2O
Ⅱ.(1)S、Fe Fe3S4
(2)制印刷电路板
(3)Fe3S4+6H+3H2S↑+3Fe2++S
(4)H2SO3+I2+H2O H2SO4+2HI
取溶液G,加入过量BaCl2溶液,若产生白色沉淀,则有SO42−,过滤后取滤液,滴加H2O2溶液,若产生白色沉淀,则有H2SO3。
【解析】
Ⅰ.(1)此反应为吸热反应,能降低问题,反应产生的固体氧化物能隔绝空气,并且产生水蒸气,可以稀释空气。故答案为:反应吸热降低温度,固体氧化物隔绝空气,水蒸气稀释空气。
(2)氧化镁和氧化铝的区别在于氧化铝能与强碱反应而氧化镁不能,氧化铝和强碱反应生成偏铝酸盐和水,离子方程式为:Al2O3 +2OH−2AlO2−+H2O。(3)氯化铵溶液中铵根离子水解, NH4Cl+H2O NH3·H2O+HCl,溶液为酸性,氧化镁和水解生成的盐酸反应生成氯化镁,方程式为: MgO+2HCl MgCl2+H2O。Ⅱ.(1)红棕色固体B为氧化铁,与盐酸反应后生成黄色溶液C为氯化铁,氯化铁与硫氰化钾显血红色溶液D为硫氰化铁。无色气体溶于水后为酸性,与碘反应后生成无色溶液,酸性变强,说明原酸为弱酸,且具有还原性,为亚硫酸,则无色气体为二氧化硫。则原化合物中含有铁和硫元素。氧化铁的质量为2.400g,其物质的量为2.400/160=0.015mol,含铁原子的物质的量为0.030mol,则铁的质量为0.030×56=1.680g,则化合物中硫元素的质量为2.960-1.680=1.280g,硫的物质的量为1.280/32=0.040mol,则铁与硫的物质的量比为0.030:0.040=3:4,则化学式为:Fe3S4。(2)溶液C为氯化铁,可以溶解铜,用来制印刷电路板。(3)化合物A与硫酸反应生成淡黄色不溶物为硫,和一种气体,该气体的摩尔质量为1.518×22.4=34.00,则为硫化氢。硫化氢的电子式为,该反应生成硫酸亚铁和硫和硫化氢,方程式为:Fe3S4+6H+3H2S↑+3Fe2++S。(4)亚硫酸和碘单质反应生成硫酸和氢碘酸,方程式为:H2SO3+I2+H2O H2SO4+2HI;溶液G中主要含有硫酸根离子,或许有未反应完的亚硫酸分子,硫酸根离子用钡盐检验,亚硫酸可以用氧化剂氧化成硫酸根再检验,具体操作方法为:取溶液G,加入过量BaCl2溶液,若产生白色沉淀,则有SO42−,过滤后取滤液,滴加H2O2溶液,若产生白色沉淀,则有H2SO3。
17.【2012年高考四川卷第*题】(13分)下列框图中的字母分别代表一种常见的物质或其溶液;相互之间的转化关系如下图所示(部分产物及反应条件已略去)。已知A、B为气态单质;F是地壳中含量最多的金属元素的单质;E、H、I为氧化物;E为黑色固体;I为红棕色气体;M为红褐色沉淀。
请回答下列问题:
(1)B中所含元素位于周期表中第 周期第 族。
(2)A在B中燃烧的现象是 。
(3)D+EB的反应中;被氧化与被还原的物质的物质的量之比是 。
(4)G+JM的离子方程式是 。
(5)Y受热分解的化学方程式是 。
【答案】 (1)三 ⅦA(2)产生苍白色火焰(3)2∶1
(4)3Al+Fe3++6H2O=3Al(OH)3↓+Fe(OH)3↓ (5)4Fe(NO3)32Fe2O3+12NO2↑+3O2↑
【解析】由题意可知F是铝;可与酸或碱反应;该反应图中;C由X电解产生且同时产生两气体单质A和B;能满足以上要求的为电解NaCl溶液。A为H2;B为Cl2;C为NaOH;D为HCl;E为MnO2;G为NaAlO2;I是氧化物;且为红棕色气体;则I为NO2;N为HNO3;M为红褐色固体;则M是Fe(OH)3;Y为Fe(NO3)3;Y分解得到I(NO2)和氧化物H;H为Fe2O3;J为FeCl3。(1)B中含有的氯元素位于元素周期表第三周期第ⅦA族。(2)H2在Cl2中燃烧产生苍白色的火焰。(3)浓盐酸与二氧化锰发生的反应为MnO2+4HCl(浓) MnCl2+Cl2↑+2H2O;反应中被氧化(注意发生反应的HCl只有一半被氧化)与被还原的物质的物质的量之比是2∶1。(4)NaAlO2与FeCl3在溶液中发生相互促进的水解反应:3Al+F+6H2O=3Al(OH)3↓+Fe(OH)3↓。(5)硝酸铁受热分解生成氧化铁、二氧化氮和氧气;化学反应方程式为4Fe(NO3)32Fe2O3+12NO2↑+3O2↑。
18.【2016年高考新课标Ⅱ卷】(15分)
某班同学用如下实验探究Fe2+、Fe3+的性质。回答下列问题:
(1)分别取一定量氯化铁、氯化亚铁固体,均配制成0.1mol/L的溶液.在FeCl2溶液中需加入少量铁屑,其目的是________。
(2)甲组同学取2mL FeCl2溶液,加入几滴氯水,再加入1滴KSCN溶液,溶液变红,说明Cl2可将Fe2+氧化。FeCl2溶液与氯水反应的离子方程式为_____ __。
(3)乙组同学认为甲组的实验不够严谨,该组同学在2mLFeCl2溶液中先加入0.5mL煤油,再于液面下依次加入几滴氯水和l滴KSCN溶液,溶液变红,煤油的作用是____ __。
(4)丙组同学取10 mL0.1mol/LKI溶液,加入6mL0.1mol/LFeCl3溶液混合。分别取2mL此溶液于3 支试管中进行如下实验:
① 第一支试管中加入1mLCCl4充分振荡、静置,CCl4层呈紫色;
② 第二只试管中加入1滴K3[Fe(CN)6] 溶液,生成蓝色沉淀:
③ 第三支试管中加入1滴KSCN溶液,溶液变红。
实验②检验的离子是_____(填离子符号);实验①和③说明:在I- 过量的情况下,溶液中仍含有______(填离子符号),由此可以证明该氧化还原反应为___ ___。
(5)丁组同学向盛有H2O2溶液的试管中加入几滴酸化的FeCl3溶液,溶液变成棕黄色,发生反应的离子方程式为________;一段时间后.溶液中有气泡出现,并放热,随后有红褐色沉淀生成。产生气泡的原因是______;生成沉淀的原因是____ __(用平衡移动原理解释)。
【答案】28.(1)防止Fe2+被氧化 (2)2Fe2++Cl2=2Fe3++2Cl-
(3)隔绝空气(排除氧气对实验的影响)
(4)Fe2+;Fe3+;可逆反应
(5)H2O2+2Fe2++2H+=2Fe3++2H2O,Fe3+催化H2O2分解产生O2;
H2O2分解反应放热,促进Fe3+的水解平衡正向移动。
【解析】
(1)亚铁离子具有还原性,能被空气中的氧气氧化,所以在配制的FeCl2溶液中加入少量铁屑的目的是防止Fe2+被氧化。
(2)Cl2可将Fe2+氧化成铁离子,自身得电子生成氯离子,根据得失电子守恒、电荷守恒和原子守恒配平,该反应的离子方程式为2Fe2++Cl2=2Fe3++2Cl-。
(3)防止空气中的氧气将Fe2+氧化,产生干扰,则煤油的作用是隔绝空气。
(4)根据Fe2+的检验方法,向溶液中加入1滴K3[Fe(CN)6] 溶液,若生成蓝色沉淀,一定含有亚铁离子;则实验②检验的离子是Fe2+;碘易溶于CCl4,在CCl4中呈紫色,Fe3+遇KSCN溶液显血红色,实验①和③说明,在I-过量的情况下,溶液中仍含有Fe3+和I2,由此可以证明该反应为可逆反应。
(5)H2O2溶液中加入几滴酸化的FeCl3溶液,溶液变成棕黄色,铁离子的溶液呈棕黄色,说明H2O2将Fe2+氧化成Fe3+,发生反应的离子方程式为H2O2+2Fe2++2H+= 2Fe3++ 2H2O;一段时间后,溶液中有气泡出现,是因为Fe3+催化H2O2分解产生O2;H2O2分解反应放热,促进Fe3+的水解平衡正向移动,所以随后有红褐色沉淀生成。
19.(2018·海南高考真题)某小组在实验室中探究金属钠与二氧化碳的反应。回答下列问题:
(1)选用如图所示装置及药品制取CO2。打开弹簧夹,制取CO2。为了得到干燥.纯净的CO2,产生的气流应依次通过盛有_________的洗气瓶(填试剂名称)。反应结束后,关闭弹簧夹,可观察到的现象是____________________________。不能用稀硫酸代替稀盐酸,其原因是______________________________。
(2)金属钠与二氧化碳反应的实验步骤及现象如下表:
步骤
现象
将一小块金属钠在燃烧匙中点燃,迅速伸入盛有CO2的集气瓶中。充分反应,放置冷却
产生大量白烟,集气瓶底部有黑色固体产生,瓶壁上有白色物质产生
在集气瓶中加入适量蒸馏水,振荡.过滤
滤纸上留下黑色固体,滤液为无色溶液
①为检验集气瓶瓶壁上白色物质的成分,取适量滤液于2支试管中,向一支试管中滴加1滴酚酞溶液,溶液变红:向第二支试管中滴加澄清石灰水,溶液变浑浊。
据此推断,白色物质的主要成分是________(填标号)。
A.Na2O B.Na2O2 C.NaOH D.Na2CO3
②为检验黑色固体的成分,将其与浓硫酸反应,生成的气体具有刺激性气味。据此推断黑色固体是________________。
③本实验中金属钠与二氧化碳反应的化学方程式为_______________________。
【答案】(1)饱和碳酸氢钠溶液、浓硫酸 产生的气体使干燥管内液面降低,与碳酸钙脱离接触,反应停止 生成的硫酸钙微溶,附着在碳酸钙表面,阻止反应进一步进行 (2)①D ②碳(C) ③4Na+3CO22Na2CO3+C
【解析】
(1)根据发生的反应分析,产生的二氧化碳气体中,还含有氯化氢和水蒸气两种杂质,除去氯化氢用的是饱和碳酸氢钠溶液,除水蒸气用浓硫酸;
反应结束后,关闭弹簧夹,产生的气体不能逸出,使干燥管里压强增大,干燥管内盐酸液面下降,与碳酸钙脱离接触,反应停止;
若使用硫酸,生成的硫酸钙为微溶物,会附着在碳酸钙的表面,阻止反应进行。
故答案为饱和碳酸氢钠溶液、浓硫酸;产生的气体使干燥管内液面降低,与碳酸钙脱离接触,反应停止;生成的硫酸钙微溶,附着在碳酸钙表面,阻止反应进一步进行。
(2)①向一支试管中滴加1滴酚酞溶液,溶液变红,说明是碱性物质,向第二支试管中滴加澄清石灰水,溶液变浑浊,说明能跟氢氧化钙反应生成沉淀,由此可推出该物质为碳酸钠,故选D;
②黑色固体与浓硫酸反应,生成的气体具有刺激性气味,说明发生了氧化还原反应生成了二氧化硫,故黑色固体是C;
③由以上分析可知,金属钠与二氧化碳反应生成了碳酸钠和碳,根据得失电子守恒配平化学方程式为4Na+3CO22Na2CO3+C。
20.(2019·浙江高考真题)某同学设计如图装置(气密性已检查)制备Fe(OH)2白色沉淀。
请回答:
(1) 仪器1的名称________。装置5的作用________。
(2) 实验开始时,关闭K2,打开K1,反应一段时间后,再打开K2,关闭K1,发现3中溶液不能进入4中。请为装置作一处改进,使溶液能进入4中________。
(3) 装置改进后,将3中反应后溶液压入4中,在4中析出了灰绿色沉淀。从实验操作过程分析没有产生白色沉淀的原因________。
【答案】(1)滴液漏斗(分液漏斗) 液封,防止空气进入装置4 (2)在装置2、3之间添加控制开关 (3)装置4内的空气没有排尽
【解析】该装置制备Fe(OH)2白色沉淀的思路是在排尽空气的气氛中,先将铁屑和稀硫酸反应得到FeSO4,再利用气体产生的气压把FeSO4溶液压至装置4中与NaOH反应,得到Fe(OH)2,注意所需试剂也需要加热除掉溶解氧。
(1)观察仪器1特征可知是分液漏斗或者滴液漏斗,该反应需要置于无氧环境,注意这里跟防倒吸无关,可知装置5的作用是液封,防止空气进入装置4。
(2)实验开始时,关闭K2,打开K1,反应一段时间后,再打开K2,关闭K1,发现3中溶液不能进入4中。如此操作,不行的原因在于仪器1产生的H2从左侧导管溢出,那么没有足够的压强不能将FeSO4溶液挤出,因而在装置2、3之间添加控制开关即可。
(3)灰绿色沉淀产生的原因是Fe(OH)2被空气氧化,因为装置4中空气没有完全排尽。
21.(2017·浙江高考真题)已知固体Na2SO3受热易分解,实验流程和结果如下:
已知:气体Y是一种纯净物,在标准状况下的密度为1.518g·L-1。请回答:
(1)气体Y分子的电子式_________________,白色沉淀的化学式___________________。
(2)该流程中的Na2SO3受热分解的化学方程式____________________________________。
(3)另取固体X试样和Na2SO3混合,加水溶解后与稀盐酸反应,有淡黄色沉淀产生。写出产生淡黄色沉淀的离子方程式________________________(不考虑空气的影响)。
【答案】(1) BaSO4 (2)4Na2SO3Na2S+3Na2SO4 (3)SO32-+2S2-+6H+=3S↓+3H2O
【解析】气体Y是一种纯净物,在标准状况下的密度为1.518g·L-1,Y的摩尔质量为1.518g/L×22.4L/mol=34g/mol,结合Na2SO3中的元素可知,Y为H2S,固体X与盐酸反应生成硫化氢和溶液,溶液中加入氯化钡反应生成白色沉淀,说明固体X中含有Na2S和硫酸钠,据此分析作答。
(1)气体Y为硫化氢,电子式为,白色沉淀为硫酸钡,故答案为;BaSO4;
(2)根据上述分析,流程中的Na2SO3受热分解的化学方程式为4Na2SO3Na2S+3Na2SO4,故答案为4Na2SO3Na2S+3Na2SO4;
(3)固体X和Na2SO3混合,加水溶解后与稀盐酸反应,有淡黄色硫沉淀产生,产生淡黄色沉淀的离子方程式为SO32-+2S2-+6H+=3H2O+3S↓,故答案为SO32-+2S2-+6H+=3H2O+3S↓。
22.(2018·浙江高考真题)某同学用含结晶水的正盐X(四种短周期元素组成的纯净物)进行了如下实验:
实验中观测到:混合气甲呈无色并被蒸馏水全部吸收;固体乙为纯净物;在步骤③中,取1/10溶液丙,恰好中和需消耗0.00200molNaOH;另取一定量的溶液丙,加入少量K2FeO4固体,产生黄绿色气体。
请回答:
(1)X的化学式是__________,步骤①的化学方程式是______________________________。
(2)溶液丙与K2FeO4固体反应的化学方程式是_____________________________________。
【答案】(1)MgCl2·6H2O MgCl2·6H2OMgO+2HC1↑+5H2O↑ (2)2K2FeO4+16HC1=4KCl+ 2FeCl3+ 3Cl2↑+8H2O
【解析】据题意知,含结晶水的正盐X共含有四种短周期元素,经灼烧所得的混合气体中含有水蒸气,混合气甲经步骤②、③、④得白色沉淀,可判断混合气甲中有氯元素,由混合气甲呈无色并被蒸馏水全部吸收,且溶液丙可以被NaOH溶液中和、与少量K2FeO4反应能生成黄绿色气体,可得混合气体甲中含有HCl气体。结合正盐X灼烧得到混合气体甲和固体乙可推知X含有H、O、Cl和一种金属元素。
依题意经计算可知混合气体甲中:n(HCl)=0.02mol,n(H2O)=2.03−0.40−0.02×36.518mol=0.05mol。
又因盐X为正盐,并且所含元素均为短周期元素,可知其阴离子为氯离子,阳离子可能为Na+、Mg2+或Al3+。若是钠离子,则X灼烧时无法产生HCl气体,不符合题意,而氯化镁晶体和氯化铝晶体灼烧后得到的分别是氧化酶和氧化铝,根据固体乙的质量计算可知阳离子为Mg2+,固体乙为MgO,n(MgO)-0.01mol,故X为MgCl2·6H2O,据此解答。
(1)由分析可知X的化学式为MgCl2·6H2O,其灼烧时分解生成MgO、HCl和H2O,发生反应的化学方程式为:MgCl2·6H2OMgO+2HC1↑+5H2O↑。
(2)溶液丙为稀盐酸,加入少量K2FeO4固体,产生黄绿色气体为Cl2,可知此反应发生氧化还原反应,还原产物应为FeCl3,根据电子守恒和原子守恒可知发生反应的化学方程式为:2K2FeO4+16HC1=4KCl+ 2FeCl3+ 3Cl2↑+8H2O。
23.(2019·浙江高考真题)固体化合物X由3种元素组成。某学习小组进行了如下实验:
请回答:
(1) 由现象1得出化合物X含有________元素(填元素符号)。
(2) 固体混合物Y的成分________(填化学式)。
(3) X的化学式________。X与浓盐酸反应产生黄绿色气体,固体完全溶解,得到蓝色溶液,该反应的化学方程式是________。
【答案】(1)O (2)Cu和NaOH (3)NaCuO2 2NaCuO2+8HCl2NaCl+2CuCl2+Cl2↑+4H2O
【解析】固体混合物Y溶于水,得到固体单质为紫红色,说明是Cu,产生碱性溶液,焰色反应呈黄色说明含有钠元素,与盐酸HCl中和,说明为NaOH(易算出为0.02mol),混合气体能使CuSO4变蓝,说明有水蒸汽。
(1)CuSO4由白色变为蓝色,说明有水生成,根据元素守恒分析,必定含有O元素。
(2)现象2获得紫色单质,说明Y含有Cu,现象3焰色反应为黄色说明有Na元素,与HCl发生中和反应说明有NaOH,故答案填Cu和NaOH。
(3)NaOH为0.02mol,易算出m(Na)=0.02×23g=0.46g,m(O)=m-m(Na)-m(Cu)=2.38-0.46-1.28=0.46g,N(Na):N(Cu):N(O)==1:1:2,故化学式为NaCuO2,X与浓盐酸反应,根据反应现象,产物有Cl2,和CuCl2蓝色溶液,因而化学方程式为2NaCuO2+8HCl2NaCl+2CuCl2+Cl2↑+4H2O
24.(2015·海南高考真题)单质Z是一种常见的半导体材料,可由X通过如下图所示的路线制备,其中X为Z的氧化物,Y为氢化物,分子结构与甲烷相似,回答下列问题:
(1)能与X发生化学反应的酸是_________;由X制备Mg2Z的化学方程式为_________。
(2)由Mg2Z生成Y的化学反应方程式为_________,Y分子的电子式为_________。
(3)Z、X中共价键的类型分别是_________。
【答案】(1)氢氟酸 SiO2+MgO2↑+Mg2Si (2) Mg2Si+4HCl=2MgCl2+SiH4 (3)非极性键、极性键
【解析】单质Z是一种常见的半导体材料,则Z为Si,X为Z的氧化物,则X为SiO2,Y为氢化物,分子结构与甲烷相似,则Y为SiH4,加热SiH4分解得到Si与氢气。
(1)能与SiO2发生化学反应的酸是氢氟酸;由SiO2制备Mg2Si的化学方程式为:SiO2+4Mg2MgO+Mg2Si。
(2)由Mg2Z生成Y的化学反应方程式为:Mg2Si+4HCl=2MgCl2+SiH4↑,Y为SiH4,电子式为。
(3)Z为Si,周期表中位于第三周期IVA族,其单质属于原子晶体,化学键类型为非极性共价键;X为SiO2,属于原子晶体,含有的化学键属于极性共价键。
25.(2014·浙江高考真题)某研究小组为了探究一种无机矿物质X(仅含四种元素)的组成和性质,设计并完成如下实验:
另取10.80gX在惰性气流中加热至完全分解,得到6.40g固体1.请回答如下问题:
(1)画出白色沉淀1中金属元素的原子结构示意图_______,写出气体甲的电子式_______。
(2)X的化学式是______,在惰性气流中加热X至完全分解的化学反应方程式为_______。
(3)白色沉淀2在空气中变成红褐色沉淀的原因是_______(用化学反应方程式表示)。
(4)一定条件下,气体甲与固体1中的某种成分可能发生氧化还原反应,写出一个可能的化学反应方程式_______,并设计实验方案验证该反应的产物_______。
【答案】(1) (2)CaFeC2O6(或CaCO3·FeCO3) CaCO3·FeCO3△CaO+FeO+2CO2↑ (3)4Fe(OH)2+O2+2H2O===4Fe(OH)3 (4)2FeO+CO2△Fe2O3+CO 检验Fe2O3:将固体加入盐酸溶解,再滴入KSCN溶液,溶液呈血红色;检验CO:将气体产物通过灼烧CuO,黑色固体变为红色
【解析】由白色沉淀在空气中可转化为红褐色沉淀知X中含有铁元素,由X与盐酸反应生成气体甲,一般与盐酸反应产生气体的物质中含有CO32-或HCO3-,甲又能与溶液1反应生色沉淀且该白色沉淀又可在水中继续与甲反应,故甲是CO2。由实验过程知X中含有+2价的铁,X中含有4种元素,若X中含有HCO3-和Fe,则X分解的产物有3种,与题意不符,所以应含有CO32-,另一种金属可能是+2价的钙,根据化合价写出X的化学式为CaFe(CO3)2,X分解得到CO2、CaO、FeO。固体1是CaO、FeO的混合物,溶于水后得氢氧化钙溶液和固体2为FeO,氢氧化钙与二氧化碳反应生成碳酸钙沉淀,所以沉淀1是碳酸钙;FeO与盐酸反应生成氯化亚铁,无氧条件下与氢氧根离子反应生成氢氧化亚铁沉淀,空气中转化为氢氧化铁。据此分析解答。
(1)根据以上分析,白色沉淀1的金属原子是Ca,其原子结构示意图为,CO2的电子式为;
(2)X为CaFeC2O6(或CaCO3·FeCO3),X分解得到CO2、CaO、FeO,化学反应方程式为CaCO3·FeCO3△CaO+FeO+2CO2↑;
(3)白色沉淀2是Fe(OH)2,红褐色沉淀是Fe(OH)3,变色的原因是4Fe(OH)2+O2+2H2O===4Fe(OH)3;
(4)固体1是CaO和FeO的混合物,由于铁元素处于中间价态,可以升高也可以降低,CO2中碳元素处于最高价态,只能降低,因此可能的化学反应方程式为2FeO+CO2△Fe2O3+CO。验证该反应的产物:将固体粉末溶于稀盐酸,滴入KSCN溶液若显红色,则可证明产物中有Fe3+;将气体产物通入灼烧的氧化铜固体中,固体变红色,且反应后气体通入澄清石灰水溶液变浑浊,则证明气体产物是CO。
26.(2016·江苏高考真题)实验室以一种工业废渣(主要成分为MgCO3、Mg2SiO4和少量Fe、Al的氧化物)为原料制备MgCO3·3H2O。实验过程如下:
(1)酸溶过程中主要反应的热化学方程式为
MgCO3(s)+2H+(aq)=Mg2+(aq)+CO2(g)+H2O(l) ΔH=-50.4 kJ·mol-1
Mg2SiO4(s)+4H+(aq)=2Mg2+(aq)+H2SiO3(s)+H2O(l) ΔH=-225.4 kJ·mol-1
酸溶需加热的目的是______;所加H2SO4不宜过量太多的原因是_______。
(2)加入H2O2氧化时发生发应的离子方程式为___________。
(3)用图所示的实验装置进行萃取分液,以除去溶液中的Fe3+。
①实验装置图中仪器A的名称为_______。
②为使Fe3+尽可能多地从水相转移至有机相,采取的操作:向装有水溶液的仪器A中加入一定量的有机萃取剂,______、静置、分液,并重复多次。
(4)请补充完整由萃取后得到的水溶液制备MgCO3·3H2O的实验方案:边搅拌边向溶液中滴加氨水,______,过滤、用水洗涤固体2~3次,在50℃下干燥,得到MgCO3·3H2O。
[已知该溶液中pH=8.5时Mg(OH)2开始沉淀;pH=5.0时Al(OH)3沉淀完全]。
【答案】(1)加快酸溶速率 避免制备MgCO3时消耗更多的碱 (2)H2O2+2Fe2++2H+=2Fe3++2H2O (3)①分液漏斗 ②充分振荡 (4)至5.0<pH<8.5,过滤,边搅拌边向滤液中滴加Na2CO3溶液至有大量沉淀生成,静置,向上层清液中滴加Na2CO3溶液,若无沉淀生成,
【解析】
(1)根据外界条件对反应速率的影响可知加热可以加快化学反应速率;如果硫酸过多,则需要消耗更多的减中和硫酸,从而造成生产成本增加(或影响Mg2+转化成MgCO3。)
(2)滤液中含有Fe2+,加入H2O2将Fe2+氧化为Fe3+,发生发应的离子方程式为H2O2+2Fe2++2H+=2Fe3++2H2O。
(3)①根据仪器A的构造确定其名称为分液漏斗。
②为使Fe3+尽可能多地从水相转移至有机相,采取的操作:向装有水溶液的仪器A中加入一定量的有机萃取剂,充分振荡、静置、分液,并重复多次。
(4)根据题给信息知向溶液中加入氨水调节pH不大于8.5,不小于5.0,故由萃取后得到的水溶液制备MgCO3·3H2O的实验方案:边搅拌边向溶液中滴加氨水,至5.0<pH<8.5,过滤,边搅拌边向滤液中滴加Na2CO3溶液至有大量沉淀生成,静置,向上层清液中滴加Na2CO3溶液,若无沉淀生成或至5.0<pH<8.5,过滤,边搅拌边向滤液中滴加Na2CO3溶液至无沉淀生成为止,过滤、用水洗涤固体2~3次,在50℃下干燥,得到MgCO3·3H2O。
相关试卷
这是一份十年(2013-2022)高考化学真题分项汇编(全国通用)专题18 碳、硅及无机非金属材料(教师版),共14页。试卷主要包含了下列说法不正确的是等内容,欢迎下载使用。
这是一份十年(2013-2022)高考化学真题分项汇编(全国通用)专题17 金属有关的工艺流程(学生版),共12页。试卷主要包含了下列说法不正确的是,电池是新能源汽车的动力电池之一等内容,欢迎下载使用。
这是一份十年(2013-2022)高考化学真题分项汇编(全国通用)专题10 化学计算(教师版),共16页。试卷主要包含了【2016年高考新课标Ⅰ卷】,【2016年高考上海卷】,【2014年高考上海卷第十,【2015上海化学】等内容,欢迎下载使用。