人教统编版选择性必修2 经济与社会生活第7课 古代的商业贸易学案
展开
这是一份人教统编版选择性必修2 经济与社会生活第7课 古代的商业贸易学案,共7页。学案主要包含了学习目标,知识梳理,课堂小结,随堂练习等内容,欢迎下载使用。
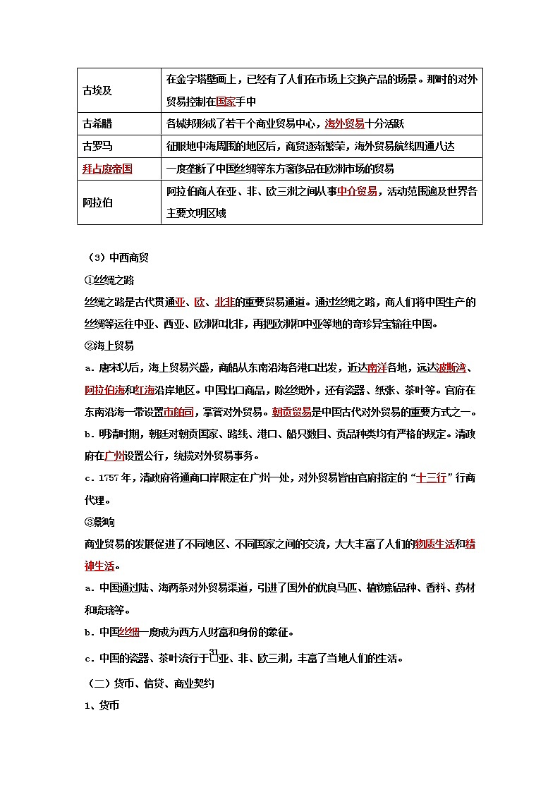
第三单元 商业贸易与日常生活第 7 课 古代的商业贸易(学案)一、学习目标(一)课程标准1、了解商业贸易的起源和古代的商贸活动与贸易通道2、知道货币、信贷、商业契约等在日常生活中的角色(二)学习目标1、了解商业贸易的起源,梳理从商朝至明清时期,中国啥呢贸易发展的阶级特征,概述古埃及、古希腊、古罗马、拜占庭帝国、阿拉伯商人才能够从事商贸情况2、简述古代丝绸之路的贸易情况,概述唐宋以来,中国海上贸易的发展,分析商贸发展对中国及世界的影响,认识中国古代贸易的特点3、概述货币的起源与发展,分析货币出现的影响4、了解古代西方与中国信贷、商业契约发展的相关史实,归纳中国古代金融业发展的特点二、知识梳理(一)商业贸易的起源与发展1、起源原始社会后期,随着社会分工、产品剩余及私有制的产生,出现了交换。2、发展(1)古代中国朝代概况商朝商业贸易遍及商朝统治区域和周边的地区,商业主要掌握在官府和贵族手里春秋战国时期“工商食官”的格局被突破秦汉时期货币、车轨、度量衡的统一,促进了全国的商品流通从隋唐到两宋随着商品经济的发展,城市坊市分区制度逐步瓦解,商业进一步繁荣元、明、清时期随着经济作物种植面积扩大和手工业的发展,农产品和手工业产品的商品化程度不断加深,形成全国范围的商业贸易网络,地域性的商人群体——商帮兴盛(2)古代世界地区概况古埃及在金字塔壁画上,已经有了人们在市场上交换产品的场景。那时的对外贸易控制在国家手中古希腊各城邦形成了若干个商业贸易中心,海外贸易十分活跃古罗马征服地中海周围的地区后,商贸逐渐繁荣,海外贸易航线四通八达拜占庭帝国一度垄断了中国丝绸等东方奢侈品在欧洲市场的贸易阿拉伯阿拉伯商人在亚、非、欧三洲之间从事中介贸易,活动范围遍及世界各主要文明区域 (3)中西商贸①丝绸之路丝绸之路是古代贯通亚、欧、北非的重要贸易通道。通过丝绸之路,商人们将中国生产的丝绸等运往中亚、西亚、欧洲和北非,再把欧洲和中亚等地的奇珍异宝输往中国。②海上贸易a.唐宋以后,海上贸易兴盛,商船从东南沿海各港口出发,近达南洋各地,远达波斯湾、阿拉伯海和红海沿岸地区。中国出口商品,除丝绸外,还有瓷器、纸张、茶叶等。官府在东南沿海一带设置市舶司,掌管对外贸易。朝贡贸易是中国古代对外贸易的重要方式之一。b.明清时期,朝廷对朝贡国家、路线、港口、船只数目、贡品种类均有严格的规定。清政府在广州设置公行,统揽对外贸易事务。c.1757年,清政府将通商口岸限定在广州一处,对外贸易皆由官府指定的“十三行”行商代理。③影响商业贸易的发展促进了不同地区、不同国家之间的交流,大大丰富了人们的物质生活和精神生活。a.中国通过陆、海两条对外贸易渠道,引进了国外的优良马匹、植物新品种、香料、药材和琉璃等。b.中国丝绸一度成为西方人财富和身份的象征。c.中国的瓷器、茶叶流行于亚、非、欧三洲,丰富了当地人们的生活。(二)货币、信贷、商业契约1、货币(1)发展①中国早在商朝就用贝等天然物作为货币。②公元前11世纪,古埃及开始用铜块和银块作为货币。公元前8-前7世纪,小亚细亚出现金属铸币。(2)影响:货币作为衡量商品价值的一般等价物,便利了商品交换和流通,并成为财富的象征。它促使商业的功能由最初的互补余缺向逐利增财转化。2、信贷(1)西方时间概况前22-前21世纪两河流域出现了经营借贷的商人,神庙、宫廷也从事放贷业务。不同形式的借贷有不同的利息规定,甚至还包括具有社会救济性质的免息借贷前16-前11世纪古埃及出现了较为完备的借贷合约。借贷行为必须有证人,还要履行担保等程序,受到法律保护前4世纪古希腊商业迅速发展,货币流通范围不断扩大,专业从事货币兑换、保管和汇兑的货币经营行业开始兴起,出现了汇票的雏形(2)中国①古代《周礼》中已经有了借贷纠纷的记载。②春秋时期,实物借贷形式已经比较普遍,并出现了货币信贷。③唐代的信贷业务,由存贷款发展到汇兑,出现了类似现代汇票的“飞钱”。④宋代交子、会子等纸币开始使用,逐渐取代不少汇兑业务。⑤明朝中期以后,钱铺等新式金融机构盛行起来。⑥到了清朝,除传统借贷关系外,资本性借贷也有显著发展,出现了本票性质的庄票。3、商业契约(1)西方①前3000年左右,契约在古埃及广泛使用。②前2600年左右,两河流域的人们已经使用契约。古巴比伦时期,订立契约是普遍现象。(2)中国①商周时期就产生了契约。②汉朝以后,凡是涉及买卖、租佃、借贷等财产关系和收养、雇佣、立嗣等人身关系的事宜,当事人之间几乎都要订立契约。③唐宋以后,契约的应用更加广泛。三、课堂小结四、随堂练习1、古希腊城邦主要分布在爱琴海沿岸(下图),城邦大部分背靠大山,面向大海。这直接有利于( )A.希腊农业生产的发展 B.希腊民主制的普遍建立C.海外贸易和殖民活动 D.希腊各城邦统一的趋势【答案】C【解析】图片说明了古希腊城邦地理环境靠近海洋的特点,这一特殊的地理条件有利于形成海洋文明,即以海外贸易作为经济发展的主体,同时也有利于进行海外殖民活动,C项正确。希腊多山,不利于农业的发展,A项错误;直接有利于希腊民主制的普遍建立的是其小国寡民的状态,而非自然环境,B项错误;希腊多山地,城邦林立,不利于统一,D项错误。2、《国语·晋语》载:“公食贡,大夫食邑,士食田,庶人食力,工商食官。”对“工商食官”理解正确的是( )A.商业发展受官府保护 B.官府的财政收入来自工商业C.工商业受官府的控制 D.手工产品无偿供给官府使用【答案】C【解析】“工商食官”是商周政府对工商业进行垄断性经营的制度。即将商人们集中起来,设官统一管理,驱使他们为政府服务,政府为商人们提供衣食,故选C项。A、B、D三项均是对工商食官的错误理解,排除。3、史料记载:“凡贡使至,必厚待其人;私货来,皆倍偿其价。”这反映的是( )A.市舶贸易 B.朝贡贸易C.互市贸易 D.民间贸易【答案】B【解析】根据材料“凡贡使至,必厚待其人;私货来,皆倍偿其价”可知,无论是对贡使(政府间的使者),还是民间来我国贸易者,均采取不计经济利益的措施,这是朝贡贸易“厚往薄来”的特点,故B项正确。结合所学可知,市舶贸易是海上贸易,与材料不符,A项错误;结合所学可知,互市贸易是在政府边境地区开设的市场,与材料不符,C项错误;根据材料可知,“凡贡使至,必厚待其人”是官方行为,不是民间贸易,D项错误。4、罗马法中,将借与贷区分为“昔物犹存”、仍以原物还主的使用借贷及“本色已费”、以“他物代之”的消费借贷。这说明罗马法强调( )A.契约精神 B.保护私有财产C.人人平等 D.注重借贷形式【答案】B【解析】根据材料“昔物”“原物”“他物”可知,在区分借与贷中,罗马法强调保护私有财产,B项正确。A、C、D三项材料没有涉及,均排除。5、唐律规定:借款人到期不按契约偿还,或违期偿还,出借人可以到官府告发,官府依法追究借款人责任,并强制如数偿还。材料表明唐律( )A.深受社会契约论影响 B.协调了社会经济纠纷C.比前代法律更加完备 D.体现了契约法则精神【答案】D【解析】社会契约论是启蒙运动期间的西方近代资产阶级国家学说,排除A项;材料只是提到要按契约偿还债务,没有涉及更多的经济纠纷的处理办法,排除B项;材料没有比较唐律与以前的法律,不能判定唐律更完备,排除C项;材料“借款人到期不按契约偿还,或违期偿还,出借人可以到官府告发,官府依法追究借款人责任,并强制如数偿还”反映了唐律体现的契约法则精神,故选D项。6、两宋重视海外贸易,该朝管理海外贸易的机构是( )A.行会 B.市舶司 C.工部 D.宣政院【答案】B【解析】结合所学知识可知,宋朝时期对外贸易主要是海上贸易,两宋政府管理海外贸易的机构是市舶司。市舶司是宋朝政府沿袭唐制、专门设立的管理对外贸易事务的机构,故选B项。7、《宋史》记载,凡大食、暹罗等诸蕃并通货物,“以金银……杂色锦、缗钱、铅锡、杂色帛、瓷器,市香药、犀、象……”该史料反映了宋代( )A.商贸不再受官府的监管 B.海外贸易繁荣兴盛C.朝贡贸易尚未发展起来 D.陆上丝绸之路兴盛【答案】B【解析】根据材料“凡大食、暹罗等诸蕃并通货物”可知,宋代与大食(阿拉伯)等蕃交易,商品丰富,说明海外贸易繁荣兴盛,故选B项。宋代设置管理海上对外贸易的专门机构——市舶司,排除A项;“朝贡”贸易体制指中国政府与海外诸国官方的进贡和回赐关系,宋朝时“朝贡”贸易已存在,排除C项;陆上丝绸之路是以长安为起点,经甘肃、新疆,到中亚、西亚,并连接地中海各国的陆上通道,与材料不符,排除D项。8、通称为“十三洋行”的公行是洋行的共同组织,承销一切外国进口货物,负责供应外商所需中国出口货物,以及担保、缴纳关税事宜,兼具照料和约束外商的责任。外商与政府的交涉或政府要通知外商,都由公行负责转达。贸易季节一过,外商必须离境。可见,公行实为( )A.中外贸易中介 B.限制外商的关卡C.制约外商机构 D.清政府外事机构【答案】A【解析】由材料可知公行负责供应外商所需中国出口货物,以及担保、缴纳关税事宜,兼具照料和约束外商的责任,由此可知公行实际上是中外贸易中介,故选A项。由“兼具照料和约束外商的责任”可知,B项不是材料的主旨,排除;公行不是制约外商的机构,排除C项;公行主要是负责对外贸易,外事机构主要负责政治事务,排除D项。9、《新唐书·食货志》记载:“(唐)宪宗以钱少,复禁用铜器。时商贾至京师,委钱诸道进奏院(地方的驻京办事处)及诸军、诸使富家,以轻装趋四方,合券乃取之,号‘飞钱’。”这表明( )A.唐代已经出现了纸币 B.“飞钱”行使货币职能C.“飞钱”增加了政府货币的供应量 D.“飞钱”实质上是一种汇兑业务【答案】D【解析】“以轻装趋四方,合券乃取之”,可知用券取钱的“飞钱”,实质上就是一种汇兑业务,并不行使货币职能,故B项错误,D项正确。宋代出现纸币,故A项错误;飞钱本身不用来交易,因而并没有增加政府货币的供应量,故C项错误。10、北宋中期,“蜀民以铁钱重,私为券,谓之交子,以便贸易,富民十六户主之。其后,富者资稍衰,不能偿所负,争讼数起”。这表明交子( )A.具有民间交易凭证功能 B.产生于民间的商业纠纷C.提高了富商的社会地位 D.促进了经济重心的南移【答案】A【解析】根据材料“私为券,谓之交子,以便贸易”可知,交子是民间发行的具有交易功能的纸币,A项正确。纸币产生是商品经济发展的结果,并非在纠纷中产生,排除B项;C、D两项材料没有体现,排除。
相关学案
这是一份历史第7课 古代的商业贸易学案设计,共1页。
这是一份高中历史人教统编版选择性必修2 经济与社会生活第7课 古代的商业贸易学案设计,共5页。学案主要包含了课标要求,重点难点,名词解释,我的思考等内容,欢迎下载使用。
这是一份高中人教统编版第7课 古代的商业贸易导学案及答案,共9页。学案主要包含了课标要求,重点难点,时空定位,名词解释,问题引领,深入探究,知识框架,直通高考等内容,欢迎下载使用。

