开学活动
搜索
    上传资料 赚现金

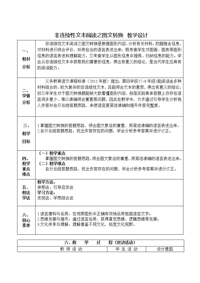
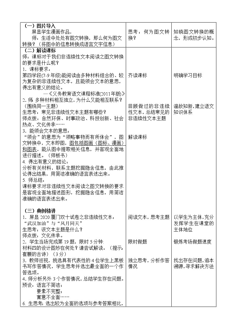
    中考专题:非连续性文本阅读之图文转换(公开课教案)

    中考专题:非连续性文本阅读之图文转换(公开课教案)第1页
    中考专题:非连续性文本阅读之图文转换(公开课教案)第2页
    还剩2页未读, 继续阅读
    下载需要5学贝 1学贝=0.1元
    使用下载券免费下载
    加入资料篮
    立即下载

    中考专题:非连续性文本阅读之图文转换(公开课教案)

    展开

    这是一份中考专题:非连续性文本阅读之图文转换(公开课教案),共4页。

    相关教案

    专题17:非连续性阅读(知识串讲)-2022-2023学年八年级语文下学期期末考点大串讲(部编版):

    这是一份专题17:非连续性阅读(知识串讲)-2022-2023学年八年级语文下学期期末考点大串讲(部编版),共7页。教案主要包含了非连续性阅读及其特点,常见题型及解题思路等内容,欢迎下载使用。

    查补易混易错点10 非连续性文本阅读-【查漏补缺】2023年中考语文三轮冲刺过关:

    这是一份查补易混易错点10 非连续性文本阅读-【查漏补缺】2023年中考语文三轮冲刺过关,文件包含查补易混易错点10非连续性文本阅读解析版docx、查补易混易错点10非连续性文本阅读原卷版docx等2份教案配套教学资源,其中教案共60页, 欢迎下载使用。

    专项练习01 议论文之文本理解-2022年中考语文现代文阅读黄金考点20讲教案:

    这是一份专项练习01 议论文之文本理解-2022年中考语文现代文阅读黄金考点20讲教案,文件包含专项练习01议论文之文本理解解析版docx、专项练习01议论文之文本理解原卷版docx等2份教案配套教学资源,其中教案共33页, 欢迎下载使用。

    英语朗读宝
    欢迎来到教习网
    • 900万优选资源,让备课更轻松
    • 600万优选试题,支持自由组卷
    • 高质量可编辑,日均更新2000+
    • 百万教师选择,专业更值得信赖
    微信扫码注册
    qrcode
    二维码已过期
    刷新

    微信扫码,快速注册

    手机号注册
    手机号码

    手机号格式错误

    手机验证码 获取验证码

    手机验证码已经成功发送,5分钟内有效

    设置密码

    6-20个字符,数字、字母或符号

    注册即视为同意教习网「注册协议」「隐私条款」
    QQ注册
    手机号注册
    微信注册

    注册成功

    返回
    顶部
    Baidu
    map