


贵州省安顺市关岭县2021-2022学年八年级下学期期末生物试题(word版含答案)
展开
这是一份贵州省安顺市关岭县2021-2022学年八年级下学期期末生物试题(word版含答案),共9页。试卷主要包含了单选题,判断题,填空题,综合题,实验探究题等内容,欢迎下载使用。
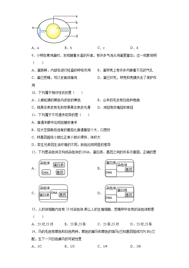
贵州省安顺市关岭县2021-2022学年八年级下学期期末生物试题学校:___________姓名:___________班级:___________考号:___________ 一、单选题1.“春种一粒粟,秋收万颗子”从生殖方式上看属于( )A.出芽生殖 B.组织培养 C.无性生殖 D.有性生殖2.“有心栽花花不开,无心插柳柳成荫。”这句话描述的柳树繁殖方式为( )①有性生殖 ②无性生殖 ③扦插 ④嫁接A.①③ B.①④ C.②③ D.②④3.洛阳市国家牡丹园培育出的一株牡丹上开有不同颜色的花,所采用的繁殖方法是( )A.种子繁殖 B.嫁接 C.扦插 D.压条4.农民经常用带有芽或芽眼的土豆块来栽种土豆,土豆的这种生殖方式属于( )A.营养繁殖 B.出芽繁殖 C.有性生殖 D.嫁接5.有关如图所示繁殖方式的叙述,错误的是( )A.能加快开花结实 B.属于无性繁殖 C.能增强植物的生命力 D.能保持植株的优良性状6.“金蝉脱壳”“破茧而出”“蜻蜓点水”“飞蛾扑火”四个与昆虫相关的成语中,与生殖和发育无关的成语是( )A.金蝉脱壳 B.破茧而出 C.蜻蜓点水 D.飞蛾扑火7.从青蛙的生殖和发育看,两栖动物不能成为真正的陆生动物的主要原因( )A.蝌蚪有外鳃B.生殖发育离不开水环境C.蝌蚪有一条长尾D.幼体生活在水中,成体生活在陆地上8.如图为鸟卵的结构图,其中将来可以发育成雏鸟的是( )A.a B.b C.c D.d9.小明在煮鸡蛋时,发现随着水温的升高,有许多气泡从鸡蛋里冒出。这一现象说明( )A.蛋新鲜,内部在进行旺盛的呼吸作用 B.蛋卵壳上有许多肉眼看不见的气孔C.蛋已受精,可以发育成雏鸡 D.蛋已坏死,卵壳和壳膜失去了保护作用10.下列属于相对性状的是( )A.人眼虹膜的黑色与皮肤的黄色 B.山羊的毛发有白色和卷曲C.桃果实表皮有毛和苹果果实表皮光滑 D.鸡冠有玫瑰冠和单冠11.下列属于不可遗传变异的是( )A.普通羊群中出现短腿安康羊B.经太空搭载后选育的番茄比普通番茄个大、口感好C.转基因超级小鼠比正常小鼠长得快、体积大D.孪生兄弟因生活环境的不同,肤色出现明显的差异12.下列是染色体及构成染色体的DNA、蛋白质、基因之间的关系示意图,正确的是A. B.C. D.13.人的体细胞内含有23对染色体,那么人的生殖细胞、受精卵中含有的染色体数是( )A.23对,23对 B.23条,23条 C.23条,23对 D.23对,23条14.马的毛色有栗色和白色两种,栗色的雌马和栗色的雄马(已知基因组成均为Bb)交配,生下一只白色雌马的可能性是A.1/2 B.1/3 C.1/4 D.1/815.我国婚姻法禁止近亲结婚,理论依据是近亲结婚( )A.后代得遗传病的机会增加 B.后代都得遗传病C.违反我国伦理道德 D.后代成活率低16.袁隆平教授利用普通水稻与一种野生水稻培育出高产、优质的水稻新品种,他这种育种方法属于( )A.人工选择育种 B.太空育种 C.杂交育种 D.转基因技术17.原始生命的摇篮是A.原始陆地 B.原始海洋 C.原始大气 D.土壤表层18.能证明生物进化的直接证据是( )A.遗传 B.遗物 C.化石 D.生活痕迹19.秋天,当你步入公园时,你会看到艳丽多姿的菊花在开放,品种可谓是多种多样,请问这么多的菊花品种是由下列哪种因素形成的( )A.自然选择 B.人工选择 C.菊花的内部斗争 D.菊花适应不同的环境20.如图表示地层中A、B、C、D三种生物化石位置,最高等的是( )A.A化石所示生物 B.B化石所示生物 C.C化石所示生物 D.D化石所示生物21.关于长颈鹿的长颈形成原因的叙述,说法正确的是( )A.繁衍后代的需要B.颈短的个体被淘汰,颈长的个体被保留,是自然选择的结果C.变异是朝着有利于适应环境的方向发展的结果D.代代经常使用,吃高处叶子的结果22.鼻腔上部的黏膜内有能够接受气味刺激的嗅细胞。当鼻腔黏膜受到刺激时,人就会打喷嚏。喷嚏产生的强大力量能够将黏液吸附的一些灰尘与细菌喷出。我们打喷嚏时的做法中不正确的是( )A.用肘部遮挡口鼻 B.远离人群密集地C.避免直接接触他人 D.用手遮挡喷嚏后揉眼睛23.为了防止新冠肺炎再次传入我国,我国政府决定对输入人员进行隔离,这属于( )A.控制传染源 B.切断传播途径 C.保护易感人群 D.以上都不是24.当遇到有人触电晕倒或溺水等情况发生时,需拨打的电话是( )A.110 B.120 C.119 D.11225.银川市每年开展爱国卫生运动,以预防减少疾病、养成良好生活习惯、保护人民健康为宗旨,下面不属于健康生活方式的是A.学习废寝忘食,熬夜看书 B.按时休息,坚持体育锻炼C.不挑食、不偏食,合理营养 D.常与父母、老师、朋友交流 二、判断题26.在进行静脉出血的止血处理时,加压或包扎的位点应该在出血点的远心端。( )27.成蛙在陆地上用肺呼吸,在水中游泳时用鳃呼吸。( )28.父母没有的性状,子女也一定不会有。 ( )29.艾滋病能通过母婴传播给孩子,所以艾滋病是遗传病。( )30.传染源是指能够传播病原体的人和动物。 ( ) 三、填空题31.______是鸡卵的主要营养成分,外面包裹着______。32.生物的性状是受______控制的,在生物的体细胞内,染色体是______存在的。33.嫁接有______和枝接两种方式,确保成活的关键是使接穗与砧木的______紧密结合。34.科学家们发现,越__________、越____________的生物化石则出现在越新近形成的地层里。35.体液中的__________和__________是保卫人体的第二道防线。 四、综合题36.生物的生殖和发育使生命得到延续和发展。下图为蚕的生殖、发育过程,请根据图回答:(1)图中关于蚕的生殖发育过程,正确的排列顺序是______(填序号),个体发育的起点是______,蚕的生殖方式属于______生殖。(2)家蚕的生殖发育过程属于______发育,与青蛙的______(填“相同”或“不相同”),青蛙的受精方式是______受精。(3)农民种植蔬菜时,要防止菜青虫,菜青虫在______期对农作物的危害最大。(4)与家蚕相比,蝗虫不经过的发育时期是______期。37.人类肤色的正常与白化为一对相对性状,某个家庭中肤色正常、白化(显性基因用B表示,隐性基因用b表示)的遗传情况是:儿子小明是白化,他的父母、爷爷、奶奶、外公、外婆肤色都正常,如图所示,请回答下列问题:(1)请根据题中信息推测,人的肤色正常和白化这对相对性状中,______为显性性状。(2)小明母亲的基因组成为______,父亲的基因组成为______,奶奶的基因组成为______,小明的父母生一个正常孩子的概率为______。(3)基因是有遗传效应的______片段,位于染色体上,染色体的另一主要组成物质是______。(4)______能有效降低遗传病的发病率。(答出一条)38.1831年,22岁的达尔文由剑桥大学顺利毕业后,以博物学家的身份登上了“贝格尔号”,开始了长达五年的南美东海岸科考工作。随着科学考察的进行,物种进化的思想逐步占据了他的头脑。1859年11月24日,他在观察、思考的基础上利用搜集到的翔实证据,综合前人的观点,出版了划时代的巨著——《物种起源》,提出了著名的“自然选择”学说。达尔文发现在南美加拉帕戈斯群岛的不同岛屿上分别生活着不同种类的地雀,它们的食物不同,喙形不同,见下图。但是它们都是由共同的祖先进化而来的。请用自然选择学说分析说明地雀的进化过程及其原因。(1)地雀的祖先具有形状不同的喙,有的尖而长、有的较粗、有的呈凿状,这种个体之间性状上的差异称为变异,这些变异是可______的。(2)达尔文认为,在自然界,生物普遍具有很强的______能力。在不同岛屿的特定条件下,岛上的地雀进行激烈的______,具有______变异的个体容易生存下来并繁殖,具有______变异的个体被淘汰掉,可见,岛屿的特定自然环境对地雀进行了______。(3)从地雀的进化过程能够看出,其变异具有多种不同的类型,是不定向的,而自然选择是______的。39.如图的漫画表示人体受到某种病原体感染时发生的免疫反应,请据图回答问题:(1)图中的②代表人体内的___,①表示____。(2)当①侵入人体后,会刺激②产生一和种抵抗它的特殊蛋白质[③]____,使人体获得相应的免疫力。(3)通过注射疫苗也能获得相应的免疫力,疫苗的作用相当于图中的____(填序号)。有计划的进行预防接种就是___免疫,它可以提高人体对相关传染病的抵抗力。(4)该漫画表示的免疫类型为___(选填:非特异性待异性)免疫。 五、实验探究题40.为探究酒精对生物生命活动的影响,某校生物实验小组利用斑马鱼设计并完成了如下实验:步骤一:取5个大小相同的烧杯,依次加入等量的清水、浓度为5%、10%、15%和20%的酒精溶液。步骤二:每个烧杯放入三条体积大小及发育程度相近的斑马鱼,记录下三十分钟内斑马鱼出现侧翻和死亡的时间。步骤三:重复以上实验三次。统计三次实验的平均值,结果如下表。分析回答下列问题。组别一组二组三组四组五组处理方式清水5%酒精10%酒精15%酒精20%酒精出现侧翻时间/秒未出现65442920死亡时间/秒未出现535402305196 (1)该实验中共有______组实验组。三组和四组对照,变量是______。(2)对各组实验中的数据取平均值的目的是______。(3)五组与二组相比,斑马鱼出现侧翻的平均时间减少了______秒。通过对以上数据分析可知:酒精对斑马鱼的生命活动有影响,酒精浓度越高,斑马鱼出现侧翻和死亡的时间越______。(4)请结合所学知识谈谈酗酒对健康的危害:______。
参考答案:1.D2.C3.B4.A5.C6.D7.B8.A9.B10.D11.D12.C13.C14.D15.A16.C17.B18.C19.B20.A21.B22.D23.A24.B25.A26.正确27.错误28.错误29.错误30.对31. 卵黄 卵黄膜32. 基因 成对33. 芽接 形成层34. 复杂 高等35. 杀菌物质 吞噬细胞36.(1) ③④②① 受精卵 有性(2) 完全变态 不相同 体外(3)幼虫 (4)蛹 37.(1)正常(2) Bb Bb BB或Bb##Bb或BB 75%(3) DNA 蛋白质(4)禁止近亲结婚、提倡遗传咨询和产前诊断等 38.(1)遗传(2) 繁殖 生存斗争 有利 不利 选择(3)定向的 39. 淋巴细胞 病原体 抗体 ① 计划 特异性40. 4 酒精浓度 减小实验误差(使实验结果更加准确)(合理即可给分) 45 短 酗酒会导致心血管疾病、肝损伤等(合理即可给分)
相关试卷
这是一份[生物]贵州省安顺市关岭县2023-2024学年七年级第一学期期末试卷,共5页。试卷主要包含了填写答题卡的内容用2B铅笔填写,提前 xx 分钟收取答题卡等内容,欢迎下载使用。
这是一份贵州省安顺市关岭县2023-2024学年七年级上学期期末生物试卷,共18页。试卷主要包含了选择题,非选择题等内容,欢迎下载使用。
这是一份贵州省安顺市关岭县2023-2024学年八年级上学期期末生物试卷,共15页。试卷主要包含了选择题,非选择题等内容,欢迎下载使用。