高中生物人教版 (2019)选择性必修3二 动物细胞融合技术与单克隆抗体随堂练习题
展开
这是一份高中生物人教版 (2019)选择性必修3二 动物细胞融合技术与单克隆抗体随堂练习题,共9页。试卷主要包含了下列不属于细胞融合技术应用的是等内容,欢迎下载使用。
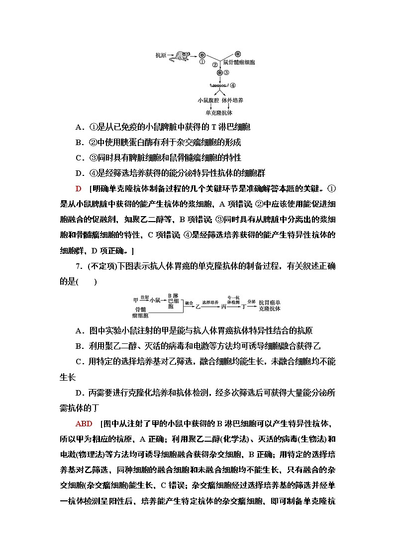
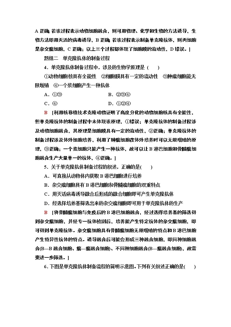
课时分层作业(八) (建议用时:40分钟)题组一 动物细胞融合1.下列关于动物细胞融合的说法,不正确的是 ( )A.细胞融合前要用酶解法分散成单个细胞B.细胞融合的原理是细胞膜的流动性C.融合后得到的杂交细胞能表现出两个亲本细胞的特点D.融合后得到的杂交细胞具有两个细胞核D [动物细胞融合前需用胰蛋白酶处理将组织细胞分散成单个细胞,A正确;动物细胞融合的原理是细胞膜具有流动性,B正确;融合后得到的杂交细胞获得了两个亲本的遗传物质,能表现出两个亲本细胞的特点,C正确;融合后得到的杂交细胞是单核细胞,D错误。]2.下列不属于细胞融合技术应用的是( )A.细胞遗传与细胞免疫的研究B.生物新品种的培育C.单克隆抗体的制备D.濒危动物的克隆D [克隆濒危动物是体细胞核移植技术的应用,不属于细胞融合技术的应用。]3.无论是植物细胞,还是动物细胞,都可以利用一定的方法诱导融合,可用模型图表示细胞融合技术的一些过程,下列有关叙述错误的是( )A.若该过程表示植物原生质体的融合,则甲、乙细胞可用酶解法获取B.若该过程表示动物细胞融合,可用灭活的病毒诱导C.若该过程表示制备单克隆抗体,则丙细胞是杂交瘤细胞D.以上三个过程体现了细胞的全能性D [植物细胞融合需先用酶除去细胞壁,制备原生质体,再诱导细胞融合,A正确;若该过程表示动物细胞融合,则可用物理、化学和生物的方法诱导,生物方法即用灭活的病毒诱导,B正确;若该过程表示制备单克隆抗体,则丙细胞是杂交瘤细胞,C正确;以上三个过程都体现了细胞膜的流动性,D错误。]题组二 单克隆抗体的制备过程4.单克隆抗体制备过程中,涉及的生物学原理是 ( )①动物细胞核具有全能性 ②细胞膜具有一定的流动性 ③肿瘤细胞能无限增殖 ④一个浆细胞产生一种抗体A.①③ B.②③④C.④ D.①②④B [利用核移植技术克隆动物证明了高度分化的动物细胞核具有全能性,但单克隆抗体的制备过程中未体现该原理,①错误;单克隆抗体的制备过程涉及动物细胞融合,其原理是细胞膜具有一定的流动性,②正确;单克隆抗体的制备过程涉及体外细胞培养,利用了肿瘤细胞在体外培养时可以无限增殖的原理,③正确;一个浆细胞只能产生一种抗体,故可以让B淋巴细胞和骨髓瘤细胞融合生产大量单一的抗体,④正确。]5.关于单克隆抗体制备过程的叙述,正确的是( )A.可直接从动物体内获取B淋巴细胞进行培养B.杂交瘤细胞具有B淋巴细胞和骨髓瘤细胞的双重特点C.用灭活病毒诱导融合后形成的融合细胞即可产生单克隆抗体D.经选择培养基筛选出来的杂交瘤细胞即可用于单克隆抗体的生产B [将骨髓瘤细胞与免疫后的B淋巴细胞融合,经过选择培养基的筛选得到杂交瘤细胞,并经专一抗体检测后,培养能产生特定抗体的杂交瘤细胞,即可得到单克隆抗体。杂交瘤细胞具有骨髓瘤细胞无限增殖的特点和B淋巴细胞产生特异性抗体的特点。诱导融合后可能会形成三种融合细胞,即同种细胞融合(B—B融合细胞、瘤—瘤融合细胞)、不同种细胞融合(B—瘤融合细胞),故需要进一步筛选。]6.下图是单克隆抗体制备流程的简明示意图。下列有关叙述正确的是( )A.①是从已免疫的小鼠脾脏中获得的T淋巴细胞B.②中使用胰蛋白酶有利于杂交瘤细胞的形成C.③同时具有脾脏细胞和鼠骨髓瘤细胞的特性D.④是经筛选培养获得的能分泌特异性抗体的细胞群D [明确单克隆抗体制备过程的几个关键环节是准确解答本题的关键。①是从小鼠脾脏中获得的能产生抗体的浆细胞,A项错误;②中应该使用能促进细胞融合的促融剂,如聚乙二醇等,B项错误;③同时具有从脾脏中分离出的浆细胞和骨髓瘤细胞的特性,C项错误;④是经筛选培养获得的能产生特异性抗体的细胞群,D项正确。]7.(不定项)下图表示抗人体胃癌的单克隆抗体的制备过程,有关叙述正确的是( )A.图中实验小鼠注射的甲是能与抗人体胃癌抗体特异性结合的抗原B.利用聚乙二醇、灭活的病毒和电激等方法均可诱导细胞融合获得乙C.用特定的选择培养基对乙筛选,融合细胞均能生长,未融合细胞均不能生长D.丙需要进行克隆化培养和抗体检测,经多次筛选后可获得大量能分泌所需抗体的丁ABD [图中从注射了甲的小鼠中获得的B淋巴细胞可以产生特异性抗体,所以甲为相应的抗原,A正确;利用聚乙二醇(化学法)、灭活的病毒(生物法)和电激(物理法)等方法均可诱导细胞融合获得杂交细胞,B正确;用特定的选择培养基对乙筛选,同种细胞的融合细胞和未融合细胞均不能生长,只有融合的杂交细胞(杂交瘤细胞)能生长,C错误;杂交瘤细胞经过选择培养基的筛选并经单一抗体检测呈阳性后,培养能产生特定抗体的杂交瘤细胞,即可制备单克隆抗体,D正确。]8.人绒毛膜促性腺激素(HCG)是女性怀孕后胎盘滋养层细胞分泌的一种糖蛋白,制备抗HCG单克隆抗体可用于早孕的诊断。下图是抗HCG单克隆抗体制备流程示意图,请分析回答问题:(1)制备单克隆抗体过程中要用到________和________技术。(2)制备单克隆抗体过程中,给小鼠注射的HCG相当于________,注射后小鼠身体发生了相应的免疫反应,生成了________和________等细胞以及________,此过程属于特异性免疫中的________免疫。(3)此过程生产的单克隆抗体可以与________特异性结合,从而诊断早孕。(4)在动物细胞原代培养过程中,当贴壁细胞分裂生长到细胞表面________时,细胞会停止分裂增殖,这种现象称为细胞的________。此时,瓶壁上形成的细胞层数是________。而在体外培养杂交瘤细胞时,瓶壁上形成的细胞层数是________。[解析] (1)制备单克隆抗体的诱导过程有:正常小鼠进行免疫处理、动物细胞融合、杂交瘤细胞的筛选与培养、专一抗体检测阳性细胞培养、单克隆抗体的提纯。因此,该过程要用到动物细胞培养和动物细胞融合技术。(2)如图是抗HCG单克隆抗体制备流程示意图,给小鼠注射的HCG相当于抗原,使小鼠产生记忆细胞和分泌抗HCG抗体的浆细胞,抗体是参与体液免疫的免疫活性物质。(3)抗体与抗原发生特异性结合,人绒毛膜促性腺激素(或HCG)相当于抗原,可以与抗HCG单克隆抗体发生特异性结合。(4)在动物细胞培养过程中,当细胞表面相互接触时,细胞就会停止分裂增殖,这种现象称为细胞的接触抑制。由于接触抑制,在动物细胞培养时,瓶壁上只能形成单层细胞,而在体外培养杂交瘤细胞时,具有无限增殖的特点,瓶壁上形成多层细胞。[答案] (1)动物细胞培养 动物细胞融合(2)抗原 浆细胞 记忆细胞 抗体 体液(3)人绒毛膜促性腺激素(或HCG)(4)相互接触 接触抑制 一层(或单层) 多层题组三 单克隆抗体的特点及应用9.下列有关利用动物细胞工程生产单克隆抗体的叙述,错误的是( )A.单克隆抗体制备使用的主要生物材料是骨髓瘤细胞和浆细胞B.单克隆抗体制备的原理之一是一个浆细胞可以产生多种特异性抗体C.筛选能分泌所需抗体的杂交瘤细胞运用了抗原—抗体特异性反应原理D.单克隆抗体具有纯度高、产量大、灵敏度高等优点B [单克隆抗体制备使用的主要生物材料是骨髓瘤细胞(能在体外培养条件下无限增殖)和浆细胞(能产生抗体),A正确;一个浆细胞只能产生一种特异性抗体,B错误;抗体的本质是免疫球蛋白,抗体可以和抗原进行特异性结合,所以筛选抗体时可以运用抗原—抗体特异性反应原理,C正确;单克隆抗体的特点是特异性强、灵敏度高,可以大量制备,D正确。]10.利用细胞工程方法,以SARS病毒核衣壳蛋白为抗原制备出单克隆抗体。下列相关叙述正确的是( )A.将纯化的核衣壳蛋白反复注射到小鼠体内,产生的血清抗体为单克隆抗体B.体外培养单个B淋巴细胞可以获得大量针对SARS病毒的单克隆抗体C.将等量B淋巴细胞和骨髓瘤细胞混合,经PEG诱导融合后的细胞均为杂交瘤细胞D.利用该单克隆抗体与SARS病毒核衣壳蛋白特异性结合的方法可诊断出病毒感染者D [经过抗原刺激后的B淋巴细胞与小鼠骨髓瘤细胞融合,产生杂交瘤细胞,克隆化培养后的杂交瘤细胞能产生特异性强、灵敏度高的单克隆抗体。SARS病毒感染者体内有SARS病毒核衣壳蛋白,用相应的单克隆抗体与之发生特异性结合的方法可诊断出病毒感染者,D正确。]11.(不定项)右图为细胞融合的示意图,下列叙述正确的是( )A.若a细胞和b细胞是植物细胞,需先脱分化再诱导融合B.a细胞和b细胞之间的融合需要促融处理后才能实现C.c细胞的形成与a、b细胞膜的流动性都有关D.c细胞将同时表达a细胞和b细胞中的所有基因BC [若a细胞和b细胞是植物细胞,应该先用酶解法去掉它们的细胞壁再诱导融合,A错误;无论是动物细胞还是植物细胞,两个细胞的融合都需要促融处理后才能实现,B正确;两个细胞融合成一个细胞,利用了细胞膜的流动性,C正确;c细胞同时具备了a细胞和b细胞中的所有基因,但是基因是选择性表达的,因此c细胞中基因不一定都能够表达,D错误。]12.在单克隆抗体制备中,关于杂交瘤细胞制备的叙述,正确的是( )A.可利用电激等物理方法直接诱导两个细胞的融合B.可利用细胞中染色体的数目和形态筛选出杂交瘤细胞C.利用了细胞膜的流动性和基因重组等原理D.用选择培养基筛选得到的杂交瘤细胞可直接用于生产单克隆抗体A [诱导细胞融合通常有物理法、化学法、生物法等,电激和离心是常用的物理融合法,A正确;杂交瘤细胞的筛选需要使用特定的选择培养基,观察细胞染色体数目和形态只能判断细胞是否融合,B错误;杂交瘤细胞的制备利用了细胞膜的流动性,但不涉及基因重组,C错误;经选择培养基筛选出的杂交瘤细胞还需要进行克隆化培养和专一抗体检测,才能用于生产单克隆抗体,D错误。]13.下图是一种“生物导弹”的作用原理示意图,没有与肿瘤细胞结合的“生物导弹”一段时间后被机体清除。阿霉素是一种抗肿瘤药,可抑制DNA和RNA的合成,对正常细胞也有一定毒性。下列说法不正确的是( )A.单克隆抗体是由杂交瘤细胞合成和分泌的B.活化阿霉素能抑制细胞中的DNA复制和转录过程C.在治疗中,应先注射非活化磷酸阿霉素再注射生物导弹D.单克隆抗体特异性强,能减轻阿霉素对正常细胞的伤害C [单克隆抗体是由骨髓瘤细胞和B细胞融合形成的杂交瘤细胞合成和分泌的,A正确;活化阿霉素抑制DNA和RNA的合成,DNA合成要经过DNA的复制,RNA的合成要经过DNA的转录,B正确;根据图中信息可知,阿霉素的活化需要生物导弹携带的碱性磷酸酶,所以在治疗中,应先注射生物导弹再注射非活化磷酸阿霉素,但不能间隔时间太长,因为没有与肿瘤细胞结合的“生物导弹”一段时间后被机体清除,C错误;单克隆抗体具有特异性强、灵敏度高、可大量制备的特点,根据特异性强这一特点,在该过程中是针对肿瘤细胞的,所以能减轻阿霉素对正常细胞的伤害,D正确。]14.动物细胞融合技术突破了有性杂交方法的局限,使远缘杂交成为可能。现在已经广泛应用于多种学科的研究工作中,特别是新发展起来的杂交瘤技术,为制备单克隆抗体开辟了新途径。研究表明DNA合成有两条途径:“S途径”和“D途径”,淋巴细胞(浆细胞)有“S途径”和“D途径”,骨髓瘤细胞只有“D途径”,HAT培养液中氨基喋呤可以阻断DNA合成的“D途径”。下图是单克隆抗体制备流程阶段示意图。回答下列问题:(1)________________________技术是单克隆抗体技术的基础。(2)单克隆细胞是指_______________________________________________。(3)单克隆抗体与常规的血清抗体相比,最大的优越性是_______________。(4)杂交瘤细胞既具有骨髓瘤细胞的________________的特点,又具备淋巴细胞的________________的特点。(5)图示过程,有两次筛选。第一次是用HAT培养液筛选出杂交瘤细胞,那么淋巴细胞(浆细胞)在HAT培养液中不生长的原因是___________________,骨髓瘤细胞在HAT培养液中不生长的原因是______________________________。[解析] (1)单克隆抗体技术的基础是动物细胞培养和动物细胞融合技术。(2)单个细胞增殖形成的细胞群为单克隆细胞。(3)与常规抗体相比,单克隆抗体的优点是特异性强、灵敏度高、可大量制备。(4)杂交瘤细胞具有骨髓瘤细胞的能在体外无限增殖和淋巴细胞的能产生特异性抗体的特点。(5)淋巴细胞不增殖,而骨髓瘤细胞的DNA合成途径被氨基喋呤阻断而不能进行DNA复制,导致骨髓瘤细胞不能在HAT培养基中生长。[答案] (1)动物细胞培养、动物细胞融合 (2)单个细胞增殖形成的细胞群 (3)特异性强、灵敏度高、可大量制备 (4)在体外大量增殖(无限增殖) 分泌特异性抗体 (5)缺乏在体外培养液中增殖的能力 其DNA合成途径被氨基喋呤阻断而不能进行DNA复制不能准确区分单克隆抗体制备过程中的两次筛选15.以下是应用动物细胞工程技术获取单克隆抗X抗体的具体操作步骤,其中对单克隆抗体制备的相关叙述不正确的是( )①从患骨髓瘤的小鼠体内获取骨髓瘤细胞②将X抗原注入小鼠体内,获得能产生抗X抗体的B淋巴细胞③将杂交瘤细胞注入小鼠腹腔培养④筛选出能产生抗X抗体的杂交瘤细胞⑤利用选择培养基筛选出杂交瘤细胞⑥从腹水中提取抗体⑦利用促细胞融合因子使两种细胞发生融合A.实验顺序应当是①②⑦⑤④③⑥B.③过程中产生的多个杂交瘤细胞称为克隆C.⑦过程获得的细胞均可无限增殖D.利用细胞融合生产单克隆抗体过程中通常要经过两次筛选C [单克隆抗体制备的实验顺序:从患骨髓瘤的小鼠体内获取骨髓瘤细胞→将X抗原注入小鼠体内,获得能产生抗X抗体的B淋巴细胞→利用促细胞融合因子使两种细胞发生融合→利用选择培养基筛选出杂交瘤细胞→筛选出能产生抗X抗体的杂交瘤细胞→将杂交瘤细胞注入小鼠腹腔培养→从腹水中提取抗体,故为①②⑦⑤④③⑥,A正确;③过程进行有丝分裂产生多个杂交瘤细胞,保持了亲本的遗传性状,属于广义上的克隆,B正确;在细胞融合过程中,如果只考虑两两细胞的融合,有骨髓瘤细胞和骨髓瘤细胞的融合,骨髓瘤细胞和B淋巴细胞的融合,B淋巴细胞和B淋巴细胞的融合,其中B淋巴细胞和B淋巴细胞的融合不能无限增殖,C错误;利用细胞融合生产单克隆抗体通常要经过两次筛选,第一次筛选出杂交瘤细胞,第二次筛选出能产生特定抗体的杂交瘤细胞,D正确。]
相关试卷
这是一份高中生物人教版 (2019)选择性必修3二 动物细胞融合技术与单克隆抗体当堂达标检测题,共9页。试卷主要包含了下列不属于细胞融合技术应用的是等内容,欢迎下载使用。
这是一份人教版 (2019)选择性必修3二 动物细胞融合技术与单克隆抗体测试题,共11页。
这是一份高中生物人教版 (2019)选择性必修3二 动物细胞融合技术与单克隆抗体课时训练,共8页。

