高中语文部编版必修上册古诗文理解性默写练习(附参考答案)
展开
这是一份高中语文部编版必修上册古诗文理解性默写练习(附参考答案),共5页。
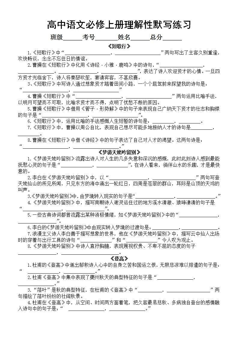
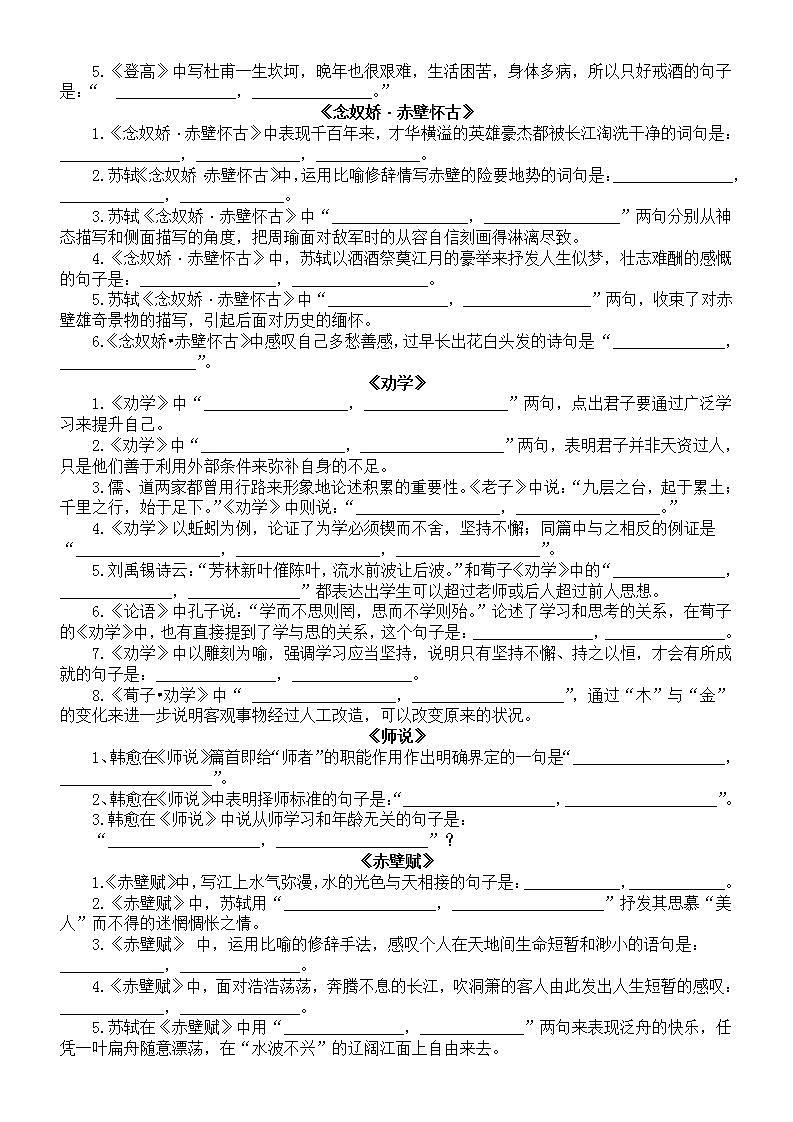
高中语文必修上册理解性默写练习班级 考号 姓名 总分 《短歌行》1.《短歌行》中“___________________,___________________”两句写出了主客久别重逢,欢快畅谈,念念不忘往日的情谊。2.曹操在《短歌行》中化用《诗经·小雅·鹿鸣》中的诗句,“__________________,_______________。________________,_______________”,表达了诗人欢迎贤才的心情。一旦四方贤才光临舍下,诗人将奏瑟吹笙,宴请宾客,不甚欣喜。3、《短歌行》中写诗人通过想象贤才踏着田间小路,一个个屈驾前来探望我的诗句是:“___________________,___________________”4.曹操《短歌行》中“___________________,___________________”两句运用比喻手法,以明月可望而不可取,比喻求贤才而不得,点明了忧愁不断的原因。5.曹操《短歌行》中借用《管子·形势解》中的句子来表现自己广纳天下贤才的壮志和胸襟的句子是“___________________,___________________”。6.《短歌行》中,运用比喻的手法感慨人生短暂的诗句是:_________,_________。7.《短歌行》中,曹操以周公自比,表现自己想尽可能多地接纳人才的诗句是_________,_________。8.曹操在《短歌行》中借《诗经》中的句子表达了自己对人才的渴望。这两句诗是:“___________________,___________________。”《梦游天姥吟留别》1.《梦游天姥吟留别》流露出诗人对人生的几多失意和深沉的感慨,此时此刻诗人感到最能抚慰心灵的句子是“_____________,_____________”。在诗人看来,徜徉山水的乐趣,才是最快意的。2.李白在《梦游天姥吟留别》中,以“________________,__________________”两句写登天姥仙山的所见所闻,只见东方的海中涌出一轮红日,四周是苍翠的群山,耳际是山顶的天鸡的叫声。3.《梦游天姥吟留别》中,由梦境转入现实的句子是“________________,________________。”4.《梦游天姥吟留别》中,描写南朝诗人谢灵运住过的地方溪水清澈、猿啼凄清的句子是“________________,________________”。5.—些古典诗词都曾流露出某种消极情绪,如《梦游天姥吟留别》中的“________________,________________”。6.李白的《梦游天姥吟留别》中由现实转入梦境的过渡句是:___________,_______________。7.浪漫主义诗人李白善于描写想象的世界,他在《梦游天姥吟留别》中,描写云中仙人出场时的穿着与出行工具的诗句“_____________”和“_____________”令人叹为观止。8.《梦游天姥吟留别》中诗人直抒胸臆,表现蔑视权贵、不卑不屈的态度的句子________________,________________________。《登高》1.杜甫的《登高》中道出郁积诗人心中的自身之苦和国运之恨,无限悲凉难以排遣的句子是:“ _____________,_____________。”2.杜甫《登高》中集中表现了夔州秋天的典型特征的句子是“_______________,_______________。”3.“落叶”是秋的典型特征,在杜甫的《登高》中“__________,__________________”两句描绘了落叶纷纷的壮阔秋景。4.杜甫在《登高》中,从空间、时间两方面着笔,把久客最易悲秋、多病独自登台的感情融入诗句中的句子是:“ _______________,_______________。” 5.《登高》中写杜甫一生坎坷,晚年也很艰难,生活困苦,身体多病,所以只好戒酒的句子是:“ _______________,_______________。”《念奴娇·赤壁怀古》1.《念奴娇·赤壁怀古》中表现千百年来,才华横溢的英雄豪杰都被长江淘洗干净的词句是:_______________,_____________,_____________。2.苏轼《念奴娇·赤壁怀古》中,运用比喻修辞情写赤壁的险要地势的词句是:_______________,_____________,_____________。3.苏轼《念奴娇·赤壁怀古》中“_________________,_________________”两句分别从神态描写和侧面描写的角度,把周瑜面对敌军时的从容自信刻画得淋漓尽致。4.《念奴娇·赤壁怀古》中,苏轼以洒酒祭奠江月的豪举来抒发人生似梦,壮志难酬的感慨的句子是:_________________,_________________。5.苏轼《念奴娇·赤壁怀古》中“_______________,________________”两句,收束了对赤壁雄奇景物的描写,引起后面对历史的缅怀。6.《念奴娇•赤壁怀古》中感叹自己多愁善感,过早长出花白头发的诗句是 “______________,_________________”。《劝学》1.《劝学》中“__________________,__________________”两句,点出君子要通过广泛学习来提升自己。2.《劝学》中“__________________,__________________”两句,表明君子并非天资过人,只是他们善于利用外部条件来弥补自身的不足。3.儒、道两家都曾用行路来形象地论述积累的重要性。《老子》中说:“九层之台,起于累土;千里之行,始于足下。”《劝学》中则说:“__________________,__________________。”4.《劝学》以蚯蚓为例,论证了为学必须锲而不舍,坚持不懈;同篇中与之相反的例证是“__________________,__________________,__________________”。5.刘禹锡诗云:“芳林新叶催陈叶,流水前波让后波。”和荀子《劝学》中的“______________,______________,______________”都表达出学生可以超过老师或后人超过前人思想。6.《论语》中孔子说:“学而不思则罔,思而不学则殆。”论述了学习和思考的关系,在荀子的《劝学》中,也有直接提到了学与思的关系,这个句子是:_______________,_______________。7.《劝学》中以雕刻为喻,强调学习应当坚持,说明只有坚持不懈、持之以恒,才会有所成就的句子是:_______________,_______________。8.《荀子•劝学》中“ __________________,___________________”,通过“木”与“金”的变化来进一步说明客观事物经过人工改造,可以改变原来的状况。《师说》1、韩愈在《师说》篇首即给“师者”的职能作用作出明确界定的一句是“___________________,___________________”。2、韩愈在《师说》中表明择师标准的句子是:“___________________,___________________”。3.韩愈在《师说》中说从师学习和年龄无关的句子是:“___________________,___________________”?《赤壁赋》1.《赤壁赋》中,写江上水气弥漫,水的光色与天相接的句子是:____________,____________。2.《赤壁赋》中,苏轼用“___________________,___________________”抒发其思慕“美人”而不得的迷惘惆怅之情。3.《赤壁赋》 中,运用比喻的修辞手法,感叹个人在天地间生命短暂和渺小的语句是:_____________,_______________。4.《赤壁赋》中,面对浩浩荡荡,奔腾不息的长江,吹洞箫的客人由此发出人生短暂的感叹:_____________,_______________。5.苏轼在《赤壁赋》中用“_______________,_____________”两句来表现泛舟的快乐,任凭一叶扁舟随意漂荡,在“水波不兴”的辽阔江面上自由来去。6.苏轼《赤壁赋》中,“_______________,_____________”两句描写了曹操的军队在攻破荆州之后,舰船连绵、旗帜遮天的景象。7.苏轼《赤壁赋》中,“_____________,_____________”两句通过侧面描写表现箫声的幽怨,其悲咽低回的音调感人至深,致使作者的感情由欢乐转入悲凉。8.苏轼在《赤壁赋》中表现了豁达的宇宙观和人生观,其中表明如果从事物变化的角度来观察天地万物,则万物时刻都在变动的句子是“_____________,_____________”。《静女》1.《诗经·邶风·静女》中,诗的第一章是即时的场景:有一位娴雅而又美丽的姑娘,与小伙子约好在城墙角落会面,其诗句是“_____________,_____________”。2.在《诗经·邶风·静女》中,“_____________,_____________”两句用人物外在的动作,却极具特征性地刻画人物的内在心理,塑造出一个恋慕至深、如痴如醉的情人形象。3.《诗经·邶风·静女》中“_____________,_____________”两句用比喻的手法,以初生黄草白而柔嫩的特点,突出了爱情的真诚和纯美。4.《诗经·邶风·静女》中“_____________,_____________”两句是对恋人赠物的“爱屋及乌”式的反应,别具真率纯朴之美。《虞美人》1.崔护《题都城南庄》中“人面不知何处去,桃花依旧笑春风”写出了桃花依旧但人面不见的物是人非之感;李煜《虞美人》中的“_____________,_____________”也写出了这样的感受,由此勾起作者无穷的亡国伤感之情。2.李煜的《虞美人》一词中用比喻、夸张、设问手法写出愁思的多与深广的句子是“_____________,_____________”3.《虞美人》一词中李煜对故国江山易主,历史更迭发出感慨,并将这种情感寄予在客观事物“月”这种亘古不变的意象中的句子是:“_____________,_____________”4.李商隐的《登乐游原》中的“夕阳无限好,只是近黄昏”表达了对美好而又行将消逝的事物的留恋;而在李煜的《虞美人》中,那美好的事物却使他倍添烦恼,不禁劈头怨问苍天:“_____________,_____________”《鹊桥仙》1.“多情自古伤离别”是人之常情,而秦观的《鹊桥仙》中“_____________,_____________”这两句词却将这种常情升华到了一个哲理的高度,即短暂与永恒的辩证法。2.《鹊桥仙》中“_____________,_____________,_____________”三句直接点题,一方面暗喻织女编织云锦的精巧,另一方面给我们营造了人间正是乞巧节的特定意境。3.《鹊桥仙》中通过“一”与“无数”的对比,写圣洁至极的灵魂之爱胜过朝欢暮乐的凡俗之爱的句子是“_____________,_____________”。《涉江采芙蓉》1.《涉江采芙蓉》中描写了一副女子们在江中采莲,而湖岸泽畔还有着数不清的芳草的美好、欢乐的画面的句子是“_____________,_____________”。2.《涉江采芙蓉》中主人公自问自答,抒发独自怀远的忧伤的两句是:“_____________,_____________”。3.《涉江采芙蓉》中表现游子回首望乡、长路渺茫的感人情景的诗句是“_____________,_____________”。4.《涉江采芙蓉》中表达主人公与爱人分隔两地、无限惆怅的句子是:“_____________,_____________”。 附:参考答案《短歌行》1.契阔谈 心念旧恩 2.呦呦鹿鸣 食野之苹 我有嘉宾 鼓瑟吹笙 3.越陌度阡 枉用相存 4.明明如月 何时可掇 5.山不厌高 海不厌深 6.譬如朝露 去日苦多 7.周公吐哺 天下归心 8.青青子衿 悠悠我心 《梦游天姥吟留别》1.且放白鹿青崖间 须行即骑访名山 2.半壁见海日 空中闻天鸡 3.忽魂悸以魄动 恍惊起而长嗟 4.谢公宿处今尚在 渌水荡漾清猿啼 5.世间行乐亦如此 古来万事东流水 6.我欲因之梦吴越 一夜飞度镜湖月 7.霓为衣兮风为马 虎鼓瑟兮鸾回车 8.安能摧眉折腰事权贵 使我不得开心颜 《登高》1.艰难苦恨繁霜鬓 潦倒新停浊酒杯 2.风急天高猿啸哀 渚清沙白鸟飞回 3.无边落木萧萧下 不尽长江滚滚来 4.万里悲秋常作客 百年多病独登台 5.艰难苦恨繁霜鬓 潦倒新停浊酒杯 《念奴娇·赤壁怀古》1.大江东去 浪淘尽 千古风流人物 2.乱石穿空 惊涛拍岸 卷起千堆雪 3.谈笑间 樯橹灰飞烟灭 4.人生如梦 一尊还酹江月 5.江山如画 一时多少豪杰 6.多情应笑我 早生华发。 《劝学》1.君子博学而日参省乎己,则知明而行无过矣 2.君子生非异也,善假于物也 3.故不积跬步,无以至千里 4.蟹六跪而二螯,非蛇鳝之穴无可寄托者,用心躁也 5.青,取之于蓝,而青于蓝 6.吾尝终日而思矣,不如须臾之所学也 7.锲而不舍,金石可镂 8.故木受绳则直,金就砺则利 《师说》1.师者,所以传道受业解惑也。2.道之所存 师之所存也。3.吾师道也,夫庸知其年之先后生于吾乎? 《赤壁赋》1.白露横江 水光接天 2.渺渺兮予怀 望美人兮天一方 3.寄蜉蝣于天地 渺沧海之一粟 4.哀吾生之须臾 羡长江之无穷 5.纵一苇之所如 凌万顷之茫然 6.舳舻千里 旌旗蔽空 7.舞幽壑之潜蛟 泣孤舟之嫠妇 8.盖将自其变者而观之 则天地曾不能以一瞬 《静女》1.静女其姝,俟我于城隅 2.爱而不见,搔首踟蹰3.自牧归荑,洵美且异 4.匪女之为美,美人之贻《虞美人》1.雕栏玉砌应犹在,只是朱颜改 2.问君能有几多愁?恰似一江春水向东流3.小楼昨夜又东风,故国不堪回首月明中 4.春花秋月何时了?往事知多少《鹊桥仙》1.两情若是久长时,又岂在朝朝暮暮 2.纤云弄巧,飞星传恨,银汉迢迢暗度3.金风玉露一相逢,便胜却人间无数《涉江采芙蓉》1.涉江采芙蓉,兰泽多芳草 2.采之欲遗谁?所思在远道。3.还顾望旧乡,长路漫浩浩 4.同心而离居,忧伤以终老
相关试卷
这是一份高中语文人教统编版必修 上册10.1 劝学课后练习题,共10页。试卷主要包含了挖空训练,理解性默写等内容,欢迎下载使用。
这是一份高中语文部编版选择性必修上册全册理解性默写练习(分课编排)(附参考答案),共13页。试卷主要包含了《礼记·中庸》说等内容,欢迎下载使用。
这是一份高中语文部编版必修上册第10课理解性默写练习(《劝学》+《师说》)(附参考答案),共6页。试卷主要包含了孔子日“学而时习之”,又说,《论语》中孔子说等内容,欢迎下载使用。

