还剩3页未读,
继续阅读
所属成套资源:名著阅读之《艾青诗集》全赏析(23份打包)
成套系列资料,整套一键下载
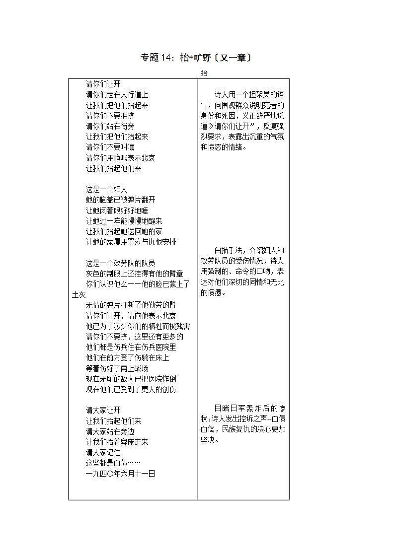
抬 旷野(又一章) 《艾青诗集》全赏析
展开
这是一份抬 旷野(又一章) 《艾青诗集》全赏析,共6页。
相关教案
向太阳 《艾青诗集》全赏析:
这是一份向太阳 《艾青诗集》全赏析,共22页。
生命、笑 《艾青诗集》全赏析:
这是一份生命、笑 《艾青诗集》全赏析,共9页。
人皮 黄昏 《艾青诗集》全赏析:
这是一份人皮 黄昏 《艾青诗集》全赏析,共6页。

