所属成套资源:名著阅读之《艾青诗集》全赏析(23份打包)
- 黎明 复活的土地 《艾青诗集》全赏析 教案 教案 3 次下载
- 芦笛、一个拿撒勒人的死 《艾青诗集》全赏析 教案 教案 3 次下载
- 盆景 神秘果 盼望 希望 《艾青诗集》全赏析 教案 教案 3 次下载
- 人民的城 《艾青诗集》全赏析 教案 教案 3 次下载
- 人皮 黄昏 《艾青诗集》全赏析 教案 教案 3 次下载
煤的对话、春 《艾青诗集》全赏析
展开
这是一份煤的对话、春 《艾青诗集》全赏析,共5页。
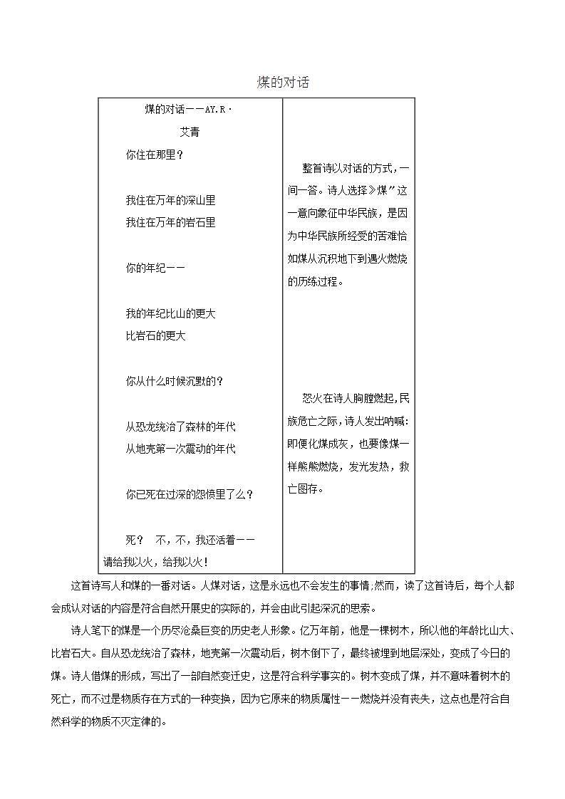
煤的对话煤的对话——AY.R·艾青你住在那里? 我住在万年的深山里我住在万年的岩石里 你的年纪—— 我的年纪比山的更大比岩石的更大 你从什么时候沉默的? 从恐龙统治了森林的年代从地壳第一次震动的年代 你已死在过深的怨愤里了么? 死? 不,不,我还活着——请给我以火,给我以火! 整首诗以对话的方式,一间一答。诗人选择》煤〞这一意向象征中华民族,是因为中华民族所经受的苦难恰如煤从沉积地下到遇火燃烧的历练过程。 怒火在诗人胸膛燃起,民族危亡之际,诗人发出呐喊:即便化煤成灰,也要像煤一样熊熊燃烧,发光发热,救亡图存。 这首诗写人和煤的一番对话。人煤对话,这是永远也不会发生的事情;然而,读了这首诗后,每个人都会成认对话的内容是符合自然开展史的实际的,并会由此引起深沉的思索。 诗人笔下的煤是一个历尽沧桑巨变的历史老人形象。亿万年前,他是一棵树木,所以他的年龄比山大、比岩石大。自从恐龙统治了森林,地壳第一次震动后,树木倒下了,最终被埋到地层深处,变成了今日的煤。诗人借煤的形成,写出了一部自然变迁史,这是符合科学事实的。树木变成了煤,并不意味着树木的死亡,而不过是物质存在方式的一种变换,因为它原来的物质属性——燃烧并没有丧失,这点也是符合自然科学的物质不灭定律的。 不过,请不要误会诗人是在写》科学诗〞。在诗人的笔下,煤已经从自然界走到了人类社会,它具备人的感情,也具备人的理智。它会沉默,它会怨愤,甚至还有希望和祈求。煤经历了自然界的灾难后,失去了昔日的荣华,被埋到了地层深处,周围是无边的黑暗,它只能沉默无言,怨愤不已。然而,其心不死,其志不灭,它渴望着火的到来,它要把黑暗的底层焚毁,让光明照遍周围世界,同时也使自己在烈火中获得再生。由此可以证明,这是一首含义深刻的变相的咏物诗,它所咏所礼赞的不是煤,而是人;礼赞的是人的不敢屈辱,自强不息的崇高精神。 则,这个》人〞是抽象的吗?不,这个人就是中华民族。我们的民族有着煤一样悠久的历史,经历过如煤所遭受过的灾难,像煤一样地长久地沉默、怨愤过,更像煤一样身上蕴藏着无穷无尽的热量,并和煤一样憧憬着光明灿烂的前景的到来。所以可以断言,诗中的煤就是中华民族的象征。如果我们知道这首诗是作于1937年春天,中华民族正处于危急存亡的关头,就更会明白诗的主旨所在了。 诗作的思想容量如此之大,但诗人赋予它的篇幅却如此之小(只有十二行),这是因为诗人找到了最能表现自己的思想感情的载体(煤)、表现手法(拟人化)和表现形式(对话)。就对话而言,发问者的问话是如此冷静,不露痕迹,而所得到的答复却是炽烈如火,喷薄而出,两者构成了强烈的反差,激起了感情的波澜,显得更富艺术感染力。春春艾青春天了龙华的桃花开了在那些夜间开了在那些血斑点点的夜间那些夜是没有星光的那些夜是刮着风的那些夜听着寡妇的咽泣而这古老的土地呀随时都像一只饥渴的野兽舐吮着年轻人的血液顽强的人之子的血液于是经过了悠长的冬日经过了冰雪的季节经过了无限困乏的期待这些血迹,斑斑的血迹在神话般的夜里在东方的深黑的夜里爆开了无数的蓓蕾点缀得江南处处是春了 人问: 春从何处来?我说: 来自郊外的墓窟。 一九三七年四月。 桃树花开,春天到来,但却开在这样一片暗黑的夜里。桃花的生长环境一目了然,让人触目惊心,道出追求光明和自由的不易。 》爆开〞这个动词充满力量感,桃花爆蕾春自到。战士们用鲜血点缓江南之春,但血必然不会白白流下。末句一问一答,说明诗人坚决的、必胜的信心。1937年4月,诗人在上海迎来了又一个春天。》春天了/龙华的桃花开了〞。上海看桃花的名所龙华在当时又是一个著名的屠场,许多年轻的斗士在那里牺牲,诗人便自然地把这两者联系在一起,构成全诗的根本脉络。恰好在一年之前,1936年4月15日,鲁迅也曾因春天的来临引起过类似的联想。他在那天夜晚写给颜黎民的信中说:》至于看桃花的名所,是龙华,也是屠场,我有好几个青年朋友就死在那里面,所以我是不去的。〞鲁迅这番话,可以帮助我们读懂艾青的这首诗。诗人一想到龙华桃花,情感的激流立即奔腾起来,他连个标点符号也不给,一口气把桃花的深沉背景大大渲染了一番。这些似断非断、似噎又连的诗句,读着会让人喘不过气来。在这里,诗句的形式节奏成了诗人内心节奏的最好表达,我们仿佛看到他强忍着悲哀,故作沉着地报告了一个春讯,然后稍一顿挫,便从反面拉开了郁愤的闸门,任什么也绾束不住了。只见诗句争前恐后地涌来,即便给人留下急不择言的印象也在所不惜。他只想裹卷你,吞没你,让你不能不为之动容。但是,诗人的郁愤并不是简陋地裸露在外的,他仍然紧紧地把握住诗的途径,围绕着桃花开放的时间、地点、气氛来布局谋篇。在时间上,他抓住一个》夜〞字,认定桃花必定是在夜间开放的。而这样的夜又是如此凄厉:》在那些血斑点点的夜间/那些夜是没有星光的/那些夜是刮着风的/那些夜听着寡妇的咽泣〞。全是感性意象,聚集在一起,便构成了岁月的象征,让读者从感官上惊栗于刺骨的寒气。在地点上,诗人又认定桃花开放在一片吮血的土地上。他确证,正是这些血迹的累积爆出了桃花的蓓蕾:》而这古老的土地呀/随时都像一只饥渴的野兽/舐吮着年轻人的血液/于是经过了悠长的冬日/经过了冰雪的季节/经过了无限困乏的期待/这些血迹,斑斑的血迹/在神话般的夜里/在东方深黑的夜里/爆开了无数蓓蕾/点缀得江南处处是春了〞。在这一组诗句里,开始出现超越感性的归纳和比喻,终于完成了诗人心中的因果关系的证明。这是一种诗化证明,但诗人以匆迫的节奏造成了一种无可置疑的雄辩感,使这种证明变得钢浇铁铸,不可动摇。这首诗的一个极重要的审美特点,就在于这种以滚滚滔滔的词语流和情感流冲激成一种诗化的因果链,最终推出了一个有关桃花由来的结论。完成了这一切,诗人似乎松了一口气。诗可以完了,但诗人似乎意犹未尽。于是,他重又提笔,平平静静地而又寓意深长地追加两句:》人问:春从何处来?/我说:来自郊外的墓窟。〞这两句,由桃花伸发到了整个春天,从龙华一地伸发到了各处墓窟,使诗作更明显地拓宽了铺盖面,极大地加重了全诗的重量。这两句,已升华到格言的高度,但由于它们是前面全部诗句的自然结晶,又与首句遥相照应,因此毫无支离痕迹,纳入了全诗的有机结构。至此,全诗的节奏就出现了一种有趣的开閤状态:平稳起步,平稳了结,框范住了中间的浪涌水溅。起步处的平稳具有牵引力,牵引出了全诗;了结处的平稳也具有牵引力,以一种貌似怪诞的问答牵引出读者更深广的思索。这种结体方式,使这首在内容上具有明显时间性的作品具备了跨越时间的艺术魅力。
相关教案
这是一份向太阳 《艾青诗集》全赏析,共22页。
这是一份铁窗里、太阳 《艾青诗集》全赏析,共6页。
这是一份生命、笑 《艾青诗集》全赏析,共9页。

