搜索
    上传资料 赚现金
    英语朗读宝

    第15讲正负数.有理数-6升7年级数学【小升初衔接教材】 试卷

    资料中包含下列文件,点击文件名可预览资料内容
    • 第15讲正负数.有理数.pdf
    • 参考答案.pdf
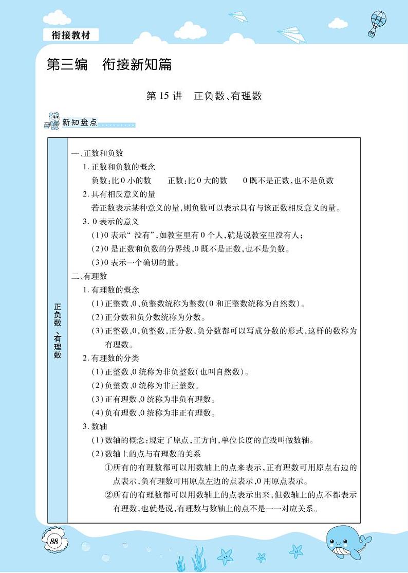
    第15讲正负数.有理数第1页
    第15讲正负数.有理数第2页
    第15讲正负数.有理数第3页
    参考答案第1页
    参考答案第2页
    还剩4页未读, 继续阅读
    下载需要10学贝 1学贝=0.1元
    使用下载券免费下载
    加入资料篮
    立即下载

    第15讲正负数.有理数-6升7年级数学【小升初衔接教材】

    展开

    这是一份第15讲正负数.有理数-6升7年级数学【小升初衔接教材】,文件包含第15讲正负数有理数pdf、参考答案pdf等2份试卷配套教学资源,其中试卷共12页, 欢迎下载使用。

    相关试卷

    专题01《正负数与有理数》知识讲练-暑假小升初数学衔接(人教版):

    这是一份专题01《正负数与有理数》知识讲练-暑假小升初数学衔接(人教版),文件包含专题01《正负数与有理数》知识讲练-暑假小升初数学衔接人教版解析版docx、专题01《正负数与有理数》知识讲练-暑假小升初数学衔接人教版原卷版docx等2份试卷配套教学资源,其中试卷共19页, 欢迎下载使用。

    专题01《 正负数与有理数》达标检测卷-暑假小升初数学衔接(人教版):

    这是一份专题01《 正负数与有理数》达标检测卷-暑假小升初数学衔接(人教版),文件包含专题01《正负数与有理数》达标检测卷-暑假小升初数学衔接人教版解析版docx、专题01《正负数与有理数》达标检测卷-暑假小升初数学衔接人教版原卷版docx等2份试卷配套教学资源,其中试卷共15页, 欢迎下载使用。

    第4讲 比例-6升7年级数学【小升初衔接教材】:

    这是一份第4讲 比例-6升7年级数学【小升初衔接教材】,文件包含第4讲比例pdf、参考答案pdf等2份试卷配套教学资源,其中试卷共12页, 欢迎下载使用。

    数学口算宝
    欢迎来到教习网
    • 900万优选资源,让备课更轻松
    • 600万优选试题,支持自由组卷
    • 高质量可编辑,日均更新2000+
    • 百万教师选择,专业更值得信赖
    微信扫码注册
    qrcode
    二维码已过期
    刷新

    微信扫码,快速注册

    手机号注册
    手机号码

    手机号格式错误

    手机验证码 获取验证码

    手机验证码已经成功发送,5分钟内有效

    设置密码

    6-20个字符,数字、字母或符号

    注册即视为同意教习网「注册协议」「隐私条款」
    QQ注册
    手机号注册
    微信注册

    注册成功

    返回
    顶部
    Baidu
    map