


高中化学人教版 (2019)选择性必修2第二章 分子结构与性质第二节 分子的空间结构课后作业题
展开
这是一份高中化学人教版 (2019)选择性必修2第二章 分子结构与性质第二节 分子的空间结构课后作业题,共12页。试卷主要包含了氢键的类型,00等内容,欢迎下载使用。
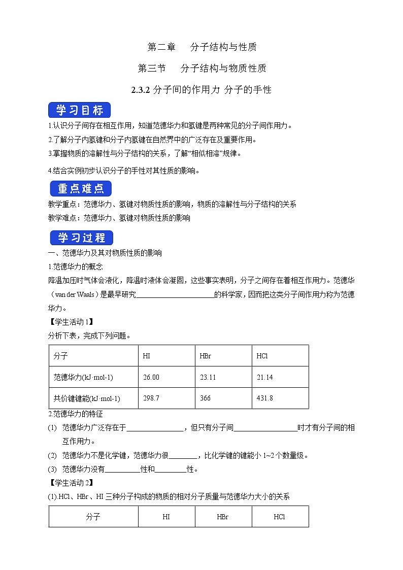
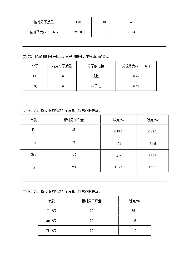
第二章 分子结构与性质第三节 分子结构与物质性质2.3.2分子间的作用力 分子的手性 1.认识分子间存在相互作用,知道范德华力和氢键是两种常见的分子间作用力。2.了解分子内氢键和分子内氢键在自然界中的广泛存在及重要作用。3.掌握物质的溶解性与分子结构的关系,了解“相似相溶”规律。4.结合实例初步认识分子的手性对其性质的影响。教学重点:范德华力、氢键对物质性质的影响,物质的溶解性与分子结构的关系教学难点:范德华力、氢键对物质性质的影响一、范德华力及其对物质性质的影响1.范德华力的概念降温加压时气体会液化,降温时液体会凝固,这些事实表明,分子之间存在着相互作用力。范德华(van der Waals)是最早研究 的科学家,因而把这类分子间作用力称为范德华力。【学生活动1】分析下表,完成下列问题。分子HIHBrHCl范德华力(kJ·mol-1)26.0023.1121.14共价键键能(kJ·mol-1)298.7366431.82.范德华力的特征(1) 范德华力广泛存在于 ,但只有分子间 时才有分子间的相互作用力。(2) 范德华力不是化学键,范德华力很 ,比化学键的键能小1~2个数量级。(3) 范德华力没有 性和 性。【学生活动2】(1).HCl、HBr、HI三种分子构成的物质的相对分子质量与范德华力大小的关系分子HIHBrHCl相对分子质量1288136.5范德华力(kJ·mol-1)26.0023.1121.14 (2).CO、N2的相对分子质量、分子的极性、范德华力的关系分子相对分子质量分子的极性范德华力(kJ·mol-1)CO28极性8.75N228非极性8.50 (3).F2、Cl2、Br2、I2的相对分子质量、熔沸点的关系。单质相对分子质量熔点/℃沸点/℃F238﹣219.6﹣188.1Cl271﹣101﹣34.6Br2160﹣7.258.78I2254113.5184.4 (4).F2、Cl2、Br2、I2的相对分子质量、熔沸点的关系。单质相对分子质量沸点/℃正戊烷7236.1 异戊烷7228 新戊烷7210 【知识建构】影响范德华力的因素有哪些呢? 二、氢键及其对物质性质的影响1.氢键的概念已经与电负性很大的原子形成共价键的氢原子与另一个电负性很大的原子之间的作用力。当氢原子与 的X原子以 结合时,它们之间的共用电子对强烈地偏向 ,使H几乎成为“裸露”的质子,这样相对显正电性的H与另一分子中相对显负电性的X(或Y)中的 接近并产生相互作用,这种相互作用称氢键。【学生活动】观察下图,总结氢键的形成与表示。【归纳总结】2.氢键的形成条件和表示方法形成条件①要有与电负性很大的原子X以共价键结合的氢原子;②要有电负性很大且含有孤电子对的原子Y;③X与Y的原子半径要小。综上所述,能形成氢键的元素一般是 。表示方法通常用“ ”表示氢键,其中“-”表示共价键,“…”表示形成的氢键。3.氢键的本质是 作用力,它比化学键的键能小1~2个数量级。是一种比范德华力 的分子间作用力。4.氢键的特征氢键既有 (X-H…Y尽可能在同一条直线上),又有 (一个X-H只能和一个Y原子结合)5.氢键的类型: 和 【学生活动】1.对比对羟基苯甲醛、邻羟基苯甲醛的结构,分析对羟基苯甲醛的熔、沸点高于邻羟基苯甲酸的熔、沸点的原因。 2.观察下图,分析NH3、H2O、HF的沸点反常的原因。 3.解释冰的密度比液态水的密度小的原因。 解释接近水的沸点的水蒸气的相对分子质量测定值比按化学式H2O计算出来的相对分子质量大一些的原因。 解释氨气分子为什么极易溶于水原因。 邻苯二甲酸的电离平衡常数Ka1(1.1x10-3)比对苯二甲酸的电离平衡常数Ka1(2.9x10-4)大 【知识建构】氢键对物质的性质的影响 三、溶解性1.“相似相溶”规律非极性溶质一般能溶于 ,极性溶质一般能溶于 。 【学生活动】(1) 蔗糖和氨易溶于水,难溶于四氯化碳;而萘和碘却易溶于四氯化碳,难溶于水。分析原因。 (2) 比较NH3和CH4在水中的溶解度。怎样用“相似相溶”规律理解它们的溶解度不同? (3) 为什么在日常生活中用有机溶剂(如乙酸乙酯等)溶解油漆而不用水? (4) 在一个小试管里放入一小粒碘晶体,加入约5 mL蒸馏水,观察碘在水中的溶解性(若有不溶的碘,可将碘水溶液倾倒在另一个试管里继续下面的实验)。在碘水溶液中加入约1 mL四氯化碳(CCl4),振荡试管,观察碘被四氯化碳萃取,形成紫红色的碘的四氯化碳溶液。再向试管里加入1 mL浓碘化钾(KI)水溶液,振荡试管,溶液紫色变浅,这是由于在水溶液里可发生如下反应:I2+I-=I3-。实验表明碘在纯水还是在四氯化碳中溶解性较好?为什么? (5)利用相似相溶原理解释下表数据。 (6)乙醇、戊醇都是极性分子,为什么乙醇可以与水任意比例互溶,而戊醇的溶解度小? 【知识建构】2.影响溶解度的因素 四、分子的手性1.手性异构体:具有完全相同的 和 的一对分子,如同左手和右手一样互为 却在三维空间里不能 ,互称手性异构体。2.手性分子:具有手性异构体的分子叫做手性分子。3.手性分子的判断具有手性的有机物,是因为其含有手性碳原子造成的。如果一个碳原子所连接的四个原子或原子团 ,那么该碳原子称为手性。其中,R1、R2、R3、R4是互不相同的原子或基团。【答案】一、范德华力及其对物质性质的影响1.范德华力的概念分子间普遍存在作用力2.范德华力的特征(1) 分子之间的一种分子间作用力 充分接近 (2) 弱 (3) 饱和性 方向性。【学生活动2】(1) 一般地,组成和结构相似的分子,相对分子质量越大,范德华力越大。即范德华力:HCl< HBr < HI。(2) 相对分子质量相同或相近时,分子的极性越大,范德华力越大。如CO为极性分子,N2为非极性分子,范德华力:CO>N2。(3) 范德华力越大,物质的熔、沸点越高。如熔、沸点:F2<Cl2<Br2<I2。(4) 在同分异构体中,一般来说,支链数越多,熔、沸点就越低,如沸点:正戊烷>异戊烷>新戊烷。【知识建构】影响范德华力的因素① 组成和结构相似的分子,相对分子质量越大,范德华力越大,物质的熔、沸点就越高,如熔、沸点:CF4<CCl4<CBr4<CI4。② 组成相似且相对分子质量相近的物质,分子极性越大(电荷分布越不均匀),其熔、沸点就越高,如熔、沸点:CO>N2。③ 在同分异构体中,一般来说,支链数越多,熔、沸点就越低,如沸点:正戊烷>异戊烷>新戊烷。二、氢键及其对物质性质的影响1.氢键的概念电负性大 共价键 X 孤对电子 N O F X-H… Y 分子间作用力 强 方向性 饱和性 分子间的氢键 分子内的氢键【学生活动】 氢键不仅存在于分子内,也存在于分子间。互为同分异构体的物质,能形成分子内氢键的,其熔沸点比能形成分子间氢键的物质的低。由于邻羟基苯甲醛能形成分子内氢键,而对羟基苯甲醛能形成分子间氢键,当对羟基苯甲醛熔化时,需要较多的能量克服分子间氢键,所以对羟基苯甲醛的熔沸点高于邻羟基苯甲醛的熔、沸点。 NH3、H2O、HF的沸点反常的原因:由于它们各自的分子间形成了氢键。 常温下液态水中除了含有简单H2O外,还含有通过氢键联系在一起的缔合分子(H2O)2、(H2O)3……(H2O)n等。一个水分子的氧原子与另一个水分子的氢原子沿该氧原子的一个sp3杂化轨道的方向形成氢键,因此当所有H2O全部缔合——结冰后,所有的H2O按一定的方向全部形成了氢键,成为晶体,因此在冰的结构中形成许多空隙,体积膨胀,密度减小。故冰的体积大于等质量的水的体积,冰的密度小于水的密度。 接近水的沸点的水蒸气中存在相当量的水分子因氢键而相互缔合形成所谓的缔合分子。 NH3与H2O间能形成氢键,且都是极性分子,所以NH3极易溶于水。氨气,低级醇、醛、酮等分子都与水分子形成氢键,均可溶于水。 邻苯二甲酸存在分子内氢键,邻苯二甲酸的电离平衡常数Ka1比对苯二甲酸的电离平衡常数Ka1大【知识建构】氢键对物质性质的影响(1).对物质熔、沸点的影响:分子间存在氢键的物质,物质的熔、沸点明显高,如NH3>PH3;同分异构体分子间形成氢键的物质比分子内形成氢键的物质熔、沸点高,如邻羟基苯甲酸<对羟基苯甲酸(2).对物质溶解度的影响:溶剂和溶质之间形成氢键使溶质的溶解度增大,如NH3、甲醇、甲酸等易溶于水。(3).对物质密度的影响:氢键的存在会使某些物质的密度反常,如水的密度比冰的密度大。(4).氢键对物质电离性质的影响:如邻苯二甲酸的电离平衡常数Ka1与对苯二甲酸的电离平衡常数Ka1相差较大。三、溶解性非极性溶剂 极性溶剂【学生活动】(1) 分析溶质和溶剂的分子结构就可以知道,蔗糖、氨、水是极性分子,而蔡、碘、四氯化碳是非极性分子。通过对许多实验的观察和研究,人们得出了一个经验性的“相似相溶”的规律:非极性溶质一般能溶于非极性溶剂,极性溶质- -般能溶 于极性溶剂。(2) 根据相似相溶规律,NH3是极性分子,易溶于极性溶剂水中;而且NH3可以和H2O形成分子间氢键,使溶解度更大,所以NH3极易溶于水。而CH4是非极性分子,难溶于水。(3) 因为油漆的主要成分是非极性或极性很小的有机分子,故易溶于非极性或极性很小的有机溶剂中,如苯、甲苯、乙酸乙酯等,而不溶于水。(4) 碘是非极性分子,所以在极性溶剂水中的溶解度很小,而易溶于非极性溶剂四氯化碳。我们观察到碘中加水后,碘没有全部溶解,表明碘在水中的溶解度很小。而在碘水中加人CC14振荡后,水层颜色明显变浅,而CC14层呈紫红色,表明碘在CC14中溶解度较大,所以使碘从水中萃取到了CC14中而在碘水中加人浓的KI溶液后,由于发生反应:I2+I-=I3-,碘生成了无色的I3-,并溶解到水中,碘的浓度降低,所以溶液紫色变浅。(5) 从“资料卡片”提供的相关数据,我们能发现如下符合“相似相溶”规律的例子:①乙炔、乙烯、已烷、甲烷、氢气、氮气、氧气都是非极性分子,在水中的溶解度都很小。②SO2和CO2都能和水反应,但SO2是极性分子,CO2是非极性分子,所以SO2(11.28 g)比CO2 (0.169 g)在水中的溶解度大很多。③氯气也是非极性分子,但氯气能和水反应,生成物HCI、HCIO能溶于水,所以氯气的溶解性比其他非金属单质要好。④NH3分子能和H2O分子形成分子间氢键,所以NH,在水中的溶解度很大(52.9 g)。(6) 相似相溶还适用于分子结构的相似性。戊醇中的烃基较大,其中的—OH跟水分子的—OH的相似因素小得多了,因而它在水中的溶解度明显减小。【知识建构】影响物质溶解性的因素1.非极性溶质一般能溶于非极性溶剂,极性溶质一般能溶于极性溶剂。非极性溶质一般能溶于非极性溶剂,极性溶质一般能溶于极性溶剂。2.外界因素:主要有温度、压强等。3.氢键:溶剂和溶质之间的氢键作用力越大,溶解性越好 4.分子结构的相似性:溶质和溶剂的分子结构相似程度越大,其溶解性越大。如乙醇与水互溶,而戊醇在水中的溶解度明显减小。5.溶质是否与水反应:溶质与水发生反应,溶质的溶解度会增大。如SO2与水反应生成的H2SO3可溶于水,故SO2的溶解度增大。四、分子的手性1. 组成 原子 重叠 2.都不相同氢键是强极性键上的氢原子与电负性很大且含孤电子对的原子之间的静电作用力。下列事实与氢键无关的是 A. 相同压强下的沸点高于HF的沸点
B. 一定条件下,与可以形成
C. 羊毛制品水洗再晒干后变形
D. 和的结构和极性并不相似,但两者能完全互溶【答案】B【解析】A.1个水分子能与周围的分子形成4个氢键,1个HF分子只能与周围的分子形成2个氢键,所以相同压强下的沸点高于HF的沸点,故A不符合题意;
B.与可以形成配位键从而形成,与氢键无关,故B符合题意;
C.羊主要成分是蛋白质,蛋白质分子与水分子之间形成氢键,破坏了蛋白质的螺旋结构,所以羊毛制品水洗再晒干后变形,故C不符合题意;
D.中O原子电负性很大且含孤电子对,与水分子中氢原子形成氢键,所以二者可以完全互溶,故D不符合题意。
故选B。下列各组物质性质的比较,结论正确的是 A. 分子的极性:
B. 物质的硬度:
C. 酸性:
D. 在中的溶解度:【答案】B【解析】A.为平面正三角形分子,正负电荷中心重合,为非极性分子,而为极性分子,则分子极性:,故A错误;
B.NaI和NaF都是离子化合物,所带电荷相等,但离子半径:氟离子碘离子,所以NaF形成的离子键较强,其硬度较大,即物质的硬度:,故B正确;
C.因为非金属性,所以酸性:,故C错误;
D.为非极性溶剂,为非极性分子,为极性分子,结合相似相容原理可知,在中的溶解度:,故D错误;
故选:B。四组都是同一族元素所形成的不同物质,它们在101kPa时的沸点如下表所示:第一组甲 乙 丙 丁 第二组 第三组HF HCl HBr HI 第四组 下列各项判断正确的是 A. 第四组物质中的沸点最高,是因为中化学键键能最大
B. 第三组与第四组相比较,化合物的热稳定性:
C. 第三组物质溶于水后,同浓度溶液的酸性:
D. 第一组物质是分子晶体,一定含有共价键【答案】B【解析】A.结构相似的物质,熔沸点与相对分子质量成正比,但是由于水分子间存在氢键,故ⅥA族元素里,水的沸点最高,与键能无关,故A错误;
B.元素的非金属性越强,对应的简单氢化物越稳定,由于非金属性,故化合物的稳定顺序为:,故B正确;
C.同浓度溶液的酸性:,故C错误;
D.第一组物质沸点均很低,说明常温下均为气体,说明是0族元素,为单原子分子,不存在化学键,故D错误。
故选B。下列有关叙述及相关解释均正确的是 选项叙述解释A键的极性的强弱:电负性:B石墨的熔点高于金刚石碳碳键的键长:石墨金刚石C熔点:
Ⅰ ⅡⅠ形成分子内氢键,Ⅱ形成分子间氢键D酸性:HI、HBr、HCl中的范德华力逐渐减小A. A B. B C. C D. D【答案】B【解析】A、键的极性的强弱:,因为电负性:,故A错误;B、石墨的熔点高于金刚石,因为碳碳键的键长:石墨金刚石,故B正确;C、熔点:ⅠⅡ,因为Ⅰ形成分子内氢键,Ⅱ形成分子间氢键,故C错误;D、非金属性,则HI、HBr、HCl中的共价键键能增大,电离出氢离子不容易,所以酸性:,故D错误。故选B。下列物质的性质与氢键无关的是A. 分子比分子稳定 B. 通常情况极易溶于水
C. 氨易液化 D. 的沸点比的沸点高【答案】A【解析】氢键是分子间作用力的一种,F、O、N的电负性较强,对应的氢化物分子之间能形成氢键,氢键的存在,对多数物质的物理性质有显著的影响,如熔点、沸点,溶解度等,存在氢键的物质,水溶性显著增强,分子间作用力增强,熔沸点升高或降低,据此分析解答。
A.分子、分子稳定性与键、的键能有关,所以分子比分子稳定,与氢键无关,故A选;
B.通常情况与水分子之间易形成氢键,所以极易溶于水,故B不选;
C.氨分子间存在氢键,氢键的存在使得分子间作用力增强,使得氨气易液化,故C不选;
D.在相同条件下,的沸点比高,是由于分子间存在氢键,作用力比分子间作用力强,沸点较高,故D不选;
故选:A。
相关试卷
这是一份高中化学人教版 (2019)选择性必修2第三节 分子结构与物质的性质精练,共12页。试卷主要包含了下列分子为手性分子的是,关于氢键,下列说法正确的是,如图所示是元素周期表的一部分等内容,欢迎下载使用。
这是一份化学选择性必修2第三节 分子结构与物质的性质课后复习题,文件包含232分子间的作用力分子的手性-练习-2020-2021学年下学期高二化学同步精品课堂新教材人教版选择性必修2解析版docx、232分子间的作用力分子的手性-练习-2020-2021学年下学期高二化学同步精品课堂新教材人教版选择性必修2原卷版docx等2份试卷配套教学资源,其中试卷共18页, 欢迎下载使用。
这是一份高中化学人教版 (2019)选择性必修2第二节 分子的空间结构习题,共7页。试卷主要包含了氢键的类型,00等内容,欢迎下载使用。