化学必修 第二册第七章 有机化合物第一节 认识有机化合物第二课时当堂检测题
展开
这是一份化学必修 第二册第七章 有机化合物第一节 认识有机化合物第二课时当堂检测题,共7页。
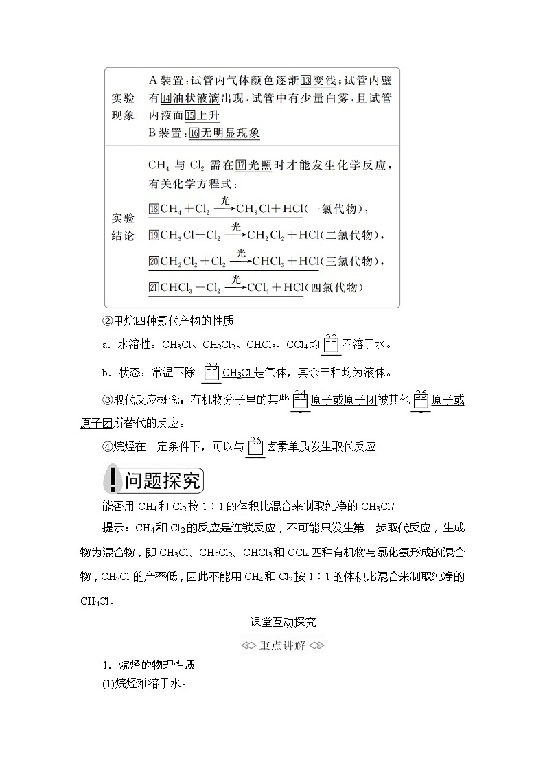
第二课时 烷烃的性质[明确学习目标] 1.了解烷烃的物理性质及用途。2.了解烷烃的化学性质、认识取代反应的特点。学生自主学习1.烷烃的物理性质烷烃均为难溶于水的无色物质,其熔点、沸点和密度一般随着分子中碳原子数增加(同时相对分子质量也在增大)而升高,在常温下的状态由气态变为液态,再到固态。2.烷烃的化学性质在通常情况下,烷烃比较稳定,与强酸、强碱、强氧化剂都不反应。如甲烷不能使高锰酸钾溶液褪色。但是在特定条件下,烷烃也会发生某些反应。(1)氧化反应纯净的甲烷在空气中安静的燃烧,火焰呈淡蓝色,放出890 kJ的热量,反应的化学方程式为CH4+2O2CO2+2H2O。丙烷燃烧的化学方程式为:C3H8+5O23CO2+4H2O。(2)烷烃在较高温度下会发生分解如:CH4C+2H2(3)取代反应①实验探究(甲烷与Cl2的取代反应)②甲烷四种氯代产物的性质a.水溶性:CH3Cl、CH2Cl2、CHCl3、CCl4均不溶于水。b.状态:常温下除 CH3Cl是气体,其余三种均为液体。③取代反应概念:有机物分子里的某些原子或原子团被其他原子或原子团所替代的反应。④烷烃在一定条件下,可以与卤素单质发生取代反应。能否用CH4和Cl2按1∶1的体积比混合来制取纯净的CH3Cl?提示:CH4和Cl2的反应是连锁反应,不可能只发生第一步取代反应,生成物为混合物,即CH3Cl、CH2Cl2、CHCl3和CCl4四种有机物与氯化氢形成的混合物,CH3Cl的产率低,因此不能用CH4和Cl2按1∶1的体积比混合来制取纯净的CH3Cl。课堂互动探究1.烷烃的物理性质(1)烷烃难溶于水。(2)常温下,碳原子数小于或等于4的烷烃为气态(新戊烷常温下也为气态)。(3)碳原子数相同的烷烃,支链越多,沸点越低。如沸点:正戊烷>异戊烷>新戊烷。2.烷烃的化学性质(1)通常较稳定,不能被酸性高锰酸钾溶液等强氧化剂氧化,也不能与强酸、强碱发生反应。(2)烷烃完全燃烧的通式为CnH2n+2+O2nCO2+(n+1)H2O。(3)在光照条件下,烷烃与Cl2、Br2等卤素单质的气体发生取代反应,生成多种卤代产物和相应的卤化氢气体。烷烃与卤素单质发生一卤代反应的通式为:CnH2n+2+X2CnH2n+1X+HX,CnH2n+1X可与X2继续发生取代反应生成二卤代物,甚至多卤代产物。 甲烷发生取代反应的有关规律(1)反应条件和反应物反应条件为光照,但不能用太阳光直射,以防爆炸,应用散射光,反应物为甲烷与卤素单质,与氯水、溴水等不反应。(2)反应产物甲烷与氯气反应生成的产物是CH3Cl、CH2Cl2、CHCl3和CCl4四种有机物与HCl形成的混合物,虽然反应物的比例、反应的时间长短等因素会造成各种产物的比例不同,但很难出现全部是某一种产物的情况。(3)反应特点①连锁反应甲烷的取代反应是一种连锁反应,即第一步反应一旦开始,后续反应立即进行。生成物中各物质均含有,其中HCl的物质的量最多。②数量关系CH4与Cl2发生取代反应时,每1 mol H被取代,消耗1 mol Cl2,同时生成1 mol HCl。即1 mol CxHy与Cl2发生完全取代,消耗Cl2最多为y mol。n(Cl2)=n(H)=n(HCl)。 在标准状况下,22.4 L CH4与氯气在光照下发生取代反应,待反应完全后,测得四种有机取代物的物质的量相等,则消耗的氯气为( )A.1.25 mol B.2 mol C.2.5 mol D.4 mol[批注点拨] [解析] 1 mol CH4与氯气发生取代反应,生成CH3Cl、CH2Cl2、CHCl3、CCl4各0.25 mol,该四种取代物中n(Cl)=0.25 mol×(1+2+3+4)=2.5 mol,即1 mol CH4中被取代的氢原子为2.5 mol,每取代1 mol氢原子,消耗1 mol Cl2,故消耗的氯气为2.5 mol。[答案] C[练1] 甲烷和氯气以物质的量之比1∶3混合,在光照条件下,得到的有机产物是( )①CH3Cl ②CH2Cl2 ③CHCl3 ④CCl4A.只有① B.①和②的混合物C.只有② D.①②③④的混合物答案 D解析 无论反应物的物质的量之比是多少,都会得到各种氯代物的混合物。[练2] 将等物质的量的甲烷和氯气混合后,在漫射光的照射下充分反应,生成物中物质的量最大的是( )A.HCl B.CH3ClC.CH2Cl2 D.CCl4答案 A解析 若CH4和Cl2均为1 mol,二者反应后生成CH3Cl、CH2Cl2、CHCl3、CCl4和HCl,根据反应原理和碳、氯原子守恒可知,前四种物质与剩余CH4的物质的量之和为1 mol,HCl为1 mol。规律方法(1)有机反应比较复杂,常伴随很多副反应发生,因此有机反应的化学方程式常用“―→”。(2)CH4与Cl2的反应逐步进行,应分步书写。(3)当n(CH4)∶n(Cl2)=1∶1时,反应并不只发生CH4+Cl2CH3Cl+HCl,其他反应仍发生。(4)甲烷与氯气发生取代反应时,取代H原子的个数是难以控制的,因此制备CH3Cl一般不采用取代反应。本课归纳总结1.甲烷结构与性质的记忆口诀性质稳定是甲烷,光照氯代四连环;立体构型四面体,易燃防爆分解难。2.甲烷与氯气的取代反应是分步进行的,每有1 mol氢原子被取代,需消耗1 mol氯气。3.取代反应:有机物分子里的某些原子或原子团被其他原子或原子团所替代的反应。4.随着碳原子数的增加,烷烃的熔、沸点逐渐升高,密度逐渐增大,其中碳原子数不超过4的烷烃标准状况下为气体。5.烷烃的化学性质与甲烷类似,能发生取代反应和氧化反应,烷烃燃烧的通式为CnH2n+2+O2nCO2+(n+1)H2O。学习效果检测1.有关烷烃的叙述:①都是易燃物;②特征反应是取代反应;③相邻两个烷烃在分子组成上相差一个甲基,其中正确的是( )A.①和③ B.②和③ C.只有① D.①和②答案 D解析 相邻烷烃在分子组成上相差一个CH2原子团,而不是—CH3。2.下列物质在一定条件下可与乙烷发生化学反应的是( )A.氯气 B.溴水C.氯水 D.酸性高锰酸钾溶液答案 A解析 类比甲烷的化学性质,乙烷与氯气在光照条件下发生取代反应,和溴水、氯水、酸性高锰酸钾溶液不反应。3.在下列5种物质沸点的排列顺序中,正确的是( )①正丁烷 ②2甲基丙烷[CH3CH(CH3)CH3]③正戊烷 ④2甲基丁烷[CH3CH(CH3)CH2CH3]⑤2,2二甲基丙烷[C(CH3)4]A.①>②>③>④>⑤ B.⑤>④>③>②>①C.③>④>⑤>①>② D.②>①>⑤>④>③答案 C解析 根据烃类的熔沸点大小判断规律:在有机物同系物中,随着碳原子数的增加,相对分子质量的增大,分子间作用力增大,熔沸点逐渐升高;分子式相同的烃,支链越多,熔沸点越低。①②均只有4个C原子,③④⑤均有5个碳原子,故①②的沸点小于③④⑤的沸点;②有1个支链,而①无支链,故沸点①>②;③无支链,④只有1个支链,⑤有2个支链,故沸点③>④>⑤;综上所述:沸点③>④>⑤>①>②。4.某气态烷烃20 mL,完全燃烧时,恰好消耗同温同压下的氧气100 mL,该烃的化学式是( )A.CH4 B.C3H8 C.C4H10 D.C5H12答案 B解析 设烷烃为CnH2n+2CnH2n+2+O2nCO2+(n+1)H2O1 20 mL 100 mL即=则n=3,所以分子式为C3H8。5.下列反应属于取代反应的是( )A.C2H4+3O22CO2+2H2OB.Zn+CuSO4===ZnSO4+CuC.NaCl+AgNO3===AgCl↓+NaNO3D.CH2Cl2+Cl2CHCl3+HCl答案 D解析 取代反应是有机物分子中的某些原子或原子团被其他原子或原子团所替代的反应。A项C2H4的燃烧不是取代反应;B项为置换反应;C项为复分解反应;D项中Cl原子取代了CH2Cl2中的一个H原子,故属于取代反应。 6.下列物质中,不能和氯气发生取代反应的是( )A.CH3Cl B.CCl4 C.CH2Cl2 D.CH4答案 B解析 由甲烷与Cl2发生取代反应的过程可知,CCl4分子中不再含有氢原子,不能再与Cl2发生取代反应。
相关试卷
这是一份高中化学人教版 (2019)必修 第二册第七章 有机化合物第一节 认识有机化合物第2课时练习,共6页。试卷主要包含了下列变化中,发生取代反应的是,下列关于CH4和的叙述正确的是,336 L 1∶4,下列叙述错误的是等内容,欢迎下载使用。
这是一份高中化学第八章 化学与可持续发展第一节 自然资源的开发利用第一课时当堂达标检测题,共7页。试卷主要包含了下列物质中属于有机物的是,以下结构表示的物质中是烷烃的是,下列说法正确的是,下列物质互为同分异构体的是,下列说法中正确的是等内容,欢迎下载使用。
这是一份高中化学人教版 (2019)必修 第二册第一节 认识有机化合物第一课时当堂达标检测题,共11页。

