化学必修 第一册第二节 氯及其化合物教学设计及反思
展开课时2.6 氯气的实验室制法及氯离子的检验
【学习目标】
1、掌握实验室制取Cl2的原理和实验装置
2、掌握Cl-的检验方法
【主干知识梳理】
一、氯气的实验室制法
1、反应原理:1774年,瑞典化学家舍勒在研究软锰矿(主要成分是MnO2)时,把浓盐酸与软锰矿混合在一起加热,发现有黄绿色气体生成,反应为4HCl(浓)+MnO2MnCl2+Cl2↑+2H2O (实验室通常用该法制Cl2)
(1)试剂的选择:选取试剂的主要依据是制取气体的性质。氯气具有强氧化性,常用氧化其Cl-的方法来制取,因此要选用含有Cl-的物质(如盐酸)和具有强氧化性的物质(如MnO2、KMnO4、KClO3等)来制取。如:
MnO2+4HCl(浓)MnCl2+Cl2↑+2H2O
2KMnO4+16HCl===2KCl+2MnCl2+5Cl2↑+8H2O
(2)装置的选择:实验室制取氯气是采用固体和液体混合加热制气体的装置,主要有气体的发生装置、净化除杂装置、干燥装置、收集装置和尾气处理装置
2、气体的发生装置
(1)气体发生装置类型:固体+液体气体
(2)发生装置所用仪器的名称:分液漏斗、圆底烧瓶
(3)实验仪器:铁架台(带铁圈)、酒精灯、石棉网、圆底烧瓶、分液漏斗、导气管、洗气瓶、集气瓶
3、气体的净化装置:气体净化装置的设计必须同时考虑主要成分和杂质成分的性质,以便选择适当的装置除去杂质。用浓盐酸和二氧化锰制取氯气时,Cl2中混有的杂质气体主要是浓盐酸挥发出来的HCl气体和水蒸气。
同时注意除杂的先后顺序:先除HCl气体,再除水蒸气
(1)除去Cl2中少量的HCl气体:饱和食盐水
(2)除去Cl2中少量的水蒸气:常用浓H2SO4,也可用干燥的CaCl2,装置如图所示
4、气体的收集装置:选用收集方法的主要依据是气体的密度和水溶性。因为氯气能溶于水,密度比空气大,所以收集氯气时,不能用排水法,应该用向上排空气法。Cl2在饱和食盐水中的溶解度较小,也可用排饱和食盐水法收集Cl2
收集方法:向上排空气法或排饱和食盐水法
5、尾气处理装置:氯气有毒,实验室制取氯气时应在密闭系统或通风橱中进行,通常在收集装置的后面连接盛有NaOH溶液的吸收装置
(1)导气管要伸入液面以下
(2)氢氧化钠溶液的作用:吸收过量的氯气,防止污染环境
6、验满方法
(1)观察法:氯气是黄绿色气体
(2)将湿润的淀粉碘化钾试纸靠近盛氯气的瓶口,观察到试纸立即变蓝,则证明已集满
(3)将湿润的蓝色石蕊试纸靠近盛氯气的瓶口,观察到试纸立即发生先变红后褪色的变化,则证明已集满
【微点拨】
①必须用浓盐酸,MnO2与稀盐酸不反应,且随着反应的进行,盐酸浓度变小,无论MnO2是否足量,盐酸均不能完全反应,反应后的溶液为盐酸和MnCl2的混合液
②浓盐酸中,部分Cl-的化合价升高,4 mol HCl参加反应,被氧化的Cl-为2 mol
③为了减少制得的Cl2中HCl的含量,加热温度不宜过高,减少HCl的挥发
④Cl2有毒,必须有尾气吸收装置,常用吸收剂为NaOH溶液或碱石灰,不用澄清石灰水,因澄清石灰水中Ca(OH)2浓度小,吸收慢且吸收不完全
⑤实验结束后,先使反应停止并排出装置中残留的Cl2,再拆卸装置,避免污染空气
【即学即练1】
1、将0.2 mol MnO2和50 mL 12 mol·L-1的盐酸混合后缓缓加热,向反应完全后的溶液中加入足量AgNO3溶液,则生成的AgCl沉淀的物质的量(不考虑盐酸的挥发)( )
A.等于0.3 mol B.小于0.3 mol
C.在0.3~0.6 mol之间 D.以上结论均不正确
2、实验室用下列两种方法制氯气:①用含HCl 146 g的浓盐酸与足量的MnO2反应;②用87 g MnO2与足量浓盐酸反应。所得的氯气( )
A.①比②多 B.②比①多 C.一样多 D.无法比较
3、实验室用MnO2和浓盐酸制取氯气时,有14.6 g氯化氢被氧化,所得Cl2全部用石灰水吸收,可制得漂白粉的质量是( )
A.14.3 g B.25.4 g C.28.6 g D.50.8 g
4、某化学兴趣小组利用MnO2和浓盐酸及如图装置制备Cl2。下列分析中不正确的是( )
A.①中可用分液漏斗代替长颈漏斗 B.①中缺少加热装置
C.②中盛放的NaOH溶液可以净化氯气 D.④中盛放的NaOH溶液可以吸收尾气
5、下列关于实验室制取Cl2的说法正确的是( )
A.将混有HCl杂质的Cl2通过盛有饱和NaHCO3溶液的洗气瓶除去杂质
B.实验室制取Cl2,浓盐酸起到酸性和氧化剂作用
C.实验室用如图装置除去Cl2中的少量HCl
D.实验室制备Cl2,可用排饱和食盐水集气法收集
6、检验Cl2是否充满了集气瓶的正确操作为( )
A.用玻璃棒粘上湿润的淀粉KI试纸伸到集气瓶口附近,观察试纸是否变蓝
B.将AgNO3溶液滴入集气瓶中,观察有无白色沉淀生成
C.用玻璃棒蘸取少许NaOH溶液放入集气瓶口附近,看是否反应
D.用手将湿润的淀粉KI试纸放在集气瓶口上方,观察颜色是否变蓝
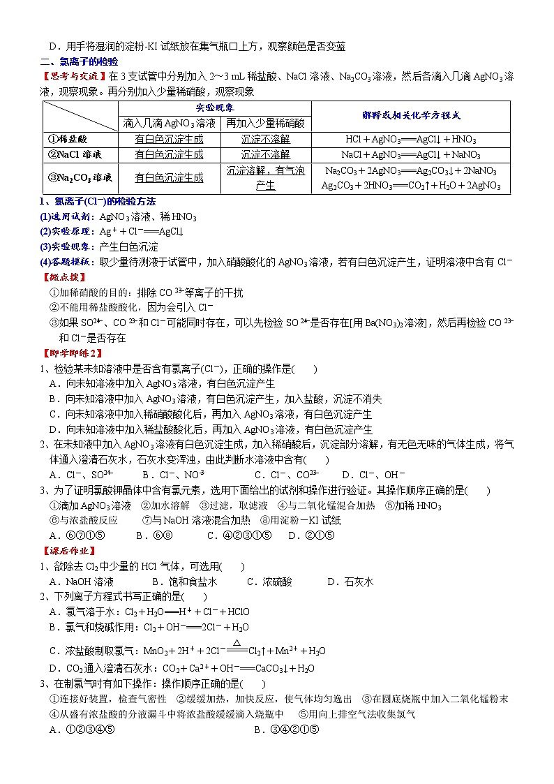
二、氯离子的检验
【思考与交流】在3支试管中分别加入2~3 mL稀盐酸、NaCl溶液、Na2CO3溶液,然后各滴入几滴AgNO3溶液,观察现象。再分别加入少量稀硝酸,观察现象
  | 实验现象  | 解释或相关化学方程式  | |
滴入几滴AgNO3溶液  | 再加入少量稀硝酸  | ||
①稀盐酸  | 有白色沉淀生成  | 沉淀不溶解  | HCl+AgNO3===AgCl↓+HNO3  | 
②NaCl溶液  | 有白色沉淀生成  | 沉淀不溶解  | NaCl+AgNO3===AgCl↓+NaNO3  | 
③Na2CO3溶液  | 有白色沉淀生成  | 沉淀溶解,有气泡产生  | Na2CO3+2AgNO3===Ag2CO3↓+2NaNO3 Ag2CO3+2HNO3===CO2↑+H2O+2AgNO3  | 
1、氯离子(Cl-)的检验方法
(1)选用试剂:AgNO3溶液、稀HNO3
(2)实验原理:Ag++Cl-===AgCl↓
(3)实验现象:产生白色沉淀
(4)答题模板:取少量待测液于试管中,加入硝酸酸化的AgNO3溶液,若有白色沉淀产生,证明溶液中含有Cl-
【微点拨】
①加稀硝酸的目的:排除CO等离子的干扰
②不能用稀盐酸酸化,因为会引入Cl-
③如果SO、CO和Cl-可能同时存在,可以先检验SO是否存在[用Ba(NO3)2溶液],然后再检验CO和Cl-是否存在
【即学即练2】
1、检验某未知溶液中是否含有氯离子(Cl-),正确的操作是( )
A.向未知溶液中加入AgNO3溶液,有白色沉淀产生
B.向未知溶液中加入AgNO3溶液,有白色沉淀产生,加入盐酸,沉淀不消失
C.向未知溶液中加入稀硝酸酸化后,再加入AgNO3溶液,有白色沉淀产生
D.向未知溶液中加入稀盐酸酸化后,再加入AgNO3溶液,有白色沉淀产生
2、在未知液中加入AgNO3溶液有白色沉淀生成,加入稀硝酸后,沉淀部分溶解,有无色无味的气体生成,将气体通入澄清石灰水,石灰水变浑浊,由此判断水溶液中含有( )
A.Cl-、SO B.Cl-、NO C.Cl-、CO D.Cl-、OH-
3、为了证明氯酸钾晶体中含有氯元素,选用下面给出的试剂和操作进行验证。其操作顺序正确的是( )
①滴加AgNO3溶液 ②加水溶解 ③过滤,取滤液 ④与二氧化锰混合加热 ⑤加稀HNO3
⑥与浓盐酸反应 ⑦与NaOH溶液混合加热 ⑧用淀粉-KI试纸
A.⑥⑦①⑤ B.⑥⑧ C.④②③①⑤ D.②①⑤
【课后作业】
1、欲除去Cl2中少量的HCl气体,可选用( )
A.NaOH溶液 B.饱和食盐水 C.浓硫酸 D.石灰水
2、下列离子方程式书写正确的是( )
A.氯气溶于水:Cl2+H2O===H++Cl-+HClO
B.氯气和烧碱作用:Cl2+OH-===2Cl-+H2O
C.浓盐酸制取氯气:MnO2+2H++2Cl-Cl2↑+Mn2++H2O
D.CO2通入澄清石灰水:CO2+Ca2++OH-===CaCO3↓+H2O
3、在制氯气时有如下操作:操作顺序正确的是( )
①连接好装置,检查气密性 ②缓缓加热,加快反应,使气体均匀逸出 ③在圆底烧瓶中加入二氧化锰粉末
④从盛有浓盐酸的分液漏斗中将浓盐酸缓缓滴入烧瓶中 ⑤用向上排空气法收集氯气
A.①②③④⑤ B.③④②①⑤
C.①③④②⑤ D.①③②④⑤
4、实验室用浓盐酸与足量的二氧化锰反应产生少量的氯气。若反应过程中消耗了7.3 g HCl,理论上可收集到的氯气的质量( )
A.等于3.55 g B.小于3.55 g C.大于3.55 g D.约等于7.1 g
5、某课外活动小组的同学设计了以下装置(部分夹持仪器已略)制取无水AlCl3(易升华),其中不能达到相应实验目的的是( )
A.用装置甲制取氯气 B.用装置乙干燥氯气
C.用装置丙制取并收集AlCl3 D.用装置丁处理丙中排出的尾气
6、如图所示仪器可用于实验室制备少量无水FeCl3,仪器连接顺序正确的是( )
A.a-b-c-d-e-f-g-h B.a-e-d-c-b-h-i-g
C.a-d-e-c-b-h-i-g D.a-c-b-d-e-h-i-f
7、某同学用以下装置制备并检验Cl2的性质。下列说法正确的是( )
A.图Ⅰ:若MnO2过量,则浓盐酸可全部消耗完 B.图Ⅱ:仅证明新制氯水具有酸性
C.图Ⅲ:产生了棕黄色的雾 D.图Ⅳ:湿润的有色布条褪色
8、下列装置应用于实验室制氯气并回收氯化锰的实验,能达到实验目的的是( )
A.用装置甲制取氯气 B.用装置乙除去氯气中混有的少量氯化氢
C.用装置丙分离二氧化锰和氯化锰溶液 D.用装置丁蒸干氯化锰溶液制MnCl2·4H2O
9、某化学小组用如图所示装置制取氯气。下列说法不正确的是( )
A.该装置图中至少存在三处明显错误
B.该实验中收集氯气的方法不正确
C.为了防止氯气污染空气,必须进行尾气处理
D.在集气瓶的导管口处放一片湿润的淀粉碘化钾试纸可以证明是否有Cl2逸出
10、利用下列装置可以制备无水氯化铁。下列有关说法正确的是( )
A.烧瓶B中制备氯气的反应物为二氧化锰和稀盐酸
B.装置C、D中分别盛有浓硫酸、饱和食盐水
C.装置E和装置F之间需要增加一个干燥装置,才能制得无水氯化铁
D.装置F的目的是检验有无氯气逸出
11、实验室利用如图所示的装置制取并收集氯气,下列有关描述正确的是( )
A.发生装置应先加热再逐滴加入浓盐酸
B.饱和食盐水可以用饱和碳酸氢钠溶液代替
C.若用稀盐酸代替浓盐酸不能制得氯气,说明浓盐酸的氧化性较强
D.可以通过观察集气瓶中气体的颜色判断氯气是否收集满
12、实验室制取氧气的试管壁上沾附有少量二氧化锰,除去沾附的二氧化锰可选用的试剂是( )
A.蒸馏水 B.氢氧化钾溶液 C.稀盐酸 D.浓盐酸
13、下列检验Cl-的方法正确的是( )
A.向某溶液中滴加AgNO3溶液,若产生白色沉淀说明该溶液中有Cl-
B.向某溶液中先滴加盐酸,再滴加AgNO3溶液,若产生白色沉淀,说明溶液中有Cl-
C.向某溶液中先滴加AgNO3溶液,产生白色沉淀,再滴加盐酸,沉淀不消失,说明溶液中有Cl-
D.向某溶液中滴加用HNO3酸化的AgNO3溶液,若产生白色沉淀,说明溶液中有Cl-
14、自来水厂常用氯气对生活用水进行杀菌消毒。市场上有些不法商贩为牟取暴利,用这样的自来水冒充纯净水(离子的浓度非常低)出售,给人们的生活造成了一定的不良影响。在下列化学试剂中,可以用于鉴别这种自来水和纯净水的是( )
A.酚酞溶液 B.氯化钡溶液
C.氢氧化钠溶液 D.硝酸银溶液
15、现有盐酸、NaCl溶液、NaOH溶液和新制氯水,可用来区别它们的一种试剂是( )
A.AgNO3溶液 B.酚酞溶液 C.紫色石蕊溶液 D.饱和食盐水
16、氯仿(CHCl3)可用作麻醉剂,常因保存不慎而被空气氧化产生剧毒物质COCl2(光气)和氯化氢,为防止事故发生,使用前要检验氯仿是否变质,应选用的检验试剂是( )
A.水 B.AgNO3溶液 C.NaOH溶液 D.KI溶液
17、在实验室中用二氧化锰跟浓盐酸反应制备干燥纯净的氯气。进行此实验,所用仪器如图:
(1)连接上述仪器的正确顺序(填各接口处的字母):___接___;___接___;___接___;___接___
(2)装置中,饱和食盐水的作用是_______________________;NaOH溶液的作用是________________________
(3)化学实验中常用湿润的淀粉-KI试纸检验是否有Cl2产生。如果有Cl2产生,可观察到____________________,反应化学方程式为______________________
(4)写出下列化学反应的化学方程式:
①气体发生装置中进行的反应:____________________________________________________
②NaOH溶液中发生的反应:____________________________________________________
18、实验室里用如图所示仪器和药品来制取纯净的无水氯化铜(Cu+Cl2CuCl2)。图中A、B、C、D、E、F表示玻璃管接口,接口的弯曲和伸长等部分未画出。根据要求填写下列各小题空白
(1)如果所制气体从左向右流向时,上述各仪器装置的正确连接顺序是(填各装置的序号)( )接( )接( )接( )接( )接( ),其中②与④装置相连时,玻璃管接口(用装置中字母表示)应是________接________
(2)装置②的作用是__________________________,装置④的作用是__________________________
(3)实验开始时,应首先检验装置的________,实验结束时,应先熄灭________处的酒精灯
(4)在装置⑤的烧瓶中,发生反应的化学方程式为_______________________________________
19、图中为实验室制取氯气及性质验证的装置图,参考装置图回答下列问题
(1)请指出仪器a的名称________,仪器b的名称________,写出装置A中反应的化学方程式____________________
(2)在装置D中可观察到的现象是__________________,装置E中可观察到的现象是__________________,装置F中可观察到的现象是__________________________
(3)装置B的作用为_________________,装置C的作用为____________________,装置H的作用为________,
写出装置H的化学方程式__________________________
20、实验室可用氯气与金属铁反应制备无水三氯化铁,该化合物呈棕红色、易潮解,100 ℃升华。下图是两个学生设计的实验装置,在左边的反应装置相同,而右边的产品收集装置则不同,分别如图(Ⅰ)、(Ⅱ)所示。试回答:
(1)B中反应的化学方程式为__________________________________________________
(2)D中的反应在开始前,需排除装置中空气,应采取的方法是____________________
(3)D中反应的化学方程式为__________________________________________________
(4)装置(Ⅰ)的主要缺点是____________________________________________________
(5)装置(Ⅱ)的主要缺点是___________。如果选用此装置来完成实验,则必须采取的改进措施是______________
21、实验室用如下装置制取氯气,并用氯气进行实验。回答下列问题:
(1)A中盛有浓盐酸,B中盛有MnO2,写出反应的离子方程式:____________________
(2)E中为红色干布条,F中为红色湿布条,可观察到的现象是___________________________________________,
对比E和F中现象的差异可得出的结论及解释是________________________________
(3)试管C和D中试剂分别为_________________________________________________
(4)装置G处发生反应的离子方程式为_________________________________________
(5)用离子方程式表示试剂X的作用:___________________________________________
(6)家庭中常用消毒液(主要成分NaClO)与洁厕灵(主要成分盐酸)清洁卫生。某品牌消毒液包装上说明如下图。
注意事项: 1.本品对棉织品有漂白脱色作用,对金属制品有腐蚀作用。 2.密封保存,请勿与洁厕灵同时作用。 3.保质期为一年  | 
①“与洁厕灵同时使用”会产生有毒的氯气,写出反应的离子方程式:__________________________
②需“密闭保存”的原因:________________________________________________
22、有一包白色固体,它可能含有KCl、K2CO3、KNO3中的一种或几种,现进行如下实验:
①溶于水,得无色溶液;
②向溶液中滴加AgNO3溶液,生成白色沉淀;
③再滴加稀硝酸,沉淀减少但不完全消失,同时有气泡生成。
根据上述现象判断:
(1)白色固体一定含有的成分是___________,可能含有的成分是________________
(2)写出上述实验中有关反应的离子方程式:__________________________
23、某校化学实验小组为了探究在实验室制备Cl2的过程中有水蒸气和HCl挥发出来,同时证明Cl2的某些性质,设计了如图所示的实验装置(部分支撑用的铁架台省略)。已知:氯气易溶于四氯化碳,而氯化氢不溶。
按要求回答下列问题:
(1)若用含有0.2 mol HCl的浓盐酸与足量的MnO2反应制Cl2,制得的Cl2体积(标准状况)总是小于1.12 L的原因是________________________________________________________
(2)①装置B中盛放的试剂名称为____________,作用是__________________,现象是___________________
②装置D和E中出现的不同现象说明的问题是__________________________________
③装置F的作用是__________________________________________________________
④写出装置G中发生反应的离子方程式:______________________________________
24、为了证明在实验室制备Cl2的过程中会有水蒸气和HCl挥发出来,甲同学设计了如图所示的实验装置,按要求回答问题 (已知:氯气易溶于四氯化碳,而氯化氢不溶)
(1)请根据甲同学的意图,连接相应的装置,接口顺序:b接________,________接________,________接a
(2)U形管中所盛试剂的化学式为 _____________________
(3)装置③中CCl4的作用是________________________________
(4)乙同学认为甲同学实验有缺陷,不能证明最终通入AgNO3溶液的气体只有一种。为了确保实验结论的可靠性,证明最终通入AgNO3溶液的气体只有一种,乙同学提出在某个装置之后再加装置⑤。你认为装置⑤应加在________之后(填装置序号),瓶中可以放入________
(5)丙同学看到甲同学设计的装置后提出无需多加装置⑤,只需将原烧杯中AgNO3溶液换成其他溶液。你认为可将溶液换成_______,如果观察到________________的现象,则证明制Cl2时有HCl挥发出
(6)若取过量的MnO2与一定体积的浓HCl(含溶质HCl为0.4 mol)制备Cl2(假设HCl的挥发不计,装置气密性良好),则制备的Cl2总小于0.1 mol的原因是_________________________________________________
【氯气的实验室制法及氯离子的检验】答案
【即学即练1】
1、C。解析:本题易错之处在于没有考虑到盐酸浓度降低到一定程度后,MnO2与HCl不再继续反应,因而错选A。由题意可知n(HCl)=0.6 mol,根据化学方程式MnO2+4HCl(浓)MnCl2+Cl2↑+2H2O可判断出MnO2过量。若0.6 mol HCl完全反应,则有0.3 mol HCl被氧化,反应后的溶液中存在0.3 mol Cl-,加入足量AgNO3溶液生成0.3 mol AgCl。但随着反应的进行,盐酸的浓度减小,而稀盐酸与MnO2不反应,所以实际被氧化的HCl的物质的量必然小于0.3 mol,即反应后溶液中存在的Cl-的物质的量大于0.3 mol,故加入足量AgNO3溶液产生的AgCl的物质的量大于0.3 mol,小于0.6 mol,C项正确。
2、B。解析:146 g HCl的物质的量为4 mol,87 g MnO2的物质的量为1 mol,由化学方程式:MnO2+4HCl(浓)MnCl2+Cl2↑+2H2O知,1 mol MnO2可以与4 mol HCl反应,但是由于稀盐酸与MnO2不反应,所以含有4 mol HCl的浓盐酸不能与MnO2完全反应。
3、B。解析:反应:MnO2+4HCl(浓)MnCl2+Cl2↑+2H2O,2Cl2+2Ca(OH)2===CaCl2+Ca(ClO)2+2H2O,可得关系式:4HCl(被氧化)~2Cl2~CaCl2+Ca(ClO)2,
设生成漂白粉的质量为m,则:
4HCl(被氧化)~2Cl2~CaCl2+Ca(ClO)2
4×36.5 g 254 g
14.6 g m(漂白粉)
所以m(漂白粉)= g=25.4 g。
4、C。解析:A中可用分液漏斗代替长颈漏斗,避免盐酸挥发,气体逸出,同时便于控制反应速率,A正确;二氧化锰和浓盐酸需要加热才能反应生成氯气,需要添加加热装置,B正确;NaOH溶液吸收氯气,不能净化Cl2,可以用饱和食盐水净化氯气,C错误;氢氧化钠溶液与氯气反应,可以吸收氯气,防止污染空气,D正确。
5、D。解析:Cl2通入饱和NaHCO3溶液反应生成CO2,引入新的杂质,并且消耗Cl2,A项不正确;实验室制取Cl2,浓盐酸起到酸性和还原剂的作用,B项不正确;用饱和食盐水除去Cl2中的HCl气体时,导气管应长进短出,C项不正确;实验室用排饱和食盐水法收集Cl2是因为Cl2难溶于饱和食盐水,而能溶于水,D项正确。
6、A。解析:可用湿润的淀粉KI试纸检验Cl2,不能用NaOH溶液检验,也不可将AgNO3溶液滴入集气瓶中检验Cl2是否收集满了。在使用试纸时,不能用手直接拿着试纸,故只有A项正确。
【即学即练2】
1、C。解析:A操作不正确,它不能排除CO等的干扰;B操作不正确,因为Ag2CO3跟HCl反应时,生成的AgCl仍是白色沉淀;D操作不正确,用盐酸酸化,加入了Cl-。
2、C。解析:根据题给现象,生成的白色沉淀部分溶于稀硝酸,且产生使澄清石灰水变浑浊的气体,则原溶液中存在CO和Cl-。
3、C。解析:氯酸钾晶体中无Cl-,要证明氯酸钾晶体中含有氯元素,必须使之产生Cl-。故可通过与MnO2混合加热使之分解产生KCl,然后再通过检验Cl-的存在,证明其含有氯元素。由于MnO2不溶于水,故可通过加水溶解过滤的方法分离出MnO2,然后向滤液中加入AgNO3溶液和稀HNO3进行验证。
【课后作业】
1、B。解析:HCl极易溶于水,而Cl2在饱和食盐水中溶解度很小,利用饱和食盐水可除去Cl2中少量的HCl气体。
2、A。解析:B、C、D电荷不守恒,同时B、C、D不符合质量守恒定律。
3、C。解析:制取氯气的实验操作顺序为:连接装置,检查装置的气密性,防止装置连接处漏气,向圆底烧瓶中加入固体药品二氧化锰粉末,从分液漏斗中缓缓加入浓盐酸,加热,待气体均匀放出时收集气体,氯气有毒,最后连有尾气吸收装置吸收氯气,防止污染空气,所以正确操作顺序为①③④②⑤,故C正确。
4、A。解析:理论上可收集到的氯气的质量,可直接根据化学方程式计算,设收集到氯气的质量为x,则
4HCl(浓)+MnO2MnCl2+Cl2↑+2H2O
4×36.5 g 71 g
7.3 g x
x=3.55 g。
5、B。解析:Cl2能被碱石灰吸收,故不能用于干燥Cl2。
6、B。解析:装置连接顺序:制氯气、除杂(HCl、水蒸气)、反应制备FeCl3、尾气处理、注意洗气瓶中导管应“长进短出”。
7、D。解析:MnO2和浓盐酸在加热条件下反应,随着反应的进行,浓盐酸浓度变小,MnO2不与稀盐酸反应,即使MnO2过量,盐酸也不能全部消耗完,A项错误;图Ⅱ不仅能证明新制氯水具有酸性,还可以证明新制氯水具有漂白性,B项错误;铜丝在Cl2中燃烧,生成棕黄色的烟,C项错误。
8、C。解析A项,二氧化锰和浓盐酸制备氯气需要加热,甲装置没有加热仪器,错误;B项,饱和碳酸氢钠溶液能吸收氯气,但NaHCO3和HCl反应能生成CO2,引入新的杂质气体,所以吸收试剂应该为饱和食盐水,并且洗气瓶气体流向为长导气管进短导气管出,错误;C项,二氧化锰不溶于水,氯化锰易溶于水,因此分离二氧化锰和氯化锰溶液需要过滤,正确;D项,若蒸干氯化锰溶液可能得不到MnCl2·4H2O,错误。
9、B。解析:装置中未用酒精灯加热,应该用分液漏斗,没有尾气吸收装置,共3处明显错误。
10、C。解析:干燥装置应在除杂装置后,装置C、D中分别盛有饱和食盐水、浓硫酸;装置F中挥发出的水蒸气易逆行进入装置E,需在装置E、F之间增加干燥装置;装置F是尾气吸收装置。
11、D。解析:浓盐酸易挥发,先加热会加速盐酸的挥发,所以应先加入浓盐酸,再用小火加热,A错误;饱和食盐水的作用是除去氯气中的氯化氢,如果用饱和碳酸氢钠溶液,则碳酸氢钠溶液既吸收氯化氢又吸收氯气,B错误;若用稀盐酸代替浓盐酸不能制得氯气,说明浓盐酸的还原性强,C错误;氯气为黄绿色,可以通过观察集气瓶中气体的颜色判断氯气是否收集满,D正确。
12、D。解析:MnO2与蒸馏水、氢氧化钾溶液、稀盐酸不反应,能与浓盐酸反应生成二氯化锰、氯气和水,则除去沾附的MnO2可用的试剂是浓盐酸。
13、D。解析:可能有CO、SO等的干扰,A错误;加入盐酸,引入Cl-,B、C错误;硝酸酸化排除CO等其他离子的干扰,加硝酸银溶液得到不溶于稀硝酸的白色沉淀即为AgCl,由此说明原溶液中有Cl-,D正确。
14、D。解析:用Cl2消毒后的自来水,由于发生反应:Cl2+H2OH++Cl-+HClO,所以用AgNO3检验生成的Cl-,若有白色沉淀生成,说明为自来水。
15、C。解析:盐酸遇紫色石蕊溶液变红,NaCl溶液遇紫色石蕊溶液无明显现象,NaOH溶液遇紫色石蕊溶液变蓝,新制氯水遇紫色石蕊溶液先变红后褪色。
16、B。解析:氯仿氧化后生成COCl2(光气)和HCl,因此,用AgNO3溶液检验HCl中Cl-的存在即可判断氯仿是否变质。
17、(1)E C D A B H G F
(2)除去氯气中的HCl杂质 吸收过量的氯气
(3)试纸变蓝 2KI+Cl2===2KCl+I2
(4)①MnO2+4HCl(浓)MnCl2+Cl2↑+2H2O
②2NaOH+Cl2===NaCl+NaClO+H2O
解析:(1)按照制备气体的“反应装置→净化装置→收集装置→尾气处理装置”的顺序可确定仪器连接的正确顺序。
(2)上述装置中饱和食盐水的作用是除去Cl2中的HCl杂质;浓H2SO4的作用是除去Cl2中的水分;NaOH溶液的作用是吸收过量的Cl2。
(3)湿润的淀粉-KI试纸遇Cl2时发生反应:Cl2+2KI===2KCl+I2,I2遇淀粉变蓝。
18、(1)③ ⑤ ④ ② ① ⑥ C B
(2)除去Cl2中的水蒸气 除去Cl2中的HCl气体
(3)气密性 ①
(4)MnO2+4HCl(浓)MnCl2+Cl2↑+2H2O
解析:制取纯净的无水CuCl2,应由Cu和纯净的Cl2加热制得,欲制得纯净的氯气需③和⑤组合制得Cl2,再经④洗去Cl2中的氯化氢,经过②除去水蒸气,最后排出的尾气用碱液吸收以防止多余的Cl2污染环境。
19、(1)分液漏斗 圆底烧瓶 MnO2+4HCl(浓)Cl2↑+MnCl2+2H2O
(2)干燥的有色布条无变化 湿润的有色布条褪色 湿润的淀粉-KI试纸变蓝
(3)除去Cl2中的HCl 除去Cl2中的H2O 吸收多余Cl2 Cl2+2NaOH===NaCl+NaClO+H2O
解析:(1)由装置图可知,仪器a的名称是分液漏斗,仪器b的名称是圆底烧瓶,装置A中的化学反应方程式为MnO2+4HCl(浓)Cl2↑+MnCl2+2H2O。(2)Cl2本身没有漂白作用,它与水反应生成的HClO有漂白作用,因此干燥的有色布条不会褪色,湿润的有色布条会褪色,湿润的淀粉-KI试纸变蓝色。(3)装置B中盛放的是饱和食盐水,它的作用是除去Cl2中的HCl,装置C中盛放的是浓硫酸,它的作用是除去H2O,装置H中盛放的是NaOH溶液,它的作用是吸收Cl2,防止污染环境,发生反应的化学方程式为Cl2+2NaOH===NaCl+NaClO+H2O。
20、(1)4HCl(浓)+MnO2MnCl2+Cl2↑+2H2O
(2)反应进行一段时间后,看到黄绿色气体充满装置,再开始加热D
(3)2Fe+3Cl22FeCl3
(4)易被产品堵塞,尾气排入空气中污染环境
(5)易潮解 在瓶E和F之间连接装有干燥剂的装置
解析:B中制取氯气,在装置C中干燥氯气,氯气和铁在装置D中反应生成气态氯化铁(升华)。若用(Ⅰ)中E瓶收集氯化铁,气态氯化铁被冷却并在导管内壁凝固而堵塞导管,未反应的氯气经F瓶后进入空气中而污染空气。若用(Ⅱ)中E瓶收集氯化铁,能避免(Ⅰ)的弱点,但有水蒸气进入E瓶中使氯化铁发生潮解,因此,要在E瓶和F瓶之间连接装有干燥剂的装置。
21、(1)MnO2+4H++2Cl-Mn2++Cl2↑+2H2O
(2)E中干布条不褪色,F中湿布条褪色 Cl2没有漂白性,HClO有漂白性
(3)饱和食盐水、浓硫酸
(4)Cl2+2I-===2Cl-+I2
(5)Cl2+2OH-===Cl-+ClO-+H2O
(6)①Cl-+ClO-+2H+=== Cl2↑+H2O ②NaClO溶液与空气中CO2反应生成HClO,HClO不稳定易分解
解析:实验室用浓盐酸与二氧化锰加热反应制备氯气,浓盐酸具有挥发性,制备的氯气中含有氯化氢、水,依次通过盛有饱和食盐水、浓硫酸的洗气瓶除去杂质,依次通过干燥有色布条、湿润有色布条验证氯气是否具有漂白性,再通过G装置验证氯气的氧化性,氯气有毒,能够与氢氧化钠溶液反应,可以用氢氧化钠溶液吸收尾气。据此分析解答。
22、(1)KCl和K2CO3 KNO3
(2)Ag++Cl-===AgCl↓,2Ag++CO===Ag2CO3↓,Ag2CO3+2H+===2Ag++H2O+CO2↑
解析:由②产生白色沉淀知,可能含有K2CO3和KCl中的一种或两种。由③沉淀减少且有气泡生成知,一定含有K2CO3;由沉淀不完全消失可知,一定含有KCl。
23、(1)随着反应的进行,浓盐酸的浓度逐渐减小变为稀盐酸,反应就会停止
(2)①无水硫酸铜 证明有水蒸气产生 白色固体变成蓝色(其他合理答案也可)
②氯气无漂白性,次氯酸有漂白性
③吸收氯气 ④Ag++Cl-===AgCl↓
解析:(1)浓盐酸被MnO2氧化生成Cl2,反应一段时间后浓盐酸的浓度变小,变为稀盐酸,反应就会停止。(2)本实验要检验生成的Cl2中混有水蒸气和HCl气体,要先用无水硫酸铜检验水的存在,用CCl4除去Cl2后,再用AgNO3溶液验证HCl的存在。
24、(1)e f d c (e和f顺序可以交换)
(2)CuSO4 (3)吸收Cl2
(4)③ 湿润的KI淀粉试纸(或湿润的有色布条等其他合理答案)
(5)紫色石蕊试液 紫色石蕊试液变红而不褪色
(6)随着反应的进行,浓盐酸变为稀盐酸,稀盐酸与MnO2不反应,反应停止,故盐酸中的HCl不可能全部参加反应
解析:为验证其猜测,应先检验水蒸气的存在,之后再检验HCl的存在。水蒸气的检验一般使用无水CuSO4(变蓝),HCl的检验一般使用AgNO3溶液(生成白色沉淀)。但是Cl2的存在会干扰HCl的检验,故在检验HCl之前应先除去其中的Cl2(用CCl4吸收)。在检验HCl之前为确认Cl2已经除尽,可在③之后增加装置⑤,其中可以放入湿润的KI淀粉试纸或湿润的有色布条等。由于HCl的水溶液有酸性,能够使酸碱指示剂变为红色,而氯气的水溶液既有酸性也有漂白性,能够使紫色的石蕊试液先变红,后褪色,所以丙同学看到甲同学设计的装置后提出无需多加装置⑤,只需将原烧杯中AgNO3溶液换成其他溶液,可将溶液换成紫色石蕊试液,如果观察到紫色石蕊试液变红而不褪色的现象,则证明制Cl2时有HCl挥发出。
高中化学必修一 课时4.4 卤族元素的结构和性质20202021学年精品讲义): 这是一份高中化学必修一 课时4.4 卤族元素的结构和性质20202021学年精品讲义),共11页。
高中化学必修一 课时4.2 元素周期表20202021学年精品讲义): 这是一份高中化学必修一 课时4.2 元素周期表20202021学年精品讲义),共9页。
高中化学必修一 课时3.7 铝的重要化合物20202021学年精品讲义): 这是一份高中化学必修一 课时3.7 铝的重要化合物20202021学年精品讲义),共12页。

