- 11宇宙生命之谜第二课时课件+教案 课件 4 次下载
- 12*故宫博物院课件+教案 课件 3 次下载
- 语文园地三教学课件+教案 课件 4 次下载
- 第三单元综合与测试(含答案) 试卷 2 次下载
- 13桥第一课时课件+教案 课件 3 次下载
小学习作:____让生活更美好优质ppt课件
展开(一)你有没有想过,什么让你的生活更美好。
这次习作围绕“ 让生活更美好”的话题来写,想一想,是什么让你的生活更美好?它是通过什么事情影响你的生活的?
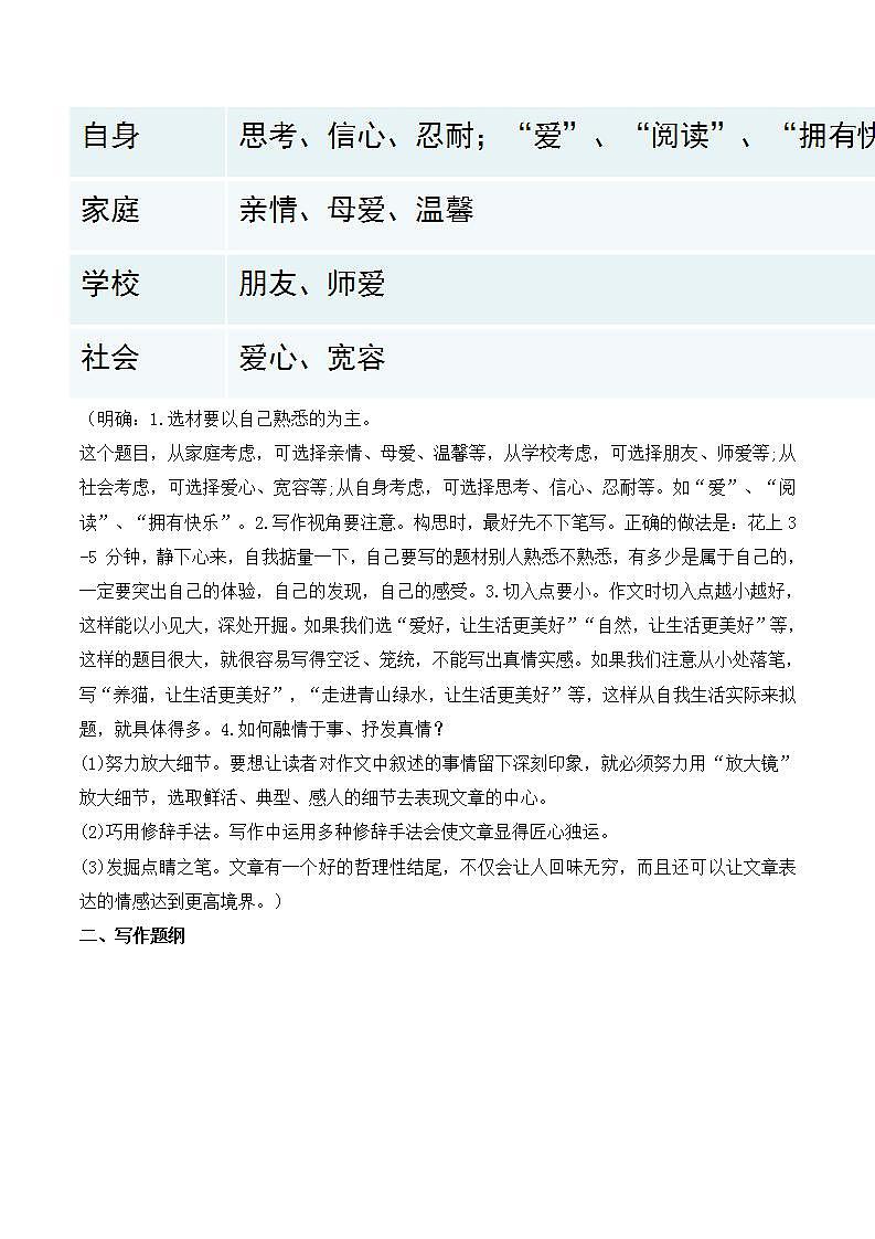
1.选材要以自己熟悉的为主。这个题目,从家庭考虑,可选择亲情、母爱、温馨等,从学校考虑,可选择朋友、师爱等;从社会考虑,可选择爱心、宽容等;从自身考虑,可选择思考、信心、忍耐等。如“爱”、“阅读”、“拥有快乐”。
这次习作围绕“ 让生活更美好”的话题来写,写之前想一想,是什么让你的生活更美好?它是通过什么事情影响你的生活的?
2.写作视角要注意。构思时,最好先不下笔写。正确的做法是:花上3 -5 分钟,静下心来,自我掂量一下,自己要写的题材别人熟悉不熟悉,有多少是属于自己的,一定要突出自己的体验,自己的发现,自己的感受。
3.切入点要小。作文时切入点越小越好,这样能以小见大,深处开掘。如果我们选“爱好,让生活更美好”“自然,让生活更美好”等,这样的题目很大,就很容易写得空泛、笼统,不能写出真情实感。如果我们注意从小处落笔,写“养猫,让生活更美好”,“走进青山绿水,让生活更美好”等,这样从自我生活实际来拟题,就具体得多。
4.如何融情于事、抒发真情?(1)努力放大细节。要想让读者对作文中叙述的事情留下深刻印象,就必须努力用“放大镜”放大细节,选取鲜活、典型、感人的细节去表现文章的中心。(2)巧用修辞手法。写作中运用多种修辞手法会使文章显得匠心独运。(3)发掘点睛之笔。文章有一个好的哲理性结尾,不仅会让人回味无穷,而且还可以让文章表达的情感达到更高境界。
点题:开门见山,突出主题。
叙事“ ”具体写
扣题:总结全文,突出中心。
人物语言、动作、心理描写
我爱旅行,在旅行中饱览名山大川,呼吸新鲜空气,欣赏美丽风景,也感受生活的美好。 让我印象最深的一次旅行是去年暑假,我和爸爸妈妈到陕西旅行。在观赏完秦始皇陵兵马俑后,我们直奔华山。站在山脚下抬头往上看,啊!华山真高呀!云朵在半山腰上飘过,山上的小路像一条彩练忽隐忽现。 来到了险要地段,我不敢向前迈进,于是就停了下来。这时,爸爸在前面说:“勇敢些,别害怕!”我转念一想:铺这条山路时,那些铺路人仅靠着两只脚和一双手,艰难地完成了自己的工作,更何况我们现在已有了路呢?对!不能被困难吓倒!我一鼓作气,双手扶着周围的铁链,一步一步地向前迈着。
比喻生动,写出了华山之高,为下文爬山作铺垫。
心理活动描写,通过自我激励,感受到登山的艰难,从中领悟到人生的道理。
这时,我看见几位挑山工艰难地走在我的前面,他们的脚上穿着草鞋,肩上挑着重重的担子,他们一步一个脚印地往前赶着路,累了就坐下来歇息一会,喝口水,然后继续赶路。看着他们坚定的步伐,我又鼓足了力气,奋力向山顶爬去…… 到山顶啦!我们站在山顶向山脚下俯视着,哇!云仿佛一颗颗棉花糖漂浮在天空中,真是“会当凌绝顶,一览众山小”。 在众多旅行中,这次旅行经历特别让我难忘。它给我最深的体会是,旅行对于我而言,再也不是观赏风景那么简单了。古人云:“读万卷书,行万里路。”旅行是远足的跋涉,是心灵与自然的对语,更是感受人生、获得启迪的好途径。就如这次旅行中的登山启示,一个人如果没有坚韧的意志力,怎么能攀登至人生的顶峰。
挑山工对自己有激励作用。
结合这次旅行中登山的体验,写出了自己深刻的人生感悟。
人生就是一场旅行,我们在旅行中看风景,也在旅行中悟人生,感爱生活的美好。
总结全文,照应开头,回扣主题。
这篇习作,作者描写了自己在华山旅行的一次真实经历,把自己登山的过程和体会细致地描写出来,写出了旅行给自己生活带来的美好。文章叙事、写景、议论相互结合,文尾处作者对旅行意义的深刻认识,是一大亮点,表现出小作者善于思考和观察生活,是一位生活中的有心人。
一千年前,人们过着简单、艰辛的生活。那时候。人们并不知道什么是精神的世界,只求平平安安、吃饱喝足,维持正常的生活,为此人们烧香拜佛,祈祷平安。马车应该是唯一的交通工具了,但是价格昂贵,老百姓只得选择徒步。从一个地方到另一个地方需跋山涉水,若是患病,便是无药可医,因此人们的寿命很短。
如今,有人发明了手机,缓解了身处异地的人们的相思愁绪;有人发明了飞机,舍去了在外奔波的人们的漫漫路途;有人发明了麻醉剂,避免了被病魔折磨着的人们又一层的痛苦。正是科技使我们的这个地球变小,变小。现在的我们已经不再满足于物质的享受,更多的则是精神上的安逸。烧香拜佛依旧存在,不存在的是人们愚笨的观念罢了。
通过对比古今的变化,突出了文章中心。
发展至今的医疗技术,几乎可以将生活中所有常见的疾病通通治愈,被延长了寿命的人们,拥有更多的时间去拓展生命、享受生命。生物、化学等自然学科技术发展的突飞猛进,给原本好奇心强烈的人们带去了丰富多彩的精神食粮。人类在探索与发明的同时给自我价值以肯定,人们在享受科技带来的福祉的同时也收获了快乐。
曾经,人们惊异于漫天的星斗;如今,我们已经能够将卫星送到太空。曾经,人们思索着如何在这弱肉强食的世界中立足;如今,我们思索着如何在这明争暗斗的世界里生存。…………科技改造者这个社会,我们需正视科技的力量,从而使我们的生活更美好!
结尾写出了自己的感受,突出了中心。
本文小作者,构思大胆新颖、有独创性,特别是词语用得好,层层深入,有节奏感,采用了顺叙,突出了中心思想,表达了感情,引起了读者的思考和阅读的兴趣。
书中自有黄金屋,书中自有颜如玉。”风轻吹,那风铃发出清亮的乐声,犹如少女的歌喉,虽说不上精巧,却如出水芙蓉一般不加修饰,显得格外纯净。我独爱这份纯净,清新、自然、淡泊、空灵。
书,就像一盏指路灯,它会帮我扫清生活道路上所有的障碍,让我收获快乐,收获智慧,让我不断进步。使我的生活变得更加美好。书籍,一位跨越了历史,跨越了地域的良师益友,那份静谧,无人能比,那份美好,无人能与。
中间
结尾
声音开头式环境描写式开门见山式
人教部编版六年级上册第三单元习作:____让生活更美好说课ppt课件: 这是一份人教部编版六年级上册第三单元习作:____让生活更美好说课ppt课件,文件包含课件习作三______让生活更美好pptx、习作三________让生活更美好教案+反思doc等2份课件配套教学资源,其中PPT共26页, 欢迎下载使用。
语文六年级上册习作:____让生活更美好教课内容课件ppt: 这是一份语文六年级上册习作:____让生活更美好教课内容课件ppt,文件包含习作____让生活更美好pptx、习作____让生活更美好教案docx等2份课件配套教学资源,其中PPT共20页, 欢迎下载使用。
2020-2021学年1习作:____让生活更美好多媒体教学ppt课件: 这是一份2020-2021学年1习作:____让生活更美好多媒体教学ppt课件,共13页。

