高中化学人教版 (2019)必修 第一册第三章 铁 金属材料实验活动2 铁及其化合物的性质达标测试
展开
这是一份高中化学人教版 (2019)必修 第一册第三章 铁 金属材料实验活动2 铁及其化合物的性质达标测试,共9页。试卷主要包含了下列关于硫酸的叙述中正确的是,下列物质的用途不正确的是,工业生产硫酸的流程如下图所示等内容,欢迎下载使用。
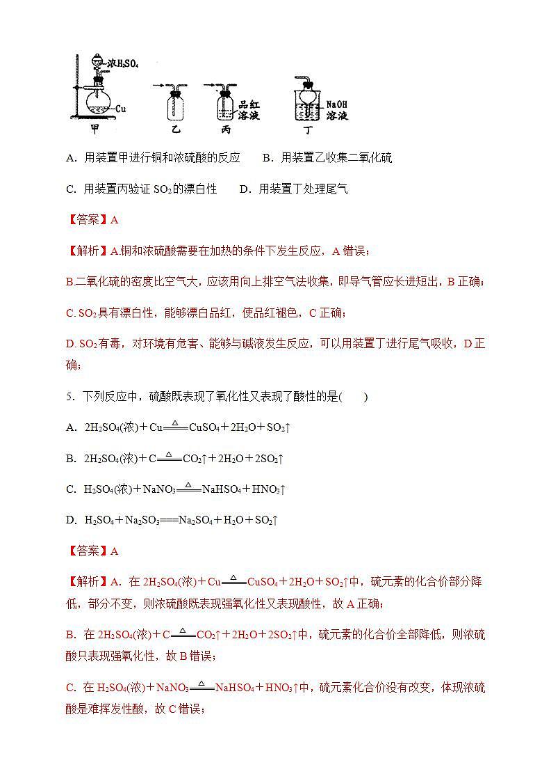
5.1.2硫酸 练习(解析版)1.下面是硫酸试剂瓶标签上的部分内容。据此下列说法中正确的是( )硫酸 化学纯CP500 mL品名:硫酸化学式:H2SO4相对分子质量:98密度:1.84 g·cm-3质量分数:98%A.该硫酸的物质的量浓度18.0 mol·L-1B.1molZn与足量的该硫酸反应能产生22.4L H2C.配制230mL4.6mol·L-1的稀硫酸需取该硫酸62.5mLD.若不小心将该硫酸溅到皮肤上,应立即用NaOH溶液冲洗【答案】C【解析】A.该硫酸的物质的量浓度为==18.4mol/L,故A错误;B.18.4mol/L的硫酸为浓硫酸,浓硫酸与Zn反应生成二氧化硫,不会生成氢气,故B错误;C.配制230mL4.6mol·L-1的稀硫酸需要选取250 mL容量瓶,设需浓硫酸的体积为V,根据稀释定律,稀释前后溶质硫酸的物质的量不变,则250mL×4.6 mol•L-1=V×18.4mol/L,解得V=62.5mL,故C正确;D.NaOH溶液具有强腐蚀性,会腐蚀皮肤,若不小心将该硫酸溅到皮肤上,应该用水冲洗后,再用稀的碳酸氢钠溶液涂抹,故D错误;2.将一定量的镁与100 mL 18.5 mol/L浓硫酸充分反应后,镁完全溶解,同时生成气体A 33.6 L(标准状况)。将反应后的溶液稀释至1 L,测得溶液的c(H+) = 0.1 mol/L,则下列叙述中错误的是A.反应中共转移电子3 mol B.反应中共消耗镁 36 gC.气体A中SO2与H2的体积比为3:1 D.气体A为SO2和H2的混合物【答案】C【解析】A.反应转移电子数可根据气体来算,1mol气体生成转移2mol电子,反应中共转移电子1.5mol×2=3mol,故不选A;B.反应中共消耗镁 1.5mol×24g/mol=36 g,故不选B;C.气体A中SO2与H2的体积比等于物质的量之比为0.3:1.2=1:4,故选C。D.气体A为SO2和H2的混合物,故不选D。3.下列物质久置在敞口容器中,溶质质量分数减小,同时溶液质量增加的是( )A.澄清石灰水 B.浓硫酸 C.浓盐酸 D.氯化铁溶液【答案】B【解析】A、澄清石灰水即氢氧化钙的溶液,在空气中会与二氧化碳反应生成碳酸钙沉淀,溶质质量分数减小,同时溶液质量也减小,故A错误;B、浓硫酸具有吸水性,能使溶液质量增加,溶质质量分数减小,故B正确;C、浓盐酸具有挥发性,而使溶质质量分数减小,溶液质量也减小,故C错误;D、氯化铁溶液久置在敞口容器中,水分挥发,溶液质量减小,溶质质量分数增大,故D错误;4.关于浓硫酸和铜反应,下列装置或操作不能达到实验目的的是A.用装置甲进行铜和浓硫酸的反应 B.用装置乙收集二氧化硫C.用装置丙验证SO2的漂白性 D.用装置丁处理尾气【答案】A【解析】A.铜和浓硫酸需要在加热的条件下发生反应,A错误;B.二氧化硫的密度比空气大,应该用向上排空气法收集,即导气管应长进短出,B正确;C. SO2具有漂白性,能够漂白品红,使品红褪色,C正确;D. SO2有毒,对环境有危害、能够与碱液发生反应,可以用装置丁进行尾气吸收,D正确;5.下列反应中,硫酸既表现了氧化性又表现了酸性的是( )A.2H2SO4(浓)+CuCuSO4+2H2O+SO2↑B.2H2SO4(浓)+CCO2↑+2H2O+2SO2↑C.H2SO4(浓)+NaNO3NaHSO4+HNO3↑D.H2SO4+Na2SO3===Na2SO4+H2O+SO2↑【答案】A【解析】A.在2H2SO4(浓)+CuCuSO4+2H2O+SO2↑中,硫元素的化合价部分降低,部分不变,则浓硫酸既表现强氧化性又表现酸性,故A正确; B.在2H2SO4(浓)+CCO2↑+2H2O+2SO2↑中,硫元素的化合价全部降低,则浓硫酸只表现强氧化性,故B错误;C.在H2SO4(浓)+NaNO3NaHSO4+HNO3↑中,硫元素化合价没有改变,体现浓硫酸是难挥发性酸,故C错误;D.在H2SO4+Na2SO3===Na2SO4+H2O+SO2↑中,硫元素化合价没有改变,体现浓硫酸是强酸,故D错误;6.下列关于硫酸的叙述中正确的是( )A.浓硫酸、稀硫酸都难挥发B.浓硫酸、稀硫酸都能氧化金属锌,且反应实质相同C.浓硫酸、稀硫酸在加热时都能与铜反应D.浓硫酸、稀硫酸在常温下都能用铁制容器贮存【答案】A【解析】A.硫酸是一种高沸点、难挥发性酸,浓硫酸、稀硫酸都难挥发,故A正确;B.浓硫酸、稀硫酸都能将锌氧化,但浓硫酸、稀硫酸作氧化剂时的反应的实质不同,浓硫酸作氧化剂时还原产物为二氧化硫,而稀硫酸作氧化剂时还原产物为氢气,故B错误;C.浓硫酸与铜加热时发生反应,而稀硫酸与铜不反应,故C错误;D.浓硫酸常温下遇铁发生钝化,可以用铁制容器贮存,稀硫酸与铁会发生反应,不能用铁制容器贮存,D错误;7.在下图的实验装置中,从实验开始过一段时间,对看到的现象叙述不正确的是( )A.苹果块会干瘪 B.胆矾晶体表面有“白斑”C.小试管内有晶体析出 D.pH试纸变红【答案】D【解析】A、浓硫酸有吸水性,苹果块会干瘪,选项A正确;B、浓硫酸有吸水性,胆矾晶体失去部分水,表面有“白斑”,选项B正确;C、浓硫酸有吸水性,会吸收饱和硝酸钠溶液中的水,而使试管内有晶体析出,选项C正确;D 、pH试纸先变红后变黑,选项D不正确。答案选D。8.下列物质的用途不正确的是A.SO2可用于漂白纸张 B.浓硫酸具有吸水性用作干燥剂C.Na2CO3受热易分解用作膨松剂 D.Na2O2用于呼吸面具供氧【答案】C【解析】A、SO2具有漂白性,可以用于漂白纸张,A正确;B、浓硫酸具有吸水性,可用作干燥剂,B正确;C、NaHCO3对热不稳定,受热易分解用作膨松剂;Na2CO3对热稳定,受热不会分解;C错误;D、Na2O2可以和呼出气体中的CO2、H2O反应生成O2,故Na2O2用于呼吸面具供氧,D正确;9.下列各组气体在通常情况下既能用浓硫酸又能用碱石灰干燥的是( )A.SO2、O2、N2 B.HCl、Cl2、CO2C.CH4、H2、CO D.SO2、O2、Cl2【答案】C【解析】A.SO2、O2、N2三种气体均能用浓硫酸干燥,但SO2不能用碱石灰干燥,故A错误;B.HCl、Cl2、CO2三种气体均能用浓硫酸干燥,但均不能用碱石灰干燥,故B错误;C.CH4、H2、CO三种气体均能用浓硫酸干燥,也均能用碱石灰干燥,故C正确;D.SO2、O2、Cl2三种气体均能用浓硫酸干燥,但SO2、Cl2均不能用碱石灰干燥,故D错误;10.工业生产硫酸的流程如下图所示。己知黄铁矿的主要成分是FeS2(二硫化亚铁)。请回答下列问题:(1)FeS2中铁元素的化合价是_____________。(2)接触室中生成SO3的化学方程式是_____________________。(3)从接触室中出来并被循环利用的物质是______________________。(4)工业上采用氨水处理尾气中的SO2,请写出足量氨水和SO2反应的离子方程式____________________________________________。【答案】 +2 2SO2+O22SO3 SO2、O2 2NH3·H2O+SO2=2NH4++SO32-+H2O【解析】分析:(1)硫元素化合价为-1价,根据化合价法则可求出FeS2中铁元素的化合价。(2)接触室中二氧化硫被氧化为SO3。(3)接触室中发生的反应为2SO2+O22SO3 ,所以SO2、O2 均有剩余,可以被循环利用。(4)氨水足量,与SO2反应生成亚硫酸铵。详解:(1)根据化合价法则,FeS2中硫元素为-1价,所以铁元素的化合价是+2价;正确答案:+2。(2)接触室中,在催化剂条件下,二氧化硫被氧化为SO3,反应的化学方程式是2SO2+O22SO3; 正确答案:2SO2+O22SO3 。(3)接触室中发生的反应为2SO2+O22SO3 ,所以SO2、O2 均有剩余,可以被循环利用;正确答案:SO2、O2。(4)足量氨水和SO2反应生成亚硫酸铵和水,反应的离子方程式:2NH3·H2O+SO2=2NH4++SO32-+H2O;正确答案:2NH3·H2O+SO2=2NH4++SO32-+H2O。11.某小组同学用如图所示装置进行铜与浓硫酸的反应,并探究产物的性质 (夹持装置已略去)。(1)试管①中反应的化学方程式是______;(2)若试管②中的试剂为品红溶液,实验中观察到的现象是______;若试管②中的试剂为酸性KMnO4溶液,实验时,观察到溶液褪色,则说明生成的气体具有______性。(3)试管③中的试剂为NaOH溶液,其作用是______,反应的离子方程式是______。【答案】Cu+2H2SO4(浓)CuSO4+SO2↑+2H2O 品红溶液褪色 还原 吸收尾气 SO2+2OH-=SO32-+H2O 【解析】 (1)铜与浓硫酸在加热条件下发生反应生成硫酸铜和二氧化硫气体和水,反应方程式为:Cu+2H2SO4(浓)CuSO4+SO2↑+2H2O;(2)SO2气体具有漂白性,能使品红溶液褪色,所以试管②品红溶液褪色;SO2气体具有强的氧化性,可以被强氧化剂氧化为硫酸,若试管②中的试剂为酸性KMnO4溶液,实验时,观察到溶液褪色,二氧化硫与高锰钾发生氧化还原反应而褪色,体现二氧化硫的还原性;(3) SO2是有毒气体,不能直接排放空气中,由于SO2属于酸性氧化物,所以可用NaOH溶液进行尾气处理,反应的离子方程式为:SO2+2OH-=SO32-+H2O。12.实验室里研究不同价态硫元素之间的转化(1)A中发生反应的化学方程式为__________。(2)B中的现象是__________。(3)C中的现象是__________,Na2S在反应中做__________剂。(4)D中氯水褪色,此反应中硫元素的化合价由_____转化为______;甲认为可以补充一个实验进一步证明硫元素的价态转化,实验方案和现象为:取D中褪色后的溶液于试管中________。(5)E的作用是__________,离子方程式为__________。(6)上述实验体现SO2的性质有__________。【答案】Cu + 2 H2SO4(浓)CuSO4 + SO2↑+ 2 H2O 品红溶液褪色 有淡黄色沉淀生成 还原 +4 +6 向其中加入BaCl2溶液(可以不加“盐酸酸化”),有白色沉淀生成 吸收SO2尾气,防止污染环境 SO2 + 2OH-= SO32- + H2O 漂白性、氧化性、还原性、酸性氧化物通性 【解析】(1)A中Cu和浓硫酸反应的化学方程式为Cu+2H2SO4(浓)CuSO4+SO2↑+2H2O;(2)B为检验SO2的装置,现象是品红溶液褪色;(3)C中,Na2S和SO2发生反应:2Na2S+SO2+2H2O=3S↓+4NaOH,故可观察到有淡黄色沉淀生成,该反应中,Na2S中S的化合价由-2价升为0价,故Na2S作还原剂;(4)D中,Cl2和SO2发生反应:Cl2+SO2+2H2O=2HCl+H2SO4,S由+4价变为+6价;要想证明硫元素的价态转化,只需要证明产物中有SO42-即可,由于产物中已经有HCl,故只需要取D中褪色后的溶液于试管中,加入BaCl2溶液即可,对应的现象是有白色沉淀生成;(5)E的作用是吸收SO2尾气,防止污染环境;离子方程式为:SO2+2OH-= SO32-+H2O(6)B中现象体现SO2的漂白性,C中现象体现SO2的氧化性,D中现象体现SO2的还原性,E中现象体现酸性氧化物的通性。
相关试卷
这是一份人教版 (2019)必修 第一册实验活动2 铁及其化合物的性质综合训练题,共5页。试卷主要包含了下列对浓硫酸的叙述正确的是等内容,欢迎下载使用。
这是一份高中化学人教版 (2019)必修 第一册实验活动2 铁及其化合物的性质课后作业题,共6页。试卷主要包含了了解浓硫酸的三大特性,认识硫酸在相关反应中体现的性质等内容,欢迎下载使用。
这是一份人教版 (2019)实验活动2 铁及其化合物的性质精练,共3页。试卷主要包含了硫单质物理性质,硫酸脱水性与吸水性的区别?等内容,欢迎下载使用。

