所属成套资源:2020-2022近三年山东高考物理真题汇编及答案详解
2020-2022近三年高考物理真题汇编(山东专用)专题18电学实验+答案解析
展开
这是一份2020-2022近三年高考物理真题汇编(山东专用)专题18电学实验+答案解析,共36页。
2020-2022年三年年山东卷高考汇编
专题18电学实验
【考纲定位】
高考命题点
考纲要求
高考真题
实验
测量金属丝的电阻率
2022·山东·高考T14
2021·山东·高考T14
实验
测量电源的电动势和内阻
2020·山东·高考T14
实验
用多用电表测量电学中的物理量
【知识重现】
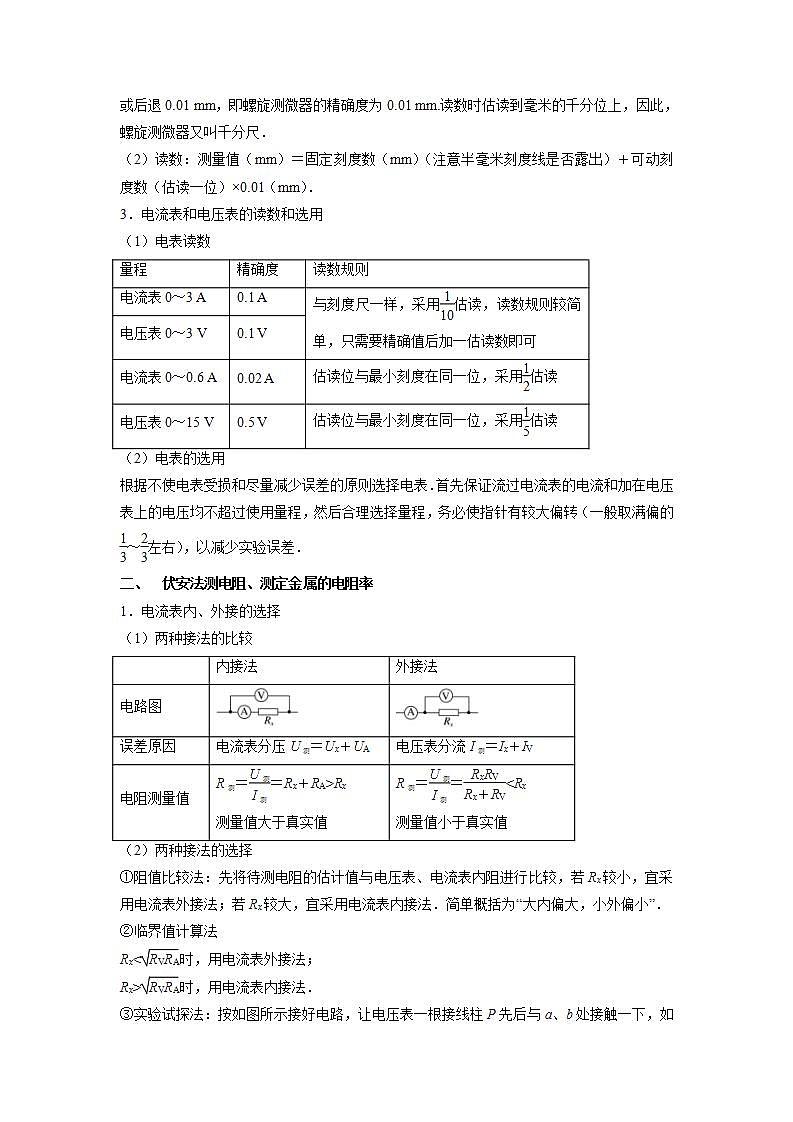
一、基本仪器的读数
1.游标卡尺的原理和读数
(1)原理:利用主尺的最小分度与游标尺的最小分度的差值制成.不管游标尺上有多少个小等分刻度,它的刻度部分的总长度比主尺上的同样多的小等分刻度少1 mm.
(2)读数:由主尺读出整毫米数l0,从游标尺上读出与主尺上某一刻度对齐的刻度线n,则测量值(mm)=(l0+n×精确度)mm.注意:①游标卡尺的精确度一般为游标尺上总刻度数的倒数.②游标卡尺不需要估读.
刻度格数
精确度(mm)
测量结果
10
0.1
主尺上读的毫米数+0.1n
20
0.05
主尺上读的毫米数+0.05n
50
0.02
主尺上读的毫米数+0.02n
2.螺旋测微器的原理和读数
(1)原理:测微螺杆与固定刻度之间的精密螺纹的螺距为0.5 mm,即旋钮每旋转一周,测微螺杆前进或后退0.5 mm,而可动刻度上的刻度为50等份,每转动一小格,测微螺杆前进或后退0.01 mm,即螺旋测微器的精确度为0.01 mm.读数时估读到毫米的千分位上,因此,螺旋测微器又叫千分尺.
(2)读数:测量值(mm)=固定刻度数(mm)(注意半毫米刻度线是否露出)+可动刻度数(估读一位)×0.01(mm).
3.电流表和电压表的读数和选用
(1)电表读数
量程
精确度
读数规则
电流表0~3 A
0.1 A
与刻度尺一样,采用估读,读数规则较简单,只需要精确值后加一估读数即可
电压表0~3 V
0.1 V
电流表0~0.6 A
0.02 A
估读位与最小刻度在同一位,采用估读
电压表0~15 V
0.5 V
估读位与最小刻度在同一位,采用估读
(2)电表的选用
根据不使电表受损和尽量减少误差的原则选择电表.首先保证流过电流表的电流和加在电压表上的电压均不超过使用量程,然后合理选择量程,务必使指针有较大偏转(一般取满偏的~左右),以减少实验误差.
二、 伏安法测电阻、测定金属的电阻率
1.电流表内、外接的选择
(1)两种接法的比较
内接法
外接法
电路图
误差原因
电流表分压U测=Ux+UA
电压表分流I测=Ix+IV
电阻测量值
R测==Rx+RA>Rx
测量值大于真实值
R测==
相关试卷
这是一份专题18 电学实验——【山东专用】2020-2022三年高考物理真题分类汇编(原卷版+解析版),文件包含专题18电学实验解析版docx、专题18电学实验原卷版docx等2份试卷配套教学资源,其中试卷共57页, 欢迎下载使用。
这是一份2020-2022近三年高考物理真题汇编(山东专用)专题20电学计算题+答案解析,共38页。
这是一份2020-2022近三年高考物理真题汇编(山东专用)专题17力学实验+答案解析,共29页。

