- 7.1 扇形统计图的认识 课件+教案+练习 课件 15 次下载
- 7.2 选择合适的统计图 课件+教案+练习 课件 10 次下载
- 7.4 节约用水 课件+教案+练习 课件 11 次下载
- 8.1 运用数形结合发现规律 课件+教案+练习 课件 12 次下载
- 8.2 运用数形结合计算 课件+教案+练习 课件 13 次下载
数学六年级上册7 扇形统计图优秀ppt课件
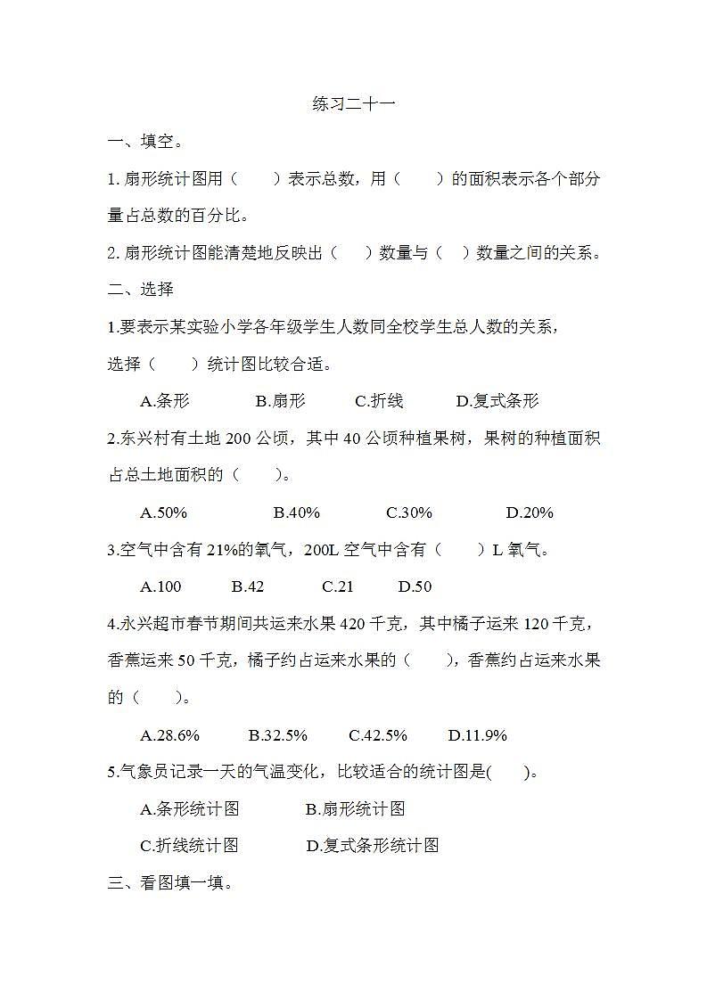
展开练习二十一扇形统计图跟踪训练15%32%42.425.612统计图条形折线扇形表示数量多少表示数量增减变化表示百分比根据数据的特点进行选择跟踪训练(1)六(2)班同学开展了“我最喜欢的颜色”调查,没人人选一种,下面是他们统计的结果。选用( )统计图表示合适。扇形(2)某篮球巨星身高变化统计表如下,选用( )统计图表示合适。折线跟踪训练(3)某班图书角种课外书籍种类统计表如下,选用( )统计图表示合适。条形跟踪训练六(1)班要从张明、孙军、李华、王平这四名同学中选出一名“文艺之星”,采取一名学生只能投一票的方式进行评选,投票结果如下表。你觉得可以用哪种统计表可以表示这些数据?下面( )图能表示六(1)班的投票结果。B 小华说:“从下面两个统计图中可以看出,甲校女生人数比乙校女生人数多”。你认为呢?扇形统计图只能看出( ),不能看出( )。各部分数量与总数的关系各部分具体数量的多少甲校乙校下面是我国2006-2011年年末电话用户数量的情况。(1)2006年末,移动电话用户比固定电话用户多百分之多少?2011年呢?(46106-36779)÷36779=9327÷36779=25.36%(98625-28512)÷28512=70113÷28512=245.91%你发现了什么?(2)请你完成下面的统计表。果园里有苹果树、梨树和桃树,各种数的棵树情况如下图所示。已知桃树比梨树少50棵,果园里苹果树比桃树多多少棵?你能知道哪些等量关系式,能求出什么?桃树百分比+梨树百分比+苹果树百分比=100%50÷(桃树百分比-梨树百分比)=总棵数(苹果树百分比-桃树百分比)×总棵数=苹果树比桃树多的桃树占总棵树的百分比:1-60%-25%=15%桃树: 500×15%=75(棵)三种果树的总棵树50÷(25%-15%)=500(棵)苹果树:500×60%=300(棵)苹果树比桃树多的棵树:300-75=225(棵)答:果园里苹果树比桃树多225棵。桃树占总棵树的百分比:1-60%-25%=15%桃树: 50÷(5-3)×3=75(棵)苹果树、桃树和梨树的棵树比苹果树:50÷(5-3)×12=300(棵)苹果树比桃树多的棵树:300-75=225(棵)答:果园里苹果树比桃树多225棵。60:15:25=12:3:51、在扇形统计图中,所有扇形表示的百分比之和“1”。这节课你们都学会了哪些知识?2、在扇形统计图的应用中,知道了扇形部分的数量和对应的百分比,就可以求出整个圆(单位“1”)对应的数量,再求出其他扇形对应的数量。3、根据实际情况选用不同的统计图来表示。
人教版六年级上册7 扇形统计图作业ppt课件: 这是一份人教版六年级上册7 扇形统计图作业ppt课件,共8页。PPT课件主要包含了营养不良等内容,欢迎下载使用。
数学7 扇形统计图试讲课课件ppt: 这是一份数学7 扇形统计图试讲课课件ppt
人教版六年级上册7 扇形统计图示范课课件ppt: 这是一份人教版六年级上册7 扇形统计图示范课课件ppt,共22页。PPT课件主要包含了新知导入,新课讲解,巩固练习,课堂小结,PART01,导入新课,PART02,扇形代表,圆代表,PART03等内容,欢迎下载使用。

